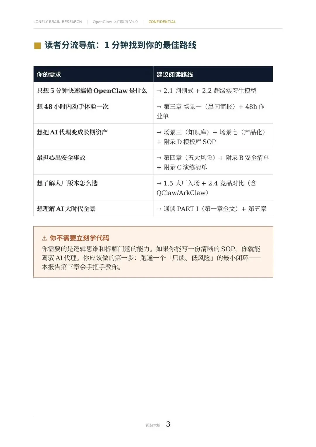
扫码加入星球,每天更新行业报告

2026 年开年,AI 领域的热度几乎全被一个叫 OpenClaw 的项目攥住。发布数月,它在 GitHub 拿下超过 27 万星标,成为这一年增长最快的开源 AI 项目。它三周达到的下载量,超过了 Linux 三十年的积累。但也让更多人看清一个事实,AI 终于从只会动嘴的聊天框里走了出来,真正长出了能干活的手脚。
过去三年,AI 的进化走了清晰的四步。2023 年 ChatGPT 引爆全球,AI 第一次展现出超越绝大多数人的语言能力,可它只能躺在对话框里输出文字,本质是本会说话的超级百科全书。2024 年多模态技术爆发,GPT-4V、Sora 相继登场,AI 能看懂图片,理解视频,处理复杂文档,眼睛睁开了,手还是绑着的。2025 年推理能力实现突破,o1 系列、DeepSeek-R1 让 AI 学会了慢思考,面对复杂问题能拆步骤,能反复验证,脑子更聪明了,却依旧困在对话框里,什么都做不了。直到 2026 年,OpenClaw 为代表的 AI 代理框架爆发,大模型终于拿到了执行力的钥匙,能操作电脑,能调用工具,能跑通完整的工作流,完成了从能说到能做的跨越。
市面上打着 AI 代理旗号的产品越来越多,很多人分不清真假。其实判断标准很简单,就看三点。第一是能不能做规划。一个模糊的目标扔过去,它能不能自主拆成可执行的具体步骤,只会接话不会拆任务的,说到底还是聊天机器人。第二是能不能真行动。能不能调用浏览器、文件系统、各类 API 做实际操作,只会输出文字碰不到系统的,顶多是个文本生成器。第三是能不能回头看。执行完的结果能不能回收评估,判断有没有达标,再决定是继续推进还是调整方案,做不到闭环循环的,只是一次性的脚本。三条全满足,才是真正的 AI 代理框架,这也是 OpenClaw 和普通聊天机器人最核心的区别。
就在 2026 年 3 月,各大厂商相继下场,推出了各自的产品化封装版本,把这个原本属于极客的工具,推到了普通用户面前。原生的 OpenClaw 完全开源,数据主权完全在用户手里,只是需要一定的 CLI 基础,上手门槛不低。一些云厂商封装的国内版本,发消息就能用,上手难度几乎为零,只是用户的指令和数据都要经过他们的服务器。一些走云端 SaaS 路线,网页就能操作,主打安全隔离和企业级集成,更适合团队规模化部署,代价是工作流和数据都存放云端。对普通用户来说,最稳妥的路径很清晰,用大厂的版本先体验概念,确认价值之后,再用原生版本搭建真正属于自己的系统,构建不会被平台绑定的数字资产。
OpenClaw 不是万能的,它的甜蜜区非常明确,就是那些高度结构化,SOP 清晰,错误可逆的重复性任务。根据测算,这类工作里,80% 的重复劳动都可以被它替代。很多人以为用好这个工具的关键是学代码,其实不是。你不需要立刻啃编程知识,只要有清晰的逻辑思维,能把一件事拆成明确的 SOP,就能驾驭它。更重要的是,这个工具本身不构成护城河,真正的核心资产,是你在使用过程中积累的 Prompt 模板库,专属工作流和结构化知识库。这些东西不会因为工具迭代而过时,是真正能实现复利的个人数字资产。
对新手来说,最忌讳的就是上来就铺摊子,想让它一步到位做所有事。最理性的入门路径,是先花 48 小时跑通一个零风险的最小闭环。第一天只做只读任务,选几个日常必看的信息源,让它按要求抓取整理信息,全程不给任何写入删除的权限,先看它能不能稳定输出符合要求的内容。第二天再增加低风险的写入动作,只允许追加数据,不能修改和删除原有内容,两次运行稳定,才算真正跑通了第一个闭环。
这个过程里,比功能更重要的,是把安全底线焊死。默认只给只读权限,所有删除、发送这类不可逆操作,必须加人工二次确认。在 API 后台设置硬性的每日消费上限,起步阶段建议每天不超过 10 美元,单次会话的循环次数也设好上限,避免出现 Token 燃烧的隐形账单。所有代码执行必须放在隔离沙箱里,和主系统物理隔开,还要随时能通过断连或者断电终止任务,这三道防线,上线前一条都不能少。
很多人对 AI 代理有不切实际的幻想,觉得它是全知全能的完美管家,其实完全不是。它更像一个智商极高,精力无限,绝对听话的超级实习生。它做数据分析、报告撰写的速度能超过绝大多数人,能 24 小时在线连轴转,你给好规范它就能快速复制。但它也毫无常识,不懂行业潜规则和人情世故,含糊的指令就可能导致灾难性的后果,你放手不管,它就可能捅出大娄子。所以你给它的不该是模糊的愿望清单,该是一份清晰的岗位说明书,写清楚要做什么,不能做什么,怎么验收,何时停止。指令越清晰,它的表现就越稳定。







































OpenClaw入门指南:当 Al长出了手脚:一份给聪明人的理性上手手册-孤独大脑

本平台只做公开内容的整理分析分享,内容来源于网络和用户投稿,仅供学习参考,不构成任何建议,版权归原撰写发布机构所有,所有内容通过公开渠道获得合理引用,如涉及侵权,请及时联系我们删除;如对内容存疑,请与撰写、发布机构联系。
行业报告智库高端社群从事行业交流,社群人脉圈子,希望通过收集和整理数据行业报告知识帮助有需要的人更快更精准了解最新各行业各领域动态,涉及各行业领域,如需了解更多详情可加入圈子。如有侵权问题,商务合作,其他咨询等问题,请联系客服Hikalikuh处理。
往期推荐




今日报告分享
戳“阅读原文”,查看更多精彩内容
夜雨聆风