Spring
点击蓝字 关注我们

XMind 2026 是思维导图领域的最新旗舰版本,它在保持极简优雅界面风格的基础上,深度融合了前沿的 AI 技术,实现了从“记录工具”到“智能创作伙伴”的跨越。其核心亮点在于“AI 无限输出”能力,用户只需输入一个核心关键词或模糊概念,内置的 AI 引擎便能瞬间生成逻辑严密、结构完整的思维导图框架,极大地降低了创作门槛并激发无限灵感。除了强大的 AI 功能,XMind 2026 还引入了全新的树型表格和新鱼骨图结构,让复杂的数据整理与问题分析更加有序;配合智能演说模式,可一键将导图转化为演示文稿。这款软件将人脑的创意与 AI 的算力完美结合,是提升职场与学习效率的首选神器。“AI无限输出”能力。这不仅仅是简单的自动补全,而是通过深度集成的AI模型(如文中提到的指导手册所示),用户只需输入一个核心关键词或模糊的想法,AI便能瞬间为你生成结构完整、逻辑严密的思维导图框架。无论是撰写复杂的商业计划书,还是梳理庞大的学习笔记,AI都能作为你的“副驾驶”,提供无限的灵感延展和内容填充,极大地降低了创作门槛,让思维的火花不再因“不知道如何展开”而熄灭。

【软件名称】:xmind 2026 【软件大小】:814MB 【系统要求】:win7或更高 【下载链接 夸克网盘(64位)手机转存可免费获取2TB储存空间】:https://pan.quark.cn/s/68c97afcc96f 【备用链接】:若链接失效,请联系管理员更新。 【温馨提示】:我们提供用户下载的所有内容均来自互联网。仅限技术交流,不得用做商业用途。 |

【温馨提示:解压前关闭电脑防火墙和杀毒软件】

AI无限输出 Xmind2026思维导图指导手册





1、演说模式
演说模式可自动生成转场动画和布局,一键即可展示你的思维导图。从头脑风暴到思维展示,在 XMind 中即可完成工作流闭环。告别繁琐,尽享高效。
2、骨架 & 配色方案
多种风格,百变随心。结构和配色方案的组合构筑出百变的主题风格。这次我们颠覆了以往内置主题风格的设定,让你在创建导图时即可自由选择结构和配色。
3、树型表格
新结构,新思路。树型表格结构让你将主题用一种更有序的方式排列组合,无需费劲即可将想法清晰地进行表格化呈现。
4、编辑图片样式
新版本支持修改图片样式,包括设置图片的尺寸、添加边框和阴影、更改透明度等。样式的修改让插入的图片更好地融入思维导图中。
5、新鱼骨图
鱼骨图是探究问题本质原因的极佳工具。新鱼骨图的结构优化了找寻问题原因的逻辑,让你在思考问题时更聚焦。
6、全新界面风格
在细节处精心雕琢的全新 UI 界面风格,美观优雅,轻巧动人。适应起来毫不费劲,却又耳目一新。
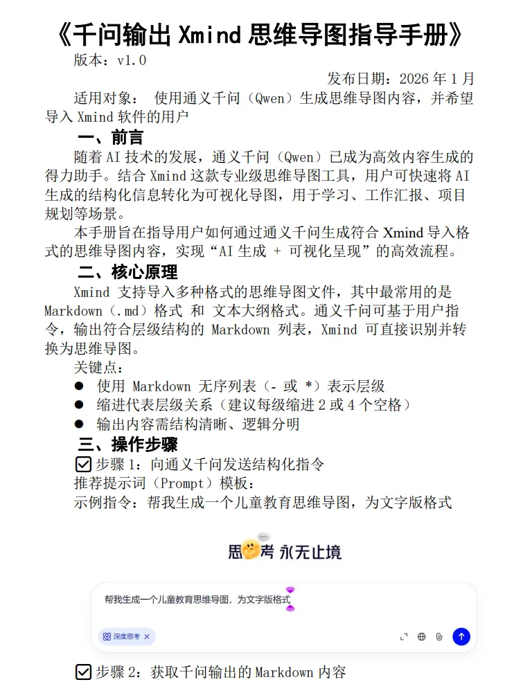
夜雨聆风