
正文如下|文末下载完整版308页指南PDF
这份《OpenClaw完全指南》308页系统性地构建了从理论到实践的完整知识体系,将前沿的AI Agent技术转化为可理解、可操作的专业资源。它首次对OpenClaw这一开源自托管个人AI助手网关进行了全景式深度解析,填补了该领域系统性技术文献的空白。指南不仅详细阐述了OpenClaw的核心架构、工作原理与核心功能,更通过清晰的演进脉络梳理,将AI Agent技术置于从符号Agent、统计Agent到现代LLM-based Agent的历史发展框架中,帮助读者建立深刻的技术认知。其核心价值在于将复杂的技术概念转化为工程化的实现指南,降低了高级AI Agent技术的应用门槛。通过深入剖析多通道通信网关、持久化记忆系统、工具执行、多代理协作等核心模块,指南为开发者、研究者和技术爱好者提供了从原理理解到环境部署、从功能配置到技能开发的完整路径。特别是与自动驾驶系统的技术同源性类比,为具备相关背景的从业者提供了独特而直观的理解桥梁,促进了跨领域的技术迁移与创新。此外,指南对开源生态与创业方向的展望,超越了单纯的技术文档范畴,为构建围绕OpenClaw的开发者社区和商业生态提供了思想基础。它通过详尽的技能开发指南和社区参与指引,鼓励贡献与协作,有望加速开源项目的迭代与功能扩展,形成可持续的技术飞轮效应。最终,这份指南不仅服务于个体学习与项目实践,更可能推动个人AI助手向本地化、私有化、定制化方向演进,在数据隐私日益重要的时代,为构建用户完全掌控的下一代人机交互基础设施提供了重要的知识基石与实现蓝图。
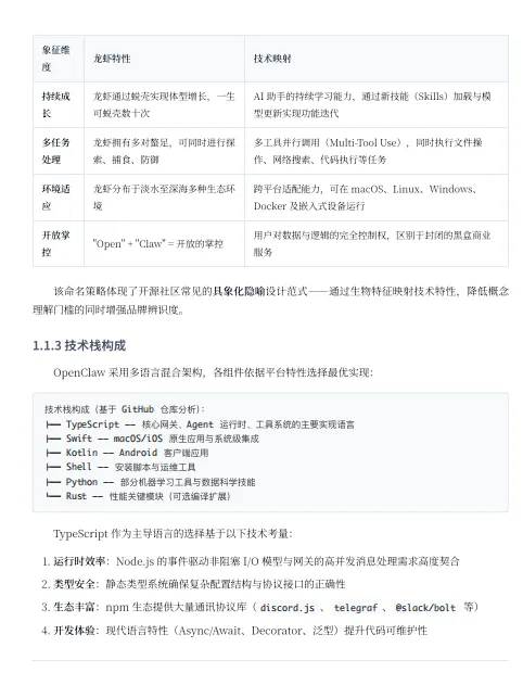
部分内容展示如下









等308页内容, 以上展示部分内容




—
🔽往期更新专题推荐🔽
| 抖音系列 | 小红书系列 | 私域流量系列 | 视频号系列 | TikTok&跨境电商 | IP打造系列 | AI系列 |
—
免责声明:仅作为学习交流,如原作者认为侵权,请联系我们立即删除文章,谢谢!
🔽查看AI系列往期更新🔽
夜雨聆风