点击以上“节能与降碳”关注本号!点星标★,优先收到内容推送哦!

内蒙古地方标准DB15/T 4259-2026《电碳计量技术规范》已正式发布。该标准由内蒙古电力集团联合科研单位历时两年研发完成,并于2026年2月15日实施。该标准整合电力数据采集、碳排放量值传递、计量装置认证等技术,明确发电至用电全环节碳计量方法,建立覆盖煤电、风电、光伏等能源的碳排放因子数据库,填补我国电碳计量领域技术空白。

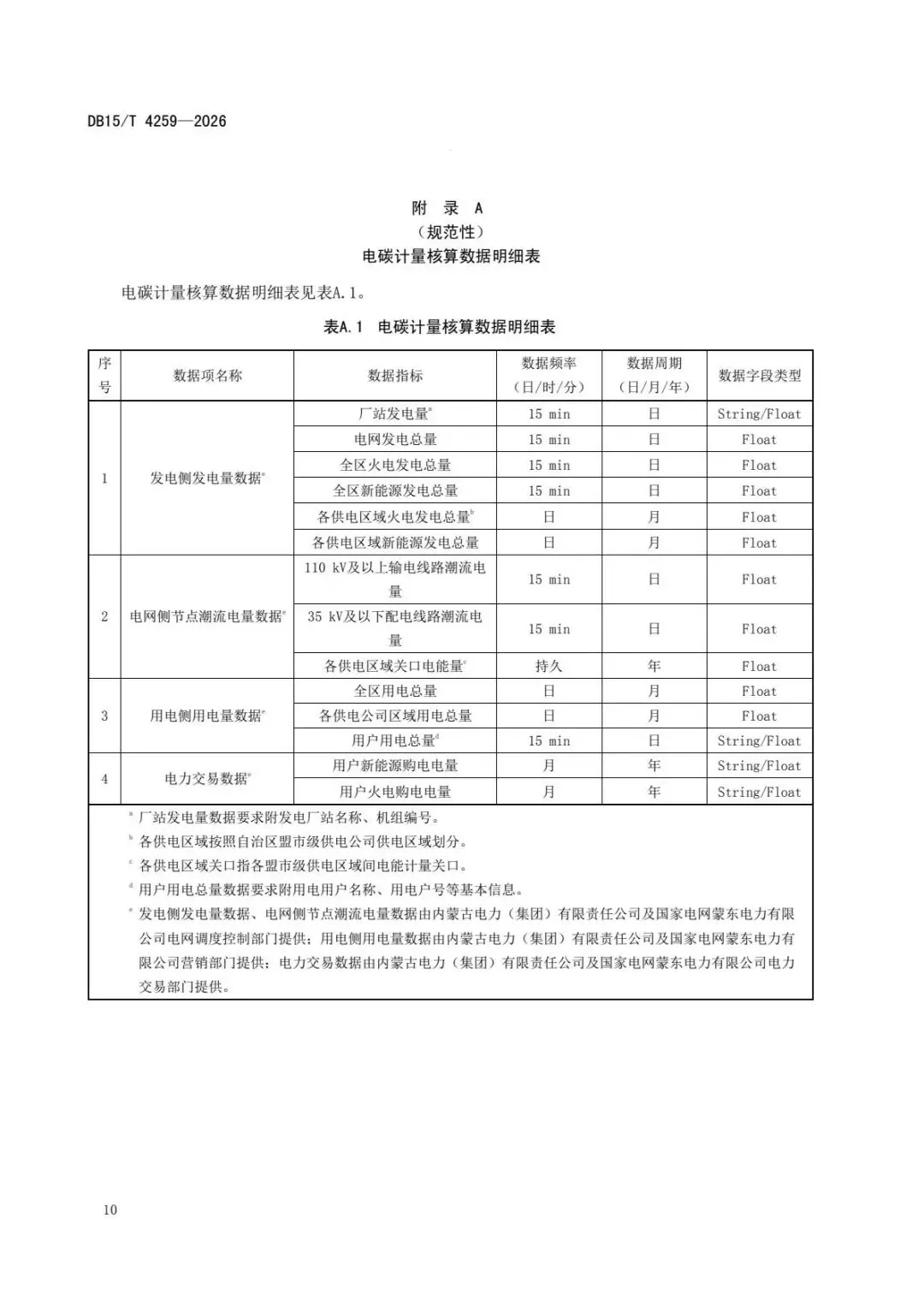
全文如下



目前,依托该《规范》研发的碳金融评价模型已在包头双良等重点企业试点应用,切实帮助企业降本增效。预计到 2027年,将持续带动自治区绿色金融规模再创新高,同时培育形成碳咨询、碳资产托管等一批新兴服务业态,推动能源产业实现质的飞跃。面对欧盟碳边境调节机制(CBAM)全面实施的外部形势,《规范》的出台为企业提升国际竞争力提供了关键支撑。严格对接国际碳核算标准,建立起与 ISO 14064、GHG Protocol 等国际体系兼容的计量方法,构建 “计量器具 - 数据采集 - 核算报告” 全链条溯源体系,从源头确保碳数据的准确性和公信力,帮助出口企业有效规避绿色贸易壁垒,在国际市场竞争中抢占先机。













我要留言
关注「
节能与降碳」公众号后,点击下载:电碳计量技术规范.pdf
关注“
节能与降碳”微信公众号后,在后台分别回复「能耗限额」「能效标准」「能源审计」「节能评估」「能源管理体系」「计量器具」「能量平衡」「合理用能」「碳排放」「碳排放核算」「节能审查」等关键词,可分别提取上述节能降碳领域相应标准规范文本合集的下载链接,感谢您的关注和支持!

节能与降碳
长按二维码关注获取更多内容
速度 | 共享 | 开放 | 合作
以下信息值得关注

本号精选合集资源

2.【碳排放双控政策基础问答】
3.【节能降碳百问百答】
4.【碳达峰碳中和政策法规汇编】
5.【政策文件汇编】
6.【标准规范合集】
7.【碳足迹政策及管理工作】
8.【零碳园区政策及管理工作】
推荐订阅



点击下方"阅读原文"查看附件内容
夜雨聆风



