

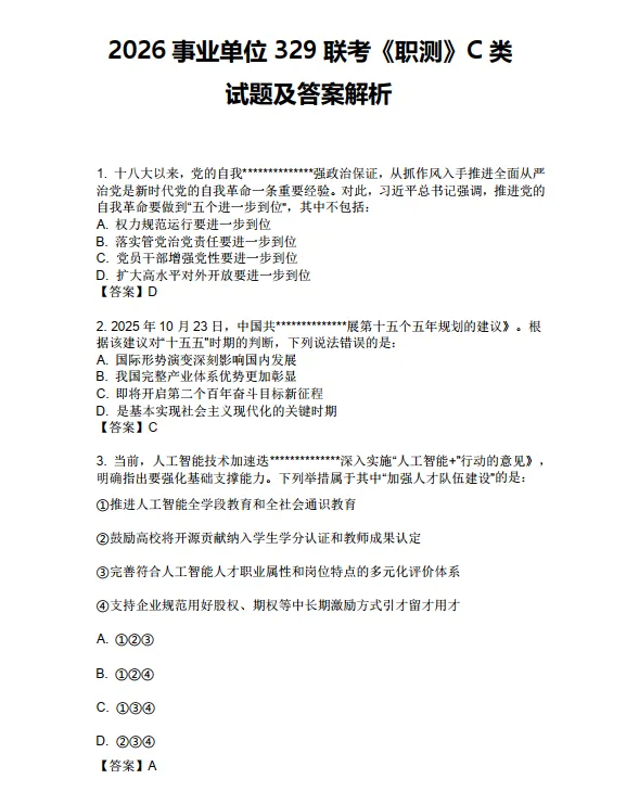
注:试题来源于考生回忆及网络整理,可能存在不全和错误,答案待矫正!仅供学习参考!









......
温馨提醒 篇幅有限
点击卡片关注,对话框回复【联考答案】
领取2026贵州事业单位联考真题及答案
⏳温馨提醒:
2026贵州事业单位联考笔试试题及解析正在紧张整理中,建议大家收藏并⭐星标【贵黔163】公众号,及时获取完整版试题及答案!
✅2026年贵州省交通运输厅所属第二批招聘
编制类型:事业编制
招聘人数:161人
笔试时间:2026年4月18日
笔试科目:《职业能力测试》和《申论》
✅2026年贵阳贵安+观山湖区教师招聘
编制类型:事业编制
招聘人数:987人,(其中贵阳统招819人,观山湖区教招168人)
缴费时间:2026年3月29日17:00截止(贵阳统招)
招考对象:应届毕业生和上班族均可,部分岗位定向2026届高校毕业生
笔试时间:2026年4月11日上午
笔试科目:《教育综合知识》
备考推荐:
✍2016-2025年贵阳贵安教师《教综》笔试真题及解析(完整版)
✅贵州省公安厅2026年招聘辅警
编制类型:合同制
招聘人数:350人
报考条件:高中及以上
报名时间:2026年3月23日9:00-30日12:00
报名入口:贵州省公安厅2026年面向社会公开招聘警务辅助人员网上报名系统(https://bm.bjpass.com/front/site/gzgabz)
笔试时间:4月11日
笔试内容:时事政治、职业能力测试、公安基础知识及常用法律法规知识
公告详情:贵州省公安厅2026年公开招聘350名工作人员公告
备考推荐:最新整理!2026年贵州省招警辅警专项备考3800题+模拟卷+常考考点
✅2026年贵阳银行招聘
编制类型:银行正式工
招聘人数:230人
报名时间:2026年3月27日9:00-29日17:00
报名入口:登录报名网站(网址:http://ideal.51job.com/gyyh2026cz,报名时间开始后系统入口正式开放)进行注册、报名,
笔试时间:另行通知
笔试科目:行政职业能力测试、经济金融基础知识,金融科技生岗须考察计算机相关知识。
备考推荐:
✅2026年贵州茅台招聘
编制类型:国企正式工
招聘人数:89人
报名时间:2026年6月30日截止
报名入口:“茅台集团2026年校园招聘报名系统”(网址:https://mtxz2026.zhaopin.com)
笔试时间:另行通知
笔试科目:茅台集团及子公司笔试内容主要以《行政职业能力测验》为主。
公告详情:出了!茅台集团2026年校园招聘公告
备考推荐:
✅2026贵州烟草(烟草专卖局+中烟)招聘
编制类型:国企正式工
招聘人数:预计300人左右
报名时间:预计2026年4月上中旬开始
招聘对象:全国普通高等院校应届毕业生
学历要求:本科及以上
专业要求:根据岗位性质和需求确定专业要求
笔试时间:预计2026年5月-6月
笔试科目:行政职业能力测试、烟草专卖有关法律法规和申论
发布网站:贵州烟草专卖局官网、(http://gz.tobacco.gov.cn/xxgk/tzgg/ztbgg/)、贵州中烟工业官网、中国烟草人才招聘平台
备考推荐:
✅2026年贵州省“特岗教师”招聘
编制类型:服务期3年,期满转编制
招聘人数:预计2000-3000人左右
报名时间:预计2026年5月-6月份中上旬
招聘对象:应往届毕业生,年龄不超过32周岁
学历要求:根据岗位性质和需求确定专业要求
笔试时间:预计2026年6月-7月
笔试科目:学科专业知识(70分)、教育综合知识(30分)
发布网站:贵州省教育厅官网(https://jyt.guizhou.gov.cn/)、各县区人民政府网
备考推荐:
以上相关时间安排和人数根据具体各招聘时间情况预,安排准备。关注贵黔163公众号!相关信息不错过!
▌本号声明:本文由贵黔163编辑整理发布,转载请注明,内容解释归招考单位所有。内容仅做分享,不涉及人力中介和劳务派遣服务。
▌关于版权:如有侵权,请联系删除
▌信息来源:贵黔163综合整理

觉得有用的话请花10秒钟时间
把它放到你的朋友圈里给你身边的小伙伴
也祝你能找到一份满意的工作,比心!




夜雨聆风