发现没?豆包AI里最近多了个功能。
打开豆包之后,对话框左下角那里可以选择:快速、思考、专家这三个模式。

估计很多朋友跟我一样,看到之后的反应会是:
他们三个有啥区别呢?我到底该用哪个?
说真的,一开始我也没当回事,平时默认用"快速"模式就完事了。
最近呢,OpenClaw(龙虾)爆火,夸它的文章满天飞,但也有人说没那么神。
到底该信谁?我看了好几篇文章和视频,没彻底捋清楚。
突然想起来——豆包的"专家模式"我还一直没试过,要不让它帮我理理?
这一试,还真试出了点名堂。
今天就把这几天折腾的成果跟大家好好聊聊,顺便说说我踩的坑。
先简单说下这三个模式的区别。
过年前字节公司发布豆包大模型2.0时,给它们分别命名为2.0 Mini、2.0 Lite、2.0 Pro。
用大白话翻译一下就是:
"快速"就是反应特快的实习员工,问啥答啥,不废话;
"思考"是入职有段时间的正式员工,大部分活儿都能接;
"专家"则是资深顾问——相应会慢一些,但输出的东西专业度高一档。
所以说,不是豆包变笨了或者变聪明了,而是它现在分了"档",不同的事儿挂不同的档。
好了,下面直接上实测内容。
先说第一件事。
关于OpenClaw,我关注的好几个博主都在写它,说什么"颠覆性""必须关注"。
但我也刷到了一些不同的声音,有人觉得吹过头了,说它费银子而且不安全性,离普通人的应用场景还有差距。
公说公有理婆说婆有理,我一个非技术背景的人,还真分不清谁在讲事实、谁在蹭流量。
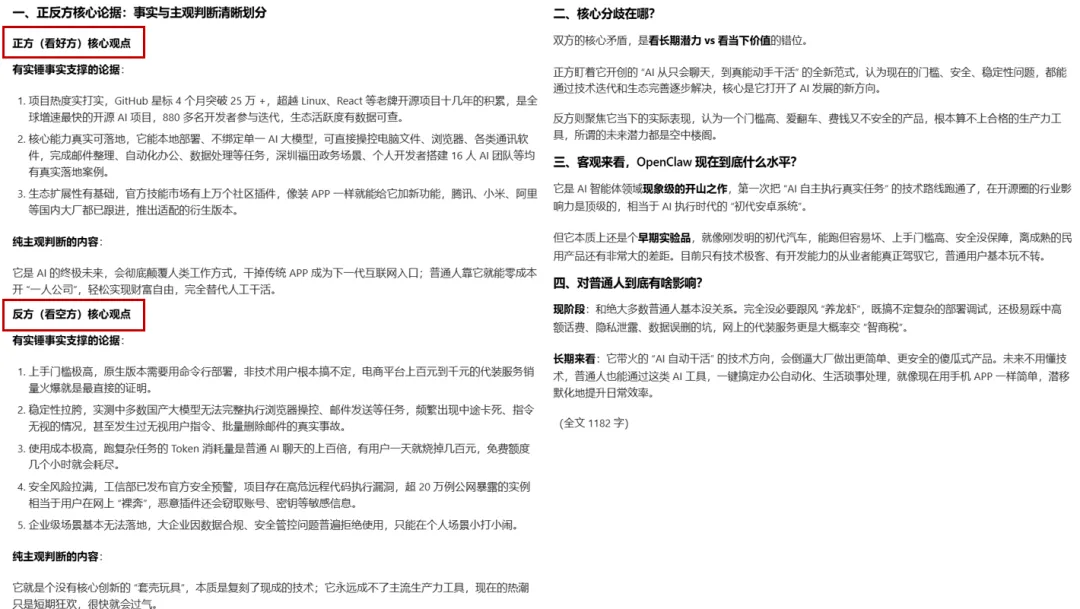
于是我把收集到的几篇观点相左的文章——有夸的、有踩的——一起扔进了专家模式,输入提示词让它帮我分析各方观点的核心论据分别是什么,哪些有数据支撑,哪些更像是主观判断,分歧到底在哪里。

等了大概一分钟,结果就出来了。
它没有简单地说"都有道理"就糊弄过去,而是把这些文章的核心论点给拎出来。
比如有一篇猛夸OpenClaw性能碾压同类项目的,它直接指出了目前在Github上星标的数量等事实支撑。

还有个地方让我挺服气的,就是第三部分那里:
即客观的指出了OpenClaw的影响力,又提出了目前仍处于早期实验阶段。
在最后一部分,分析内容还指出了现阶段对于大多数普通人基本没关系。
看完之后,我对OpenClaw到底是什么水平,心里有了个相对客观的判断,而不是被某一篇文章带着跑。
这件事搞定之后我就琢磨,它能帮我"判断",那能不能帮我"做规划"?
我利用业余时间开了现在的公众号,关注的是AI工具和AI办公提效方向,写了三四个月了,但说实话,粉丝涨得慢,阅读量也忽上忽下。
自己也分析过原因,但总觉得东一榔头西一棒子,没个系统的思路。
于是我在专家模式里把情况交代了一遍,顺手把公众号的文章列表页截了个长图一起传了上去——标题、阅读量、封面图都能看到。
我想着光靠嘴说不直观,给它真实数据,分析起来才有依据。然后让它先帮我诊断一下现在的内容有什么问题,再出一套3个月的增长计划,从选题优化、内容排期到涨粉策略,越具体越好。

给出来的东西确实让我有点意外——很犀利。
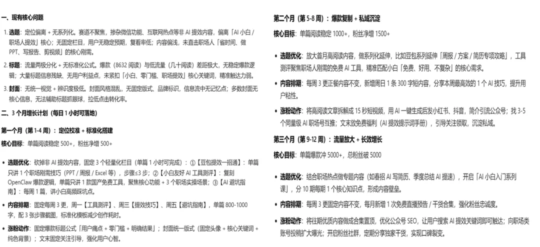
它先根据截图里的数据做了一轮诊断,挺有道理,看来我需要努力改正了
关于选题,它说未直击职场人“省时间,做PPT, 写报告,剪视频”的核心刚需。
标题真的是第一生产力,“流量两极分化+无标准化公式“是它给我评价。
还有呢,封面图那块它说无统一视觉,辨识度极低。

诊断完了再给方案,就不是泛泛而谈了。
它按月拆了三个阶段,每个阶段侧重点不一样——先调整什么、再优化什么、最后发力什么,节奏很清晰。
选题那块我觉得最有参考价值。
它根据我的定位和现有数据,帮我梳理出了几个更容易跑出阅读量的方向,每个方向还给了具体的标题示例,不是那种假大空的建议。
更实在的是,它考虑到了我每天入时间有限,建议前期别追热点,太耗时了,先做长尾选题积累搜索流量,等内容库有了基础再穿插热点。这个节奏确实比较现实。
以前我自己想这些,在脑子里转了好几天也没理出个一二三来。现在有了这个框架,照着填细节就行,起码知道下一步该往哪使劲了。
前两个还算常规操作,接下来这个才是让我真正意外的。
最近刷抖音看到一条挺火的视频,是AI破局俱乐部创始人易洋介绍自己使用Openclaw的视频,点赞量超过2.6万,我很感兴趣,想仔细研究一下。

视频本身不到两分钟,但是语速比较快,信息量塞得很满,好多点我一下子没记住。
我就想,要是能把里面的内容变成文字就好了。
然后想到——专家模式能不能直接"看"视频?
试了一下,直接把视频链接丢进对话框,让它帮我提取文字内容、梳理核心观点,顺便分析一下这条视频的内容结构和值得借鉴的地方。
说实话扔进去之后我是心存疑问的?毕竟就给了一个链接,又没传文件。

结果没想到,用时大概两分钟,它还真把视频内容吃下去了。
提取出的文字稿还原度很高,那些因语速一闪而过的信息点,全给捞出来了。

太给力了!
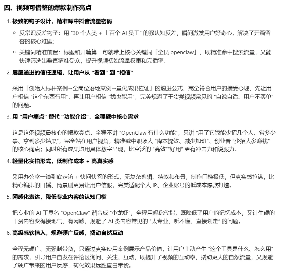
在这基础上它还做了归纳,按主题把核心观点分了类,不是干巴巴复述原话,是真的理解了在说什么。

更有意思的是下面的“爆款可借鉴核心技巧”。
指出了这条视频的"钩子"设在哪里、内容逻辑是怎么构成的、流量密码是什么...

它分析的过程,我给大家录了段视频。
正好跟上面提到的公众号提升的内容对应上了——我不光知道自己的内容该怎么调整,还能从别人的爆款里拆出方法论来。
以前碰到这种语速快、信息密度高的视频,要么反复拖进度条,要么手动记笔记,折腾半天。
现在扔个链接等一会儿,重点全提出来了。
说完优点,再说说有哪些坑
用了几天,槽点也得跟大家说说:
速度相对慢。
专家模式比快速模式慢很多,简单问题别用它,浪费时间。我有次问它"今天星期几"都等了十几秒,属于杀鸡用牛刀了。
偶尔会说废话。
比如分析完数据会来一句"建议持续关注后续变化"——这不废话吗?
它不了解你的具体情况。
输出的东西是通用框架,具体细节还得自己把关。别拿来就交,领导不傻。
所以说,别指望它一步到位把活儿全干了,但它确实能帮你省掉最费时间的那个"从零到一"的过程。
回到开头那个问题,快速、思考、专家,该点哪个?
我现在的用法很简单:
问天气、查资料、闲聊 → 快速
写邮件、改文案、大部分日常工作 → 思考
分析判断、做规划、拆视频 → 专家
一句话:简单的事别麻烦专家,复杂的事别指望实习人员。
选对模式比反复改结果效率高得多。就像点外卖,煮个泡面不用叫大厨,但请客吃饭你总得上点硬菜。
好了,今天就聊到这儿。
如果觉得有帮助,点个赞或转发,你的反馈就是我更新的动力。
你平时用豆包最多的场景是什么?评论区聊聊。
我整理了一份豆包提效的资料合集,回复"豆包提效"四个字,免费送给你。

关注我,让我们一起在AI时代,成为更好的自己!
我是大全,35岁失业IT老兵,All in AI赛道年入7位数,专注AI工作流和AI编程,2026年带领1000个普通人通过AIGC拿到结果。
#<往期文章精选>:
你「在看」吗,点个「爱心」吧?👇

夜雨聆风