加入星球,获取更多报告喔~
需要下载报告的朋友,可直接扫下方二维码入圈。

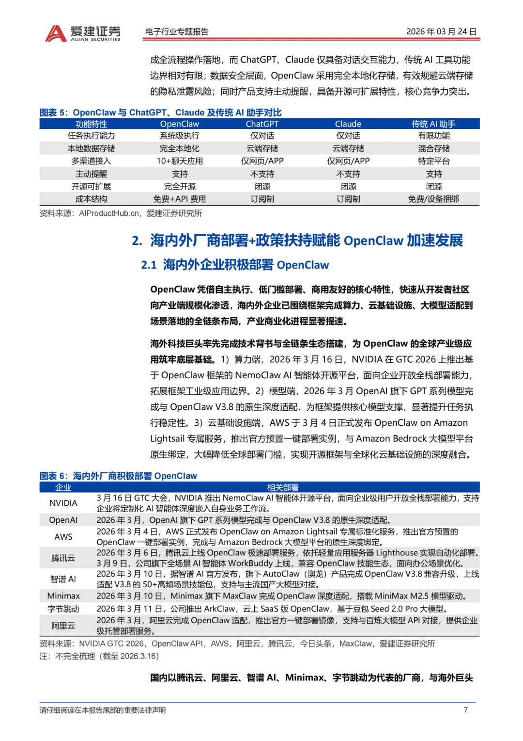
来源:爱建证券
扫码加入星球,可获取无限次下载机会!
2026年3月9日,OpenClaw正式发布v3.8版本,距上一版更新间隔不足24小时。本次更新直指企业级智能体规模化商用的核心痛点,核心上线行业首创ACP全链路指令溯源机制、官方原生备份校验功能,同步完成12+项安全漏洞修复与全端侧适配优化,补齐了智能体生产部署的合规、运维、安全关键短板,有望加速开源智能体从技术验证向规模化商用落地。
OpenClaw是由Peter Steinberger创立、具备主动执行能力的AIAgent(AI智能体)。其核心设计初衷是为大语言模型赋予自主决策与任务执行能力,同时依托开源社区生态,实现产品与用户的协同迭代,进而创造智能化应用价值。在发展历程上2025年11月,PeterSteinberger察觉到主流厂商尚未推出能充分适配个人用户需求的AI助手产品,于是重新启动该项目研发,项目初期以Clawdbot为名开源,在开发者社区实现了初步的渗透与传播。2026年1月获腾讯云、阿里云上线云端专属部署方案支持,同月正式定名为OpenClaw。2026年3月接连发布V3.7、V3.8版本,完成核心架构全面重构与能力升级。













报告获取方式:直接加入知识星球,下载上述所有报告
(每日只需3毛钱,可下载几万份行业报告,以及无限次代找服务)


点击文末阅读原文,获取下载地址
夜雨聆风