
资料来源:网络(如有侵权请联系作者删除)
获取方式:PDF完整版文末扫码获取
周包资料:9月第2周
更多资料:2022行业资料包
内容摘要
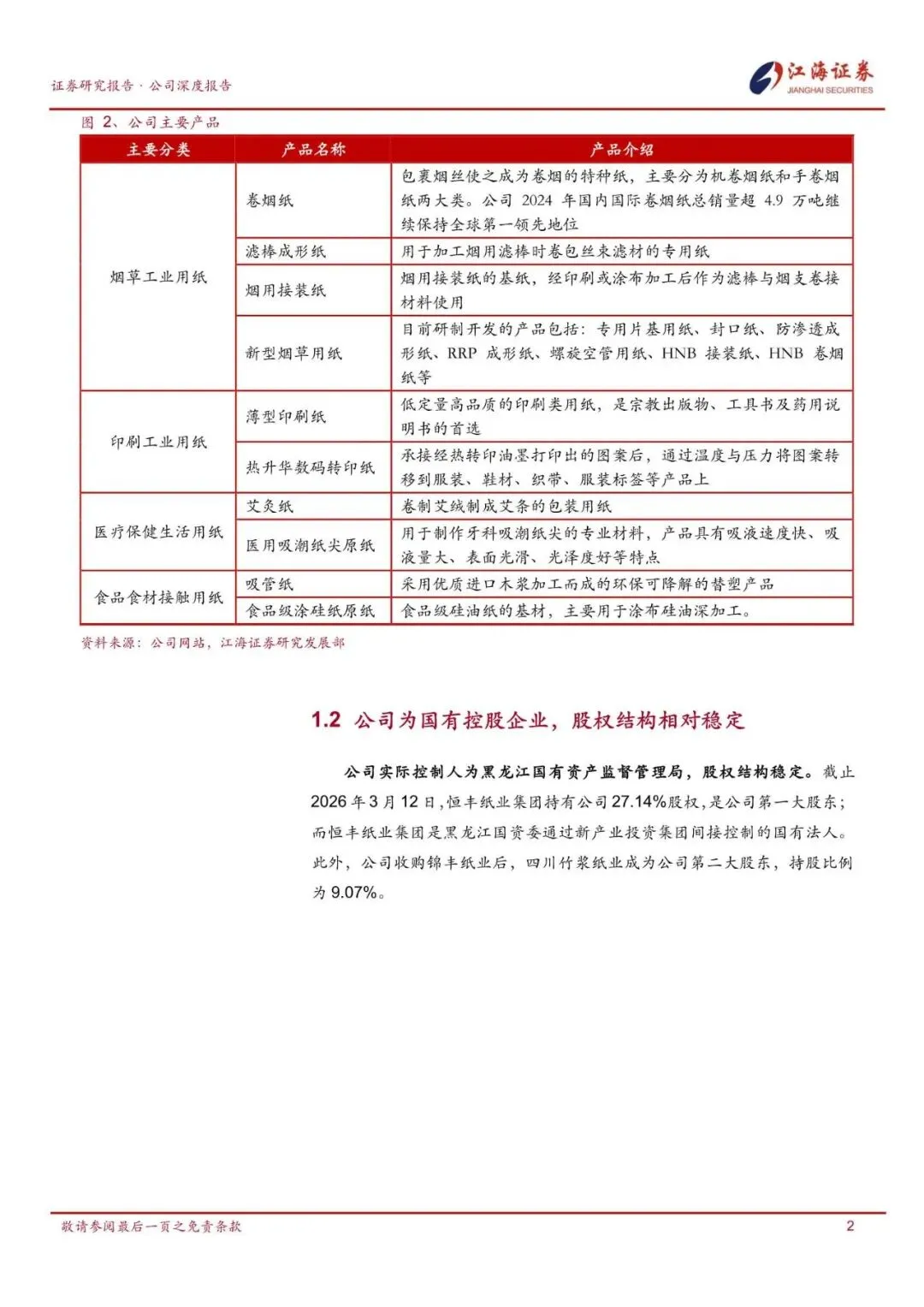
公司是全球卷烟纸龙头企业,营收稳健增长。公司是国家烟草总公司确定的卷烟辅料生产基地,实际控制人为黑龙江国资委,主营业务为烟草工业用纸,其次是机械光泽纸。截止至 2025 年中报,烟草工业用纸占公司营收比重为65.48%。2024 年公司在卷烟工业用纸国内市场综合占有率 38.49%,并合作菲莫国际、英美烟草、日本烟草等海外大客户。公司 2018-2024 年营业收入从 16.1亿元增长至 27.7 亿元,CAGR 为 9.5%;归母净利润从 0.67 亿增长至 1.16 亿元,CAGR 为 9.6%,收入利润稳健增长。
报告内容







受篇幅限制,仅为部分报告预览
完整版PDF领取方式
长按复制下方【暗号】
恒丰纸业(600356)烟草纸龙头企业进入新增长期-260324-江海证券-23页
发给客服领取对应资料
识别下面二维码添加客服


-------------------------------------------------------------------------
*免责声明:以上报告均为本公众号通过公开、合法渠道获得,报告版权归原撰写/发布机构所有,如涉侵权,请联系删除;本号报告为推荐阅读,仅供参考学习,不构成投资建议。

往期报告精选▼











点分享

点收藏

点点赞

点在看
夜雨聆风