
PSIM提供了丰富的控制IC模型,包括PWM控制芯片。除此之外,对于一些缺少的芯片模型,你也可以依据器件数据手册内部的功能原理图自己手工搭建宏模型,本文以TI公司UC1825L为例,概要讲述其建模过程。
01
建模输入
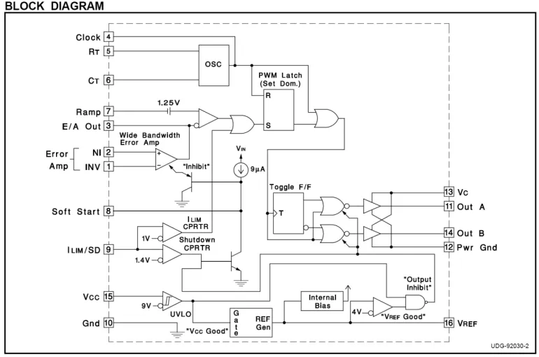
PWM控制芯片的建模输入为产品数据书册,主要内容包括功能框图及描述、电气特性、典型测试曲线。对于TI公司UC1825L,各部分数据如下。

图1-1功能框图

图1-2电气特性

图1-3典型测试曲线图
02
建模流程
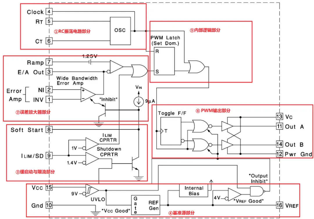
2.1 划分功能模块
按照分块建模的思想,将UC1825L的内部功能逻辑划分为六个部分:
RC振荡电路部分
误差放大器部分
缓启动与限流部分
基准源部分
内部逻辑部分
PWM输出部分
划分的功能模块如图2-1所示。

图2-1 UC1825L内部功能模块划分
2.2 搭建子电路宏模型
根据功能模块框图,分模块搭建相应的PSIM宏模型。PSIM实现基于数据手册给出的结构框图,包含有运放,振荡器,功率管,稳压模块,比较器,各种保护模块等。

图2-2 采用逻辑器件搭建的PWM控制芯片内部子电路
2.3 子电路封装为器件模型
器件引出端子排列及引脚定义如下。

图2-3引出端排列(俯视图)

在PSIM中构建的UC1825L模型如图2-4所示。

图2-4 UC1825L模型
下表给出模型和手册管脚对应关系。
表 2-1模型引脚分布表

03
模型验证
依据UC1825L的模型,搭建半桥电路的PSIM仿真模型,如图3-1所示。

图3-1 PSIM半桥拓扑电源电路仿真模型
运行仿真分析,对各部分功能进行测试。

图3-2 三角波型号波形

图3-3 振荡器指标参数
仿真波形对照数据书册中的指标参数,与设置参数一致。

图3-4 输出电压波形
运放同相输入端接分压2.55V,稳定输出vout1为11.8V。
查看三角波波形与运放输出端的比较过程,及UC1825L内部PWM比较器的输入和输出波形。

图3-5 PWM信号波形
04
结论
通过宏模型建模方法,在PSIM中可以构建PWM控制芯片的等效子电路,通过仿真验证了模型有效性。

夜雨聆风