Tips:点击“倪云华新知”公众号名片,设为星标,不错过每一篇干货!

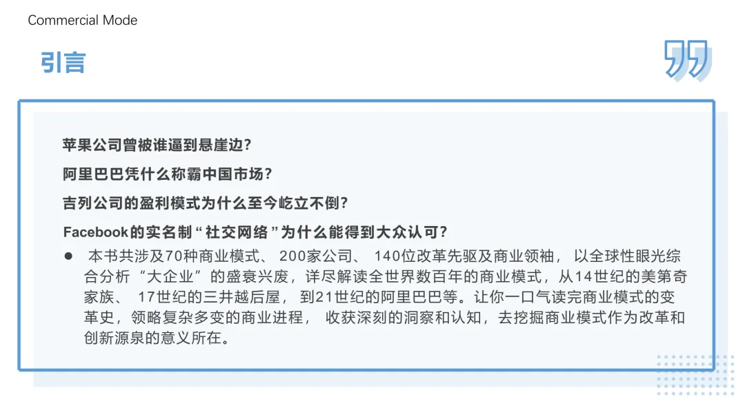
为什么吉列、苹果、阿里能长盛不衰?答案藏在商业模式里。
这份报告横跨数百年,从美第奇家族到三井越后屋,从福特到亚马逊,拆解70种模式、200家巨头,把商业成功的逻辑讲透了。
核心是刀片+刀架、免费+收费、平台化、SPA快时尚、精益直销五大黄金模式,覆盖零售、科技、电商全行业。
它告诉你:真正的竞争力不是定位,是利益相关者、总价值、盈利、资源的动态组合。
更戳人的真相是:
所有商业模式寿命只有5-10年,靠开放式创新、精益创业、紧跟技术迭代,才能持续破局。
看懂这篇,普通人也能抓住商业本质,少走10年弯路。
52页
精彩干货先睹为快




























【咨询报告合集】,为您提供了一套全面的资源和工具,帮助您的企业在竞争激烈的市场中保持领先。


完整版已上传星球,想要一次性获取的小伙伴,加入下方星球即可!
如何获取更多资料下载
扫码加入星球
即可获得丰富、全面、专业的企业战略、产品战略等相关干货资料~
内容持续更新,期待您的加入

加入方式
立即扫码


报告分享|456页人工智能指数报告(中文版)来了!(456页)
报告分享|华为的战略闭环方法论(138页)
点击“阅读原文”获取更多高价值报告!
夜雨聆风