软件基础设施“平台赋能”聚焦六大应用场景
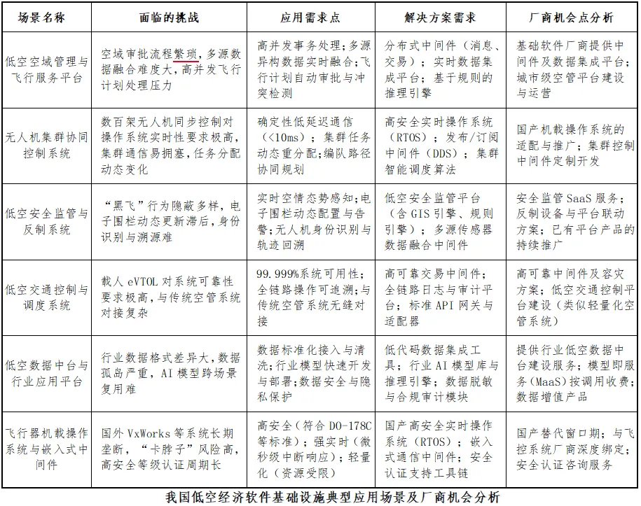
当前,我国低空经济软件基础设施平台赋能正围绕六大典型应用场景加速推进。这些场景覆盖了从空域管理、集群控制到安全监管,从交通调度、行业数据中台到机载端侧操作系统的完整链条,构成了低空经济软件基础设施的核心需求矩阵。不同场景对软件系统的实时性、可靠性、安全性和开放性提出了差异化要求,具体场景如下:

上述场景对软件基础设施的核心需求可概括为:高实时(毫秒级任务响应)、高可靠(99.999%可用性)、高安全(自主与信息安全)、高开放(标准接口与生态兼容)。
基础软件厂商低空经济市场拓展建议
面对上述六大场景的差异化需求,基础软件厂商应采取聚焦重点行业、主推核心产品、联合生态伙伴协同拓展的策略。在行业聚焦上,应优先切入低空空域管理与飞行服务平台、低空安全监管、低空数据中台三个需求最迫切、付费意愿最强的领域。空管平台是各地发展低空经济的“标配”项目,投资规模大、示范效应强;安全监管是政策刚需,各级政府均有明确建设要求;数据中台则面向农业、巡检、物流等垂直行业,可复制性强。在主推产品上,应围绕分布式消息中间件、实时数据集成平台、高可靠交易中间件、国产实时操作系统(RTOS)四大核心产品线,形成“中间件+操作系统+数据平台”的组合拳。针对不同场景提供标准化产品组件,如为空管平台提供高并发消息中间件,为集群控制提供DDS中间件,为机载端提供轻量级RTOS。在拓展方式上,应采取“自拓+联合”双轮驱动。一方面,基础软件厂商应组建低空行业销售与解决方案团队,直接对接各地低空经济专班、通航机场、大型无人机运营企业,参与标杆项目投标。另一方面,应积极联合行业系统集成商(SI)和应用软件开发商(ISV)——SI掌握客户渠道和项目总包能力,ISV深耕具体业务场景——通过产品嵌入、技术适配、联合解决方案等方式,将基础软件能力“无感”集成到低空飞行服务平台、安防平台、数据中台等上层应用中。同时,与飞控系统厂商、无人机整机厂建立战略合作,推动国产RTOS和嵌入式中间件进入前装市场。
通过“标准产品+生态集成”的模式,基础软件厂商有望在低空经济这一万亿级赛道中实现规模化突破。从机遇窗口来看,当前低空经济正处于从试点示范向全面铺开的关键阶段,各地政府纷纷出台低空基础设施建设计划,仅2025年全国就有超过30个城市启动低空飞行服务平台招标,单个平台软件投资规模达200-400万元。与此同时,随着《低空经济标准体系建设指南》的发布,标准化进程将加速推动基础软件的规模化复制。此外,国产化政策为自主创新的操作系统、中间件提供了刚性需求。基础软件厂商若能在未来两年内抢占标杆项目、建立行业生态、形成适配壁垒,有望在这一新兴市场中占据核心生态位,实现从“项目型”收入向“平台型+订阅型”收入的跨越式增长。
计世资讯研究院相关研究报告:
1、《2025-2026年中国低空经济软件基础设施市场发展状况研究报告》
2、《2025-2026年中国低空经济通信基础设施市场发展状况研究报告》
3、《2025-2026年中国低空经济典型应用场景解决方案研究报告》
4、《2025-2026年中国低空经济基础软件平台用户满意度研究报告》
5、《2025-2026年中国低空经济产业链投融资趋势研究报告》
6、《2025-2026年中国低空经济飞行操作系统市场发展状况研究报告》
7、《2025-2026年中国低空经济中间件市场发展状况研究报告》
8、《2025-2026年中国低空经济云控平台市场发展状况研究报告》
报告垂询联系方式:魏老师 13911267931

夜雨聆风