文件位置:人力资源板块—【068】职业生涯规划
01 资料列表
《职业生涯规划资料包》内含职业生涯规划管理办法、职业发展手册、职业生涯规划知识干货、个人职业生涯规划模板、职业倾向测评工具等资料,共计66份文件。

▼ HR职业生涯规划(7份)

▼ 职业生涯规划培训干货(33份)


▼ 职业发展手册、职业生涯规划管理办法等(16份)

▼ 个人职业生涯规划模板(4份)

▼ 职业倾向测评工具(6份)

02 部分资料展示
▼ 职业生涯规划介绍PPT


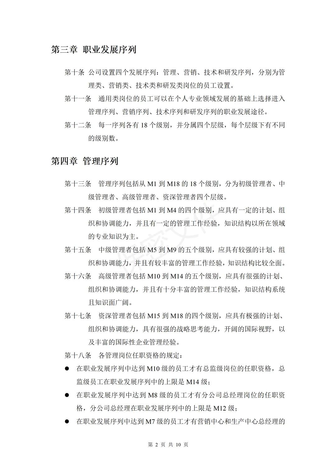
▼ 员工职业发展手册


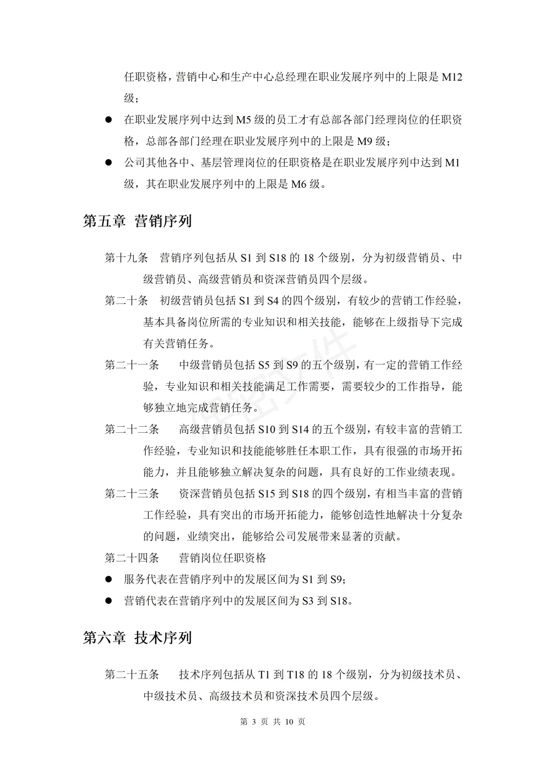
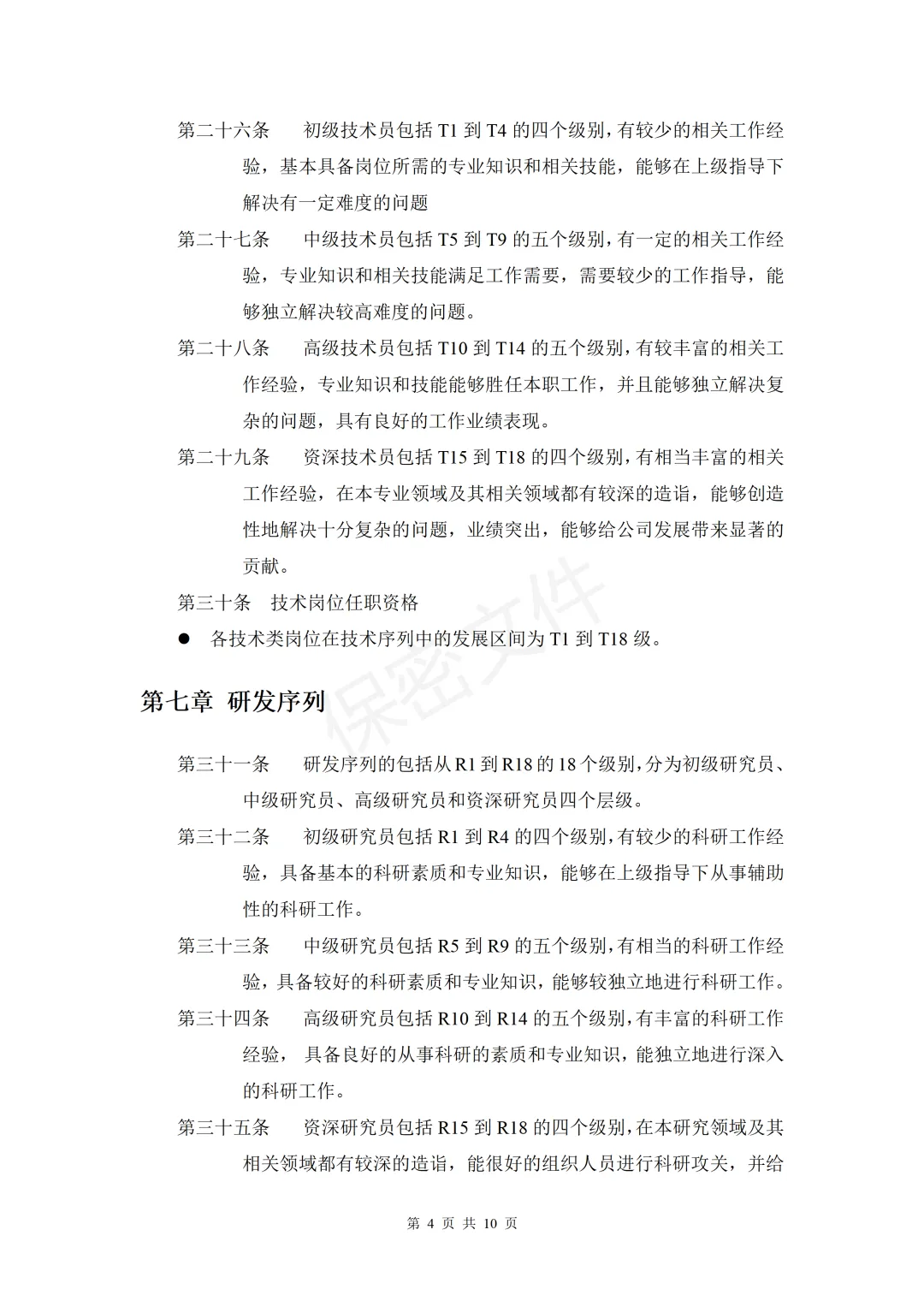
▼ 职业发展序列管理制度




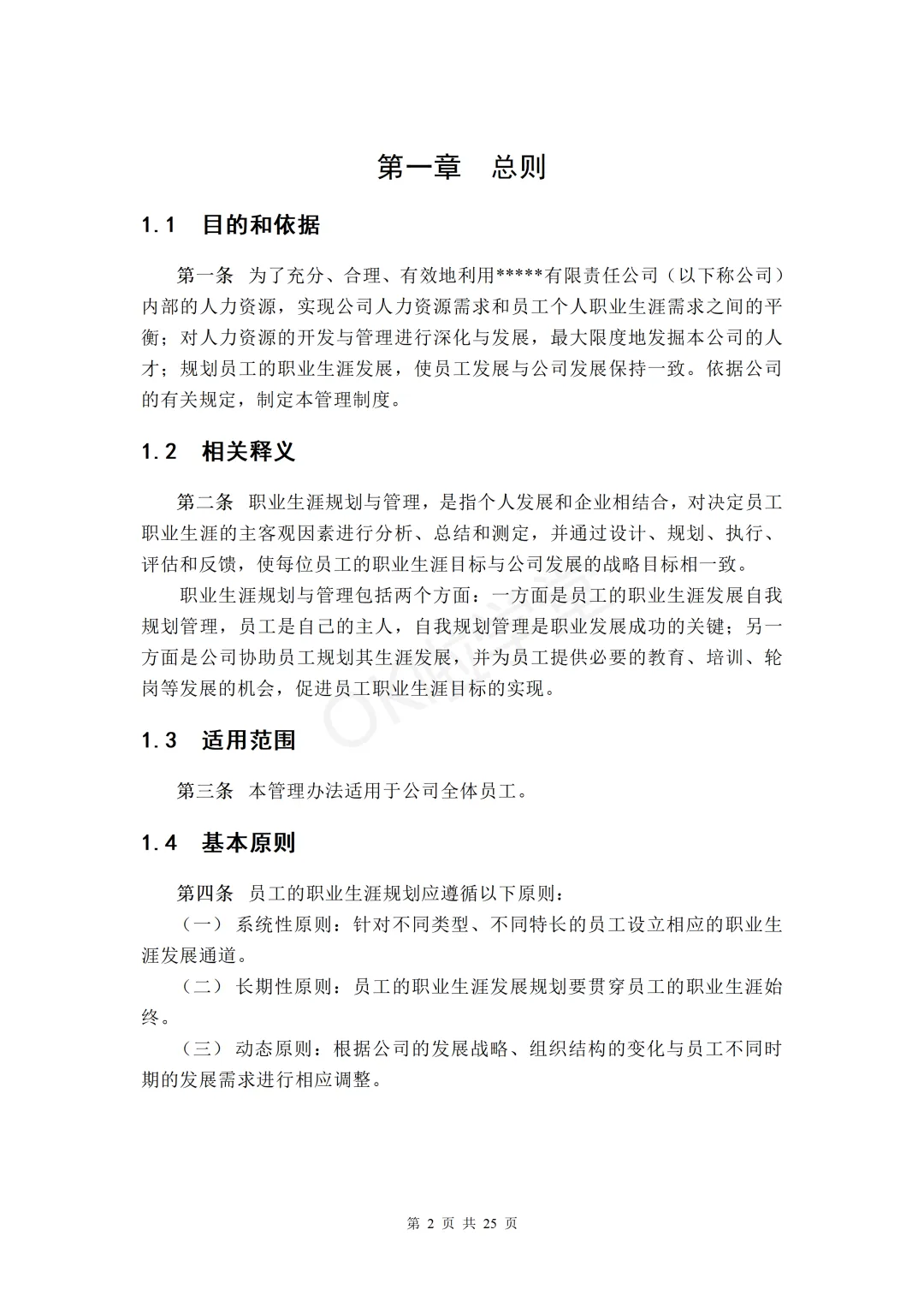
▼ 员工职业生涯规划管理办法




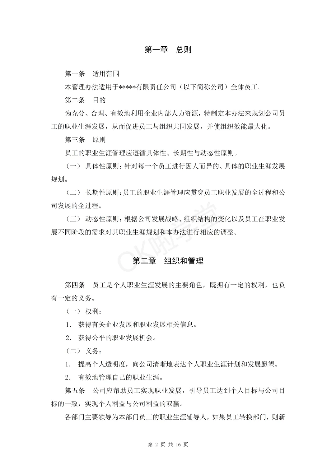
▼ 员工职业生涯管理办法




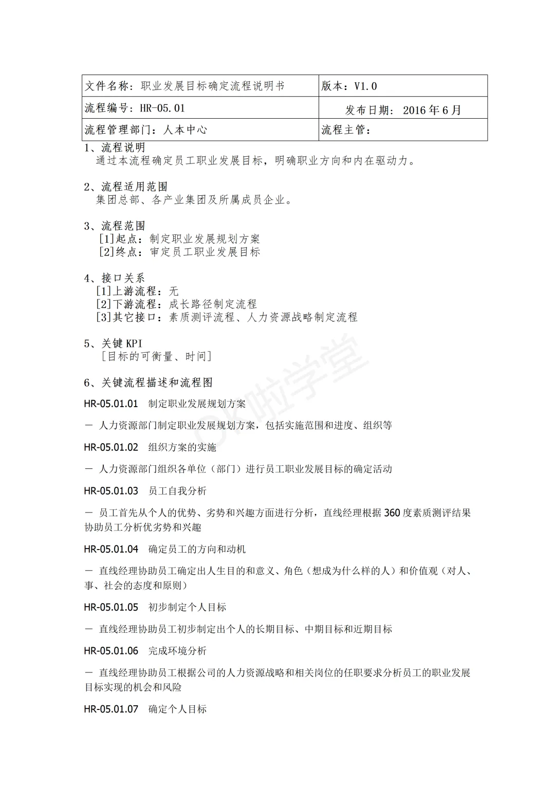
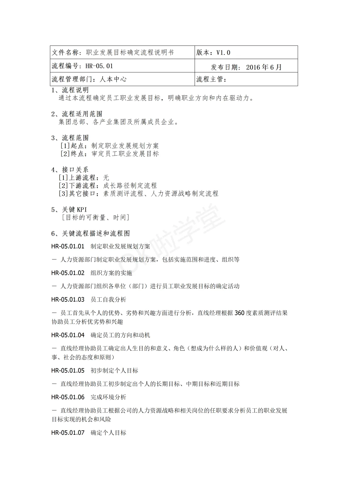
▼ 职业发展目标流程说明书


▼ 个人职业生涯规划PPT模板


03 资料获取方式
1、分享公众号文章到200人以上HR行政微信群(保留20分钟),发送分享截图到本公众号,管家会在48小时内发放资料,请耐心等待;
2、如不便分享,扫码28.8元购买,立即获取:

3、强烈推荐加入会员,一次获取全部人资行政资料,随用随取,全年不断更新中……
加入会员方式:

别忘记点 在看 + 点赞哦 ▼
夜雨聆风