报告导读:
AI读码器是信息采集的重要工具,它不仅提升了信息采集速度及精度,还支持供应链的信息管理与追溯,是企业构建数字化追溯体系的关键环节。随着全球工业智能制造的升级和对生产数据可追溯性的需求不断增加,作为智能制造数据获取的核心终端,全球AI读码器市场规模稳步增长。在国内,随着工业自动化、智能化程度的不断提升,AI读码器在电子、汽车、制造、零售、物流等行业中的应用范围不断扩大,行业发展迅速。2025年,全球AI读码器市场规模约为117.8亿元,中国AI读码器市场规模约为40亿元;预计2026年,全球AI读码器市场规模有望达到137.6亿元,中国AI读码器市场规模有望达到47亿元。
基于此,依托智研咨询旗下AI读码器行业研究团队深厚的市场洞察力,并结合多年调研数据与一线实战需求,智研咨询推出《2026-2032年中国AI读码器行业市场全景调查及未来趋势研判报告》。本报告立足AI读码器新视角,聚焦行业核心议题——变化趋势(怎么变)、用户需求(要什么)、投放选择(投向哪)、运营方法(如何投)及实践案例(看一看),期待携手行业伙伴,共谋行业发展新格局、新机遇,推动AI读码器行业发展。
观点抢先知:
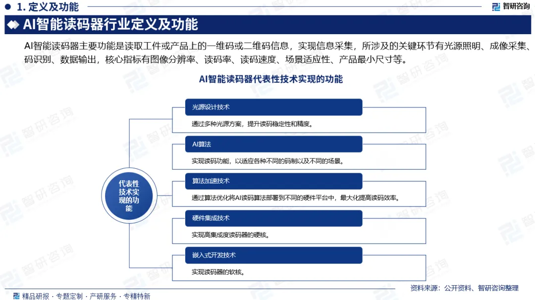
行业定义及功能:AI智能读码器主要功能是读取工件或产品上的一维码或二维码信息,实现信息采集,所涉及的关键环节有光源照明、成像采集、码识别、数据输出,核心指标有图像分辨率、读码率、读码速度、场景适应性、产品最小尺寸等。
行业政策环境:面对新一代人工智能技术快速演进的新形势,国家高度重视。近年来,随着企业技术创新以及市场需求的推动下,"人工智能+"正逐步融入传统产业的各个环节。智能制造、物联网等技术的快速发展,AI读码器在生产线上的应用越来越广泛。我国政府颁布的一系列政策,也为AI读码器市场的发展提供了良好的环境。
产业链核心节点:AI读码器行业产业链上游主要包括图像传感器、AI芯片、FPGA、处理器、通信模块、光学组件、散热模组、连接器、PCB等原材料与主要零部件,算法技术支持等;行业中游为AI读码器生产与系统集成;行业下游主要应用于电子制造、锂电、光伏、汽车制造、光伏、食品和医药、物流等行业,覆盖原材料追溯、在制品追踪、关键工序绑定和成品校验等高效精确的读码需求场景。
全球市场规模:随着全球工业智能制造的升级和对生产数据可追溯性的需求不断增加,作为智能制造数据获取的核心终端,全球AI读码器市场规模稳步增长,据统计,2025年,全球AI读码器市场规模约为117.8亿元,预计2026年有望达到137.6亿元。
中国市场规模:近年来,随着我国工业自动化、智能化程度的不断提升,AI读码器在电子、汽车、制造、零售、物流等行业中的应用范围不断扩大,行业发展迅速。据统计,2025年,中国AI读码器市场规模约为40亿元,预计2026年有望达到47亿元。
竞争情况:AI读码器市场竞争激烈,各品牌不断提升速度、准确度和稳定性。目前,国际AI读码器市场的高端市场主要被美、德、日品牌占据,包括美国康耐视(Cognex)、德国巴斯勒(Basler)、日本基恩士(Keyence)和欧姆龙(Omron)。国内AI读码器市场主要竞争企业有思谋科技、海康机器人、康耐视、基恩士(中国)、华睿科技、奥普特、得利捷(深圳)、新大陆、研祥金码等。
市场趋势:随着AI与多模态大模型的快速发展,智能读码器将在更高速、更复杂的场景下展现更强的自适应和多任务处理能力,进一步推动生产智能化和决策实时化。在现代制造业的浪潮中,自动化和智能化无疑是推动行业发展的重要动力。作为生产流程中不可或缺的一环,AI读码器正以其高效性和精确性,逐渐成为工厂生产中不可替代的智能工具。未来在工业自动化和数字化转型推动下AI读码器市场规模将持续扩大。
报告相关内容节选:




《2026-2032年中国AI读码器行业市场全景调查及未来趋势研判报告》基于最新、最全的中国产业链数据,融合权威官方统计、深度企业调研、资本市场洞察及全球信息,通过严格的智能处理和独家算法验证,确保分析结论高度可靠、透明且可追溯。

智研咨询专注产业咨询十七年,是中国产业咨询领域专业服务机构。公司以“用信息驱动产业发展,为企业投资决策赋能”为品牌理念。为企业提供专业的产业咨询服务,主要服务包含精品行研报告、专项定制、月度专题、市场地位证明、专精特新申报、可研报告、商业计划书、产业规划等。提供周报/月报/季报/年报等定期报告和定制数据,内容涵盖政策监测、企业动态、行业数据、企业排行、产品价格变化、投融资概览、市场机遇及风险分析等。


夜雨聆风