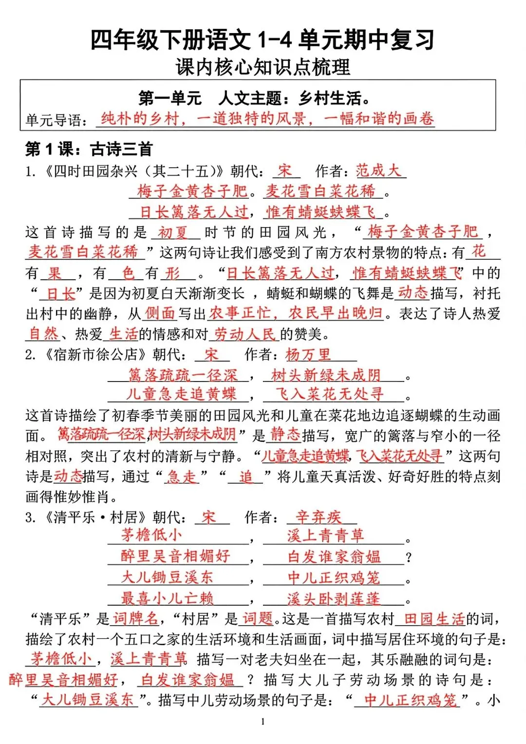
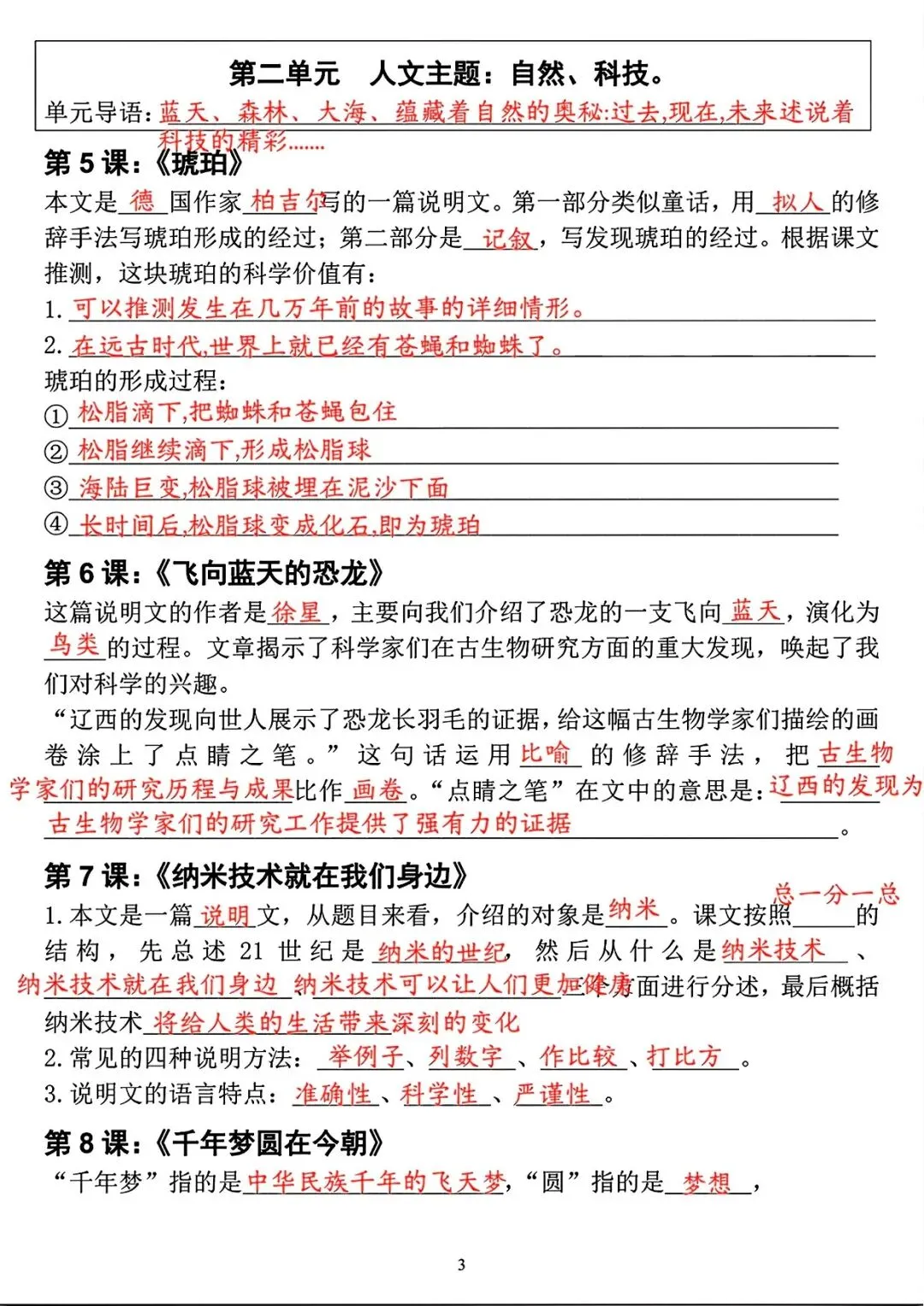
HOT
每天分享热门教辅资料 关注我们
本资料专为2026 春季人教版四年级下册语文期中复习编写,精准覆盖第 1~4 单元全部课内核心考点,是期中复习、背诵默写、阅读理解、基础过关的必备梳理资料。
内容按单元系统归纳,包含重点字音、易错字形、多音字、近反义词、四字词语与成语、重点句子理解、课文中心思想、段落大意、必背内容、课内阅读考点等期中必考知识,重点内容清晰标注,直击高频考点与易错点。
资料结构清晰、篇幅精炼、重点突出、可直接打印背诵,适用于期中系统复习、课堂梳理、家庭巩固、考前快速过知识点,帮助学生高效梳理 1-4 单元内容,夯实基础,减少课内知识丢分,轻松应对期中语文考试。

(温馨提示:文末有完整电子版领取方式)






领取完整电子版
①复制链接:
https://pan.quark.cn/s/eb2b4a494e38
②:在浏览器或者夸克网盘中打开并保存下载
说明
本微信公众账号分享的资源均通过网络等公共合法渠道获得,仅供试用!版权属于原出版机构或影像公司,本资源为电子载体,传播分享仅限于家庭使用与交流心得、参考和辅助购买决策,不得以任何理由在商业行为中使用,若喜欢此资源,建议购买实体产品。
文章中的视频及图片均来自网络,版权归原作者或原出版社所有。如有侵权,请及时联系删除。
夜雨聆风