
根据您提供的【参考资料】,我已为您系统梳理和整合出 “商业航天产业链” 的全套信息。该产业链以 卫星互联网和可回收火箭 为核心,覆盖 上游火箭/卫星制造、中游发射/地面设备、下游卫星应用 三大环节,并包含 SpaceX映射、国产链、核心材料/芯片 等多种投资主题。
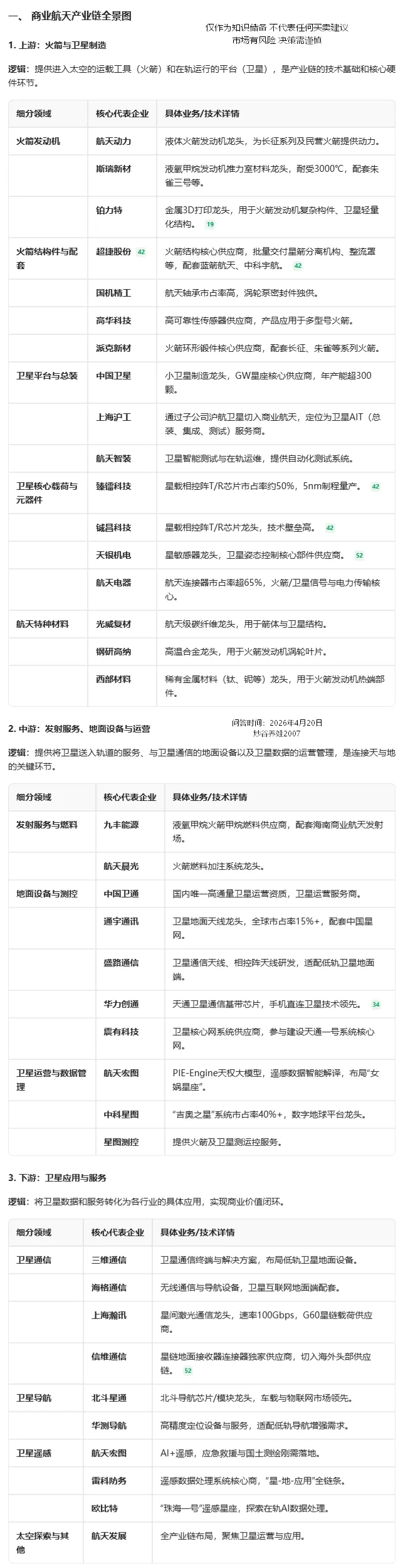
一、 商业航天产业链全景图
1. 上游:火箭与卫星制造
逻辑:提供进入太空的运载工具(火箭)和在轨运行的平台(卫星),是产业链的技术基础和核心硬件环节。
| 细分领域 | 核心代表企业 | 具体业务/技术详情 |
|---|---|---|
| 火箭发动机 | 航天动力 | |
| 斯瑞新材 | ||
| 铂力特 | ||
| 火箭结构件与配套 | 超捷股份 | |
| 国机精工 | ||
| 高华科技 | ||
| 派克新材 | ||
| 卫星平台与总装 | 中国卫星 | |
| 上海沪工 | ||
| 航天智装 | ||
| 卫星核心载荷与元器件 | 臻镭科技 | |
| 铖昌科技 | ||
| 天银机电 | ||
| 航天电器 | ||
| 航天特种材料 | 光威复材 | |
| 钢研高纳 | ||
| 西部材料 |
2. 中游:发射服务、地面设备与运营
逻辑:提供将卫星送入轨道的服务、与卫星通信的地面设备以及卫星数据的运营管理,是连接天与地的关键环节。
| 细分领域 | 核心代表企业 | 具体业务/技术详情 |
|---|---|---|
| 发射服务与燃料 | 九丰能源 | |
| 航天晨光 | ||
| 地面设备与测控 | 中国卫通 | |
| 通宇通讯 | ||
| 盛路通信 | ||
| 华力创通 | ||
| 震有科技 | ||
| 卫星运营与数据管理 | 航天宏图 | |
| 中科星图 | ||
| 星图测控 |
3. 下游:卫星应用与服务
逻辑:将卫星数据和服务转化为各行业的具体应用,实现商业价值闭环。
| 细分领域 | 核心代表企业 | 具体业务/技术详情 |
|---|---|---|
| 卫星通信 | 三维通信 | |
| 海格通信 | ||
| 上海瀚讯 | ||
| 信维通信 | ||
| 卫星导航 | 北斗星通 | |
| 华测导航 | ||
| 卫星遥感 | 航天宏图 | |
| 雷科防务 | ||
| 欧比特 | ||
| 太空探索与其他 | 航天发展 |
二、 核心投资主题与催化事件
| 主题/催化 | 核心逻辑 | 受益方向与代表企业 |
|---|---|---|
| 1. 低轨卫星互联网组网加速 | 卫星制造 核心载荷: 。 地面终端: 。 | |
| 2. 可回收火箭技术突破 | 火箭发动机/材料 箭体结构: 。 回收配套: (回收平台)。 | |
| 3. SpaceX产业链映射与估值重塑 | 材料/部件供应商 地面终端: 。 | |
| 4. 核心材料与芯片国产替代 | 特种材料 高端芯片: 。 核心器件: 。 | |
| 5. 政策强力驱动与地方布局 | 区域龙头 国家队平台: 。 |
三、 近期市场高辨识度标的(基于参考资料)
从【参考资料】中的市场信息看,以下公司因在产业链中卡位关键而备受关注:
:火箭发动机核心材料龙头,深度绑定头部民营火箭企业,技术全球竞争力强。 :火箭结构件核心供应商,为朱雀三号等提供整流罩等大结构件,受益于火箭量产。 :卫星制造“国家队”主力,在大型星座建设中发挥基石作用。 :地面天线与终端龙头,同时切入SpaceX和国内星网供应链,全球化布局。
四、 风险提示
- 技术研发与进度风险
:可回收火箭、星间激光通信等关键技术突破和商业化进度可能不及预期。 - 政策与审批风险
:卫星频率轨道资源分配、发射许可等受国内外政策影响较大。 - 市场竞争与价格风险
:随着参与者增多,部分环节可能出现价格竞争,挤压利润空间。 - 客户集中度风险
:部分公司对单一大客户或特定星座计划依赖度高,订单波动影响大。 - 估值过高风险
:行业处于高景气预期阶段,部分标的估值已包含较高增长预期,对业绩兑现敏感。
请注意:以上信息均严格整合自您提供的【参考资料】,基于公开市场信息,不构成任何投资建议。商业航天产业链长、技术迭代快,投资时需关注具体公司的技术实力、订单落地情况及产能建设进度。

热点更新查询+资讯(知识D-知识&动态)

夜雨聆风