获取方式见文末。文件夹位置:行政管理板块—040 餐饮食堂管理
01 资料列表
《餐饮食堂管理》资料包内含食堂管理制度、食堂原料采购制度、食堂接待管理制度、食堂管理流程、食堂人员绩效考核方案、食堂物品采购及验收流程图、食堂留样管理制度食堂光盘行动培训、食堂卫生安全培训、餐饮饭票模板、食堂每周菜单模板、食堂卫生安全检查表、食堂物品标签、饭票模板、食堂物品标签等,合计110份文件。

▼ 食堂管理制度(40份)

▼ 食堂管理课件(6份)

▼ 食堂绩效考核(8份)

▼ 食堂建设方案(4份)

▼ 食堂留样管理(6份)

▼ 食堂每周菜单(3份)

▼ 食堂饭票模板(16份)

▼ 食堂管理表格(25份)

02 部分资料展示
▼ 食堂用餐券模板.doc








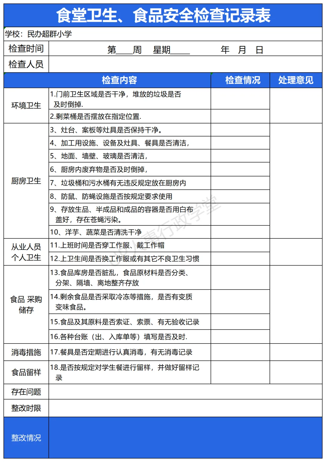
▼ 食堂安全卫生检查表.xls





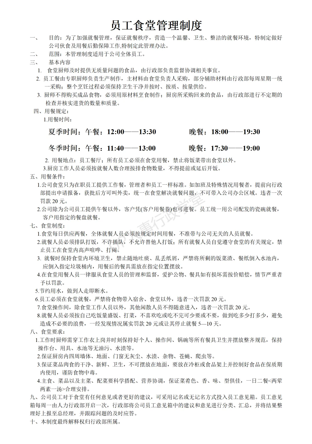
▼ 员工食堂管理制度.doc

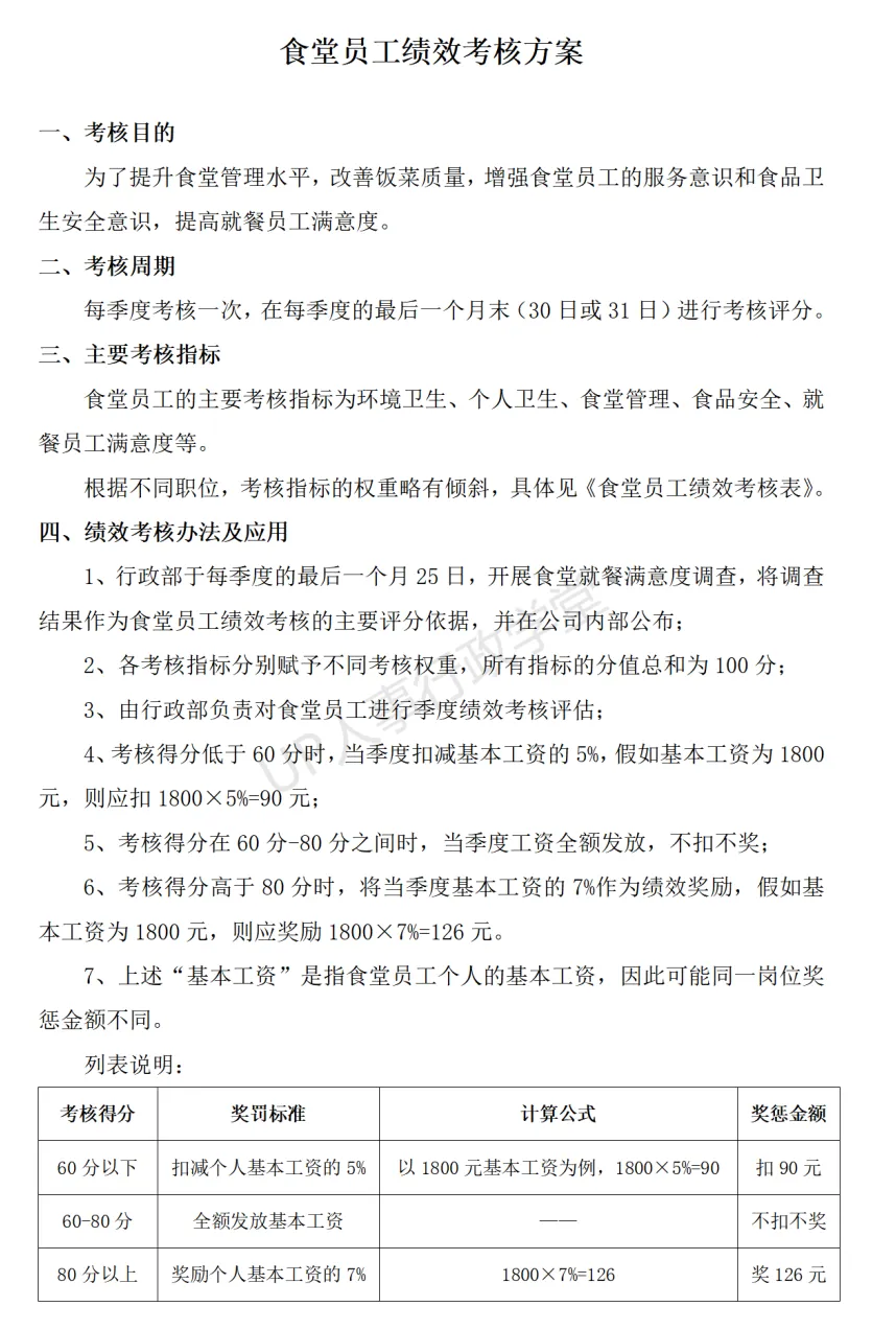
▼ 食堂绩效考核方案.doc


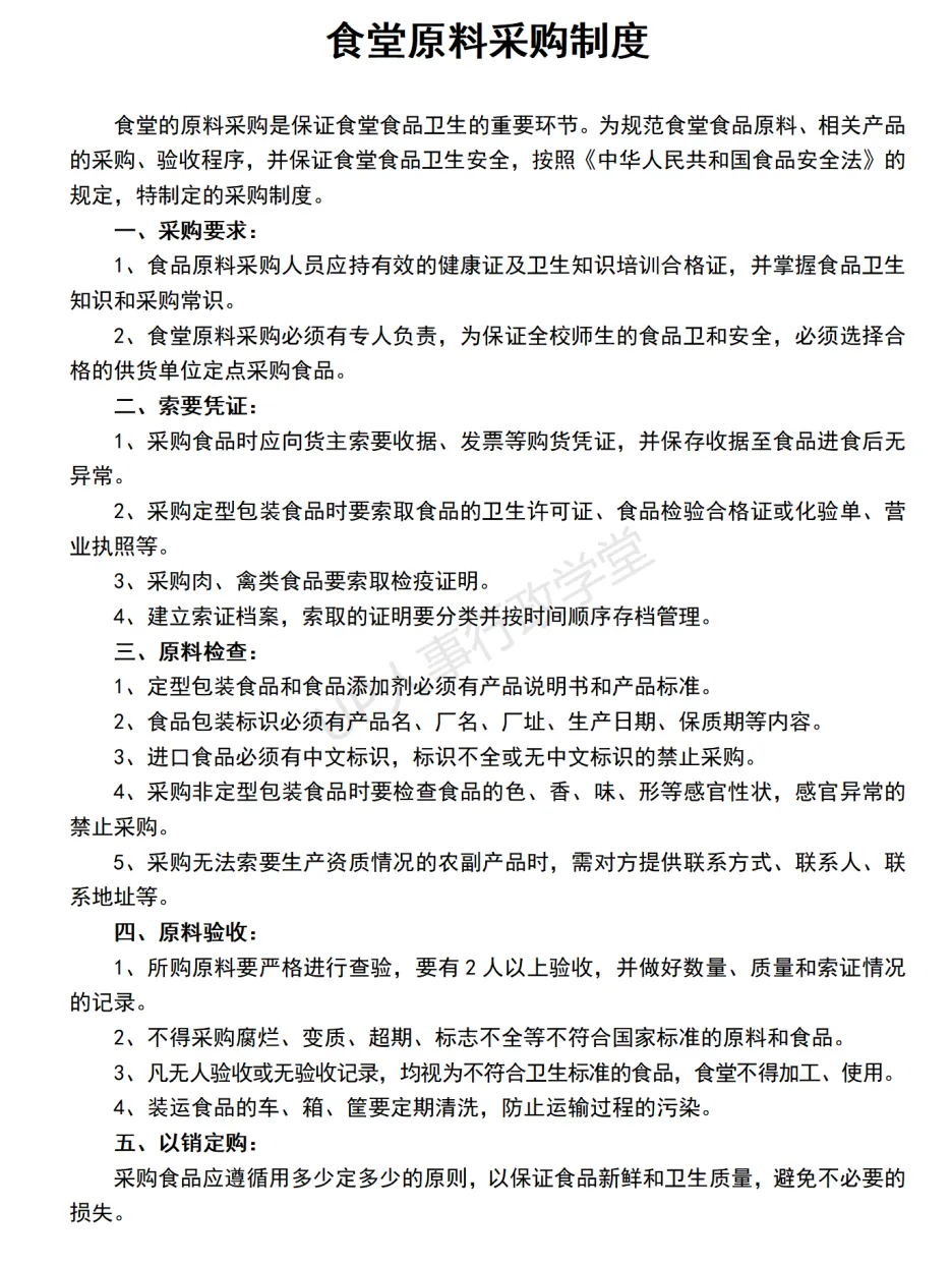
▼ 食堂原料采购制度.doc

▼ 食堂原材料采购流程及验收标准.doc



▼ 食堂组织架构图.doc


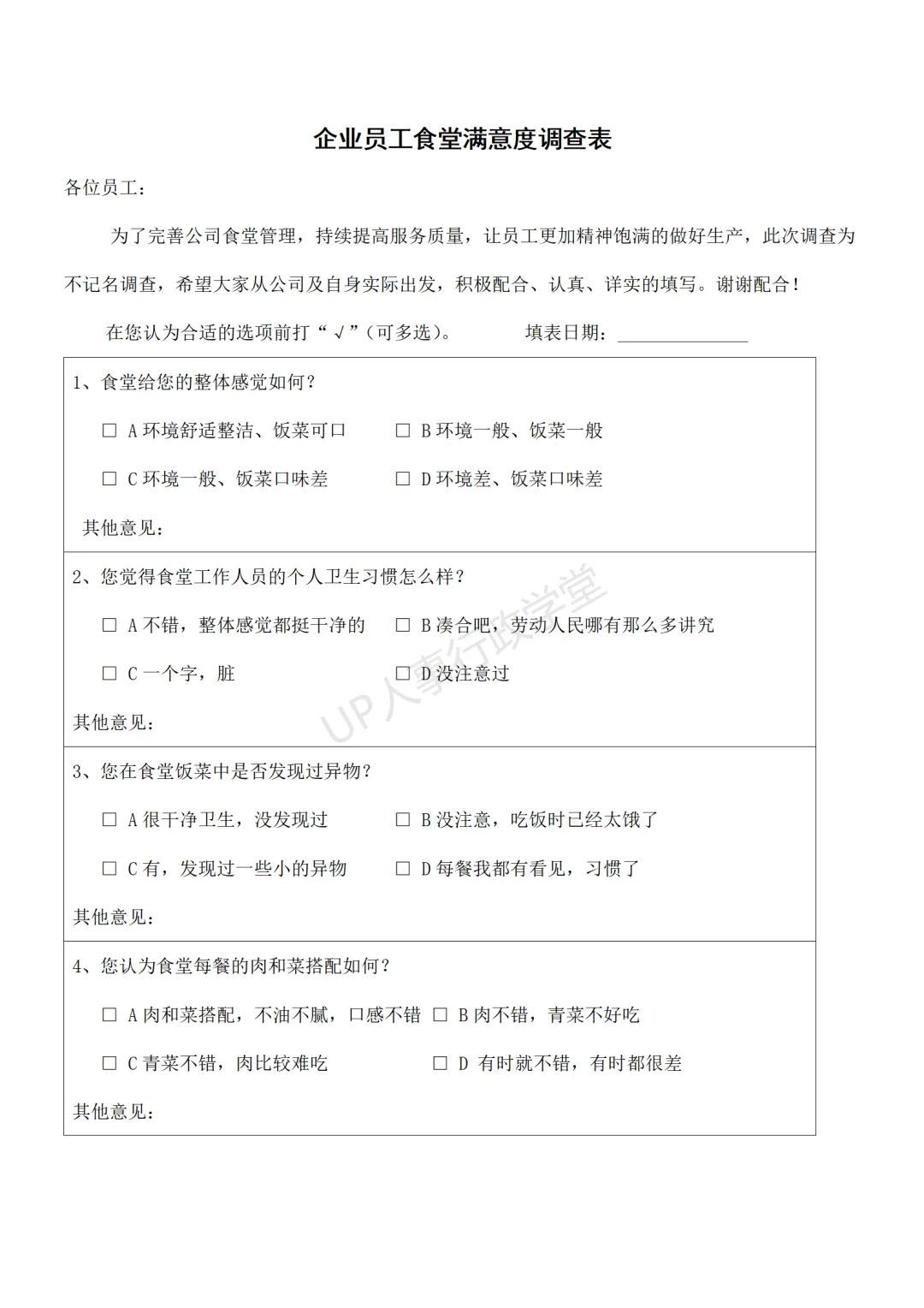
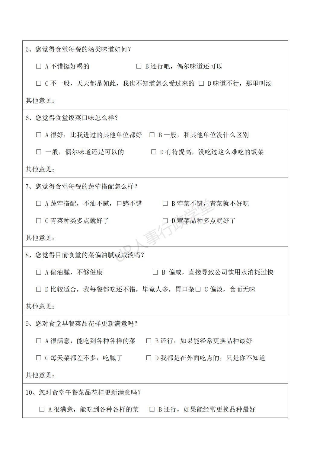
▼ 食堂满意度调查表.doc


▼ 食堂厨房平面图.doc

▼ 食堂管理办法.doc


▼ 食堂管理通知.doc




▼ 食堂每周菜单模板.xls

▼ 食堂物品标签.xls


03 资料获取方式
1、分享公众号文章到200人以上HR行政微信群(保留20分钟),发送分享截图到本公众号,管家会在48小时内发放资料,请耐心等待;(资源互助群除外)
2、如不便分享,扫码28.8元购买,立即获取:

3、强烈推荐加入会员,一次获取全部人资行政资料,随用随取,全年不断更新中……




夜雨聆风