一、产品介绍
1、产品简介及定位
腾讯元宝是腾讯计算机系统有限公司基于自研混元大模型开发的AI助手应用,于2024年5月30日正式上线。元宝融合了AI搜索、AI总结、AI写作等一系列功能,能够一次性深度解析多个微信公众号链接、网址以及PDF、Word、txt等多种格式的文档。从产品形态看,腾讯元宝已形成完整的多端覆盖体系,包括移动端、PC端、网页版、微信小程序,以及深度嵌入微信生态的对话入口。
核心定位是“基于腾讯生态的全场景智能AI伙伴”,覆盖办公、学习、生活三大场景,与其他产品相比,其差异化在于微信生态的深度整合,能够调用微信公众号、视频号等腾讯系优质内容,与腾讯文档、腾讯会议等产品无缝打通。
2、产品版本及官网
当前版本支持双模型深度思考/快速切换、256K超长上下文、36种文件格式解析、微信公众号/视频号信源搜索、AI绘图、AI视频生成等能力。
官方网站为https://yuanbao.tencent.com,移动端可通过App Store及各安卓应用市场搜索下载。
3、适合的使用场景
腾讯元宝的使用场景覆盖办公、学习、内容创作、日常生活及专业领域等多个维度。
一是办公场景:会议纪要生成、文档总结、周报撰写等功能能够有效提升工作效率,减少重复性劳动。
二是学习场景:论文解析、知识点讲解、作业辅导、口语陪练等功能为学生群体提供个性化学习辅助。
三是内容创作:文案生成、图片制作、视频脚本等功能,帮助创作者降低创作门槛。
四是日常生活:信息查询、旅行规划、智能翻译等功能提供便捷生活服务。
五是社交场景:2026年推出“元宝派”,支持创建派群、邀请微信/QQ好友互动,实现AI+社交的模式创新。
二、发展历程
2024年:产品初创期
2024年5月30日,腾讯元宝正式上架各应用商店,支持AI搜索、总结、写作三大核心能力。6月新增多轮对话能力并支持50个文档批量解析;7月上线“深度搜索”模式和“3D角色梦工厂”;8月推出口语陪练和超能翻译官功能;9月品牌智能体专区上线。11月,2.0版本正式发布,实现了与腾讯文档生态的打通。
2025年:高速增长期
2025年2月13日元宝接入DeepSeek-R1满血版,实现双引擎驱动。随后,深度思考模型混元T1上线。2月26日,微信“九宫格”开放元宝下载入口,用户触达能力大幅提升。3月1日,Windows/macOS电脑客户端正式上线。3月25日接入DeepSeek V3-0324最新版,6月上线“高考志愿咨询”功能,8月接入DeepSeek V3.1最新版。
2026年:社交AI探索期
2026年2月,2.6版本推出“元宝派”社交功能,打通微信、QQ社交链路;4月优化社交功能稳定性与拟人化交互,推动产品从“工具型”向“伙伴型”转型,核心目标是提升用户留存,完善社交场景布局。
三、用户分析
1、用户群体及下载量
腾讯元宝的用户主要包括四类人群:
第一类是职场办公人群(核心用户):对信息处理效率有强需求,日常处理大量文档、邮件。典型使用场景包括会议录音自动转写总结、PDF报告提炼要点、生成工作汇报等。
第二类是学生及教育群体(重要用户):有学习辅助需求,对新工具接受度高。典型使用包括拍题答疑、论文辅助阅读、口语陪练等。
第三类是内容创作者(潜力用户):需要持续产出内容。典型使用场景有文案生成、AI绘图辅助、热点追踪等。
第四类是微信生态深度用户(战略用户):这类用户日常生活和工作高度依赖微信生态,典型使用场景为公众号文章AI摘要、微信文件解析等。
目前累计下载量22.8亿多,近30天日均下载量776万多,主要下载渠道是华为、OPPO应用,分别为35%和34%,这也说明大部分用户是华为和OPPO手机用户。

近一年在IOS的预估下载量累计 44,248,456,下载分布如下:

2、用户需求及评价
从用户需求看,腾讯元宝给用户带来的主要有三方面的需求。一是工具辅助需求,用户希望获取高效、实用的智能化工具,包括大文件文档解析、多模态生成、AI写作、智能搜索等,以解决办公、创作中的繁琐事务,提升处理效率。二是知识获取需求,需要便捷、精准的信息检索与知识学习渠道,涵盖日常常识、专业知识、行业资讯等,依托腾讯生态优势,调用微信公众号等优质内容源,满足用户碎片化与系统化学习需求。三是社交娱乐需求,在使用AI工具的同时,希望获得社交陪伴与趣味体验,包括与好友互动、IP角色对话、AI陪聊等,“元宝派”功能与热门剧集联动玩法,有效填补了用户社交与娱乐的需求缺口。
从用户评价看,腾讯元宝APP受到了不少用户好评。有用户认为它是高效办公的好帮手,尤其是大文件文档解析功能表现突出,能快速处理同类产品无法完成的大体积PDF解析任务,响应速度也十分快捷;也有用户称赞其双模型驱动的优势明显,可灵活切换模型应对不同任务,且AI搜索能关联微信公众号优质内容,获取的信息更具实用性。当然也有用户反馈APP存在体验短板,服务器在流量高峰时易崩溃,且部分社交裂变玩法流程繁琐,影响使用体验。
四、功能分析
1、功能简述
腾讯元宝功能主要包括四大模块,“问元宝”、“创作”、“派”、“我们”。其中“派”需要获得邀请码加入之后才能进行使用。具体功能框架如下图:
问元宝:腾讯元宝的核心对话入口,多场景、多模式的智能交互体验,功能覆盖基础问答、语音对话、模型切换与个性化设置。

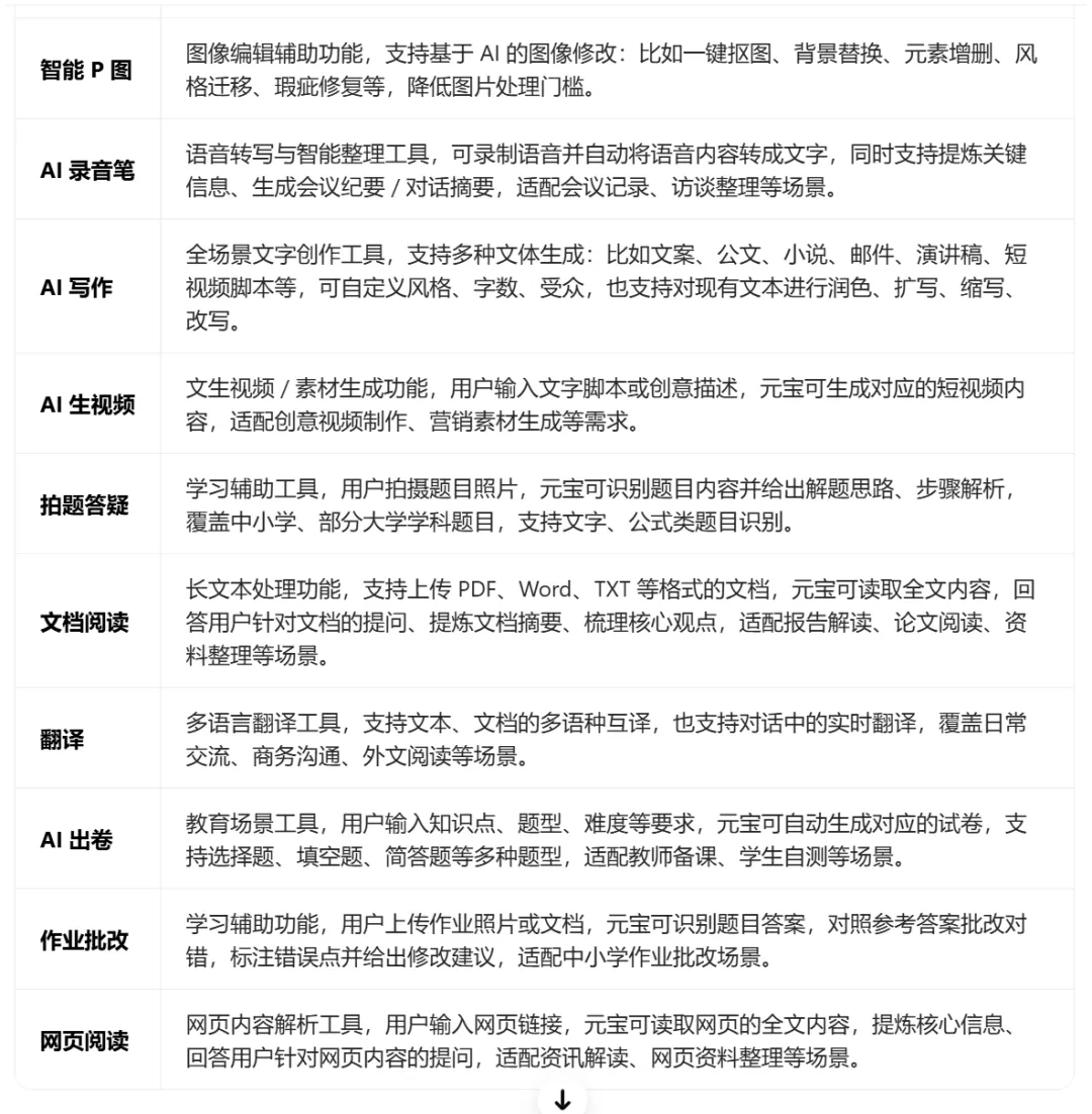
创作:辅助生成工具集,覆盖从内容生成到信息处理的全流程需求,多模态创作。
派:腾讯元宝的用户共创与社区生态板块,用户自建场景、垂直社区与自定义助手,打造开放 AI 生态。
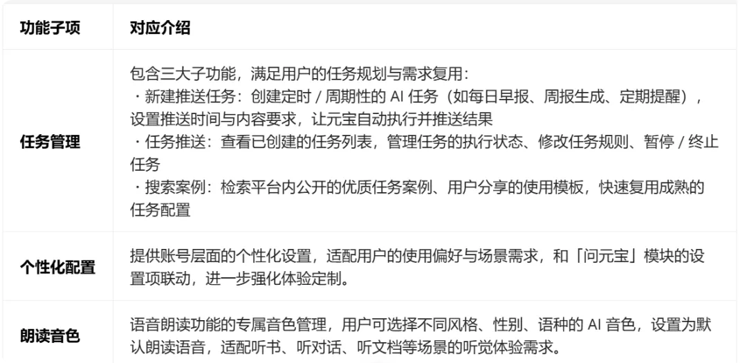
我们:腾讯元宝的个人管理后台,聚焦用户个性化体验、任务管理与账号服务,帮助用户高效管理使用过程中的各类事务。
2、UI交互设计
界面风格:腾讯元宝APP界面简约温润、简洁大气,以暖色系为基调搭配腾讯绿品牌底色,弱化科技冰冷感,贴合“AI伙伴”定位,给人亲切易用的体验。字体采用清晰无衬线字体,排版舒适,Logo新增动态拟人眼睛设计,增强界面灵气与互动感。核心对话板块为全屏沉浸式,输入框固定底部,对话排版整齐;功能入口以分类卡片呈现,搭配简洁图标,方便用户快速操作。
操作交互:整体流畅顺滑,页面跳转无卡顿,交互提示清晰。模型切换点击顶部按钮即可完成,伴有特性提示;文档上传入口明确,有进度提示且支持批量上传,小白也能快速上手;侧边栏开关便捷,包含常用功能,单手可操作,提升使用便捷性。
信息展示:内容丰富但紧凑整洁,注重简化易懂。AI搜索结果摒弃冗余链接,整合优质内容以综述形式呈现,支持一键生成脑图;功能指引简洁直观,便于快速掌握操作;对话历史按时间排列,支持关键词搜索,提升信息检索效率。
3、优劣分析
腾讯元宝核心优势聚焦在生态整合、社交互动与拟人化体验。依托腾讯生态,打通微信、QQ、腾讯文档、腾讯会议等产品,可直接调取文件解析、会议 AI 纪要与实时翻译,实现办公、社交、学习多场景一体化协同。同时上线 “元宝派” 社交板块,支持搭建群组、邀请好友联动,兼具 AI 陪聊、协作任务功能,并联动热门 IP 推出角色对话,突破传统 AI 单向交互模式。产品采用动态拟人视觉设计,搭配情感化回复与自定义形象、语气功能,弱化工具属性,强化 AI 伙伴定位,交互更具个性与亲和力。
腾讯元宝的不足在于,基础写作、翻译等功能同质化严重,缺少差异化创新; 3D 角色生成应用场景窄、操作复杂,内容创作在复杂场景下质量不稳;功能布局杂乱,多项实用工具入口隐蔽,操作流程繁琐。
五、商业模式
腾讯元宝采用免费引流、增值服务、生态变现、企业服务四级商业模式,依托腾讯生态优势,实现用户体验提升与商业收益。
免费引流:开放 AI 对话、基础搜索、简易文档解析等免费基础功能,借助微信、QQ 流量快速获客,并通过限时领 VIP 等福利活动,提升用户活跃与留存,扩大市场规模。
增值服务:推出多周期付费会员,提供深度模型优先使用、大文件不限解析、高清内容生成、免广告等权益;同时设置单次付费项目,满足零散高阶使用需求,灵活实现个人用户变现。
生态变现:联动腾讯视频、游戏、视频号等自有产品,开展联名服务、广告投放获取收益,接入第三方增值服务,依靠合作分成拓宽收入来源。
企业服务:面向企业开放 AI 能力 API 接口,支持办公系统、智能客服等场景接入,按调用收费;提供专属模型训练、定制化功能开发等定制服务,完善 B 端商业化布局。
六、竞品分析

七、未来展望
腾讯元宝依托腾讯生态、双模型技术和腾讯系产品协同,自上线以来快速成长,形成“效率+社交+生态”的定位,覆盖全场景的用户需求,商业模式多元,成为国内AI助手领域的核心玩家,MAU已突破1亿,DAU超过5000万。
未来,随着AI技术迭代与用户需求升级,腾讯元宝可聚焦三大方向:一是深耕微信生态,持续优化“AI+生态”闭环,将生态优势转化为不可替代的用户价值;二是探索社交化路径,通过“元宝派”等产品形态提升用户粘性;三是优化商业化策略,从企业级API和垂直场景增值服务切入,实现可持续发展。
夜雨聆风

