
今日课代表给大家分享的是:2026年三年级下册语文五一假期作业,电子版可下载可打印。
五一假期即将来临,小盆友的学习不能间断,这份五一假期作业包含看拼音写词语、关联词填空、修改病句等内容,需要的家长和老师可以保存让孩子做一做吧!欢迎分享至班级群或家长群,方便分享使用哦!
(温馨提示:文末有完整电子版领取方式)






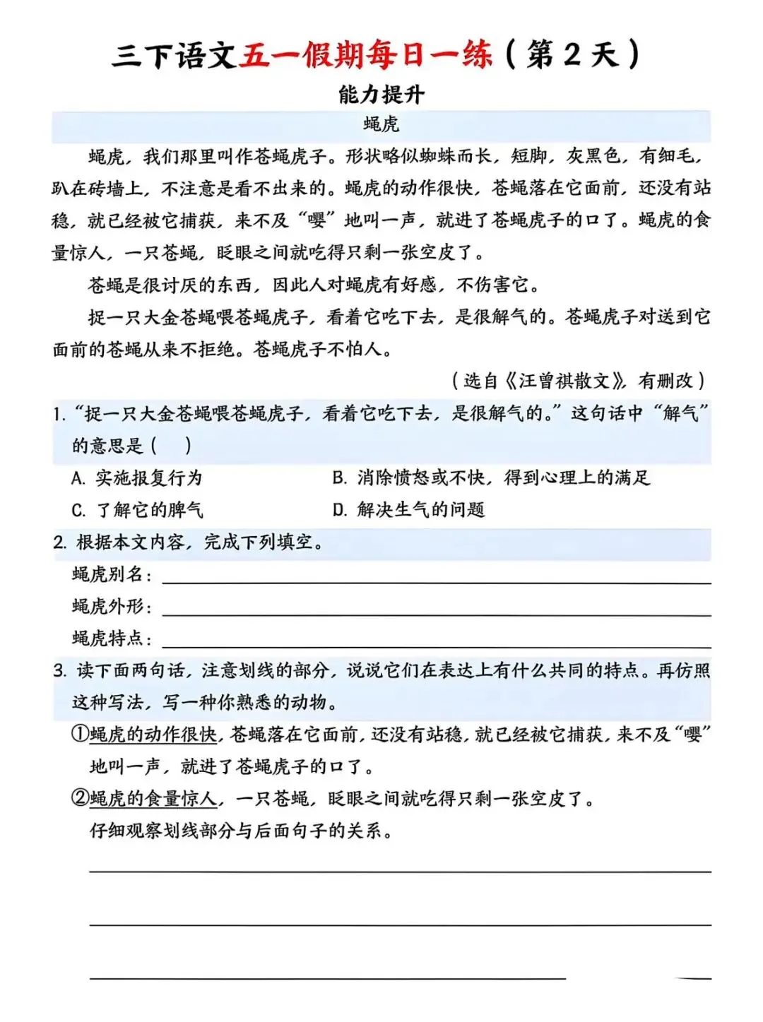
(因篇幅有限仅展示部分内容)
关注公众号回复下方的关键字可免费下载资料!整理资料不易,需要的家长可点赞转发哦!


免费领取完整电子版方式如下:
点击下方“公众号”进入主页哦!
对话框中回复关键字2427领取,按图所示:




声明:本微信公众账号分享的资源均通过网络等公共合法渠道获得,仅供试用!版权属于原出版机构或影像公司,本资源为电子载体,传播分享仅限于家庭使用与交流心得、参考和辅助购买决策,不得以任何理由在商业行为中使用,若喜欢此资源,建议购买实体产品。文章中的视频及图片均来自网络,版权归原作者或原出版社所有。如有侵权,请及时联系删除。
夜雨聆风