文档
办公文件
生活文档
学习资料
当前位置:
首页
>
文档
>2025秋北京真题圈五上数学北京版答案(1)_25秋小学语数英习题试卷_数学_真题圈北京数学人教25年上册456_五上
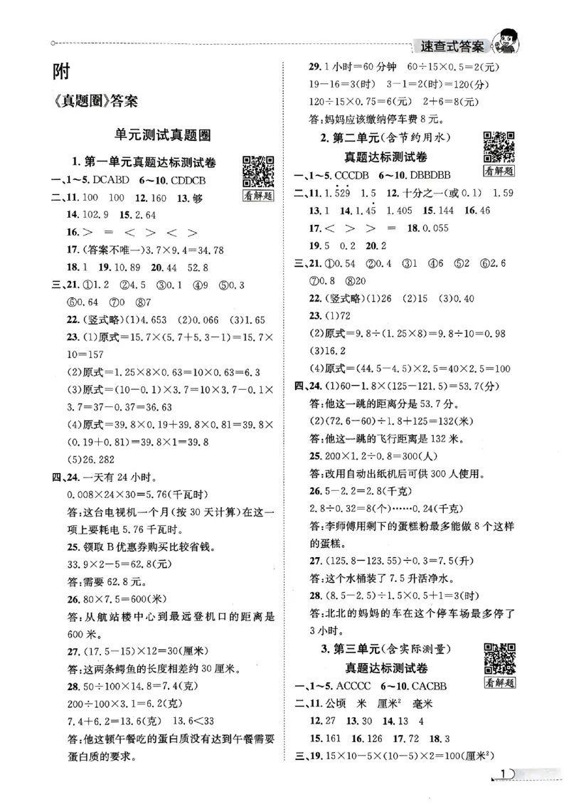
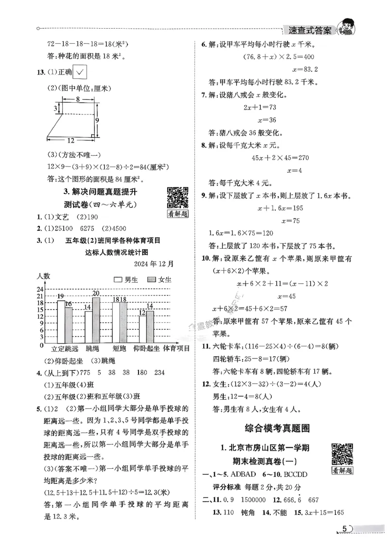
2025秋北京真题圈五上数学北京版答案(1)_25秋小学语数英习题试卷_数学_真题圈北京数学人教25年上册456_五上
2026-03-12 09:33:10
2026-02-01 00:45:41
文档预览
文档信息
文档格式
pdf
文档大小
16.932 MB
文档页数
18 页
上传时间
2026-02-01 00:45:41
下载文档
本文档来自网络内容,如有侵犯您的权益请联系我们删除,联系邮箱:wyl860211@qq.com。
上一篇
2025秋北京真题圈五上数学北京版核心小卷(1)_25秋小学语数英习题试卷_数学_真题圈北京数学人教25年上册456_五上
下一篇
《智能训练》试卷-英语3年级上册(KP)_三年级上下册资料_小学三年级学习资料-25年更新版_3-05、小学三年级英语上册_3-5-1、知识点、测试卷、电子书_科普版
最新文档
专题48高考英语书面表达同义替换63组一句多译23组教师版_3.2025英语总复习_2025年新高考资料_一轮复习_2025年高考英语一轮复习知识清单
专题10数列不等式的放缩问题(练习)(原卷版)_2.2025数学总复习_2024年新高考资料_2.2024二轮复习_2024年高考数学二轮复习讲练(新教材新高考)
第36讲产业转移与国际合作(解析版)_9.2025地理总复习_2024年新高考资料_1.2024一轮复习_2024年高考地理一轮复习讲练测(新教材新高考)
第36讲产业转移与国际合作(原卷版)_9.2025地理总复习_2024年新高考资料_1.2024一轮复习_2024年高考地理一轮复习讲练测(新教材新高考)
专题48高考英语书面表达同义替换63组一句多译23组原卷版_3.2025英语总复习_2025年新高考资料_一轮复习_2025年高考英语一轮复习知识清单
第35讲环境保护-备战2023年高考地理一轮复习讲义+练习(全国通用)(解析版)_9.2025地理总复习_赠品通用版(老高考)复习资料_一轮复习
第35讲环境保护-备战2023年高考地理一轮复习讲义+练习(全国通用)(解析版)_9.2025地理总复习_2023年新高考复习资料_一轮复习_备战2023年高考地理一轮复习讲义+练习
专题10数列不等式的放缩问题(7大核心考点)(讲义)(解析版)_2.2025数学总复习_2024年新高考资料_2.2024二轮复习_2024年高考数学二轮复习讲练(新教材新高考)
专题48高考英语书面表达同义替换+一句多译(讲案)解析版_3.2025英语总复习_2025年新高考资料_一轮复习_2025年高考英语一轮复习知识清单
第35讲环境保护-备战2023年高考地理一轮复习讲义+练习(全国通用)(原卷版)_9.2025地理总复习_赠品通用版(老高考)复习资料_一轮复习
热门文档
第35讲环境保护-备战2023年高考地理一轮复习讲义+练习(全国通用)(原卷版)_9.2025地理总复习_2023年新高考复习资料_一轮复习_备战2023年高考地理一轮复习讲义+练习
第35讲流域内协调发展与资源的跨区域调配(讲义)(解析版)_9.2025地理总复习_2024年新高考资料_1.2024一轮复习_2024年高考地理一轮复习讲练测(新教材新高考)
专题48高考英语书面表达同义替换+一句多译(讲案)原卷版_3.2025英语总复习_2025年新高考资料_一轮复习_2025年高考英语一轮复习知识清单
第35讲流域内协调发展与资源的跨区域调配(讲义)(原卷版)_9.2025地理总复习_2024年新高考资料_1.2024一轮复习_2024年高考地理一轮复习讲练测(新教材新高考)
专题48.主旨大意题——抽取主干细加工(学生版)---2023届高三英语总复习(通用版)_3.2025英语总复习_2023年新高考资料_专项复习_2023届高三英语总复习
第35讲流域内协调发展与资源的跨区域调配(解析版)_9.2025地理总复习_2024年新高考资料_1.2024一轮复习_2024年高考地理一轮复习讲练测(新教材新高考)
专题10数列不等式的放缩问题(7大核心考点)(讲义)(原卷版)_2.2025数学总复习_2024年新高考资料_2.2024二轮复习_2024年高考数学二轮复习讲练(新教材新高考)
专题47高考英语书面表达十大亮眼增分句式背诵模板教师版_3.2025英语总复习_2025年新高考资料_一轮复习_2025年高考英语一轮复习知识清单
第35讲流域内协调发展与资源的跨区域调配(原卷版)_9.2025地理总复习_2024年新高考资料_1.2024一轮复习_2024年高考地理一轮复习讲练测(新教材新高考)
第35讲区域工业化与城市化——以我国珠江三角洲为例_9.2025地理总复习_赠品通用版(老高考)复习资料_一轮复习_2023年高考地理一轮复习讲义+课件(全国版)_赠补充习题
随机文档
第34讲旅游地理-备战2023年高考地理一轮复习讲义+练习(全国通用)(解析版)_9.2025地理总复习_赠品通用版(老高考)复习资料_一轮复习
专题47书面表达扩句十法则+亮眼增分十大句式(讲案)解析版_3.2025英语总复习_2025年新高考资料_一轮复习_2025年高考英语一轮复习知识清单
专题10放缩法证明数列不等式之常数型与函数型(解析版)_2.2025数学总复习_2023年新高考资料_专项复习_2023年新高考数学技巧数列
第34讲旅游地理-备战2023年高考地理一轮复习讲义+练习(全国通用)(解析版)_9.2025地理总复习_2023年新高考复习资料_一轮复习_备战2023年高考地理一轮复习讲义+练习
第34讲旅游地理-备战2023年高考地理一轮复习讲义+练习(全国通用)(原卷版)_9.2025地理总复习_赠品通用版(老高考)复习资料_一轮复习
第34讲旅游地理-备战2023年高考地理一轮复习讲义+练习(全国通用)(原卷版)_9.2025地理总复习_2023年新高考复习资料_一轮复习_备战2023年高考地理一轮复习讲义+练习
第34讲城市、产业与区域发展(讲义)(解析版)_9.2025地理总复习_2024年新高考资料_1.2024一轮复习_2024年高考地理一轮复习讲练测(新教材新高考)
第34讲城市、产业与区域发展(讲义)(原卷版)_9.2025地理总复习_2024年新高考资料_1.2024一轮复习_2024年高考地理一轮复习讲练测(新教材新高考)
专题47.推理判断题——据文推理慎甄选(教师版)---2023届高三英语总复习(通用版)_3.2025英语总复习_2023年新高考资料_专项复习_2023届高三英语总复习
专题10放缩法证明数列不等式之常数型与函数型(原卷版)_2.2025数学总复习_2023年新高考资料_专项复习_2023年新高考数学技巧数列