当前位置:首页>文档>专练69_2025高中教辅(后续还会更新新习题试卷)_2025高中全科《微专题·小练习》_2025高中全科《微专题小练习》_2025版·微专题小练习·地理

专练69_2025高中教辅(后续还会更新新习题试卷)_2025高中全科《微专题·小练习》_2025高中全科《微专题小练习》_2025版·微专题小练习·地理

  • 2026-04-07 07:56:19 2026-02-02 05:00:04

文档预览

专练69_2025高中教辅(后续还会更新新习题试卷)_2025高中全科《微专题·小练习》_2025高中全科《微专题小练习》_2025版·微专题小练习·地理
专练69_2025高中教辅(后续还会更新新习题试卷)_2025高中全科《微专题·小练习》_2025高中全科《微专题小练习》_2025版·微专题小练习·地理
专练69_2025高中教辅(后续还会更新新习题试卷)_2025高中全科《微专题·小练习》_2025高中全科《微专题小练习》_2025版·微专题小练习·地理
专练69_2025高中教辅(后续还会更新新习题试卷)_2025高中全科《微专题·小练习》_2025高中全科《微专题小练习》_2025版·微专题小练习·地理
专练69_2025高中教辅(后续还会更新新习题试卷)_2025高中全科《微专题·小练习》_2025高中全科《微专题小练习》_2025版·微专题小练习·地理
专练69_2025高中教辅(后续还会更新新习题试卷)_2025高中全科《微专题·小练习》_2025高中全科《微专题小练习》_2025版·微专题小练习·地理

文档信息

文档格式
docx
文档大小
0.196 MB
文档页数
3 页
上传时间
2026-02-02 05:00:04

文档内容

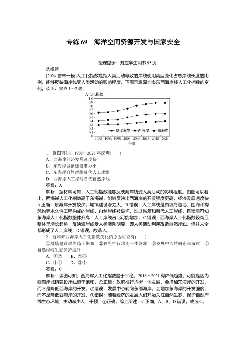
专练 69 海洋空间资源开发与国家安全 授课提示:对应学生用书95页 选择题 [2024·吉林一模]人工化指数是指人类活动导致的岸线使用类型变化占总岸线长度的比 例,能够反映海岸线受人类活动的影响程度。下图示意深圳市东西海岸线人工化指数的变 化。读图,完成1~2题。 1.据图可知,1988~2021年深圳( ) A.西海岸经济发展速度快 B.东海岸城镇建设潜力小 C.东海岸自然岸线替代人工岸线 D.西海岸人工岸线替代自然岸线 答案:A 解析:据材料可知,人工化指数能够反映海岸线受人类活动的影响程度。由图可以看 出,西海岸人工化指数高于东海岸,能够反映出西海岸的开发强度更高,经济发展速度快 A正确;东海岸开发较少,城镇建设潜力大,B错误;人工岸线是由填海造地、围海和构 筑物等永久性工程构成的岸线,自然岸线被破坏,难以恢复和替代人工岸线,且读图可知 东海岸人工化指数整体升高,人工岸线占比可能增加,C错误;西海岸人工化指数较高且 整体呈增长趋势,反映海岸线受人类活动明显,即人类活动利用改造自然岸线,但并未全 都形成了人工岸线,D错误。故选A。 2.近年来西海岸人工化指数变化的原因可能有( ) ①城镇建设岸线趋于饱和 ②政府推行均衡一体发展 ③发展中心转向东部海岸 ④ 自然岸线生态保护提升 A.①② B.②③ C.①④ D.③④ 答案:C 解析:读图可知,西海岸人工化指数趋于平稳,2018~2021有降低趋势,可能是因为 西海岸城镇建设岸线趋于饱和,①正确;政府推行均衡一体发展,会增加东海岸的开发, 而不是降低西海岸的开发,②错误;发展中心转向东部海岸,会增加东海岸的开发强度, 而不是降低西海岸的开发,③错误;随着经济的发展人们开始关注自然生态,保护自然岸 线生态环境,主动减少人工干预,④正确。综上所述,C正确,A、B、D错误。故选C。[2024·河南信阳高级中学高三月考]我国海岸线漫长,海域广阔,水产养殖业产量居世 界前列。但目前我国养殖产业以浅海养殖为主,深海水域利用率不到1%。我国南部沿海某 城市在近岸内湾发展浅海网箱养殖已有20多年历史,随着养殖规模不断扩大,近海养殖相 关问题越来越严重,发展深海养殖成为渔业进一步发展的必然之路。读深海网箱养殖景观 图,完成3~5题。 3.与浅海养殖相比,深海养殖的海产品能取得更好的经济效益,其主要原因是深海养 殖 ( ) A.饵料来源丰富,水产品生长速度快 B.深海水质好,养殖水产品的品质好 C.位于外海水域,空间大,水域广阔 D.受风浪和洋流影响,水产品口感好 答案:B 解析:答题的关键是要比较深海与浅海的差异。浅海阳光更充足,浮游生物光合作用 更强,因而浅海的饵料更多,浅海水温更高,水产品生长速度更快,A错误。深海水体量 更大,自净能力更强,水质优于浅海,养殖的水产品品质好,深得消费者喜爱,所以经济 效益高,B正确。空间大小影响生产规模,在同等规模下比较经济效益才有意义,所以空 间大不是经济效益好的主要原因,C错误。近海也有风浪和洋流,不是深海特有的优势, D错误。故选B。 4.为减轻远洋环境带来的不利影响,深海养殖平台设计时应重点考虑( ) ①平台建造成本 ②自动运作水平 ③海洋恶劣天气 ④海底复杂地形 ⑤平台结构 强度 ⑥水体净化系统 A.②③⑥ B.②③⑤ C.①③④ D.③④⑤ 答案:B 解析:由于远离陆地,设备维护、人工投食等比较麻烦,设计时要考虑到提高自动运 作水平,设计成为全自动、智能化的养殖设备,同时考虑到抵御海洋恶劣天气的能力,平 台结构强度一定要高,②③⑤正确;深海养殖平台的建造成本比较高,但是这与减轻远洋 环境带来的不利影响没有关系,①错误;该平台属于半潜式,无须考虑海底地形,④错误 深海自净能力较强,也无须考虑水体净化系统,⑥错误。B正确,A、C、D错误。故选 B。 5.当前影响我国深海养殖产业快速发展的主要限制因素是( ) A.海洋环境 B.市场需求 C.养殖空间 D.设备价格 答案:D 解析:由于深海水质较好,因而海洋环境相对浅海较好,A项不是限制因素,A错误。 在海洋渔业资源日趋紧张的今天,深海养殖的市场需求量大,而且养殖空间也很大,B、C 错误。由于深海养殖需投入资金较多,设备平台造价过于昂贵,设备成本成为深海养殖产 业快速发展的主要限制因素,D正确。故选D。 [2024·云南玉溪质检]我国沿海盛产贝类,尤以辽宁沿海的贝类味道鲜美。虾夷扇贝原产于日本北海道岛沿海和俄罗斯千岛群岛南部水域,喜欢冷水环境。20世纪末,辽宁沿海 引进虾夷扇贝养殖获得成功,如今已成为虾夷扇贝的主产区。据此完成6~8题。 6.我国辽宁沿海贝类品质好的主要原因是( ) A.大陆架宽广,海水的昼夜温差大 B.纬度较高,水温较低 C.较多入海河流,带来丰富的饵料 D.冷藏保鲜技术较先进 答案:B 解析:本题考查水产品品质好的原因。虾夷扇贝喜欢冷水环境,我国辽宁沿海纬度较 高,水温较低,水产品品质好,B正确,A、C、D错误。故选B。 7.虾夷扇贝原产区没有延伸到辽宁沿海,其主要原因是辽宁沿海与原产区( ) A.海水盐度不同 B.海水水温不同 C.相隔距离较远 D.受到洋流阻隔 答案:D 解析:本题考查洋流对环境的影响。虾夷扇贝原产区没有延伸到辽宁沿海,其主要原 因是辽宁沿海与原产区受到日本暖流的阻隔,D正确。跟海水盐度无关,海水温度相差不 大,辽宁沿海和原产区距离也不远,A、B、C错误。故选B。 8.目前辽宁省大力发展海洋养殖业,面临的主要问题是( ) A.海水污染,破坏近岸生态 B.海岸线平直,养殖规模较小 C.传统养殖,机械化程度低 D.远离市场,运输成本较高 答案:A 解析:本题考查人类活动对环境的影响。目前辽宁省大力发展海洋养殖业,面临的主 要问题是辽宁省附近海域海水污染严重,生态环境恶劣,A正确。辽宁省海岸线曲折,B 错误。海洋养殖业跟机械化关系不大,C错误。辽宁距离市场近,D错误。故选A。