当前位置:首页>文档>四海常识判断背诵手册——第五节_2026考公资料_花生十三合集_旗舰班-国考(2026版)花生十三旗舰班(花生行测+飞扬申论)⭐⭐⭐_常识判断_背诵手册

四海常识判断背诵手册——第五节_2026考公资料_花生十三合集_旗舰班-国考(2026版)花生十三旗舰班(花生行测+飞扬申论)⭐⭐⭐_常识判断_背诵手册

  • 2026-03-07 23:43:26 2026-02-02 13:30:09

文档预览

四海常识判断背诵手册——第五节_2026考公资料_花生十三合集_旗舰班-国考(2026版)花生十三旗舰班(花生行测+飞扬申论)⭐⭐⭐_常识判断_背诵手册
四海常识判断背诵手册——第五节_2026考公资料_花生十三合集_旗舰班-国考(2026版)花生十三旗舰班(花生行测+飞扬申论)⭐⭐⭐_常识判断_背诵手册
四海常识判断背诵手册——第五节_2026考公资料_花生十三合集_旗舰班-国考(2026版)花生十三旗舰班(花生行测+飞扬申论)⭐⭐⭐_常识判断_背诵手册
四海常识判断背诵手册——第五节_2026考公资料_花生十三合集_旗舰班-国考(2026版)花生十三旗舰班(花生行测+飞扬申论)⭐⭐⭐_常识判断_背诵手册

文档信息

文档格式
pdf
文档大小
0.296 MB
文档页数
4 页
上传时间
2026-02-02 13:30:09

文档内容

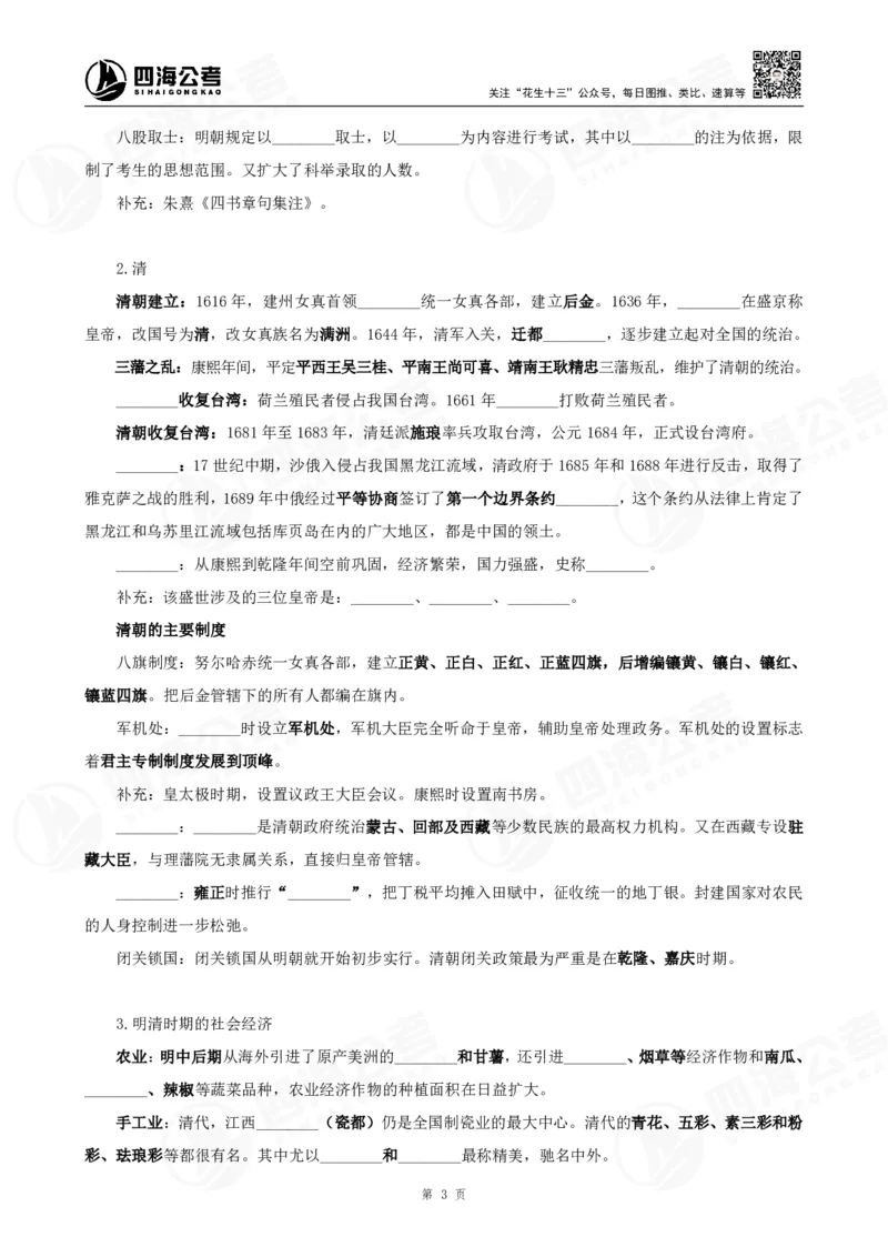
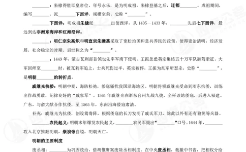
关注“花生十三”公众号,每日图推、类比、速算等 常识判断背诵手册第五节 7.元 ________统一蒙古:1206年,________统一蒙古各部,建立蒙古政权,被尊称为“________”。 ________建立大元:1271年,铁木真之孙________建国号为大元,定都________(今________)。元 是中国第一个由________建立的全国统一政权,疆域达中国历史最大范围。 元朝灭亡:1368年,以________为首的北伐军攻占元大都,元朝灭亡。 元朝的重要制度: 行省制度:中央设立________作为中央最高的行政机构,总理全国政务。地方设________,简称“行 省”,由中央委派官员管理。我国省级行政区的设立始于________。 ________:元政府设置________,负责管辖澎湖和台湾。 ________:元朝中央政府设置了________,专门管理全国佛教事务和________地区的行政事务。 ________成为元朝正式的行政区。 补充:元朝时期实行等级制度,将不同人种分为不同等级,从高到底分别为:蒙古人、色目人、汉人、 南人。 8.五代、辽、宋、夏、金、元的社会经济 农业:太湖流域的________、________成为重要的粮仓,有“苏湖熟,天下足”之称。从越南引入了 优良品种________,水稻在宋朝跃居粮食产量首位;________在两宋时期逐渐成为重要的经济作物,由两 广、福建扩展到长江流域。 制瓷业:宋朝时,中国制瓷技术大放异彩,瓷窑遍布全国,并出现了汝、官、哥、钧、定五大名窑。 ________属五大名窑之首,以________为主,“釉色天青色”“蟹爪纹”“香灰色胎”“________”等是 鉴别汝窑的重要依据。官窑,主要为素面,其胎色铁黑、釉色粉青,“________”。哥窑将“________” 的美发挥到了极致,产生了“________”这一哥窑的典型特征。钧窑典型特征就是“________”。定窑是 宋代五大名窑中唯一烧造________的窑场。 丝织业:元成宗时期,松江人________带来了棉纺织技术和工具,从此松江地区的棉纺织品声名远扬。 造船业:宋朝时我国是世界上造船水平最先进的国家;这一时期,我国的造船业多集中在东南沿海, 规模宏大,广州、泉州、明州等地都有发达的造船业。 商业:北宋时,________是中国最早由政府正式发行的纸币,也被认为是世界上最早使用的纸币。宋 朝时,城市中________的界限被打破,市分散在城中,城郊和乡村的“草市”也更加普遍。旧时日中为市 的经营时间限制被打破,早市、夜市昼夜相交,交易活动不再受官府的直接监管。元朝时,________是重 要的对外贸易港口,被誉为当时世界第一大港。 第 1 页关注“花生十三”公众号,每日图推、类比、速算等 (七)明清 1.明 明朝建立:1368年,________称帝,建立明朝,建元________,建都应天府(今________)明朝统治 开始。明朝也是我国第一个________的全国性封建政权。 补充:相传起义时利用________为军队传送信息。 ________:明太祖在位时期,社会经济得到恢复和发展,史称“________”。 ________:1398年,朱允炆继位,燕王________打出“靖难”旗号,起兵反对建文帝,史称“________”。 ________:朱棣得胜即皇帝位,年号永乐,是为明成祖。朱棣登基之后,迁都________。成祖期间, 编写________,派________下西洋,规模空前,史称“________”。 ________下西洋:明成祖朱棣派________出使西洋,从1405—1433年,________先后七下西洋,最 远到达非洲东海岸和红海沿岸。 ________:明仁宗朱高炽和明宣宗朱瞻基采取了宽松治国和息兵养民的政策,使得吏治清明,经济发 展,社会稳定的时期。后世称之为“________”。 ________:1449年,蒙古瓦剌部首领也先率军南下侵明。王振怂恿英宗集结五十万军队御驾亲征。大 军回师至________时,被瓦剌军追上,士兵死伤过半,英宗被俘,王振为乱军所怒杀,史称“________”, 是明朝________的转折点。 戚继光抗倭:明朝中期,海防松弛,倭寇骚扰我国沿海地区。明朝将领戚继光受命到浙东抗倭,训练 出作战勇敢,纪律良好的“戚家军”。1561年戚继光在浙东台州九战九捷,全歼该地倭寇,后进入福建、 广东,与俞大猷合作抗倭,至1565年,东南沿海倭寇肃清。 补充:戚继光为抗倭,创设鸳鸯阵,根据倭寇的长刀发明了戚氏军刀,除此以外有还有狼筅等兵器。 ________农民起义:明朝末年爆发农民起义,________农民军提出“________”口号。1644年,________ 攻入北京推翻明朝,崇祯帝自缢,明朝灭亡。 明朝的主要制度 废丞相:________为巩固统治,借胡惟庸案废除丞相制度。在中央废丞相,裁撤中书省,把相权分给 尚书六部,尚书直接对皇帝负责。 建内阁:________时,殿阁大学士开始入值文渊阁并参与机密事务的决策,“内阁”由此出现。 设三司:各省设立三司,即________、________、________,分掌行政、司法和军政,都直属中央。 厂卫制度:明太祖设立________,负责侦察、逮捕、审讯,直接听命于皇帝。明成祖设立________, 明宪宗设立________。 ________:明朝大学士________主持推行,把原来田赋、徭役、杂税合并,折成银两分摊在田亩上, 按田亩多少收税。 补充:明神宗万历年间推行,被称为________。 第 2 页关注“花生十三”公众号,每日图推、类比、速算等 八股取士:明朝规定以________取士,以________为内容进行考试,其中以________的注为依据,限 制了考生的思想范围。又扩大了科举录取的人数。 补充:朱熹《四书章句集注》。 2.清 清朝建立:1616年,建州女真首领________统一女真各部,建立后金。1636年,________在盛京称 皇帝,改国号为清,改女真族名为满洲。1644年,清军入关,迁都________,逐步建立起对全国的统治。 三藩之乱:康熙年间,平定平西王吴三桂、平南王尚可喜、靖南王耿精忠三藩叛乱,维护了清朝的统治。 ________收复台湾:荷兰殖民者侵占我国台湾。1661年________打败荷兰殖民者。 清朝收复台湾:1681年至1683年,清廷派施琅率兵攻取台湾,公元1684年,正式设台湾府。 ________:17世纪中期,沙俄入侵占我国黑龙江流域,清政府于1685年和1688年进行反击,取得了 雅克萨之战的胜利,1689年中俄经过平等协商签订了第一个边界条约________,这个条约从法律上肯定了 黑龙江和乌苏里江流域包括库页岛在内的广大地区,都是中国的领土。 ________:从康熙到乾隆年间空前巩固,经济繁荣,国力强盛,史称________。 补充:该盛世涉及的三位皇帝是:________、________、________。 清朝的主要制度 八旗制度:努尔哈赤统一女真各部,建立正黄、正白、正红、正蓝四旗,后增编镶黄、镶白、镶红、 镶蓝四旗。把后金管辖下的所有人都编在旗内。 军机处:________时设立军机处,军机大臣完全听命于皇帝,辅助皇帝处理政务。军机处的设置标志 着君主专制制度发展到顶峰。 补充:皇太极时期,设置议政王大臣会议。康熙时设置南书房。 ________:________是清朝政府统治蒙古、回部及西藏等少数民族的最高权力机构。又在西藏专设驻 藏大臣,与理藩院无隶属关系,直接归皇帝管辖。 ________:雍正时推行“________”,把丁税平均摊入田赋中,征收统一的地丁银。封建国家对农民 的人身控制进一步松弛。 闭关锁国:闭关锁国从明朝就开始初步实行。清朝闭关政策最为严重是在乾隆、嘉庆时期。 3.明清时期的社会经济 农业:明中后期从海外引进了原产美洲的________和甘薯,还引进________、烟草等经济作物和南瓜、 ________、辣椒等蔬菜品种,农业经济作物的种植面积在日益扩大。 手工业:清代,江西________(瓷都)仍是全国制瓷业的最大中心。清代的青花、五彩、素三彩和粉 彩、珐琅彩等都很有名。其中尤以________和________最称精美,驰名中外。 第 3 页关注“花生十三”公众号,每日图推、类比、速算等 资本主义萌芽:明朝中后期,纺织业中出现了以生产商品为目的的机户,雇佣工人为他劳动,这就是 资本主义的萌芽。 第 4 页
基本 文件 流程 错误 SQL 调试
  1. 请求信息 : 2026-03-10 07:52:10 HTTP/1.1 GET : https://www.yeyulingfeng.com/wendang/110216.html
  2. 运行时间 : 0.250413s [ 吞吐率:3.99req/s ] 内存消耗:5,857.24kb 文件加载:144
  3. 缓存信息 : 0 reads,0 writes
  4. 会话信息 : SESSION_ID=deb50a475c60b964c32b4d8c180e905c
  1. /yingpanguazai/ssd/ssd1/www/wwww.yeyulingfeng.com/public/index.php ( 0.79 KB )
  2. /yingpanguazai/ssd/ssd1/www/wwww.yeyulingfeng.com/vendor/autoload.php ( 0.17 KB )
  3. /yingpanguazai/ssd/ssd1/www/wwww.yeyulingfeng.com/vendor/composer/autoload_real.php ( 2.49 KB )
  4. /yingpanguazai/ssd/ssd1/www/wwww.yeyulingfeng.com/vendor/composer/platform_check.php ( 0.90 KB )
  5. /yingpanguazai/ssd/ssd1/www/wwww.yeyulingfeng.com/vendor/composer/ClassLoader.php ( 14.03 KB )
  6. /yingpanguazai/ssd/ssd1/www/wwww.yeyulingfeng.com/vendor/composer/autoload_static.php ( 6.05 KB )
  7. /yingpanguazai/ssd/ssd1/www/wwww.yeyulingfeng.com/vendor/topthink/think-helper/src/helper.php ( 8.34 KB )
  8. /yingpanguazai/ssd/ssd1/www/wwww.yeyulingfeng.com/vendor/topthink/think-validate/src/helper.php ( 2.19 KB )
  9. /yingpanguazai/ssd/ssd1/www/wwww.yeyulingfeng.com/vendor/ralouphie/getallheaders/src/getallheaders.php ( 1.60 KB )
  10. /yingpanguazai/ssd/ssd1/www/wwww.yeyulingfeng.com/vendor/topthink/think-orm/src/helper.php ( 1.47 KB )
  11. /yingpanguazai/ssd/ssd1/www/wwww.yeyulingfeng.com/vendor/topthink/think-orm/stubs/load_stubs.php ( 0.16 KB )
  12. /yingpanguazai/ssd/ssd1/www/wwww.yeyulingfeng.com/vendor/topthink/framework/src/think/Exception.php ( 1.69 KB )
  13. /yingpanguazai/ssd/ssd1/www/wwww.yeyulingfeng.com/vendor/topthink/think-container/src/Facade.php ( 2.71 KB )
  14. /yingpanguazai/ssd/ssd1/www/wwww.yeyulingfeng.com/vendor/symfony/deprecation-contracts/function.php ( 0.99 KB )
  15. /yingpanguazai/ssd/ssd1/www/wwww.yeyulingfeng.com/vendor/symfony/polyfill-mbstring/bootstrap.php ( 8.26 KB )
  16. /yingpanguazai/ssd/ssd1/www/wwww.yeyulingfeng.com/vendor/symfony/polyfill-mbstring/bootstrap80.php ( 9.78 KB )
  17. /yingpanguazai/ssd/ssd1/www/wwww.yeyulingfeng.com/vendor/symfony/var-dumper/Resources/functions/dump.php ( 1.49 KB )
  18. /yingpanguazai/ssd/ssd1/www/wwww.yeyulingfeng.com/vendor/topthink/think-dumper/src/helper.php ( 0.18 KB )
  19. /yingpanguazai/ssd/ssd1/www/wwww.yeyulingfeng.com/vendor/symfony/var-dumper/VarDumper.php ( 4.30 KB )
  20. /yingpanguazai/ssd/ssd1/www/wwww.yeyulingfeng.com/vendor/guzzlehttp/guzzle/src/functions_include.php ( 0.16 KB )
  21. /yingpanguazai/ssd/ssd1/www/wwww.yeyulingfeng.com/vendor/guzzlehttp/guzzle/src/functions.php ( 5.54 KB )
  22. /yingpanguazai/ssd/ssd1/www/wwww.yeyulingfeng.com/vendor/topthink/framework/src/think/App.php ( 15.30 KB )
  23. /yingpanguazai/ssd/ssd1/www/wwww.yeyulingfeng.com/vendor/topthink/think-container/src/Container.php ( 15.76 KB )
  24. /yingpanguazai/ssd/ssd1/www/wwww.yeyulingfeng.com/vendor/psr/container/src/ContainerInterface.php ( 1.02 KB )
  25. /yingpanguazai/ssd/ssd1/www/wwww.yeyulingfeng.com/app/provider.php ( 0.19 KB )
  26. /yingpanguazai/ssd/ssd1/www/wwww.yeyulingfeng.com/vendor/topthink/framework/src/think/Http.php ( 6.04 KB )
  27. /yingpanguazai/ssd/ssd1/www/wwww.yeyulingfeng.com/vendor/topthink/think-helper/src/helper/Str.php ( 7.29 KB )
  28. /yingpanguazai/ssd/ssd1/www/wwww.yeyulingfeng.com/vendor/topthink/framework/src/think/Env.php ( 4.68 KB )
  29. /yingpanguazai/ssd/ssd1/www/wwww.yeyulingfeng.com/app/common.php ( 0.03 KB )
  30. /yingpanguazai/ssd/ssd1/www/wwww.yeyulingfeng.com/vendor/topthink/framework/src/helper.php ( 18.78 KB )
  31. /yingpanguazai/ssd/ssd1/www/wwww.yeyulingfeng.com/vendor/topthink/framework/src/think/Config.php ( 5.54 KB )
  32. /yingpanguazai/ssd/ssd1/www/wwww.yeyulingfeng.com/config/alipay.php ( 3.59 KB )
  33. /yingpanguazai/ssd/ssd1/www/wwww.yeyulingfeng.com/vendor/topthink/framework/src/think/facade/Env.php ( 1.67 KB )
  34. /yingpanguazai/ssd/ssd1/www/wwww.yeyulingfeng.com/config/app.php ( 0.95 KB )
  35. /yingpanguazai/ssd/ssd1/www/wwww.yeyulingfeng.com/config/cache.php ( 0.78 KB )
  36. /yingpanguazai/ssd/ssd1/www/wwww.yeyulingfeng.com/config/console.php ( 0.23 KB )
  37. /yingpanguazai/ssd/ssd1/www/wwww.yeyulingfeng.com/config/cookie.php ( 0.56 KB )
  38. /yingpanguazai/ssd/ssd1/www/wwww.yeyulingfeng.com/config/database.php ( 2.48 KB )
  39. /yingpanguazai/ssd/ssd1/www/wwww.yeyulingfeng.com/config/filesystem.php ( 0.61 KB )
  40. /yingpanguazai/ssd/ssd1/www/wwww.yeyulingfeng.com/config/lang.php ( 0.91 KB )
  41. /yingpanguazai/ssd/ssd1/www/wwww.yeyulingfeng.com/config/log.php ( 1.35 KB )
  42. /yingpanguazai/ssd/ssd1/www/wwww.yeyulingfeng.com/config/middleware.php ( 0.19 KB )
  43. /yingpanguazai/ssd/ssd1/www/wwww.yeyulingfeng.com/config/route.php ( 1.89 KB )
  44. /yingpanguazai/ssd/ssd1/www/wwww.yeyulingfeng.com/config/session.php ( 0.57 KB )
  45. /yingpanguazai/ssd/ssd1/www/wwww.yeyulingfeng.com/config/trace.php ( 0.34 KB )
  46. /yingpanguazai/ssd/ssd1/www/wwww.yeyulingfeng.com/config/view.php ( 0.82 KB )
  47. /yingpanguazai/ssd/ssd1/www/wwww.yeyulingfeng.com/app/event.php ( 0.25 KB )
  48. /yingpanguazai/ssd/ssd1/www/wwww.yeyulingfeng.com/vendor/topthink/framework/src/think/Event.php ( 7.67 KB )
  49. /yingpanguazai/ssd/ssd1/www/wwww.yeyulingfeng.com/app/service.php ( 0.13 KB )
  50. /yingpanguazai/ssd/ssd1/www/wwww.yeyulingfeng.com/app/AppService.php ( 0.26 KB )
  51. /yingpanguazai/ssd/ssd1/www/wwww.yeyulingfeng.com/vendor/topthink/framework/src/think/Service.php ( 1.64 KB )
  52. /yingpanguazai/ssd/ssd1/www/wwww.yeyulingfeng.com/vendor/topthink/framework/src/think/Lang.php ( 7.35 KB )
  53. /yingpanguazai/ssd/ssd1/www/wwww.yeyulingfeng.com/vendor/topthink/framework/src/lang/zh-cn.php ( 13.70 KB )
  54. /yingpanguazai/ssd/ssd1/www/wwww.yeyulingfeng.com/vendor/topthink/framework/src/think/initializer/Error.php ( 3.31 KB )
  55. /yingpanguazai/ssd/ssd1/www/wwww.yeyulingfeng.com/vendor/topthink/framework/src/think/initializer/RegisterService.php ( 1.33 KB )
  56. /yingpanguazai/ssd/ssd1/www/wwww.yeyulingfeng.com/vendor/services.php ( 0.14 KB )
  57. /yingpanguazai/ssd/ssd1/www/wwww.yeyulingfeng.com/vendor/topthink/framework/src/think/service/PaginatorService.php ( 1.52 KB )
  58. /yingpanguazai/ssd/ssd1/www/wwww.yeyulingfeng.com/vendor/topthink/framework/src/think/service/ValidateService.php ( 0.99 KB )
  59. /yingpanguazai/ssd/ssd1/www/wwww.yeyulingfeng.com/vendor/topthink/framework/src/think/service/ModelService.php ( 2.04 KB )
  60. /yingpanguazai/ssd/ssd1/www/wwww.yeyulingfeng.com/vendor/topthink/think-trace/src/Service.php ( 0.77 KB )
  61. /yingpanguazai/ssd/ssd1/www/wwww.yeyulingfeng.com/vendor/topthink/framework/src/think/Middleware.php ( 6.72 KB )
  62. /yingpanguazai/ssd/ssd1/www/wwww.yeyulingfeng.com/vendor/topthink/framework/src/think/initializer/BootService.php ( 0.77 KB )
  63. /yingpanguazai/ssd/ssd1/www/wwww.yeyulingfeng.com/vendor/topthink/think-orm/src/Paginator.php ( 11.86 KB )
  64. /yingpanguazai/ssd/ssd1/www/wwww.yeyulingfeng.com/vendor/topthink/think-validate/src/Validate.php ( 63.20 KB )
  65. /yingpanguazai/ssd/ssd1/www/wwww.yeyulingfeng.com/vendor/topthink/think-orm/src/Model.php ( 23.55 KB )
  66. /yingpanguazai/ssd/ssd1/www/wwww.yeyulingfeng.com/vendor/topthink/think-orm/src/model/concern/Attribute.php ( 21.05 KB )
  67. /yingpanguazai/ssd/ssd1/www/wwww.yeyulingfeng.com/vendor/topthink/think-orm/src/model/concern/AutoWriteData.php ( 4.21 KB )
  68. /yingpanguazai/ssd/ssd1/www/wwww.yeyulingfeng.com/vendor/topthink/think-orm/src/model/concern/Conversion.php ( 6.44 KB )
  69. /yingpanguazai/ssd/ssd1/www/wwww.yeyulingfeng.com/vendor/topthink/think-orm/src/model/concern/DbConnect.php ( 5.16 KB )
  70. /yingpanguazai/ssd/ssd1/www/wwww.yeyulingfeng.com/vendor/topthink/think-orm/src/model/concern/ModelEvent.php ( 2.33 KB )
  71. /yingpanguazai/ssd/ssd1/www/wwww.yeyulingfeng.com/vendor/topthink/think-orm/src/model/concern/RelationShip.php ( 28.29 KB )
  72. /yingpanguazai/ssd/ssd1/www/wwww.yeyulingfeng.com/vendor/topthink/think-helper/src/contract/Arrayable.php ( 0.09 KB )
  73. /yingpanguazai/ssd/ssd1/www/wwww.yeyulingfeng.com/vendor/topthink/think-helper/src/contract/Jsonable.php ( 0.13 KB )
  74. /yingpanguazai/ssd/ssd1/www/wwww.yeyulingfeng.com/vendor/topthink/think-orm/src/model/contract/Modelable.php ( 0.09 KB )
  75. /yingpanguazai/ssd/ssd1/www/wwww.yeyulingfeng.com/vendor/topthink/framework/src/think/Db.php ( 2.88 KB )
  76. /yingpanguazai/ssd/ssd1/www/wwww.yeyulingfeng.com/vendor/topthink/think-orm/src/DbManager.php ( 8.52 KB )
  77. /yingpanguazai/ssd/ssd1/www/wwww.yeyulingfeng.com/vendor/topthink/framework/src/think/Log.php ( 6.28 KB )
  78. /yingpanguazai/ssd/ssd1/www/wwww.yeyulingfeng.com/vendor/topthink/framework/src/think/Manager.php ( 3.92 KB )
  79. /yingpanguazai/ssd/ssd1/www/wwww.yeyulingfeng.com/vendor/psr/log/src/LoggerTrait.php ( 2.69 KB )
  80. /yingpanguazai/ssd/ssd1/www/wwww.yeyulingfeng.com/vendor/psr/log/src/LoggerInterface.php ( 2.71 KB )
  81. /yingpanguazai/ssd/ssd1/www/wwww.yeyulingfeng.com/vendor/topthink/framework/src/think/Cache.php ( 4.92 KB )
  82. /yingpanguazai/ssd/ssd1/www/wwww.yeyulingfeng.com/vendor/psr/simple-cache/src/CacheInterface.php ( 4.71 KB )
  83. /yingpanguazai/ssd/ssd1/www/wwww.yeyulingfeng.com/vendor/topthink/think-helper/src/helper/Arr.php ( 16.63 KB )
  84. /yingpanguazai/ssd/ssd1/www/wwww.yeyulingfeng.com/vendor/topthink/framework/src/think/cache/driver/File.php ( 7.84 KB )
  85. /yingpanguazai/ssd/ssd1/www/wwww.yeyulingfeng.com/vendor/topthink/framework/src/think/cache/Driver.php ( 9.03 KB )
  86. /yingpanguazai/ssd/ssd1/www/wwww.yeyulingfeng.com/vendor/topthink/framework/src/think/contract/CacheHandlerInterface.php ( 1.99 KB )
  87. /yingpanguazai/ssd/ssd1/www/wwww.yeyulingfeng.com/app/Request.php ( 0.09 KB )
  88. /yingpanguazai/ssd/ssd1/www/wwww.yeyulingfeng.com/vendor/topthink/framework/src/think/Request.php ( 55.78 KB )
  89. /yingpanguazai/ssd/ssd1/www/wwww.yeyulingfeng.com/app/middleware.php ( 0.25 KB )
  90. /yingpanguazai/ssd/ssd1/www/wwww.yeyulingfeng.com/vendor/topthink/framework/src/think/Pipeline.php ( 2.61 KB )
  91. /yingpanguazai/ssd/ssd1/www/wwww.yeyulingfeng.com/vendor/topthink/think-trace/src/TraceDebug.php ( 3.40 KB )
  92. /yingpanguazai/ssd/ssd1/www/wwww.yeyulingfeng.com/vendor/topthink/framework/src/think/middleware/SessionInit.php ( 1.94 KB )
  93. /yingpanguazai/ssd/ssd1/www/wwww.yeyulingfeng.com/vendor/topthink/framework/src/think/Session.php ( 1.80 KB )
  94. /yingpanguazai/ssd/ssd1/www/wwww.yeyulingfeng.com/vendor/topthink/framework/src/think/session/driver/File.php ( 6.27 KB )
  95. /yingpanguazai/ssd/ssd1/www/wwww.yeyulingfeng.com/vendor/topthink/framework/src/think/contract/SessionHandlerInterface.php ( 0.87 KB )
  96. /yingpanguazai/ssd/ssd1/www/wwww.yeyulingfeng.com/vendor/topthink/framework/src/think/session/Store.php ( 7.12 KB )
  97. /yingpanguazai/ssd/ssd1/www/wwww.yeyulingfeng.com/vendor/topthink/framework/src/think/Route.php ( 23.73 KB )
  98. /yingpanguazai/ssd/ssd1/www/wwww.yeyulingfeng.com/vendor/topthink/framework/src/think/route/RuleName.php ( 5.75 KB )
  99. /yingpanguazai/ssd/ssd1/www/wwww.yeyulingfeng.com/vendor/topthink/framework/src/think/route/Domain.php ( 2.53 KB )
  100. /yingpanguazai/ssd/ssd1/www/wwww.yeyulingfeng.com/vendor/topthink/framework/src/think/route/RuleGroup.php ( 22.43 KB )
  101. /yingpanguazai/ssd/ssd1/www/wwww.yeyulingfeng.com/vendor/topthink/framework/src/think/route/Rule.php ( 26.95 KB )
  102. /yingpanguazai/ssd/ssd1/www/wwww.yeyulingfeng.com/vendor/topthink/framework/src/think/route/RuleItem.php ( 9.78 KB )
  103. /yingpanguazai/ssd/ssd1/www/wwww.yeyulingfeng.com/route/app.php ( 3.82 KB )
  104. /yingpanguazai/ssd/ssd1/www/wwww.yeyulingfeng.com/vendor/topthink/framework/src/think/facade/Route.php ( 4.70 KB )
  105. /yingpanguazai/ssd/ssd1/www/wwww.yeyulingfeng.com/vendor/topthink/framework/src/think/route/dispatch/Controller.php ( 4.74 KB )
  106. /yingpanguazai/ssd/ssd1/www/wwww.yeyulingfeng.com/vendor/topthink/framework/src/think/route/Dispatch.php ( 10.44 KB )
  107. /yingpanguazai/ssd/ssd1/www/wwww.yeyulingfeng.com/app/controller/Index.php ( 9.69 KB )
  108. /yingpanguazai/ssd/ssd1/www/wwww.yeyulingfeng.com/app/BaseController.php ( 2.05 KB )
  109. /yingpanguazai/ssd/ssd1/www/wwww.yeyulingfeng.com/vendor/topthink/think-orm/src/facade/Db.php ( 0.93 KB )
  110. /yingpanguazai/ssd/ssd1/www/wwww.yeyulingfeng.com/vendor/topthink/think-orm/src/db/connector/Mysql.php ( 5.44 KB )
  111. /yingpanguazai/ssd/ssd1/www/wwww.yeyulingfeng.com/vendor/topthink/think-orm/src/db/PDOConnection.php ( 52.47 KB )
  112. /yingpanguazai/ssd/ssd1/www/wwww.yeyulingfeng.com/vendor/topthink/think-orm/src/db/Connection.php ( 8.39 KB )
  113. /yingpanguazai/ssd/ssd1/www/wwww.yeyulingfeng.com/vendor/topthink/think-orm/src/db/ConnectionInterface.php ( 4.57 KB )
  114. /yingpanguazai/ssd/ssd1/www/wwww.yeyulingfeng.com/vendor/topthink/think-orm/src/db/builder/Mysql.php ( 16.58 KB )
  115. /yingpanguazai/ssd/ssd1/www/wwww.yeyulingfeng.com/vendor/topthink/think-orm/src/db/Builder.php ( 24.06 KB )
  116. /yingpanguazai/ssd/ssd1/www/wwww.yeyulingfeng.com/vendor/topthink/think-orm/src/db/BaseBuilder.php ( 27.50 KB )
  117. /yingpanguazai/ssd/ssd1/www/wwww.yeyulingfeng.com/vendor/topthink/think-orm/src/db/Query.php ( 15.71 KB )
  118. /yingpanguazai/ssd/ssd1/www/wwww.yeyulingfeng.com/vendor/topthink/think-orm/src/db/BaseQuery.php ( 45.13 KB )
  119. /yingpanguazai/ssd/ssd1/www/wwww.yeyulingfeng.com/vendor/topthink/think-orm/src/db/concern/TimeFieldQuery.php ( 7.43 KB )
  120. /yingpanguazai/ssd/ssd1/www/wwww.yeyulingfeng.com/vendor/topthink/think-orm/src/db/concern/AggregateQuery.php ( 3.26 KB )
  121. /yingpanguazai/ssd/ssd1/www/wwww.yeyulingfeng.com/vendor/topthink/think-orm/src/db/concern/ModelRelationQuery.php ( 20.07 KB )
  122. /yingpanguazai/ssd/ssd1/www/wwww.yeyulingfeng.com/vendor/topthink/think-orm/src/db/concern/ParamsBind.php ( 3.66 KB )
  123. /yingpanguazai/ssd/ssd1/www/wwww.yeyulingfeng.com/vendor/topthink/think-orm/src/db/concern/ResultOperation.php ( 7.01 KB )
  124. /yingpanguazai/ssd/ssd1/www/wwww.yeyulingfeng.com/vendor/topthink/think-orm/src/db/concern/WhereQuery.php ( 19.37 KB )
  125. /yingpanguazai/ssd/ssd1/www/wwww.yeyulingfeng.com/vendor/topthink/think-orm/src/db/concern/JoinAndViewQuery.php ( 7.11 KB )
  126. /yingpanguazai/ssd/ssd1/www/wwww.yeyulingfeng.com/vendor/topthink/think-orm/src/db/concern/TableFieldInfo.php ( 2.63 KB )
  127. /yingpanguazai/ssd/ssd1/www/wwww.yeyulingfeng.com/vendor/topthink/think-orm/src/db/concern/Transaction.php ( 2.77 KB )
  128. /yingpanguazai/ssd/ssd1/www/wwww.yeyulingfeng.com/vendor/topthink/framework/src/think/log/driver/File.php ( 5.96 KB )
  129. /yingpanguazai/ssd/ssd1/www/wwww.yeyulingfeng.com/vendor/topthink/framework/src/think/contract/LogHandlerInterface.php ( 0.86 KB )
  130. /yingpanguazai/ssd/ssd1/www/wwww.yeyulingfeng.com/vendor/topthink/framework/src/think/log/Channel.php ( 3.89 KB )
  131. /yingpanguazai/ssd/ssd1/www/wwww.yeyulingfeng.com/vendor/topthink/framework/src/think/event/LogRecord.php ( 1.02 KB )
  132. /yingpanguazai/ssd/ssd1/www/wwww.yeyulingfeng.com/vendor/topthink/think-helper/src/Collection.php ( 16.47 KB )
  133. /yingpanguazai/ssd/ssd1/www/wwww.yeyulingfeng.com/vendor/topthink/framework/src/think/facade/View.php ( 1.70 KB )
  134. /yingpanguazai/ssd/ssd1/www/wwww.yeyulingfeng.com/vendor/topthink/framework/src/think/View.php ( 4.39 KB )
  135. /yingpanguazai/ssd/ssd1/www/wwww.yeyulingfeng.com/vendor/topthink/framework/src/think/Response.php ( 8.81 KB )
  136. /yingpanguazai/ssd/ssd1/www/wwww.yeyulingfeng.com/vendor/topthink/framework/src/think/response/View.php ( 3.29 KB )
  137. /yingpanguazai/ssd/ssd1/www/wwww.yeyulingfeng.com/vendor/topthink/framework/src/think/Cookie.php ( 6.06 KB )
  138. /yingpanguazai/ssd/ssd1/www/wwww.yeyulingfeng.com/vendor/topthink/think-view/src/Think.php ( 8.38 KB )
  139. /yingpanguazai/ssd/ssd1/www/wwww.yeyulingfeng.com/vendor/topthink/framework/src/think/contract/TemplateHandlerInterface.php ( 1.60 KB )
  140. /yingpanguazai/ssd/ssd1/www/wwww.yeyulingfeng.com/vendor/topthink/think-template/src/Template.php ( 46.61 KB )
  141. /yingpanguazai/ssd/ssd1/www/wwww.yeyulingfeng.com/vendor/topthink/think-template/src/template/driver/File.php ( 2.41 KB )
  142. /yingpanguazai/ssd/ssd1/www/wwww.yeyulingfeng.com/vendor/topthink/think-template/src/template/contract/DriverInterface.php ( 0.86 KB )
  143. /yingpanguazai/ssd/ssd1/www/wwww.yeyulingfeng.com/runtime/temp/10a0c909b6afa23b5a52a2e2d58c3c0f.php ( 21.72 KB )
  144. /yingpanguazai/ssd/ssd1/www/wwww.yeyulingfeng.com/vendor/topthink/think-trace/src/Html.php ( 4.42 KB )
  1. CONNECT:[ UseTime:0.000948s ] mysql:host=127.0.0.1;port=3306;dbname=wenku;charset=utf8mb4
  2. SHOW FULL COLUMNS FROM `fenlei` [ RunTime:0.001510s ]
  3. SELECT * FROM `fenlei` WHERE `fid` = 0 [ RunTime:0.000701s ]
  4. SELECT * FROM `fenlei` WHERE `fid` = 63 [ RunTime:0.000694s ]
  5. SHOW FULL COLUMNS FROM `set` [ RunTime:0.001340s ]
  6. SELECT * FROM `set` [ RunTime:0.000580s ]
  7. SHOW FULL COLUMNS FROM `wendang` [ RunTime:0.001630s ]
  8. SELECT * FROM `wendang` WHERE `id` = 110216 LIMIT 1 [ RunTime:0.001770s ]
  9. UPDATE `wendang` SET `liulancishu` = 6 WHERE `id` = 110216 [ RunTime:0.011733s ]
  10. UPDATE `wendang` SET `lasttime` = 1773100331 WHERE `id` = 110216 [ RunTime:0.001104s ]
  11. SELECT * FROM `wendang` WHERE `id` < 110216 ORDER BY `id` DESC LIMIT 1 [ RunTime:0.001219s ]
  12. SELECT * FROM `wendang` WHERE `id` > 110216 ORDER BY `id` ASC LIMIT 1 [ RunTime:0.010189s ]
  13. SELECT * FROM `wendang` WHERE `id` <> 110216 ORDER BY `id` DESC LIMIT 10 [ RunTime:0.003325s ]
  14. SELECT * FROM `wendang` WHERE `id` <> 110216 ORDER BY `id` DESC LIMIT 10,10 [ RunTime:0.011522s ]
  15. SELECT * FROM `wendang` WHERE `id` <> 110216 ORDER BY `id` DESC LIMIT 20,10 [ RunTime:0.029555s ]
0.257554s