当前位置:首页>文档>小学三年级上册语文-修改病句讲解及练习专题_三年级上下册资料_小学三年级学习资料-25年更新版_3-01、小学三年级语文上册_3-1-2、练习题、作业、试题、试卷_专项练习

小学三年级上册语文-修改病句讲解及练习专题_三年级上下册资料_小学三年级学习资料-25年更新版_3-01、小学三年级语文上册_3-1-2、练习题、作业、试题、试卷_专项练习

  • 2026-04-12 23:18:54 2026-02-02 14:53:39

文档预览

小学三年级上册语文-修改病句讲解及练习专题_三年级上下册资料_小学三年级学习资料-25年更新版_3-01、小学三年级语文上册_3-1-2、练习题、作业、试题、试卷_专项练习
小学三年级上册语文-修改病句讲解及练习专题_三年级上下册资料_小学三年级学习资料-25年更新版_3-01、小学三年级语文上册_3-1-2、练习题、作业、试题、试卷_专项练习
小学三年级上册语文-修改病句讲解及练习专题_三年级上下册资料_小学三年级学习资料-25年更新版_3-01、小学三年级语文上册_3-1-2、练习题、作业、试题、试卷_专项练习
小学三年级上册语文-修改病句讲解及练习专题_三年级上下册资料_小学三年级学习资料-25年更新版_3-01、小学三年级语文上册_3-1-2、练习题、作业、试题、试卷_专项练习
小学三年级上册语文-修改病句讲解及练习专题_三年级上下册资料_小学三年级学习资料-25年更新版_3-01、小学三年级语文上册_3-1-2、练习题、作业、试题、试卷_专项练习
小学三年级上册语文-修改病句讲解及练习专题_三年级上下册资料_小学三年级学习资料-25年更新版_3-01、小学三年级语文上册_3-1-2、练习题、作业、试题、试卷_专项练习
小学三年级上册语文-修改病句讲解及练习专题_三年级上下册资料_小学三年级学习资料-25年更新版_3-01、小学三年级语文上册_3-1-2、练习题、作业、试题、试卷_专项练习
小学三年级上册语文-修改病句讲解及练习专题_三年级上下册资料_小学三年级学习资料-25年更新版_3-01、小学三年级语文上册_3-1-2、练习题、作业、试题、试卷_专项练习
小学三年级上册语文-修改病句讲解及练习专题_三年级上下册资料_小学三年级学习资料-25年更新版_3-01、小学三年级语文上册_3-1-2、练习题、作业、试题、试卷_专项练习

文档信息

文档格式
pdf
文档大小
0.339 MB
文档页数
5 页
上传时间
2026-02-02 14:53:39

文档内容

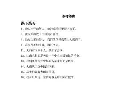
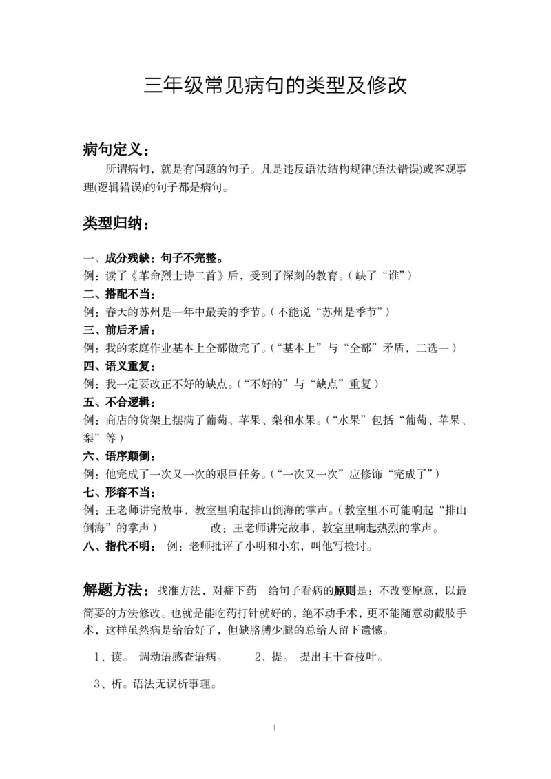
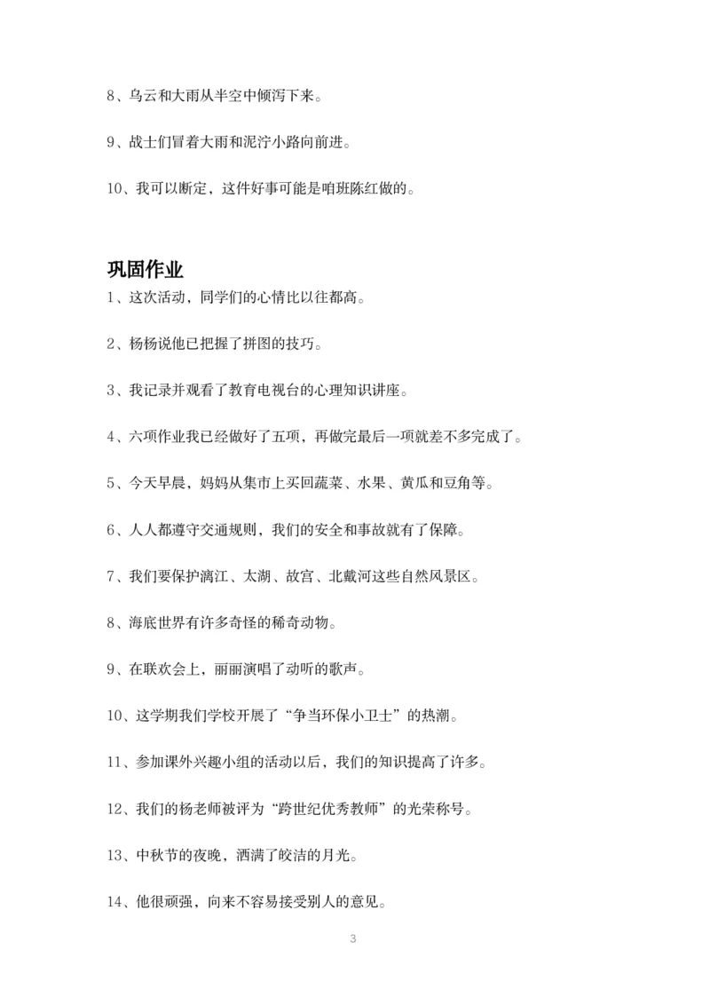
更多资料请关注我们公众号:超越教研工作室 三年级常见病句的类型及修改 病句定义: 所谓病句,就是有问题的句子。凡是违反语法结构规律(语法错误)或客观事 理(逻辑错误)的句子都是病句。 类型归纳: 一、成分残缺:句子不完整。 例:读了《革命烈士诗二首》后,受到了深刻的教育。(缺了“谁”) 二、搭配不当: 例:春天的苏州是一年中最美的季节。(不能说“苏州是季节”) 三、前后矛盾: 例:我的家庭作业基本上全部做完了。(“基本上”与“全部”矛盾,二选一) 四、语义重复: 例:我一定要改正不好的缺点。(“不好的”与“缺点”重复) 五、不合逻辑: 例:商店的货架上摆满了葡萄、苹果、梨和水果。(“水果”包括“葡萄、苹果、 梨”等) 六、语序颠倒: 例:他完成了一次又一次的艰巨任务。(“一次又一次”应修饰“完成了”) 七、形容不当: 例:王老师讲完故事,教室里响起排山倒海的掌声。(教室里不可能响起“排山 倒海”的掌声) 改:王老师讲完故事,教室里响起热烈的掌声。 八、指代不明: 例:老师批评了小明和小东,叫他写检讨。 解题方法: 找准方法,对症下药 给句子看病的原则是:不改变原意,以最 简要的方法修改。也就是能吃药打针就好的,绝不动手术,更不能随意动截肢手 术,这样虽然病是给治好了,但缺胳膊少腿的总给人留下遗憾。 1、读。 调动语感查语病。 2、提。 提出主干查枝叶。 3、析。语法无误析事理。 1 定期更新小学语数英同步1-6年级各种学习资料,并且免费赠送。联系葫芦老师微信:tnt395更多资料请关注我们公众号:超越教研工作室 例句解析—— 1、《鸟的天堂》的作者是巴金写的。 “《鸟的天堂》的作者是巴金”。或“《鸟的天堂》是巴金写的”。 2、他的写作显著提高了水平。 他的写作水平显著提高了。 3、如果我们注意饮食卫生,肠道疾病和健康就能避免。 如果我们注意饮食卫生,肠道疾病就能避免。 4、音乐、体育这两门课对我们很感兴趣。 我们对音乐、体育这两门课很感兴趣。 5、小勤从小养成了热爱劳动。 小勤从小养成了热爱劳动的习惯。 课下练习 1、经过半年的努力,终于赶上来了。 2、光荣的成了中国共产党员。 3、经过大家的努力,我们的学习成绩大大增加了。 4、这座桥不但坚硬,而且美观。 5、大约有50个左右的人,参加了会议。 6、夏天的江南农村是一年中农事最繁忙的季节。 7、我们要发扬并继承艰苦奋斗的光荣传统。 2 定期更新小学语数英同步1-6年级各种学习资料,并且免费赠送。联系葫芦老师微信:tnt395更多资料请关注我们公众号:超越教研工作室 8、乌云和大雨从半空中倾泻下来。 9、战士们冒着大雨和泥泞小路向前进。 10、我可以断定,这件好事可能是咱班陈红做的。 巩固作业 1、这次活动,同学们的心情比以往都高。 2、杨杨说他已把握了拼图的技巧。 3、我记录并观看了教育电视台的心理知识讲座。 4、六项作业我已经做好了五项,再做完最后一项就差不多完成了。 5、今天早晨,妈妈从集市上买回蔬菜、水果、黄瓜和豆角等。 6、人人都遵守交通规则,我们的安全和事故就有了保障。 7、我们要保护漓江、太湖、故宫、北戴河这些自然风景区。 8、海底世界有许多奇怪的稀奇动物。 9、在联欢会上,丽丽演唱了动听的歌声。 10、这学期我们学校开展了“争当环保小卫士”的热潮。 11、参加课外兴趣小组的活动以后,我们的知识提高了许多。 12、我们的杨老师被评为“跨世纪优秀教师”的光荣称号。 13、中秋节的夜晚,洒满了皎洁的月光。 14、他很顽强,向来不容易接受别人的意见。 3 定期更新小学语数英同步1-6年级各种学习资料,并且免费赠送。联系葫芦老师微信:tnt395更多资料请关注我们公众号:超越教研工作室 15、肖老师提出的问题,对答如流。 参考答案 课下练习 1、经过半年的努力,他的成绩终于赶上来了。 2、他光荣的成了中国共产党员。 3、经过大家的努力,我们的学习成绩大大提高了。 4、这座桥不但美观,而且坚固。 11、大约有50个人,参加了会议。 12、江南农村的夏天是一年中农事最繁忙的季节。 13、我们要继承并发扬艰苦奋斗的光荣传统。 14、大雨从半空中倾泻下来。 15、战士们冒着大雨向前进。 16、我可以断定,这件好事是咱班陈红做的。 巩固作业 1、这次活动,同学们的热情比以往都高。 2、杨杨说他已掌握了拼图的技巧。 3、我观看并记录了教育电视台的心理知识讲座。 4、六项作业我已经做好了五项,再做完最后一项就完成了。 5、今天早晨,妈妈从集市上买回蔬菜、水果。 4 定期更新小学语数英同步1-6年级各种学习资料,并且免费赠送。联系葫芦老师微信:tnt395更多资料请关注我们公众号:超越教研工作室 6、人人都遵守交通规则,我们的安全就有了保障。 7、我们要保护漓江、太湖、北戴河这些自然风景区。 8、海底世界有许多稀奇动物。 9、在联欢会上,丽丽演唱了动听的歌曲。 10、这学期我们学校开展了“争当环保小卫士”的活动。 11、参加课外兴趣小组的活动以后,我们的知识增加了许多。 12、我们的杨老师获得了“跨世纪优秀教师”的光荣称号。 13、中秋节的夜晚,院子里洒满了皎洁的月光。 14、他很顽固,向来不容易接受别人的意见。 15、肖老师提出的问题,他对答如流。 5 定期更新小学语数英同步1-6年级各种学习资料,并且免费赠送。联系葫芦老师微信:tnt395