文档
办公文件
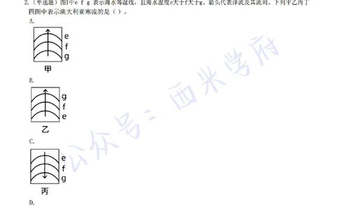
生活文档
学习资料
当前位置:
首页
>
文档
>22年下-高中地理-真题及答案解析_教资_25下资料合集二_25下最新科三知识点汇编+思维导图-高中_13.地理_02.历年真题
22年下-高中地理-真题及答案解析_教资_25下资料合集二_25下最新科三知识点汇编+思维导图-高中_13.地理_02.历年真题
2026-04-08 10:36:54
2026-02-04 19:24:25
文档预览
文档信息
文档格式
pdf
文档大小
3.473 MB
文档页数
11 页
上传时间
2026-02-04 19:24:25
下载文档
本文档来自网络内容,如有侵犯您的权益请联系我们删除,联系邮箱:wyl860211@qq.com。
上一篇
22年下-高中历史-真题及答案解析_教资_25下资料合集二_25下最新科三知识点汇编+思维导图-高中_11.历史_02.历年真题
下一篇
22年下-高中政治-真题及答案解析_教资_25下资料合集二_25下最新科三知识点汇编+思维导图-高中_01.政治_02.历年真题
最新文档
2020年真题及答案速查_考研英语真题(英一+英二)_考研英语真题_考研英语二历年真题_❤️6.黄皮-英语二+解析_真题及答案速查(2010-2025)
2020年真题及答案速查_考研英语真题(英一+英二)_考研英语真题_考研英语一历年真题_❤️6.黄皮-英语一解析_真题及答案速查(2001-2025)
2019年逐词逐句精讲册_考研英语真题(英一+英二)_考研英语真题_考研英语二历年真题_❤️4.英语二(逐词逐句)纸质版也是24之前
第9讲 第1课时 直线与圆锥曲线_新高考复习资料_2022年新高考资料_2022年一轮复习各版本_1.新高考2022年高考数学一轮复习_2022届高考数学一轮复习讲义(新高考版)_赠配套习题库
第9节函数模型及其应用_新高考复习资料_2024年新高考资料_一轮复习资料_完2024数学步步高大一轮复习(课件+讲义)_2024年高考数学一轮复习讲义(新高考版)_赠1套word版补充习题库
2019年逐词逐句精讲册_考研英语真题(英一+英二)_考研英语真题_考研英语一历年真题_❤️4.逐词逐句精讲册英语一(2004-2025)
第9章 必刷大题18 统计与统计分析_新高考复习资料_2024年新高考资料_一轮复习资料_完2024数学步步高大一轮复习(课件+讲义)_2024年高考数学一轮复习讲义(新高考版)
第9章 §9.4 列联表与独立性检验_新高考复习资料_2024年新高考资料_一轮复习资料_完2024数学步步高大一轮复习(课件+讲义)_2024年高考数学一轮复习讲义(新高考版)_一轮复习81练
第9章 §9.4 列联表与独立性检验_新高考复习资料_2024年新高考资料_一轮复习资料_完2024数学步步高大一轮复习(课件+讲义)_2024年高考数学一轮复习讲义(新高考版)
第9章 §9.3 一元线性回归模型及其应用_新高考复习资料_2024年新高考资料_一轮复习资料_完2024数学步步高大一轮复习(课件+讲义)_2024年高考数学一轮复习讲义(新高考版)_812
热门文档
第9章 §9.3 一元线性回归模型及其应用_新高考复习资料_2024年新高考资料_一轮复习资料_完2024数学步步高大一轮复习(课件+讲义)_2024年高考数学一轮复习讲义(新高考版)
第9章 §9.2 用样本估计总体_新高考复习资料_2024年新高考资料_一轮复习资料_完2024数学步步高大一轮复习(课件+讲义)_2024年高考数学一轮复习讲义(新高考版)_学生版在此文件夹_193
第9章 §9.2 用样本估计总体_新高考复习资料_2024年新高考资料_一轮复习资料_完2024数学步步高大一轮复习(课件+讲义)_2024年高考数学一轮复习讲义(新高考版)_学生版在此文件夹
2019年考研英语二翻译解析_考研英语真题(英一+英二)_考研英语真题_考研英语二历年真题_考研英语翻译专项_2010-2025英语二翻译真题合集_赠送:英语二翻译真题解析
2019年考研英语二新题型解析_考研英语真题(英一+英二)_考研英语真题_考研英语二历年真题_考研英语新题型专项_英语二新题型真题_赠送:英语二新题型解析
第9章 §9.1 随机抽样、统计图表_新高考复习资料_2024年新高考资料_一轮复习资料_完2024数学步步高大一轮复习(课件+讲义)_2024年高考数学一轮复习讲义(新高考版)_一轮复习81练
2019年考研英语二完型解析_考研英语真题(英一+英二)_考研英语真题_考研英语二历年真题_考研英语完型专项_赠送:英语二完型真题解析
2019年考研英语一翻译解析_考研英语真题(英一+英二)_考研英语真题_考研英语一历年真题_考研英语翻译专项_赠送:英语一翻译真题解析
第9章 §9.1 随机抽样、统计图表_新高考复习资料_2024年新高考资料_一轮复习资料_完2024数学步步高大一轮复习(课件+讲义)_2024年高考数学一轮复习讲义(新高考版)
2019年考研英语一真题解析_考研英语真题(英一+英二)_考研英语真题_考研英语一历年真题_❤️2.英语一2010-2026真题及解析_2010-2025考研英语一详解(PDF)
随机文档
第8节抛物线_新高考复习资料_2024年新高考资料_一轮复习资料_完2024数学步步高大一轮复习(课件+讲义)_2024年高考数学一轮复习讲义(新高考版)_赠1套word版补充习题库
2019年考研英语一真题可复制搜索查词_考研英语真题(英一+英二)_考研英语真题_考研英语一历年真题_❤️2.英语一2010-2026真题及解析_2010-2025考研英语一真题(PDF)
第8节函数与方程_新高考复习资料_2024年新高考资料_一轮复习资料_完2024数学步步高大一轮复习(课件+讲义)_2024年高考数学一轮复习讲义(新高考版)_赠1套word版补充习题库
2019年考研英语一新题型解析_考研英语真题(英一+英二)_考研英语真题_考研英语一历年真题_考研英语新题型专项_英语一新题型真题_赠送:英语一新题型解析
2019年考研英语一完型解析_考研英语真题(英一+英二)_考研英语真题_考研英语一历年真题_考研英语完型专项_英语一完型真题_赠送:英语一完型真题解析
2019年真题解析及复习思路_考研英语真题(英一+英二)_考研英语真题_考研英语二历年真题_❤️6.黄皮-英语二+解析_真题解析及复习思路(2010-2025)
第8节二项分布与超几何分布、正态分布_新高考复习资料_2024年新高考资料_一轮复习资料_完2024数学步步高大一轮复习(课件+讲义)_2024年高考数学一轮复习讲义(新高考版)
2019年真题解析及复习思路_考研英语真题(英一+英二)_考研英语真题_考研英语一历年真题_❤️6.黄皮-英语一解析_真题解析及复习思路(2001-2025)
第8章 必刷小题16 圆锥曲线_新高考复习资料_2024年新高考资料_一轮复习资料_完2024数学步步高大一轮复习(课件+讲义)_2024年高考数学一轮复习讲义(新高考版)_学生版在此文件夹
第8章 必刷小题15 直线与圆_新高考复习资料_2024年新高考资料_一轮复习资料_完2024数学步步高大一轮复习(课件+讲义)_2024年高考数学一轮复习讲义(新高考版)_学生版在此文件夹