文档
办公文件
生活文档
学习资料
当前位置:
首页
>
文档
>23年上-高中思想政治-教师资格证笔试真题_教资_25下资料合集二_25下最新科三知识点汇编+思维导图-高中_01.政治_02.历年真题
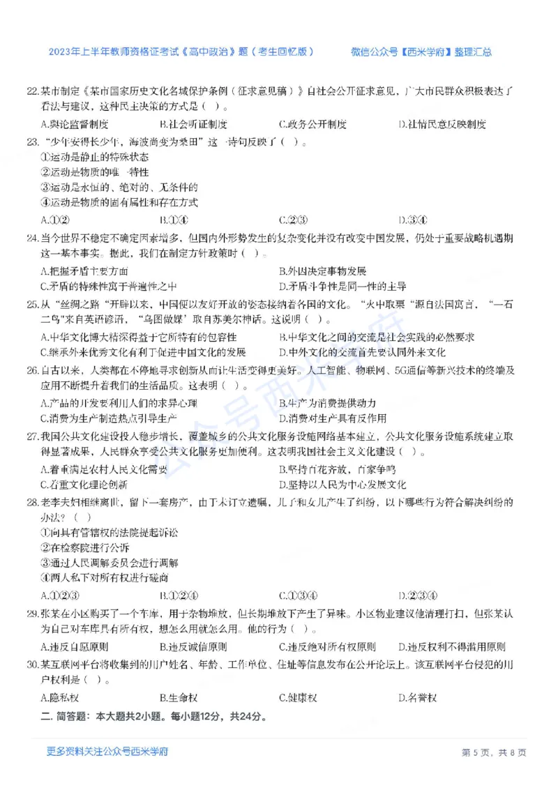
23年上-高中思想政治-教师资格证笔试真题_教资_25下资料合集二_25下最新科三知识点汇编+思维导图-高中_01.政治_02.历年真题
2026-03-13 00:15:26
2026-02-04 19:28:52
文档预览
文档信息
文档格式
pdf
文档大小
1.990 MB
文档页数
7 页
上传时间
2026-02-04 19:28:52
下载文档
文档内容
府 学 米 西 号 众 公府 学 米 西 号 众 公府 学 米 西 号 众 公府 学 米 西 号 众 公府 学 米 西 号 众 公府 学 米 西 号 众 公府 学 米 西 号 众 公
本文档来自网络内容,如有侵犯您的权益请联系我们删除,联系邮箱:wyl860211@qq.com。
上一篇
23年上-高中地理-答案解析_教资_25下资料合集二_25下最新科三知识点汇编+思维导图-高中_13.地理_02.历年真题
下一篇
23年上-高中政治-答案解析_教资_25下资料合集二_25下最新科三知识点汇编+思维导图-高中_01.政治_02.历年真题
最新文档
专题24形容词副词比较等级六类十八个考点(讲案)原卷版_3.2025英语总复习_2025年新高考资料_一轮复习_2025年高考英语一轮复习知识清单
(练习)专题27二战后的世界变化(原卷版)_02中考总复习(2026版更新中)_06-历史-中考总复习_2024年中考复习资料_一轮复习_(课件+讲义+练习)2024年中考历史一轮复习讲练测(全国通用)
(练习)专题26经济大危机和第二次世界大战(解析版)_02中考总复习(2026版更新中)_06-历史-中考总复习_2024年中考复习资料_一轮复习_配套练习(原卷版+解析版)
(练习)专题26经济大危机和第二次世界大战(原卷版)_02中考总复习(2026版更新中)_06-历史-中考总复习_2024年中考复习资料_一轮复习_配套练习(原卷版+解析版)
(练习)专题25第一次世界大战和战后初期的世界(解析版)_02中考总复习(2026版更新中)_06-历史-中考总复习_2024年中考复习资料_一轮复习_配套练习(原卷版+解析版)
专题24完形填空夹叙夹议文--备考2023年高考二轮英语复习讲练测--测(解析版)_3.2025英语总复习_赠品通用版(老高考)复习资料_二轮复习
(练习)专题25第一次世界大战和战后初期的世界(原卷版)_02中考总复习(2026版更新中)_06-历史-中考总复习_2024年中考复习资料_一轮复习_配套练习(原卷版+解析版)
(练习)专题24第二次工业革命和近代科学文化(解析版)_02中考总复习(2026版更新中)_06-历史-中考总复习_2024年中考复习资料_一轮复习_配套练习(原卷版+解析版)
(练习)专题24第二次工业革命和近代科学文化(原卷版)_02中考总复习(2026版更新中)_06-历史-中考总复习_2024年中考复习资料_一轮复习_配套练习(原卷版+解析版)
(练习)专题23殖民地人民的反抗与资本主义制度的扩展(解析版)_02中考总复习(2026版更新中)_06-历史-中考总复习_2024年中考复习资料_一轮复习_配套练习(原卷版+解析版)
热门文档
查补能力·提升练综合题解题方法(原卷版)_9.2025地理总复习_2024年新高考资料_5.2024三轮冲刺_查漏补缺2024年高考地理复习冲刺过关(新高考通用)
(练习)专题23殖民地人民的反抗与资本主义制度的扩展(原卷版)_02中考总复习(2026版更新中)_06-历史-中考总复习_2024年中考复习资料_一轮复习_配套练习(原卷版+解析版)
(练习)专题22工业革命和国际共产主义运动的兴起(解析版)_02中考总复习(2026版更新中)_06-历史-中考总复习_2024年中考复习资料_一轮复习_配套练习(原卷版+解析版)
查补知识·通关练专题9区域联系与区域协调发展(解析版)_9.2025地理总复习_2024年新高考资料_5.2024三轮冲刺_查漏补缺2024年高考地理复习冲刺过关(新高考通用)
专题09函数的图像函数的零点(八大题型+模拟精练)(原卷版)_2.2025数学总复习_2025年新高考资料_一轮复习_2025年高考数学一轮复习《重难点题型与知识梳理•高分突破》(新高考专用)
(练习)专题22工业革命和国际共产主义运动的兴起(原卷版)_02中考总复习(2026版更新中)_06-历史-中考总复习_2024年中考复习资料_一轮复习_配套练习(原卷版+解析版)
(练习)专题21资本主义制度的初步确立(解析版)_02中考总复习(2026版更新中)_06-历史-中考总复习_2024年中考复习资料_一轮复习_配套练习(原卷版+解析版)_教师版(含答案解析)
查补知识·通关练专题9区域联系与区域协调发展(原卷版)_9.2025地理总复习_2024年新高考资料_5.2024三轮冲刺_查漏补缺2024年高考地理复习冲刺过关(新高考通用)
(练习)专题21资本主义制度的初步确立(原卷版)_02中考总复习(2026版更新中)_06-历史-中考总复习_2024年中考复习资料_一轮复习_配套练习(原卷版+解析版)
(练习)专题20走向近代(原卷版)_02中考总复习(2026版更新中)_06-历史-中考总复习_2024年中考复习资料_一轮复习_(课件+讲义+练习)2024年中考历史一轮复习讲练测(全国通用)
随机文档
查补知识·通关练专题10资源、环境与国家安全(解析版)_9.2025地理总复习_2024年新高考资料_5.2024三轮冲刺_查漏补缺2024年高考地理复习冲刺过关(新高考通用)
(练习)专题19封建时代的欧洲、亚洲国家(解析版)_02中考总复习(2026版更新中)_06-历史-中考总复习_2024年中考复习资料_一轮复习_配套练习(原卷版+解析版)_教师版(含答案解析)
(练习)专题19封建时代的欧洲、亚洲国家(原卷版)_02中考总复习(2026版更新中)_06-历史-中考总复习_2024年中考复习资料_一轮复习_配套练习(原卷版+解析版)
专题24书信类03(申请信、咨询信、投诉信)(解析版)_3.2025英语总复习_2023年新高考资料_二轮复习_2023年高考英语毕业班二轮热点题型归纳与变式演练(新高考专用)288150943
专题09函数的图像、函数的零点(思维导图+知识清单+核心素养分析+方法归纳)(原卷版)_2.2025数学总复习_2025年新高考资料_一轮复习
(练习)专题18古代亚非欧文明(解析版)_02中考总复习(2026版更新中)_06-历史-中考总复习_2024年中考复习资料_一轮复习_(课件+讲义+练习)2024年中考历史一轮复习讲练测(全国通用)
查补知识·通关练专题10资源、环境与国家安全(原卷版)_9.2025地理总复习_2024年新高考资料_5.2024三轮冲刺_查漏补缺2024年高考地理复习冲刺过关(新高考通用)
(练习)专题18古代亚非欧文明(原卷版)_02中考总复习(2026版更新中)_06-历史-中考总复习_2024年中考复习资料_一轮复习_(课件+讲义+练习)2024年中考历史一轮复习讲练测(全国通用)
查补知识·通关练专题08产业发展与交通建设(解析版)_9.2025地理总复习_2024年新高考资料_5.2024三轮冲刺_查漏补缺2024年高考地理复习冲刺过关(新高考通用)
专题09函数模型的应用(解析版)_2.2025数学总复习_2024年新高考资料_3.2024专项复习_更新中2024年新高考数学一轮复习之题型归纳与重难专题突破提升(新高考专用)