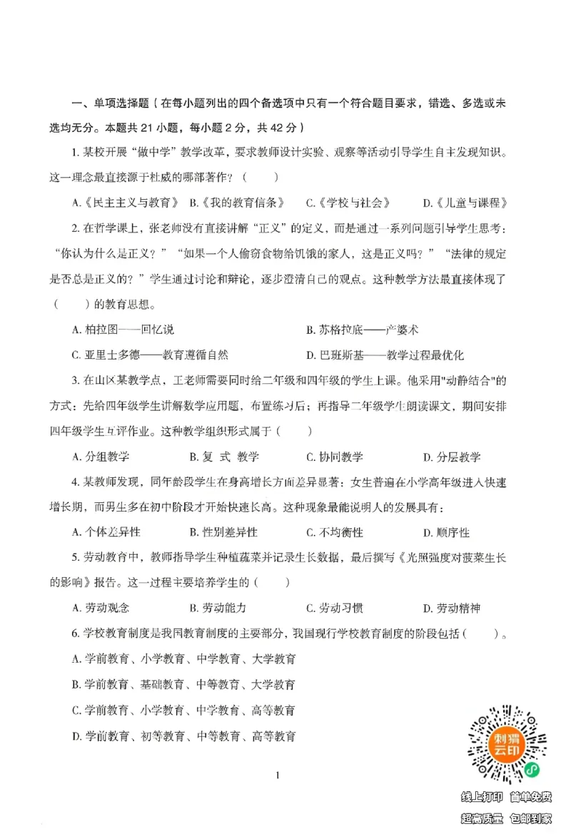
文档
办公文件
生活文档
学习资料
当前位置:
首页
>
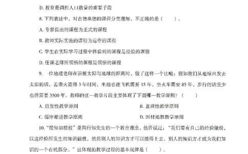
文档
>25下-中学-教育知识-模拟卷1_教资_初高中2026教资_25下教师资格证_1.押题卷汇总_3.中学-模拟6套卷-J姜
25下-中学-教育知识-模拟卷1_教资_初高中2026教资_25下教师资格证_1.押题卷汇总_3.中学-模拟6套卷-J姜
2026-02-18 22:54:11
2026-02-04 19:45:09
文档预览
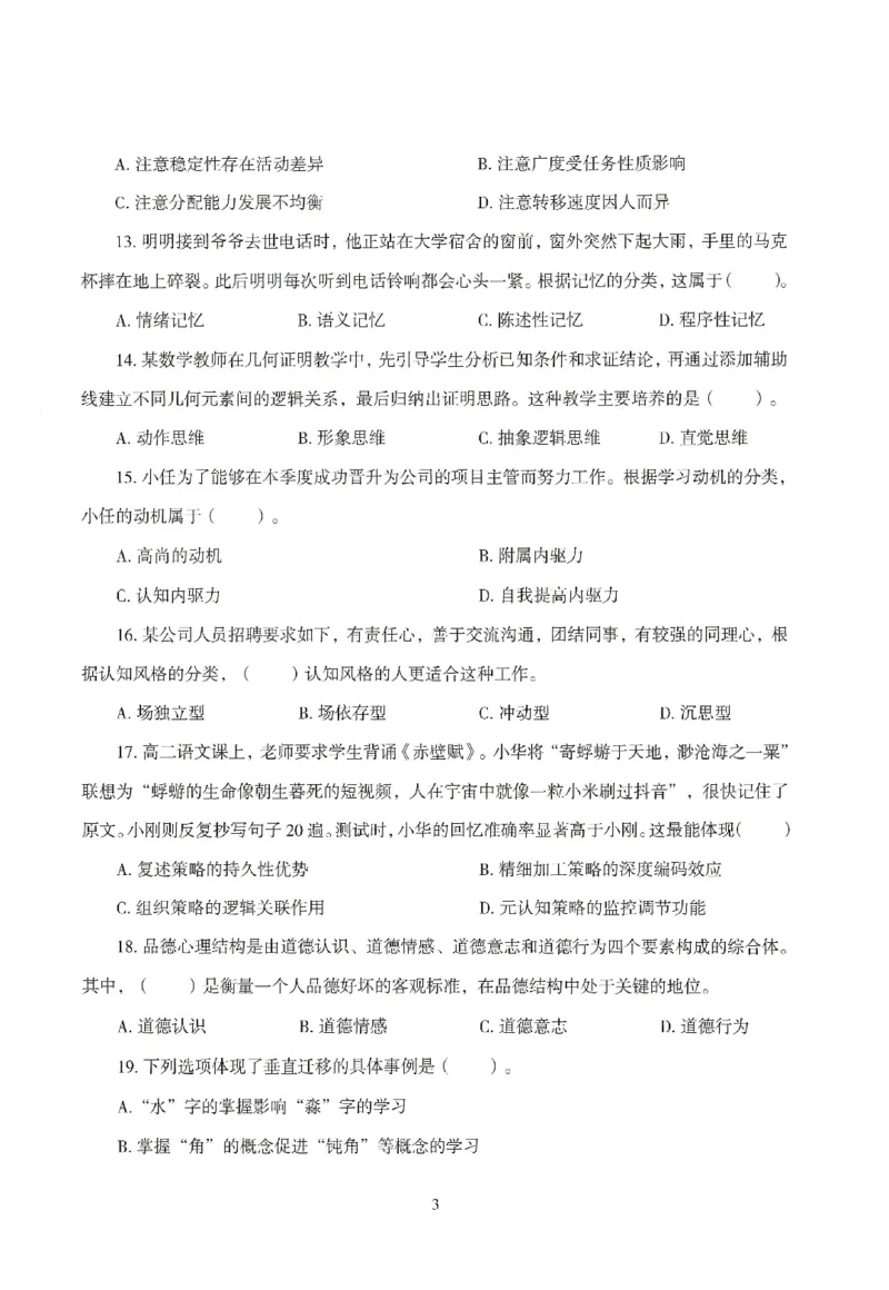
文档信息
文档格式
pdf
文档大小
5.781 MB
文档页数
9 页
上传时间
2026-02-04 19:45:09
下载文档
本文档来自网络内容,如有侵犯您的权益请联系我们删除,联系邮箱:wyl860211@qq.com。
上一篇
25下-中学-教育知识-模拟卷1_教资_36🔥26上:各机构教资笔试押题汇总(西米学府汇总)_26上教资:中学押题汇总(1)_3.中学-模拟6套卷-J姜(完结)
下一篇
25下-中学-教育知识-模拟卷2_教资_36🔥26上:各机构教资笔试押题汇总(西米学府汇总)_26上教资:中学押题汇总(1)_3.中学-模拟6套卷-J姜(完结)
最新文档
重难点12电磁感应-2023年高考物理热点·重点·难点专练(全国通用)(原卷版)_4.2025物理总复习_赠品通用版(老高考)复习资料_专项复习
重难点11直流电路和交流电路(解析版)_4.2025物理总复习_2024年新高考资料_3.2024专项复习_2024年高考物理热点·重点·难点专练(新高考专用)
2017年422公务员联考《行测》真题(安徽卷)_34省+国考真题_34省考+国考pdf版推荐用这个版本_34省行测+申论真题pdf推荐用这个版本_安徽公务员考试真题pdf版_题目
重难点11直流电路和交流电路(原卷版)_4.2025物理总复习_2024年新高考资料_3.2024专项复习_2024年高考物理热点·重点·难点专练(新高考专用)
2017年422公务员联考《行测》真题(宁夏卷)答案及解析(1)_34省+国考真题_34省考+国考pdf版推荐用这个版本_34省行测+申论真题pdf推荐用这个版本_答案及解析
重难点11直流电路和交流电路-2023年高考物理热点·重点·难点专练(全国通用)(解析版)_4.2025物理总复习_赠品通用版(老高考)复习资料_专项复习
2017年422公务员联考《行测》真题(宁夏卷)_34省+国考真题_此文件夹为word版,不推荐使用_此word版为,不推荐使用_此word版为,不推荐使用_题目
重难点11直流电路和交流电路-2023年高考物理热点·重点·难点专练(全国通用)(原卷版)_4.2025物理总复习_赠品通用版(老高考)复习资料_专项复习
重难点10磁场(解析版)_4.2025物理总复习_2024年新高考资料_3.2024专项复习_2024年高考物理热点·重点·难点专练(新高考专用)
2017年422公务员联考《行测》真题(宁夏卷)_34省+国考真题_34省考+国考pdf版推荐用这个版本_34省行测+申论真题pdf推荐用这个版本_宁夏公务员考试真题——行测10-21+23+24+25PDF版
热门文档
重难点10磁场(解析版)-2023年高考物理热点·重点·难点专练(全国通用)_4.2025物理总复习_赠品通用版(老高考)复习资料_专项复习
重难点10磁场(原卷版)_4.2025物理总复习_2024年新高考资料_3.2024专项复习_2024年高考物理热点·重点·难点专练(新高考专用)
2017年422公务员联考《行测》真题(天津卷)答案及解析_34省+国考真题_34省考+国考pdf版推荐用这个版本_34省行测+申论真题pdf推荐用这个版本_天津公务员考试真题pdf版
重难点10磁场(原卷版)-2023年高考物理热点·重点·难点专练(全国通用)_4.2025物理总复习_赠品通用版(老高考)复习资料_专项复习
重难点09带电粒子在电场中的运动(解析版)_4.2025物理总复习_2024年新高考资料_3.2024专项复习_2024年高考物理热点·重点·难点专练(新高考专用)
专题01利用导函数研究函数的切线问题(典型题型归类训练)(原卷版)_2.2025数学总复习_2024年新高考资料_3.2024专项复习_解题思路训练2024年高考数学复习解答题提优秘籍(新高考专用)
2017年422公务员联考《行测》真题(天津卷)_34省+国考真题_此文件夹为word版,不推荐使用_此word版为,不推荐使用_此word版为,不推荐使用_题目
重难点09带电粒子在电场中的运动(解析版)-2023年高考物理热点·重点·难点专练(全国通用)_4.2025物理总复习_赠品通用版(老高考)复习资料_专项复习
重难点09带电粒子在电场中的运动(原卷版)_4.2025物理总复习_2024年新高考资料_3.2024专项复习_2024年高考物理热点·重点·难点专练(新高考专用)
2017年422公务员联考《行测》真题(天津卷)_34省+国考真题_34省考+国考pdf版推荐用这个版本_34省行测+申论真题pdf推荐用这个版本_天津公务员考试真题pdf版_题目
随机文档
重难点09带电粒子在电场中的运动(原卷版)-2023年高考物理热点·重点·难点专练(全国通用)_4.2025物理总复习_赠品通用版(老高考)复习资料_专项复习
重难点08电场(解析版)—2023年高考物理热点·重点·难点专练(全国通用)_4.2025物理总复习_赠品通用版(老高考)复习资料_专项复习
2017年422公务员联考《行测》真题(四川上半年卷)答案及解析_34省+国考真题_34省考+国考pdf版推荐用这个版本_34省行测+申论真题pdf推荐用这个版本_四川公务员考试真题pdf版
重难点08电场(解析版)_4.2025物理总复习_2024年新高考资料_3.2024专项复习_2024年高考物理热点·重点·难点专练(新高考专用)
专题01函数的概念及其表示(解析版)_2.2025数学总复习_2024年新高考资料_3.2024专项复习_更新中2024年新高考数学一轮复习之题型归纳与重难专题突破提升(新高考专用)
2017年422公务员联考《行测》真题(四川上半年卷)_34省+国考真题_此文件夹为word版,不推荐使用_此word版为,不推荐使用_此word版为,不推荐使用_题目
重难点08电场(原卷版)—2023年高考物理热点·重点·难点专练(全国通用)_4.2025物理总复习_赠品通用版(老高考)复习资料_专项复习
重难点08电场(原卷版)_4.2025物理总复习_2024年新高考资料_3.2024专项复习_2024年高考物理热点·重点·难点专练(新高考专用)
秘籍01+考前抢分法宝(20个思维导图+60个核心考点)-备战2024年中考地理抢分秘籍(全国通用)_02中考总复习(2026版更新中)_09-地理-中考总复习_2024年中考复习资料_三轮复习_考前抢分法宝
重难点07动量(解析版)—2023年高考物理热点·重点·难点专练(全国通用)_4.2025物理总复习_赠品通用版(老高考)复习资料_专项复习