当前位置:首页>文档>小学《教学设计》数学_教资_25下资料合集二_25下最新教学设计-小学

小学《教学设计》数学_教资_25下资料合集二_25下最新教学设计-小学

  • 2026-03-10 06:32:23 2026-02-05 04:20:22

文档预览

小学《教学设计》数学_教资_25下资料合集二_25下最新教学设计-小学
小学《教学设计》数学_教资_25下资料合集二_25下最新教学设计-小学
小学《教学设计》数学_教资_25下资料合集二_25下最新教学设计-小学
小学《教学设计》数学_教资_25下资料合集二_25下最新教学设计-小学

文档信息

文档格式
pdf
文档大小
0.352 MB
文档页数
4 页
上传时间
2026-02-05 04:20:22

文档内容

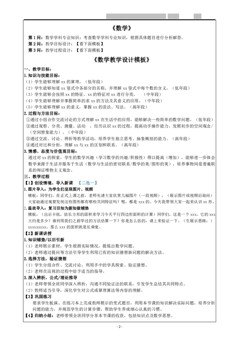
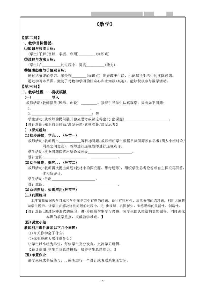
2021年小学《数学》《教育知识》教学设计 第四章 教学设计 小学教育知识与能力笔试考试不会考完整教案【面试会让你写完整的教案】。 笔试考试一般会有三问; 第一问要根据具体题目进行分析作答; 第二问一般会让你设计出材料的教学目标或教学重难点; 第三问一般考教学过程设计。 《教案设计万能模板》 一、课题: XXXXX 二、课型:新授课 三、课时:1 课时 四、教学⽬标: ①知识与技能:了解(理解)___的知识(方法),掌握__的技能,灵活运用到___知识当中。 ②过程与⽅法:在___的活动中,用___的方法,提高学生___的能力,培养___能力。 ③情感、态度、价值观:通过探究学习_______,学⽣能够_______。 五、教学的重点和难点: 教学重点:掌握___的技能,培养___的能力。 教学难点:能够运用___的方法解决___的问题,体验___,感受___。 六、教学方法:讲授法、合作探究法、欣赏法、情境法 七、教具准备: 多媒体课件、教科书 八、教学过程: (一)创设情境,导入新课 展示 XXXX 的图片,讲述XXX,把同学们带入 XXXX 之中。由此引出今天的课题 XXXX。 (设计意图:利用图片直接导入可以更好的提起学生的兴趣,调动学习积极性) (二)讲授新知 活动一:讲述 xxx,引导学生想象并思考问题:“-----? 学生思考并回答,教师总结并讲授-------- 活动二:继续讲述----,引导学生想象并思考以下问题:“------?” 学生交流回答,教师总结----- 活动三:继续提出问题:“--------?” 学生前后四人为一小组进行讨论回答,教师总结:------- (设计意图:通过展示图片并讲述,采用小组讨论的形式,引导学生合作探究,寻找答案,培养 了学生独立学习、合作学习的能力。) (三)示范点拨\示范讲解 教师演示 XXX 的步骤,为学生独立解决______的难点。 (四)实践练习\练习讨论 学生进行练习,教师巡视辅导并演示。 (五)展示评价 学生上讲台展示____结果,并进行表扬,进行学生评价,并老师总评。 (设计意图:新课程标准提倡多主体评价方式,有利于全方位多角度的评价学生作业) (六)小结拓展 教师带领学生回顾今天所学习的知识,并布置作业。 九、板书设计 XXXXX XXXXXXXXXXXXX XXXXXXXXXXXXX -1-《数学》 第1问:数学学科专业知识:考查数学学科专业知识,根据具体题目进行分析解答。 第2问:教学目标设计:【看下面模板】 第3问:教学过程设计:【看下面模板】 《数学教学设计模板》 一、教学目标: 1.知识与技能目标: (1)学生能够理解xx的算理。(低年段) (2)学生能够知道xx竖式中各部分的名称,并理解xx竖式中每个数的含义。(低年段) (3)学生能够会按照xx的特征、xx的特征对xx进行分类。 (中年段) (4)学生能够理解并掌握简单的求xx的方法及其意义的应用。(中年段) (5)学生能够理解xx的意义,掌握xx的读法、写法。(高年段) 2.过程与方法目标: ①通过小组合作交流讨论的方式理解xx在生活中的应用,能够解决一些简单的数学问题。(低年段) ②通过观察、分类、测量、活动 ,经历认识xx的过程,提高动手操作能力,发展初步的空间观念/ (空间想象能力)。(中年段) ③通过交流、讨论、辨析等教学活动,培养学生独立思考、抽象概括的能力。(高年段) ④通过对比和分析,理解xx与xx的区别和联系。(高年段) 3.情感、态度与价值观目标: 通过对xx的探索,学生的数学兴趣(学习数学的兴趣/积极性)得以提高(增加),能够进一步体会 数学来源于生活并服务于生活(数学与生活的密切联系/数学的美/图形的美),培养事物间是普遍联 系的辩证唯物主义观念。 三、教学过程 【1】创设情境、导入新课 【二选一】 1.图片导入:为学生们呈现图片、视频 模板:同学们,在正式上课之前,老师先请大家欣赏几幅图片(一段视频),(展示图片或视频后询问) 大家能通过观察发现这些图形都有哪些共同特征吗?嗯,都是xxx的。今天我带领大家一起来认识xx形。 2.温故导入:复习旧知为新知做铺垫 模板:(出示卡纸,估长方形的面积来学习今天平行四边形面积的计算)同学们,这是一个xxx,它的xxx 大约是多少?谁利用我们之前学过的方法估算一下?你是怎么估的,请上来验证一下。(生展示思路:) xxxxxxxxx,那么xxx的面积就是长乘宽。 【2】新课讲授 1.知识铺垫/以旧引新 (1)老师展示素材,学生根据实际情况,提炼出数学问题。 (2)老师通过提问等方法引导学生利用已有的知识猜想新问题的解决方法。 2.选择方法,验证猜想 (1)学生分组合作、交流讨论,利用手中的学具探索、验证猜想。 (2)老师在巡视的过程中给予适当的指导。 3.深入辨析,公式/理论推导 (1)老师带领全班同学深入辨析,沟通不同验证法的联系,引发学生总结其共同特点。 (2)教师适当引导,深化学生对公式或算理算法等内容的理解。 【3】巩固练习 要求学生板演、在练习本上完成教师展示的变式题目,利用本节课的知识解决实际问题,培养分析 问题的能力,并规范学生的计算步骤,帮助学生养成细心认真的习惯。 【4】归纳小结:老师带领全班同学分享本节课的收获,包括知识点及数学思想。 -2-《数学》 【第一问】 简单来说就是一个与一个相呼应,只要找到与之相 义务教育课程标准的考点: 对应的对象就能找到问题的解决方法。 ①什么是四基? ③什么是代数思维? 答:基础知识、基本技能、基本思想、基本活动经验。 答:代数思维就其本质而言是一种关系思维, 它 ②什么是四能? 的要点是发现关系与结构, 以及明确这些关系与 答:发现问题的能力、提出问题的能力、分析问题 结构之间的关系。 代数思维的运算过程是结构性 的能力、解决问题的能力。 的,侧重的是关系的符号化及其运算,是无法依赖 ③在数学中设置“综合与实践”的目的是什么? 直观的。 结构化、 符号化、 抽象化及概括化是 答:“综合与实践”内容设置的目的在于培养学生 代数思维的特点。如:用字母表示数、方程的意义。 综合运用有关的知识与方法解决实际问题,培养学 ④什么是算术思维? 生的问题意识、应用意识和创新意识,积累学生的 答:算术思维着重利用数量计算求出答案的过程, 活动经验,提高学生解决现实 问题的能力。 这个过程具有情境性、 特殊性、计算性的特点, ④什么是数感? 甚至是直观的。 答:数感主要是指关于数与数量、数量关系、运算 ⑤什么是假设思想? 结果估计等方面的感悟。建立数感有助于学生理解 答:假设是先对题目中的已知条件或问题作出某种 现实生活中数的意义,理解或表述具体情境中的数 假设,然后按照题中的已知条件进行推算,根据数 量关系。 量出现的矛盾,加以适当调整,最后找到正确答案 ⑤什么是符号意识? 的一种思想方法。如:鸡兔同笼问题。 答:符号意识主要是指能够理解并且运用符号表示 ⑥什么是类比思想? 数、数量关系和变化规律;知道使用符号可以进行 答:类比思想是指依据两类数学对象的相似性,有 运算和推理,得到的结论具有一般性。建立符号意 可能将已知的一类数学对象的性质迁移到另一类 识有助于学生理解符号的使用是数学表达和进行 数学对象上去的思想。如:加法交换律和乘法交换 数学思考的重要形式。 律。 ⑥什么是运算能力? ⑦什么是转化思想? 答:运算能力主要是指能够根据法则和运算律正确 答:转化思想是由一种形式变换成另一种形式的思 地进行运算的能力。培养运算能力有助于学生理解 想方法,而其本身的大小是不变的。如:平行四边 运算的算理,寻求合理简洁的运算途径解决问题。 形的面积公式的推导。 ⑦什么是推理能力? ⑧什么是分类思想? 答:推理一般包括合情推理和演绎推理,合情推理 答:分类思想方法不是数学独有的方法,数学的分 是从已有的事实出发,凭借经验和直觉,通过归纳 类思想方法体现对数学对象的分类及其分类的标 和类比等推断某些结果;演绎推理是从已有的事实 准。如:三角形的分类,按角分类和按边分类。 (包括定义、公理、定理等)和确定的规则(包括 ⑨什么是集合思想? 运算的定义、法则、顺序等)出发,按照逻辑推理 答:集合思想就是运用集合的概念、逻辑语言、运 的法则证明和计算。在解决问题的过程中,合情推 算、图形等来解决数学问题或非纯数学问题的思想 理用于探索思路,发现结论;演绎推理用于证明结 方法。如:倍数与因数。 论。推理能力的发展应贯穿在整个数学学习过程 ⑩什么是数形结合思想? 中。推理是数学的基本思维方式,也是人们学习和 答:数和形是数学研究的两个主要对象,数离不开 生活中经常使用的思维方式。 形,形离不开数,一方面抽象的数学概念,复杂的 数学思想考点: 数量关系,借助图形使之直观化、形象化、简单化。 ①什么是模型思想? 另一方面复杂的形体可以用简单的数量关系表示。 答:数学模型是用数学语言概括地或近似地描述现 如:数的运算探究的课程。 实世界事物的特征、 数量关系和空间形式的一种 ⑩什么是极限思想? 数学结构。 答:事物是从量变到质变的,极限方法的实质正是 ②什么是对应思想? 通过量变的无限过程达到质变。如:圆的面积和周 答:对应思想是一种重要的数学方法,即一一对应。 长中“化曲为直”和“化圆为方”。 -3-《数学》 【第二问】 一、教学目标模板: ①知识与技能目标: (学生)了解(理解、掌握、应用)_________(知识点) ②过程与方法目标: (学生)在__________的过程中,提高__________(能力). ③情感态度与价值观目标: 通过这节课的学习,感受到________(知识点) 既来源于生活,也能解决生活中的实际问题。 通过学习本节课,激发了对数学学习的好奇心和求知欲(兴趣),能够积极参与数学活动。 【第三问】 二、教学过程----模板模板 (一) __________导入 教师活动:教师播放(展示、创设) _________。接着引导学生认真观察,提出如下问题: 1.________________________________。 2._________________________________; 等 学生活动:就教师的提问展开独立思考或讨论得出(引出课题)________________________。 【设计意图:知识前后联系/激发兴趣/素材准备/启发思考】 (二)探究新知 (1)初步感知,学会... (环节一) 教师活动:教师提出____________等目标问题。教师组织学生根据目标问题独自思考(四人小组讨论/ 同桌之间交流),教师进行巡视教师进行巡视点评。 学生活动:根据问题探究出结论或预设________________________。 设计意图:________________________________________。 (2)动手操作,探究... (环节二) 教师活动:教师再次抛出问题(教材中的探究题、思考题等),组织学生思考抢答或自主探究再回答, 作相应评价。 学生活动:得出________________________。 设计意图:________________________________________。 (3)总结归纳,知识应用(环节三) (三)巩固练习 本环节我依据教学目标和学生在学习中存在的问题,设计有针对性、层次分明的练习题,利用大屏幕 向学生展示。让学生在解决这些问题的过程中,进-步理解、巩固新知,训练思维的灵活性、创造性。 【设计意图:通过各种形式的练习,进-步提高学生学习兴趣,使学生的认知结构更加完善。同时强化 本课的教学重点,突破教学难点。】 (四)课堂小结 教师利用课件展示以下几个问题: (1)今天你学会了什么? (2)你要提醒大家注意什么? 让学生以小组为单位,每位学生充分发言,交流学习所得。 【设计意图:学生自我总结概括,培养学生总结能力。】 (五)布置作业 请学生完成书后练习: ..或者进行一个设计或者联系生活实际。 -4-
基本 文件 流程 错误 SQL 调试
  1. 请求信息 : 2026-03-10 14:40:57 HTTP/1.1 GET : https://www.yeyulingfeng.com/wendang/128231.html
  2. 运行时间 : 0.104600s [ 吞吐率:9.56req/s ] 内存消耗:5,350.06kb 文件加载:144
  3. 缓存信息 : 0 reads,0 writes
  4. 会话信息 : SESSION_ID=a7447e2f5808ae9e3a7b8f585a0ffa60
  1. /yingpanguazai/ssd/ssd1/www/wwww.yeyulingfeng.com/public/index.php ( 0.79 KB )
  2. /yingpanguazai/ssd/ssd1/www/wwww.yeyulingfeng.com/vendor/autoload.php ( 0.17 KB )
  3. /yingpanguazai/ssd/ssd1/www/wwww.yeyulingfeng.com/vendor/composer/autoload_real.php ( 2.49 KB )
  4. /yingpanguazai/ssd/ssd1/www/wwww.yeyulingfeng.com/vendor/composer/platform_check.php ( 0.90 KB )
  5. /yingpanguazai/ssd/ssd1/www/wwww.yeyulingfeng.com/vendor/composer/ClassLoader.php ( 14.03 KB )
  6. /yingpanguazai/ssd/ssd1/www/wwww.yeyulingfeng.com/vendor/composer/autoload_static.php ( 6.05 KB )
  7. /yingpanguazai/ssd/ssd1/www/wwww.yeyulingfeng.com/vendor/topthink/think-helper/src/helper.php ( 8.34 KB )
  8. /yingpanguazai/ssd/ssd1/www/wwww.yeyulingfeng.com/vendor/topthink/think-validate/src/helper.php ( 2.19 KB )
  9. /yingpanguazai/ssd/ssd1/www/wwww.yeyulingfeng.com/vendor/ralouphie/getallheaders/src/getallheaders.php ( 1.60 KB )
  10. /yingpanguazai/ssd/ssd1/www/wwww.yeyulingfeng.com/vendor/topthink/think-orm/src/helper.php ( 1.47 KB )
  11. /yingpanguazai/ssd/ssd1/www/wwww.yeyulingfeng.com/vendor/topthink/think-orm/stubs/load_stubs.php ( 0.16 KB )
  12. /yingpanguazai/ssd/ssd1/www/wwww.yeyulingfeng.com/vendor/topthink/framework/src/think/Exception.php ( 1.69 KB )
  13. /yingpanguazai/ssd/ssd1/www/wwww.yeyulingfeng.com/vendor/topthink/think-container/src/Facade.php ( 2.71 KB )
  14. /yingpanguazai/ssd/ssd1/www/wwww.yeyulingfeng.com/vendor/symfony/deprecation-contracts/function.php ( 0.99 KB )
  15. /yingpanguazai/ssd/ssd1/www/wwww.yeyulingfeng.com/vendor/symfony/polyfill-mbstring/bootstrap.php ( 8.26 KB )
  16. /yingpanguazai/ssd/ssd1/www/wwww.yeyulingfeng.com/vendor/symfony/polyfill-mbstring/bootstrap80.php ( 9.78 KB )
  17. /yingpanguazai/ssd/ssd1/www/wwww.yeyulingfeng.com/vendor/symfony/var-dumper/Resources/functions/dump.php ( 1.49 KB )
  18. /yingpanguazai/ssd/ssd1/www/wwww.yeyulingfeng.com/vendor/topthink/think-dumper/src/helper.php ( 0.18 KB )
  19. /yingpanguazai/ssd/ssd1/www/wwww.yeyulingfeng.com/vendor/symfony/var-dumper/VarDumper.php ( 4.30 KB )
  20. /yingpanguazai/ssd/ssd1/www/wwww.yeyulingfeng.com/vendor/guzzlehttp/guzzle/src/functions_include.php ( 0.16 KB )
  21. /yingpanguazai/ssd/ssd1/www/wwww.yeyulingfeng.com/vendor/guzzlehttp/guzzle/src/functions.php ( 5.54 KB )
  22. /yingpanguazai/ssd/ssd1/www/wwww.yeyulingfeng.com/vendor/topthink/framework/src/think/App.php ( 15.30 KB )
  23. /yingpanguazai/ssd/ssd1/www/wwww.yeyulingfeng.com/vendor/topthink/think-container/src/Container.php ( 15.76 KB )
  24. /yingpanguazai/ssd/ssd1/www/wwww.yeyulingfeng.com/vendor/psr/container/src/ContainerInterface.php ( 1.02 KB )
  25. /yingpanguazai/ssd/ssd1/www/wwww.yeyulingfeng.com/app/provider.php ( 0.19 KB )
  26. /yingpanguazai/ssd/ssd1/www/wwww.yeyulingfeng.com/vendor/topthink/framework/src/think/Http.php ( 6.04 KB )
  27. /yingpanguazai/ssd/ssd1/www/wwww.yeyulingfeng.com/vendor/topthink/think-helper/src/helper/Str.php ( 7.29 KB )
  28. /yingpanguazai/ssd/ssd1/www/wwww.yeyulingfeng.com/vendor/topthink/framework/src/think/Env.php ( 4.68 KB )
  29. /yingpanguazai/ssd/ssd1/www/wwww.yeyulingfeng.com/app/common.php ( 0.03 KB )
  30. /yingpanguazai/ssd/ssd1/www/wwww.yeyulingfeng.com/vendor/topthink/framework/src/helper.php ( 18.78 KB )
  31. /yingpanguazai/ssd/ssd1/www/wwww.yeyulingfeng.com/vendor/topthink/framework/src/think/Config.php ( 5.54 KB )
  32. /yingpanguazai/ssd/ssd1/www/wwww.yeyulingfeng.com/config/alipay.php ( 3.59 KB )
  33. /yingpanguazai/ssd/ssd1/www/wwww.yeyulingfeng.com/vendor/topthink/framework/src/think/facade/Env.php ( 1.67 KB )
  34. /yingpanguazai/ssd/ssd1/www/wwww.yeyulingfeng.com/config/app.php ( 0.95 KB )
  35. /yingpanguazai/ssd/ssd1/www/wwww.yeyulingfeng.com/config/cache.php ( 0.78 KB )
  36. /yingpanguazai/ssd/ssd1/www/wwww.yeyulingfeng.com/config/console.php ( 0.23 KB )
  37. /yingpanguazai/ssd/ssd1/www/wwww.yeyulingfeng.com/config/cookie.php ( 0.56 KB )
  38. /yingpanguazai/ssd/ssd1/www/wwww.yeyulingfeng.com/config/database.php ( 2.48 KB )
  39. /yingpanguazai/ssd/ssd1/www/wwww.yeyulingfeng.com/config/filesystem.php ( 0.61 KB )
  40. /yingpanguazai/ssd/ssd1/www/wwww.yeyulingfeng.com/config/lang.php ( 0.91 KB )
  41. /yingpanguazai/ssd/ssd1/www/wwww.yeyulingfeng.com/config/log.php ( 1.35 KB )
  42. /yingpanguazai/ssd/ssd1/www/wwww.yeyulingfeng.com/config/middleware.php ( 0.19 KB )
  43. /yingpanguazai/ssd/ssd1/www/wwww.yeyulingfeng.com/config/route.php ( 1.89 KB )
  44. /yingpanguazai/ssd/ssd1/www/wwww.yeyulingfeng.com/config/session.php ( 0.57 KB )
  45. /yingpanguazai/ssd/ssd1/www/wwww.yeyulingfeng.com/config/trace.php ( 0.34 KB )
  46. /yingpanguazai/ssd/ssd1/www/wwww.yeyulingfeng.com/config/view.php ( 0.82 KB )
  47. /yingpanguazai/ssd/ssd1/www/wwww.yeyulingfeng.com/app/event.php ( 0.25 KB )
  48. /yingpanguazai/ssd/ssd1/www/wwww.yeyulingfeng.com/vendor/topthink/framework/src/think/Event.php ( 7.67 KB )
  49. /yingpanguazai/ssd/ssd1/www/wwww.yeyulingfeng.com/app/service.php ( 0.13 KB )
  50. /yingpanguazai/ssd/ssd1/www/wwww.yeyulingfeng.com/app/AppService.php ( 0.26 KB )
  51. /yingpanguazai/ssd/ssd1/www/wwww.yeyulingfeng.com/vendor/topthink/framework/src/think/Service.php ( 1.64 KB )
  52. /yingpanguazai/ssd/ssd1/www/wwww.yeyulingfeng.com/vendor/topthink/framework/src/think/Lang.php ( 7.35 KB )
  53. /yingpanguazai/ssd/ssd1/www/wwww.yeyulingfeng.com/vendor/topthink/framework/src/lang/zh-cn.php ( 13.70 KB )
  54. /yingpanguazai/ssd/ssd1/www/wwww.yeyulingfeng.com/vendor/topthink/framework/src/think/initializer/Error.php ( 3.31 KB )
  55. /yingpanguazai/ssd/ssd1/www/wwww.yeyulingfeng.com/vendor/topthink/framework/src/think/initializer/RegisterService.php ( 1.33 KB )
  56. /yingpanguazai/ssd/ssd1/www/wwww.yeyulingfeng.com/vendor/services.php ( 0.14 KB )
  57. /yingpanguazai/ssd/ssd1/www/wwww.yeyulingfeng.com/vendor/topthink/framework/src/think/service/PaginatorService.php ( 1.52 KB )
  58. /yingpanguazai/ssd/ssd1/www/wwww.yeyulingfeng.com/vendor/topthink/framework/src/think/service/ValidateService.php ( 0.99 KB )
  59. /yingpanguazai/ssd/ssd1/www/wwww.yeyulingfeng.com/vendor/topthink/framework/src/think/service/ModelService.php ( 2.04 KB )
  60. /yingpanguazai/ssd/ssd1/www/wwww.yeyulingfeng.com/vendor/topthink/think-trace/src/Service.php ( 0.77 KB )
  61. /yingpanguazai/ssd/ssd1/www/wwww.yeyulingfeng.com/vendor/topthink/framework/src/think/Middleware.php ( 6.72 KB )
  62. /yingpanguazai/ssd/ssd1/www/wwww.yeyulingfeng.com/vendor/topthink/framework/src/think/initializer/BootService.php ( 0.77 KB )
  63. /yingpanguazai/ssd/ssd1/www/wwww.yeyulingfeng.com/vendor/topthink/think-orm/src/Paginator.php ( 11.86 KB )
  64. /yingpanguazai/ssd/ssd1/www/wwww.yeyulingfeng.com/vendor/topthink/think-validate/src/Validate.php ( 63.20 KB )
  65. /yingpanguazai/ssd/ssd1/www/wwww.yeyulingfeng.com/vendor/topthink/think-orm/src/Model.php ( 23.55 KB )
  66. /yingpanguazai/ssd/ssd1/www/wwww.yeyulingfeng.com/vendor/topthink/think-orm/src/model/concern/Attribute.php ( 21.05 KB )
  67. /yingpanguazai/ssd/ssd1/www/wwww.yeyulingfeng.com/vendor/topthink/think-orm/src/model/concern/AutoWriteData.php ( 4.21 KB )
  68. /yingpanguazai/ssd/ssd1/www/wwww.yeyulingfeng.com/vendor/topthink/think-orm/src/model/concern/Conversion.php ( 6.44 KB )
  69. /yingpanguazai/ssd/ssd1/www/wwww.yeyulingfeng.com/vendor/topthink/think-orm/src/model/concern/DbConnect.php ( 5.16 KB )
  70. /yingpanguazai/ssd/ssd1/www/wwww.yeyulingfeng.com/vendor/topthink/think-orm/src/model/concern/ModelEvent.php ( 2.33 KB )
  71. /yingpanguazai/ssd/ssd1/www/wwww.yeyulingfeng.com/vendor/topthink/think-orm/src/model/concern/RelationShip.php ( 28.29 KB )
  72. /yingpanguazai/ssd/ssd1/www/wwww.yeyulingfeng.com/vendor/topthink/think-helper/src/contract/Arrayable.php ( 0.09 KB )
  73. /yingpanguazai/ssd/ssd1/www/wwww.yeyulingfeng.com/vendor/topthink/think-helper/src/contract/Jsonable.php ( 0.13 KB )
  74. /yingpanguazai/ssd/ssd1/www/wwww.yeyulingfeng.com/vendor/topthink/think-orm/src/model/contract/Modelable.php ( 0.09 KB )
  75. /yingpanguazai/ssd/ssd1/www/wwww.yeyulingfeng.com/vendor/topthink/framework/src/think/Db.php ( 2.88 KB )
  76. /yingpanguazai/ssd/ssd1/www/wwww.yeyulingfeng.com/vendor/topthink/think-orm/src/DbManager.php ( 8.52 KB )
  77. /yingpanguazai/ssd/ssd1/www/wwww.yeyulingfeng.com/vendor/topthink/framework/src/think/Log.php ( 6.28 KB )
  78. /yingpanguazai/ssd/ssd1/www/wwww.yeyulingfeng.com/vendor/topthink/framework/src/think/Manager.php ( 3.92 KB )
  79. /yingpanguazai/ssd/ssd1/www/wwww.yeyulingfeng.com/vendor/psr/log/src/LoggerTrait.php ( 2.69 KB )
  80. /yingpanguazai/ssd/ssd1/www/wwww.yeyulingfeng.com/vendor/psr/log/src/LoggerInterface.php ( 2.71 KB )
  81. /yingpanguazai/ssd/ssd1/www/wwww.yeyulingfeng.com/vendor/topthink/framework/src/think/Cache.php ( 4.92 KB )
  82. /yingpanguazai/ssd/ssd1/www/wwww.yeyulingfeng.com/vendor/psr/simple-cache/src/CacheInterface.php ( 4.71 KB )
  83. /yingpanguazai/ssd/ssd1/www/wwww.yeyulingfeng.com/vendor/topthink/think-helper/src/helper/Arr.php ( 16.63 KB )
  84. /yingpanguazai/ssd/ssd1/www/wwww.yeyulingfeng.com/vendor/topthink/framework/src/think/cache/driver/File.php ( 7.84 KB )
  85. /yingpanguazai/ssd/ssd1/www/wwww.yeyulingfeng.com/vendor/topthink/framework/src/think/cache/Driver.php ( 9.03 KB )
  86. /yingpanguazai/ssd/ssd1/www/wwww.yeyulingfeng.com/vendor/topthink/framework/src/think/contract/CacheHandlerInterface.php ( 1.99 KB )
  87. /yingpanguazai/ssd/ssd1/www/wwww.yeyulingfeng.com/app/Request.php ( 0.09 KB )
  88. /yingpanguazai/ssd/ssd1/www/wwww.yeyulingfeng.com/vendor/topthink/framework/src/think/Request.php ( 55.78 KB )
  89. /yingpanguazai/ssd/ssd1/www/wwww.yeyulingfeng.com/app/middleware.php ( 0.25 KB )
  90. /yingpanguazai/ssd/ssd1/www/wwww.yeyulingfeng.com/vendor/topthink/framework/src/think/Pipeline.php ( 2.61 KB )
  91. /yingpanguazai/ssd/ssd1/www/wwww.yeyulingfeng.com/vendor/topthink/think-trace/src/TraceDebug.php ( 3.40 KB )
  92. /yingpanguazai/ssd/ssd1/www/wwww.yeyulingfeng.com/vendor/topthink/framework/src/think/middleware/SessionInit.php ( 1.94 KB )
  93. /yingpanguazai/ssd/ssd1/www/wwww.yeyulingfeng.com/vendor/topthink/framework/src/think/Session.php ( 1.80 KB )
  94. /yingpanguazai/ssd/ssd1/www/wwww.yeyulingfeng.com/vendor/topthink/framework/src/think/session/driver/File.php ( 6.27 KB )
  95. /yingpanguazai/ssd/ssd1/www/wwww.yeyulingfeng.com/vendor/topthink/framework/src/think/contract/SessionHandlerInterface.php ( 0.87 KB )
  96. /yingpanguazai/ssd/ssd1/www/wwww.yeyulingfeng.com/vendor/topthink/framework/src/think/session/Store.php ( 7.12 KB )
  97. /yingpanguazai/ssd/ssd1/www/wwww.yeyulingfeng.com/vendor/topthink/framework/src/think/Route.php ( 23.73 KB )
  98. /yingpanguazai/ssd/ssd1/www/wwww.yeyulingfeng.com/vendor/topthink/framework/src/think/route/RuleName.php ( 5.75 KB )
  99. /yingpanguazai/ssd/ssd1/www/wwww.yeyulingfeng.com/vendor/topthink/framework/src/think/route/Domain.php ( 2.53 KB )
  100. /yingpanguazai/ssd/ssd1/www/wwww.yeyulingfeng.com/vendor/topthink/framework/src/think/route/RuleGroup.php ( 22.43 KB )
  101. /yingpanguazai/ssd/ssd1/www/wwww.yeyulingfeng.com/vendor/topthink/framework/src/think/route/Rule.php ( 26.95 KB )
  102. /yingpanguazai/ssd/ssd1/www/wwww.yeyulingfeng.com/vendor/topthink/framework/src/think/route/RuleItem.php ( 9.78 KB )
  103. /yingpanguazai/ssd/ssd1/www/wwww.yeyulingfeng.com/route/app.php ( 3.82 KB )
  104. /yingpanguazai/ssd/ssd1/www/wwww.yeyulingfeng.com/vendor/topthink/framework/src/think/facade/Route.php ( 4.70 KB )
  105. /yingpanguazai/ssd/ssd1/www/wwww.yeyulingfeng.com/vendor/topthink/framework/src/think/route/dispatch/Controller.php ( 4.74 KB )
  106. /yingpanguazai/ssd/ssd1/www/wwww.yeyulingfeng.com/vendor/topthink/framework/src/think/route/Dispatch.php ( 10.44 KB )
  107. /yingpanguazai/ssd/ssd1/www/wwww.yeyulingfeng.com/app/controller/Index.php ( 9.68 KB )
  108. /yingpanguazai/ssd/ssd1/www/wwww.yeyulingfeng.com/app/BaseController.php ( 2.05 KB )
  109. /yingpanguazai/ssd/ssd1/www/wwww.yeyulingfeng.com/vendor/topthink/think-orm/src/facade/Db.php ( 0.93 KB )
  110. /yingpanguazai/ssd/ssd1/www/wwww.yeyulingfeng.com/vendor/topthink/think-orm/src/db/connector/Mysql.php ( 5.44 KB )
  111. /yingpanguazai/ssd/ssd1/www/wwww.yeyulingfeng.com/vendor/topthink/think-orm/src/db/PDOConnection.php ( 52.47 KB )
  112. /yingpanguazai/ssd/ssd1/www/wwww.yeyulingfeng.com/vendor/topthink/think-orm/src/db/Connection.php ( 8.39 KB )
  113. /yingpanguazai/ssd/ssd1/www/wwww.yeyulingfeng.com/vendor/topthink/think-orm/src/db/ConnectionInterface.php ( 4.57 KB )
  114. /yingpanguazai/ssd/ssd1/www/wwww.yeyulingfeng.com/vendor/topthink/think-orm/src/db/builder/Mysql.php ( 16.58 KB )
  115. /yingpanguazai/ssd/ssd1/www/wwww.yeyulingfeng.com/vendor/topthink/think-orm/src/db/Builder.php ( 24.06 KB )
  116. /yingpanguazai/ssd/ssd1/www/wwww.yeyulingfeng.com/vendor/topthink/think-orm/src/db/BaseBuilder.php ( 27.50 KB )
  117. /yingpanguazai/ssd/ssd1/www/wwww.yeyulingfeng.com/vendor/topthink/think-orm/src/db/Query.php ( 15.71 KB )
  118. /yingpanguazai/ssd/ssd1/www/wwww.yeyulingfeng.com/vendor/topthink/think-orm/src/db/BaseQuery.php ( 45.13 KB )
  119. /yingpanguazai/ssd/ssd1/www/wwww.yeyulingfeng.com/vendor/topthink/think-orm/src/db/concern/TimeFieldQuery.php ( 7.43 KB )
  120. /yingpanguazai/ssd/ssd1/www/wwww.yeyulingfeng.com/vendor/topthink/think-orm/src/db/concern/AggregateQuery.php ( 3.26 KB )
  121. /yingpanguazai/ssd/ssd1/www/wwww.yeyulingfeng.com/vendor/topthink/think-orm/src/db/concern/ModelRelationQuery.php ( 20.07 KB )
  122. /yingpanguazai/ssd/ssd1/www/wwww.yeyulingfeng.com/vendor/topthink/think-orm/src/db/concern/ParamsBind.php ( 3.66 KB )
  123. /yingpanguazai/ssd/ssd1/www/wwww.yeyulingfeng.com/vendor/topthink/think-orm/src/db/concern/ResultOperation.php ( 7.01 KB )
  124. /yingpanguazai/ssd/ssd1/www/wwww.yeyulingfeng.com/vendor/topthink/think-orm/src/db/concern/WhereQuery.php ( 19.37 KB )
  125. /yingpanguazai/ssd/ssd1/www/wwww.yeyulingfeng.com/vendor/topthink/think-orm/src/db/concern/JoinAndViewQuery.php ( 7.11 KB )
  126. /yingpanguazai/ssd/ssd1/www/wwww.yeyulingfeng.com/vendor/topthink/think-orm/src/db/concern/TableFieldInfo.php ( 2.63 KB )
  127. /yingpanguazai/ssd/ssd1/www/wwww.yeyulingfeng.com/vendor/topthink/think-orm/src/db/concern/Transaction.php ( 2.77 KB )
  128. /yingpanguazai/ssd/ssd1/www/wwww.yeyulingfeng.com/vendor/topthink/framework/src/think/log/driver/File.php ( 5.96 KB )
  129. /yingpanguazai/ssd/ssd1/www/wwww.yeyulingfeng.com/vendor/topthink/framework/src/think/contract/LogHandlerInterface.php ( 0.86 KB )
  130. /yingpanguazai/ssd/ssd1/www/wwww.yeyulingfeng.com/vendor/topthink/framework/src/think/log/Channel.php ( 3.89 KB )
  131. /yingpanguazai/ssd/ssd1/www/wwww.yeyulingfeng.com/vendor/topthink/framework/src/think/event/LogRecord.php ( 1.02 KB )
  132. /yingpanguazai/ssd/ssd1/www/wwww.yeyulingfeng.com/vendor/topthink/think-helper/src/Collection.php ( 16.47 KB )
  133. /yingpanguazai/ssd/ssd1/www/wwww.yeyulingfeng.com/vendor/topthink/framework/src/think/facade/View.php ( 1.70 KB )
  134. /yingpanguazai/ssd/ssd1/www/wwww.yeyulingfeng.com/vendor/topthink/framework/src/think/View.php ( 4.39 KB )
  135. /yingpanguazai/ssd/ssd1/www/wwww.yeyulingfeng.com/vendor/topthink/framework/src/think/Response.php ( 8.81 KB )
  136. /yingpanguazai/ssd/ssd1/www/wwww.yeyulingfeng.com/vendor/topthink/framework/src/think/response/View.php ( 3.29 KB )
  137. /yingpanguazai/ssd/ssd1/www/wwww.yeyulingfeng.com/vendor/topthink/framework/src/think/Cookie.php ( 6.06 KB )
  138. /yingpanguazai/ssd/ssd1/www/wwww.yeyulingfeng.com/vendor/topthink/think-view/src/Think.php ( 8.38 KB )
  139. /yingpanguazai/ssd/ssd1/www/wwww.yeyulingfeng.com/vendor/topthink/framework/src/think/contract/TemplateHandlerInterface.php ( 1.60 KB )
  140. /yingpanguazai/ssd/ssd1/www/wwww.yeyulingfeng.com/vendor/topthink/think-template/src/Template.php ( 46.61 KB )
  141. /yingpanguazai/ssd/ssd1/www/wwww.yeyulingfeng.com/vendor/topthink/think-template/src/template/driver/File.php ( 2.41 KB )
  142. /yingpanguazai/ssd/ssd1/www/wwww.yeyulingfeng.com/vendor/topthink/think-template/src/template/contract/DriverInterface.php ( 0.86 KB )
  143. /yingpanguazai/ssd/ssd1/www/wwww.yeyulingfeng.com/runtime/temp/10a0c909b6afa23b5a52a2e2d58c3c0f.php ( 21.72 KB )
  144. /yingpanguazai/ssd/ssd1/www/wwww.yeyulingfeng.com/vendor/topthink/think-trace/src/Html.php ( 4.42 KB )
  1. CONNECT:[ UseTime:0.000411s ] mysql:host=127.0.0.1;port=3306;dbname=wenku;charset=utf8mb4
  2. SHOW FULL COLUMNS FROM `fenlei` [ RunTime:0.000844s ]
  3. SELECT * FROM `fenlei` WHERE `fid` = 0 [ RunTime:0.000295s ]
  4. SELECT * FROM `fenlei` WHERE `fid` = 63 [ RunTime:0.000262s ]
  5. SHOW FULL COLUMNS FROM `set` [ RunTime:0.000462s ]
  6. SELECT * FROM `set` [ RunTime:0.000197s ]
  7. SHOW FULL COLUMNS FROM `wendang` [ RunTime:0.000623s ]
  8. SELECT * FROM `wendang` WHERE `id` = 128231 LIMIT 1 [ RunTime:0.001093s ]
  9. UPDATE `wendang` SET `liulancishu` = 11 WHERE `id` = 128231 [ RunTime:0.009893s ]
  10. UPDATE `wendang` SET `lasttime` = 1773124857 WHERE `id` = 128231 [ RunTime:0.006211s ]
  11. SELECT * FROM `wendang` WHERE `id` < 128231 ORDER BY `id` DESC LIMIT 1 [ RunTime:0.000545s ]
  12. SELECT * FROM `wendang` WHERE `id` > 128231 ORDER BY `id` ASC LIMIT 1 [ RunTime:0.000783s ]
  13. SELECT * FROM `wendang` WHERE `id` <> 128231 ORDER BY `id` DESC LIMIT 10 [ RunTime:0.004020s ]
  14. SELECT * FROM `wendang` WHERE `id` <> 128231 ORDER BY `id` DESC LIMIT 10,10 [ RunTime:0.002085s ]
  15. SELECT * FROM `wendang` WHERE `id` <> 128231 ORDER BY `id` DESC LIMIT 20,10 [ RunTime:0.001313s ]
0.107289s