文档
办公文件
生活文档
学习资料
当前位置:
首页
>
文档
>2023年计算机408统考真题解析_408计算机统考历年真题_2009-2025计算机408真题解析
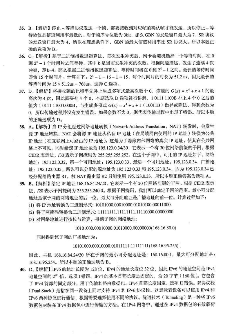
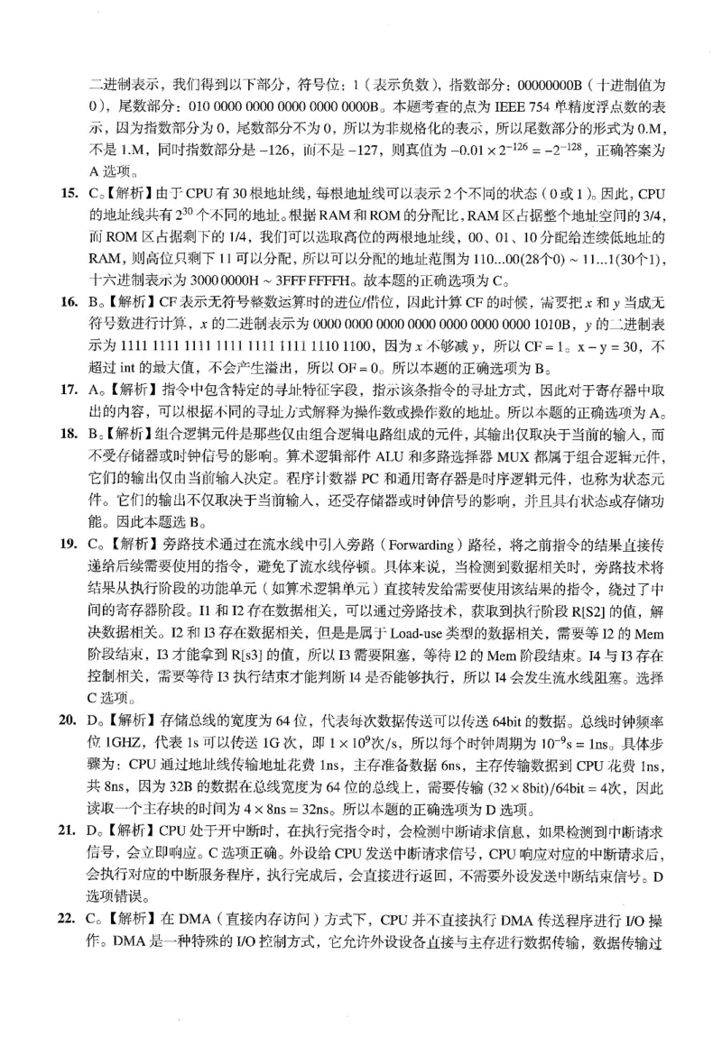
2023年计算机408统考真题解析_408计算机统考历年真题_2009-2025计算机408真题解析
2026-03-05 18:37:36
2026-02-05 21:36:31
文档预览
文档信息
文档格式
pdf
文档大小
10.019 MB
文档页数
11 页
上传时间
2026-02-05 21:36:31
下载文档
本文档来自网络内容,如有侵犯您的权益请联系我们删除,联系邮箱:wyl860211@qq.com。
上一篇
2013年四川省绵阳市中考化学试卷(学生版)_中考真题_5.化学中考真题2015-2024年_地区卷_四川省_绵阳化学2007-2021_绵阳化学07-21_PDF四川省绵阳卷中考化学pdf(赠送)
下一篇
专题14圆的概念及性质(2大模块知识梳理+8个考点+3个重难点+2个易错点)(解析版)_2数学总复习_2025中考复习资料_2025年中考数学一轮知识梳理
最新文档
热点突破05(四)气候类型判读、气候特征描述-2025年高考地理一轮复习考点通关卷(新高考通用)(解析版)_9.2025地理总复习_2025年新高考资料_一轮复习
热点突破05(四)气候类型判读、气候特征描述-2025年高考地理一轮复习考点通关卷(新高考通用)(原卷版)_9.2025地理总复习_2025年新高考资料_一轮复习
热点突破05(二)风-2025年高考地理一轮复习考点通关卷(新高考通用)(解析版)_9.2025地理总复习_2025年新高考资料_一轮复习_2025年高考地理一轮复习考点通关卷(新高考通用)
专题26语法填空无提示词--备考2023年高考二轮英语复习讲练测--测(原卷版)_3.2025英语总复习_赠品通用版(老高考)复习资料_二轮复习_2023年高考英语二轮复习讲练测(全国通用)
热点突破05(二)风-2025年高考地理一轮复习考点通关卷(新高考通用)(原卷版)_9.2025地理总复习_2025年新高考资料_一轮复习_2025年高考地理一轮复习考点通关卷(新高考通用)
热点突破05(三)特殊天气现象-2025年高考地理一轮复习考点通关卷(新高考通用)(解析版)_9.2025地理总复习_2025年新高考资料_一轮复习
热点突破05(三)特殊天气现象-2025年高考地理一轮复习考点通关卷(新高考通用)(原卷版)_9.2025地理总复习_2025年新高考资料_一轮复习
热点突破05(一)云雾天气-2025年高考地理一轮复习考点通关卷(新高考通用)(解析版)_9.2025地理总复习_2025年新高考资料_一轮复习_2025年高考地理一轮复习考点通关卷(新高考通用)
热点突破05(一)云雾天气-2025年高考地理一轮复习考点通关卷(新高考通用)(原卷版)_9.2025地理总复习_2025年新高考资料_一轮复习_2025年高考地理一轮复习考点通关卷(新高考通用)
热点微专题01等值线图的判读-2025年高考地理一轮复习考点通关卷(新高考通用)(解析版)_9.2025地理总复习_2025年新高考资料_一轮复习_2025年高考地理一轮复习考点通关卷(新高考通用)
热门文档
热点微专题01等值线图的判读-2025年高考地理一轮复习考点通关卷(新高考通用)(原卷版)_9.2025地理总复习_2025年新高考资料_一轮复习_2025年高考地理一轮复习考点通关卷(新高考通用)
热点专项18(二)中国的海洋安全-2024年高考地理一轮复习考点通关卷(新高考通用)(解析版)_9.2025地理总复习_2024年新高考资料_1.2024一轮复习
热点专项18(二)中国的海洋安全-2024年高考地理一轮复习考点通关卷(新高考通用)(原卷版)_9.2025地理总复习_2024年新高考资料_1.2024一轮复习
热点专项18(一)中国的粮食安全-2024年高考地理一轮复习考点通关卷(新高考通用)(解析版)_9.2025地理总复习_2024年新高考资料_1.2024一轮复习
专题26语法填空之如何巧取连词题(原卷版)_3.2025英语总复习_赠品通用版(老高考)复习资料_二轮复习_2023年高考英语毕业班二轮热点题型归纳与变式演练(全国通用)
热点专项18(一)中国的粮食安全-2024年高考地理一轮复习考点通关卷(新高考通用)(原卷版)_9.2025地理总复习_2024年新高考资料_1.2024一轮复习
热点专项16盐碱化-2024年高考地理一轮复习考点通关卷(新高考通用)(解析版)_9.2025地理总复习_2024年新高考资料_1.2024一轮复习_2024年高考地理一轮复习考点通关卷(新高考通用)
热点专项16盐碱化-2024年高考地理一轮复习考点通关卷(新高考通用)(原卷版)_9.2025地理总复习_2024年新高考资料_1.2024一轮复习_2024年高考地理一轮复习考点通关卷(新高考通用)
热点专项12中国新基建-2024年高考地理一轮复习考点通关卷(新高考通用)(解析版)_9.2025地理总复习_2024年新高考资料_1.2024一轮复习_2024年高考地理一轮复习考点通关卷(新高考通用)
专题09平面向量及其应用(5知识点+4重难点+8方法技巧+6易错易混)(原卷版)_2.2025数学总复习_2025年新高考资料_一轮复习_2025年高考数学一轮复习知识清单_知识必备·夯基础
随机文档
热点专项12中国新基建-2024年高考地理一轮复习考点通关卷(新高考通用)(原卷版)_9.2025地理总复习_2024年新高考资料_1.2024一轮复习_2024年高考地理一轮复习考点通关卷(新高考通用)
热点专项11(二)直播带货与电商-2024年高考地理一轮复习考点通关卷(新高考通用)(解析版)_9.2025地理总复习_2024年新高考资料_1.2024一轮复习
热点专项11(二)直播带货与电商-2024年高考地理一轮复习考点通关卷(新高考通用)(原卷版)_9.2025地理总复习_2024年新高考资料_1.2024一轮复习
专题26短文类01(通知、倡议书、演讲稿、新闻报道)(解析版)_3.2025英语总复习_2023年新高考资料_二轮复习
热点专项11(一)工业上楼-2024年高考地理一轮复习考点通关卷(新高考通用)(解析版)_9.2025地理总复习_2024年新高考资料_1.2024一轮复习
热点专项11(一)工业上楼-2024年高考地理一轮复习考点通关卷(新高考通用)(原卷版)_9.2025地理总复习_2024年新高考资料_1.2024一轮复习
热点专项10(四)农业生产模式的创新-2024年高考地理一轮复习考点通关卷(新高考通用)(解析版)_9.2025地理总复习_2024年新高考资料_1.2024一轮复习
热点专项10(四)农业生产模式的创新-2024年高考地理一轮复习考点通关卷(新高考通用)(原卷版)_9.2025地理总复习_2024年新高考资料_1.2024一轮复习
热点专项10(二)探寻新疆棉花-2024年高考地理一轮复习考点通关卷(新高考通用)(解析版)_9.2025地理总复习_2024年新高考资料_1.2024一轮复习
热点专项10(二)探寻新疆棉花-2024年高考地理一轮复习考点通关卷(新高考通用)(原卷版)_9.2025地理总复习_2024年新高考资料_1.2024一轮复习