文档
办公文件
生活文档
学习资料
当前位置:
首页
>
文档
>2024年3月时政热点试题及答案_26吉林考备考资料包_03吉林时政-省情省况-工作报告更至12月_全国时政全国时政热点(持续更新)_24-26年时政_2024时政_24年03月
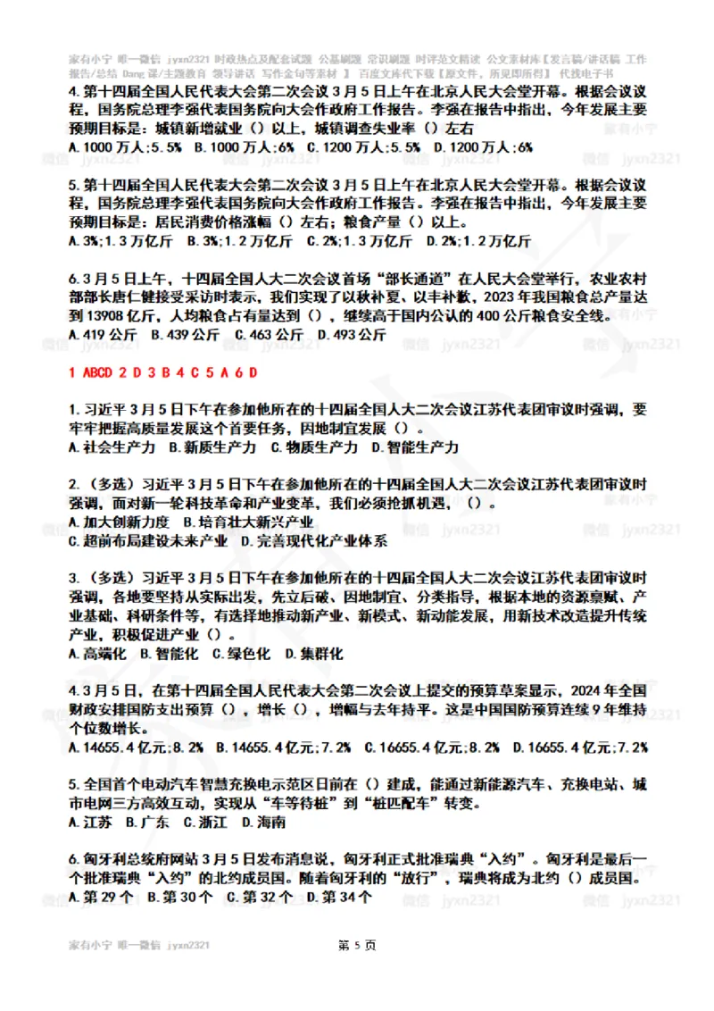
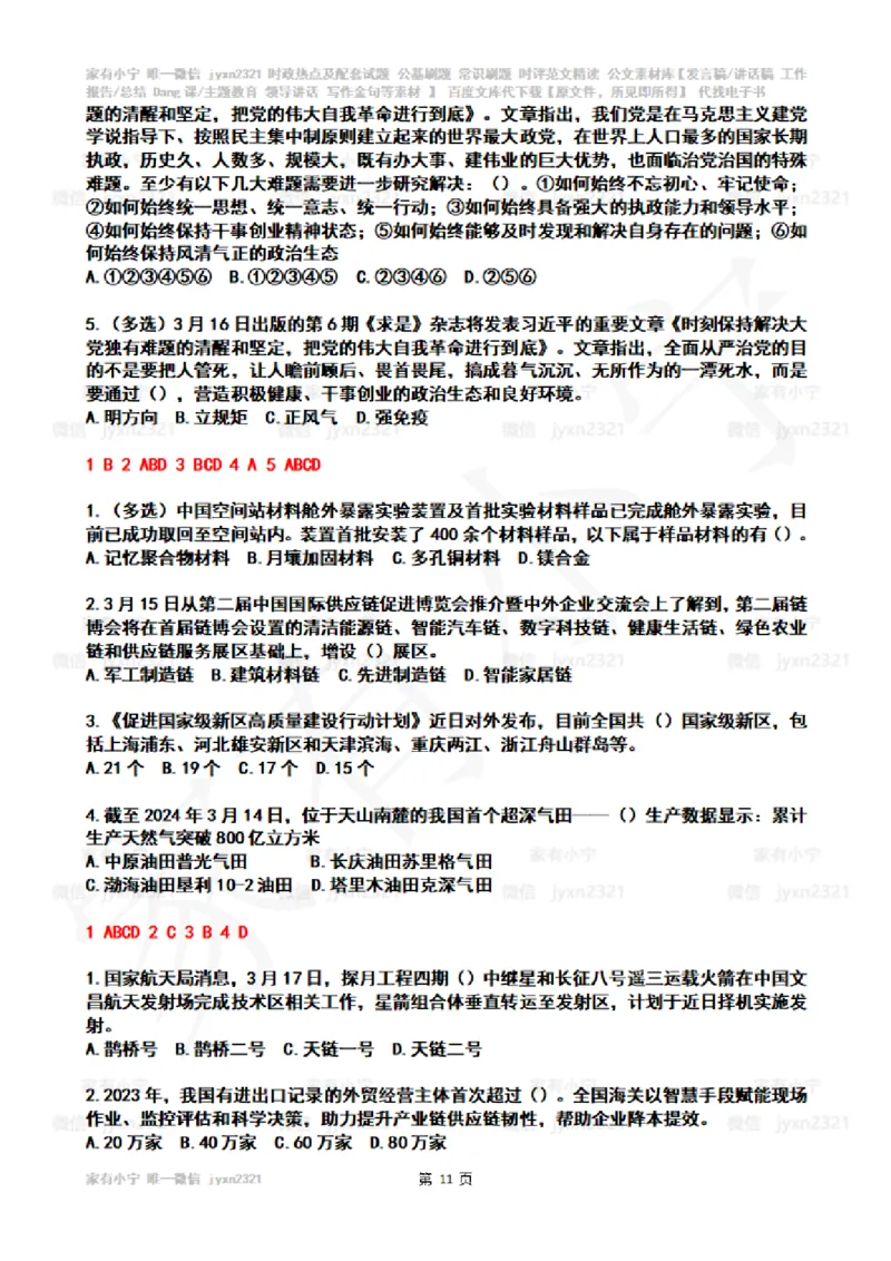
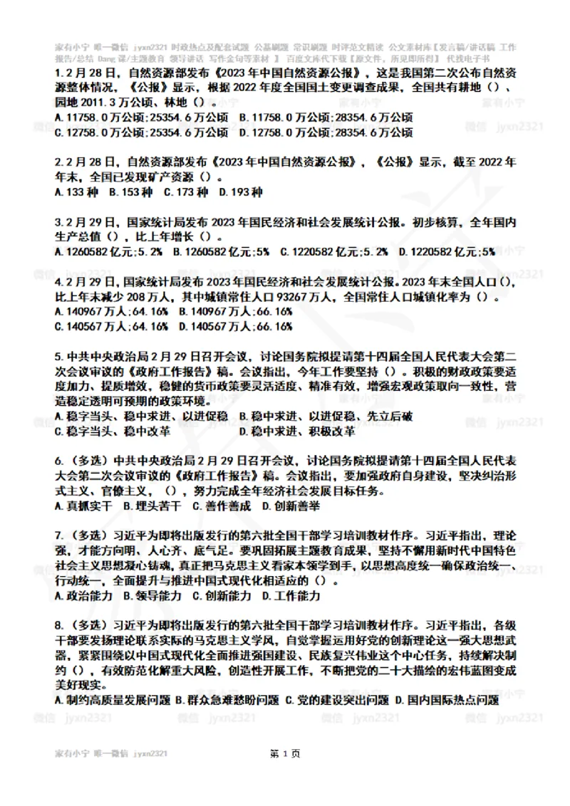
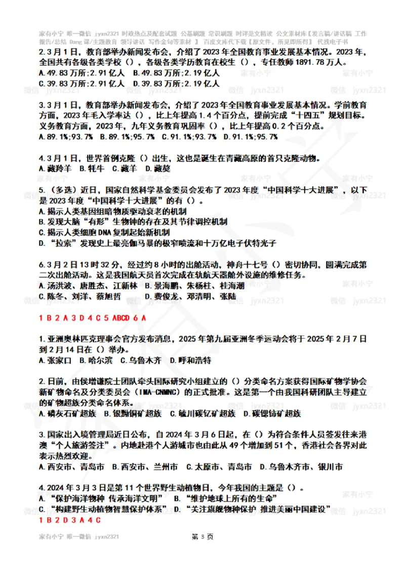
2024年3月时政热点试题及答案_26吉林考备考资料包_03吉林时政-省情省况-工作报告更至12月_全国时政全国时政热点(持续更新)_24-26年时政_2024时政_24年03月
2026-02-12 10:40:48
2026-02-05 22:17:48
文档预览
文档信息
文档格式
pdf
文档大小
2.790 MB
文档页数
21 页
上传时间
2026-02-05 22:17:48
下载文档
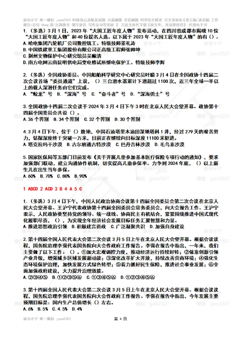
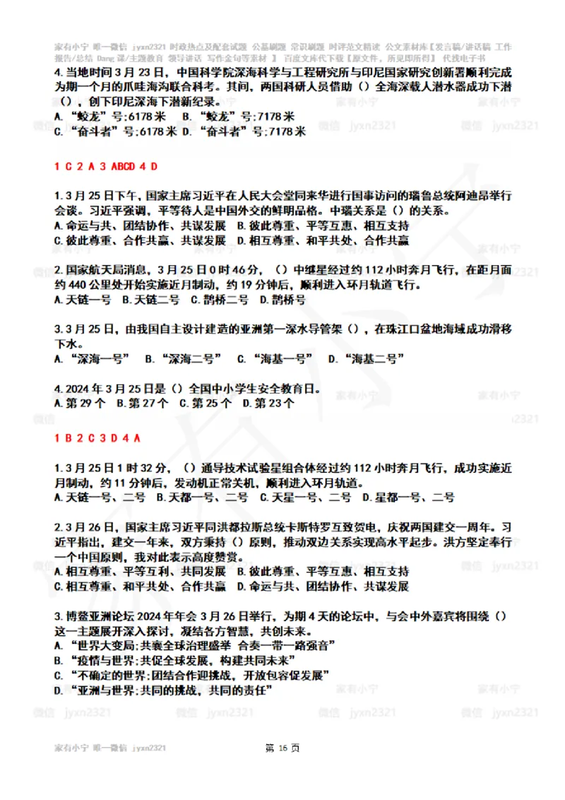
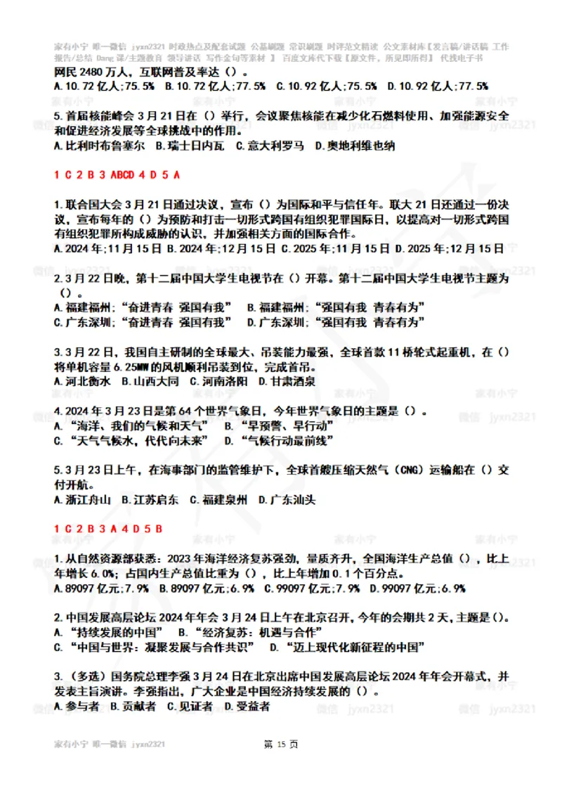
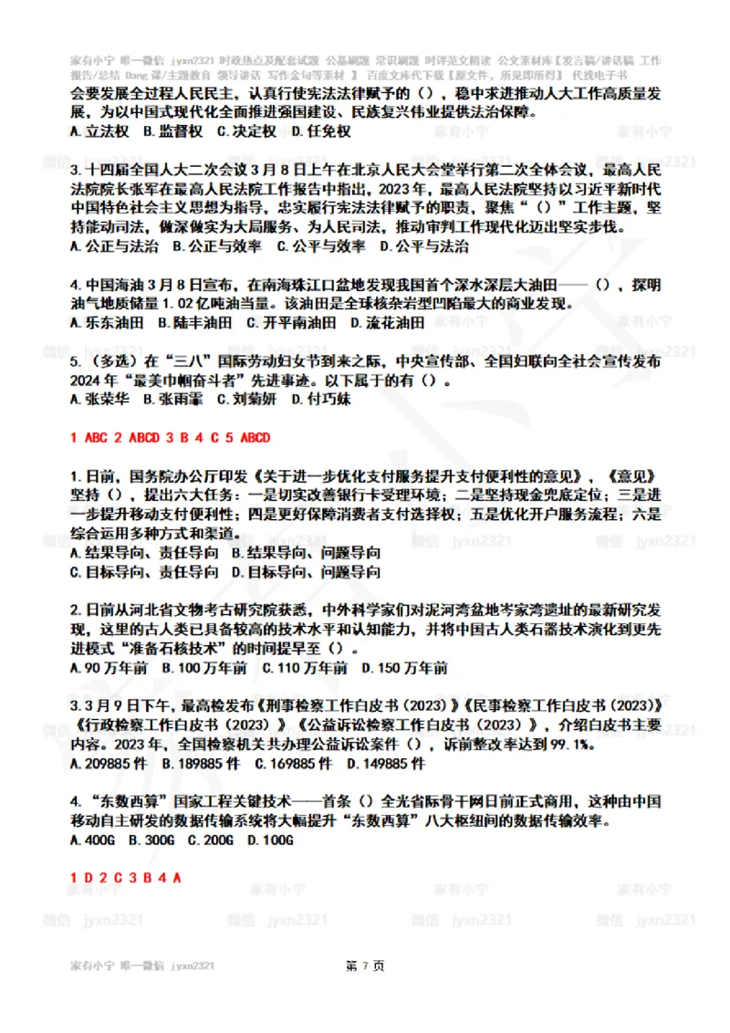
文档内容
宁 小 有 家宁 小 有 家宁 小 有 家宁 小 有 家宁 小 有 家宁 小 有 家宁 小 有 家宁 小 有 家宁 小 有 家宁 小 有 家宁 小 有 家宁 小 有 家宁 小 有 家宁 小 有 家宁 小 有 家宁 小 有 家宁 小 有 家宁 小 有 家宁 小 有 家宁 小 有 家宁 小 有 家
本文档来自网络内容,如有侵犯您的权益请联系我们删除,联系邮箱:wyl860211@qq.com。
上一篇
2013年广州市中考英语试题及答案(Word版)_中考真题_3.英语中考真题2015-2024年_地区卷_广东省_广东广州中考英语2008---2022年
下一篇
专题三变量与函数——2025届中考一轮数学突破热点训练营(含解析)_2数学总复习_2025中考复习资料_2025届中考数学一轮突破 热点训练营(含解析)
最新文档
2024年高考地理一轮复习(新人教版)第2部分 第4章 真题专练_9.2025地理总复习_2024年新高考资料_1.2024一轮复习_2024年高考地理一轮复习讲义(新人教版)
第2讲一元二次方程(考点精析+真题精讲)(解析版)_02中考总复习(2026版更新中)_02-数学-中考总复习_2024年中考复习资料_一轮复习资料_第二章方程(组)与不等式(组)
2024年高考地理一轮复习(新人教版)第2部分 第3章 第3讲 课时53 服务业区位因素的变化_9.2025地理总复习_2024年新高考资料_1.2024一轮复习_2024年高考地理一轮复习讲义(新人教版)
2024年高考地理一轮复习(新人教版)第2部分 第3章 第3讲 真题专练_9.2025地理总复习_2024年新高考资料_1.2024一轮复习_2024年高考地理一轮复习讲义(新人教版)
第2节整式与因式分解学案(含答案)2025年中考数学人教版一轮复习_02中考总复习(2026版更新中)_02-数学-中考总复习_2025中考复习资料_2025年人教版中考数学一轮复习学案(含答案)
2024年高考地理一轮复习(新人教版)第2部分 第3章 第2讲 课时51 工业区位因素的变化_9.2025地理总复习_2024年新高考资料_1.2024一轮复习_2024年高考地理一轮复习讲义(新人教版)
第2关:词语及惯用语(解析版)-2024年中考语文一轮复习题型专练_02中考总复习(2026版更新中)_01-语文-中考总复习_2024年中考资料_一轮复习_配套题型专练(原卷版+解析版)_答案解析版
2024年高考地理一轮复习(新人教版)第2部分 第3章 第2讲 课时50 工业区位因素_9.2025地理总复习_2024年新高考资料_1.2024一轮复习_2024年高考地理一轮复习讲义(新人教版)
2024年高考地理一轮复习(新人教版)第2部分 第3章 第2讲 真题专练_9.2025地理总复习_2024年新高考资料_1.2024一轮复习_2024年高考地理一轮复习讲义(新人教版)
第2关:词语及惯用语(原卷版)-2024年中考语文一轮复习题型专练_02中考总复习(2026版更新中)_01-语文-中考总复习_2024年中考资料_一轮复习_配套题型专练(原卷版+解析版)
热门文档
2024年高考地理一轮复习(新人教版)第2部分 第3章 第1讲 课时49 农业区位因素的变化_9.2025地理总复习_2024年新高考资料_1.2024一轮复习_2024年高考地理一轮复习讲义(新人教版)
第29课时 视图与投影、立体图形的展开与折叠2025年中考数学一轮专题复习强化练习(含答案)_02中考总复习(2026版更新中)_02-数学-中考总复习_2025中考复习资料
2024年高考地理一轮复习(新人教版)第2部分 第3章 第1讲 真题专练_9.2025地理总复习_2024年新高考资料_1.2024一轮复习_2024年高考地理一轮复习讲义(新人教版)
第29讲论点与论据(讲义)(解析版)_02中考总复习(2026版更新中)_01-语文-中考总复习_2024年中考资料_一轮复习_2024一轮复习课件+讲义+练习_配套讲义(原卷版+解析版)
2024年高考地理一轮复习(新人教版)第2部分 第2章 课时47 城镇化_9.2025地理总复习_2024年新高考资料_1.2024一轮复习_2024年高考地理一轮复习讲义(新人教版)
第29讲论点与论据(讲义)(原卷版)_02中考总复习(2026版更新中)_01-语文-中考总复习_2024年中考资料_一轮复习_2024一轮复习课件+讲义+练习_配套讲义(原卷版+解析版)
2024年高考地理一轮复习(新人教版)第2部分 第2章 课时45 乡村和城镇空间结构_9.2025地理总复习_2024年新高考资料_1.2024一轮复习_2024年高考地理一轮复习讲义(新人教版)
第29讲论点与论据(练习)(解析版)_02中考总复习(2026版更新中)_01-语文-中考总复习_2024年中考资料_一轮复习_2024一轮复习课件+讲义+练习_配套练习(原卷版+解析版)
专题12阅读理解之应用文(原卷版)_3.2025英语总复习_赠品通用版(老高考)复习资料_二轮复习_2023年高考英语毕业班二轮热点题型归纳与变式演练(全国通用)
2024年高考地理一轮复习(新人教版)第2部分 第2章 真题专练_9.2025地理总复习_2024年新高考资料_1.2024一轮复习_2024年高考地理一轮复习讲义(新人教版)
随机文档
2024年高考地理一轮复习(新人教版)第2部分 第1章 课时44 人口迁移_9.2025地理总复习_2024年新高考资料_1.2024一轮复习_2024年高考地理一轮复习讲义(新人教版)
专题06立体几何(解答题)(文科专用)(学生版)_2.2025数学总复习_赠品通用版(老高考)复习资料_专项复习_五年(2018-2022)高考数学真题分项汇编(全国通用)
第29讲论点与论据(练习)(原卷版)_02中考总复习(2026版更新中)_01-语文-中考总复习_2024年中考资料_一轮复习_2024一轮复习课件+讲义+练习_配套练习(原卷版+解析版)
2024年高考地理一轮复习(新人教版)第2部分 第1章 课时43 人口分布与人口容量_9.2025地理总复习_2024年新高考资料_1.2024一轮复习_2024年高考地理一轮复习讲义(新人教版)
第29讲尺规作图与定义、命题、定理(讲义)(解析版)_02中考总复习(2026版更新中)_02-数学-中考总复习_2024年中考复习资料_一轮复习资料_配套讲义(原卷版+解析版)
2024年高考地理一轮复习(新人教版)第2部分 第1章 真题专练_9.2025地理总复习_2024年新高考资料_1.2024一轮复习_2024年高考地理一轮复习讲义(新人教版)
2024年高考地理一轮复习(新人教版)第1部分 第7章 课时42 地理信息技术在防灾减灾中的应用_9.2025地理总复习_2024年新高考资料_1.2024一轮复习
2024年高考地理一轮复习(新人教版)第1部分 第7章 课时41 地质灾害_9.2025地理总复习_2024年新高考资料_1.2024一轮复习_2024年高考地理一轮复习讲义(新人教版)
专题06立体几何小题综合解析版_2.2025数学总复习_2024年新高考资料_3.2024专项复习_备战2024年高考数学小题热点题型必刷·满分冲刺(新高考浙江专用)
2024年高考地理一轮复习(新人教版)第1部分 第7章 课时40 气象灾害_9.2025地理总复习_2024年新高考资料_1.2024一轮复习_2024年高考地理一轮复习讲义(新人教版)