当前位置:首页>文档>考点02常考语病类型及限时训练(六类语病必考题梳理)(原卷版)(全国通用)_120中考语文全套复习_中考语文复习总复习_一轮复习资料_考点练

考点02常考语病类型及限时训练(六类语病必考题梳理)(原卷版)(全国通用)_120中考语文全套复习_中考语文复习总复习_一轮复习资料_考点练

  • 2026-04-10 15:26:51 2026-02-07 09:43:09

文档预览

考点02常考语病类型及限时训练(六类语病必考题梳理)(原卷版)(全国通用)_120中考语文全套复习_中考语文复习总复习_一轮复习资料_考点练
考点02常考语病类型及限时训练(六类语病必考题梳理)(原卷版)(全国通用)_120中考语文全套复习_中考语文复习总复习_一轮复习资料_考点练
考点02常考语病类型及限时训练(六类语病必考题梳理)(原卷版)(全国通用)_120中考语文全套复习_中考语文复习总复习_一轮复习资料_考点练
考点02常考语病类型及限时训练(六类语病必考题梳理)(原卷版)(全国通用)_120中考语文全套复习_中考语文复习总复习_一轮复习资料_考点练
考点02常考语病类型及限时训练(六类语病必考题梳理)(原卷版)(全国通用)_120中考语文全套复习_中考语文复习总复习_一轮复习资料_考点练
考点02常考语病类型及限时训练(六类语病必考题梳理)(原卷版)(全国通用)_120中考语文全套复习_中考语文复习总复习_一轮复习资料_考点练
考点02常考语病类型及限时训练(六类语病必考题梳理)(原卷版)(全国通用)_120中考语文全套复习_中考语文复习总复习_一轮复习资料_考点练
考点02常考语病类型及限时训练(六类语病必考题梳理)(原卷版)(全国通用)_120中考语文全套复习_中考语文复习总复习_一轮复习资料_考点练
考点02常考语病类型及限时训练(六类语病必考题梳理)(原卷版)(全国通用)_120中考语文全套复习_中考语文复习总复习_一轮复习资料_考点练
考点02常考语病类型及限时训练(六类语病必考题梳理)(原卷版)(全国通用)_120中考语文全套复习_中考语文复习总复习_一轮复习资料_考点练
考点02常考语病类型及限时训练(六类语病必考题梳理)(原卷版)(全国通用)_120中考语文全套复习_中考语文复习总复习_一轮复习资料_考点练
考点02常考语病类型及限时训练(六类语病必考题梳理)(原卷版)(全国通用)_120中考语文全套复习_中考语文复习总复习_一轮复习资料_考点练
考点02常考语病类型及限时训练(六类语病必考题梳理)(原卷版)(全国通用)_120中考语文全套复习_中考语文复习总复习_一轮复习资料_考点练
考点02常考语病类型及限时训练(六类语病必考题梳理)(原卷版)(全国通用)_120中考语文全套复习_中考语文复习总复习_一轮复习资料_考点练
考点02常考语病类型及限时训练(六类语病必考题梳理)(原卷版)(全国通用)_120中考语文全套复习_中考语文复习总复习_一轮复习资料_考点练

文档信息

文档格式
docx
文档大小
0.041 MB
文档页数
11 页
上传时间
2026-02-07 09:43:09

文档内容

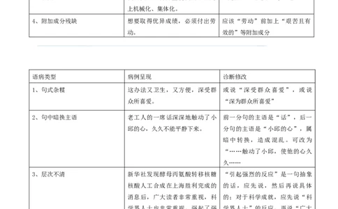
考点 02 常考语病类型及限时训练 ·模块一 语序不当 ·模块二 搭配不当 ·模块三 成分残缺 ·模块四 结构混乱 ·模块五 表意不明 ·模块六 不合逻辑 ·模块七 例题精讲 ·模块八 全国中考真题及热点题型特训 模块一 语序不当 语病类型 病例呈现 诊断修改 1、定语位置不当 定语和中心语位置不 我国棉花的生产,长 定语“生产的”与中心语“棉花” 当 期不能自给。 位置颠倒,应改为:我国生产的棉 花,长期不能自给。 多重定语次序不当 那一位优秀的有丰富 应改为“剧组里的(表领属)那一 演出经验的剧组里的 位(数量)有丰富演出经验的(动 电视剧女演员 词短语)优秀的(形容词)电视剧 女演员(名词)” 2、状语位置不当 状语放在定语的位置 在社会主义建设事业 状语“充分”错放在定语的位置, 中,应发挥广大知识 应该将之放在“发挥”之前。 充分的作用。 多重状语次序不当 在会议室里许多老师 应改为“许多老师昨天(表时间) 昨天都同他热情的交 在会议室里(表处所)都热情的同谈 他交谈” 3、词序不当 相关联的并列短语或 这本书能催人进取, 应改为“引人深思,促人猛醒,催 词语顺序不当 促人猛醒,引人深思 人进取” 虚词位置不当 我们如果把自己国内 “不”句字否定副词应该在“把” 的事情不努力搞好, 字之前 那么在国际上就难有 发言权。 关联词语位置不当 不但他好好学习,而 “他”应移至“不但”前 且带帮助其他同学。 主客体颠倒 爱迪生这个名字对我 应改为“我们学生对爱迪生这个名 们学生是不陌生的。 字是不陌生的” 模块二 搭配不当 语病类型 病例呈现 诊断修改 1、主谓搭配不当 他那崇高的革命品质,经常浮现 “品质”不能“浮现”,可改为 在我的脑海中。 “他那伟大的革命形象” 2、动宾搭配不当 这些文章到处闪烁着马克思主义 “闪烁”的应该是“光芒”。 的观点。 3、主宾搭配不当 这最后一天的劳动是同学们最紧 “劳动”是“一天”不当,删去 张、最愉快、最有意义的一天。 “劳动”即可。 4、修饰语与中心语搭配不当 自己有双聪明能干的手,什么都 “聪明能干”应改为“灵巧”。 造出来。 5、一面与两面搭配不当 学习成绩的提高,取决于学生自 “提高成绩”是一面性的,“是 身是否努力。 否努力”是两面性的。可改为: 学习成绩的提高,取决于学生自 身的努力。 6、关联词语搭配不当 不管气候条件极端不利,登山队 “不管”应该改为虽然 员仍然胜利登到顶峰。 模块三 成分残缺语病类型 病例呈现 诊断修改 1、缺主语 从这一件平凡的小事中,却说明 “说明”的主语是什么?介宾短 了一个大问题。 语不能作主语,可删去“从…… 中”。 2、缺谓语 这些角色不同类型,距离相当 “这些角色不同类型”缺谓语, 大,如果没有善于塑造人物性格 应该补上“属于”就通顺了。 的技巧,那是演不好的。 3、缺宾语 我们要尽一切力量使我们农业走 “走上……的道路”才合适。 上机械化、集体化。 4、附加成分残缺 想要取得优异成绩,必须付出劳 应该“劳动”前加上“艰苦且有 动。 效的”等附加成分 模块四 文言句式及断句 语病类型 病例呈现 诊断修改 1、句式杂糅 这办法又卫生,又方便,深受群 或说“深受群众喜爱”,或说 众所喜爱。 “深为群众所喜爱” 2、句中暗换主语 老工人的一席话深深地触动了小 前一分句的主语是“话”,后一 邱的心,久久不能平静下来。 分句的主语是“小邱的心”,属 暗中转换,造成混乱。可改为 “……触动了小邱,使他的心久 久…… 3、层次不清 新华社发现酵母丙氨酸转移核糖 “引起强烈的反应”是一句抽象 核酸人工合成在上海胜利完成的 的话,应先说,然后再说具体 消息后,广大读者非常重视,科 的;对于科学成就,应先说“科 学界人士也非常重视,强起了强 学界人士”的反应,再说“广大 烈的反应。 读者”的反应 模块五 表意不明 语病类型 病例呈现 诊断修改 1、指代不明 张老大跟齐三久别重逢,谈得 谁给谁点烟?指代不明。 投机,他给他点上一支烟……2、对象不明 孩子们很喜欢李大伯,一来到 “有说有笑”的可以看做是孩子们,也可以看 这里就有说有笑。 做是李大伯 3、多义词造成的歧义 开刀的是他父亲。 “开刀的”既可能是病人,也可能是医生。 4、多音多义带来的多种 到年底,小王还贷款一万元。 “还”读hai时是“仍然”的意思;读huan时 理解 是“归还”的意思 5、词性不同带来的不同 这个粮店的大米保管没问题。 “保管”即可理解为名词粮店是做管理工作的 理解 人;也可理解成动词,做“担保”理解 6、停顿不同带来的不同 县里的通知说,让乡长 15号 “本月15号\前去汇报”与“本月15号前\去 理解 前去汇报。 汇报”意思完全不一样 模块六 不合逻辑 语病类型 病例呈现 诊断修改 1、概念并列不当 农场决心提高粮食、棉花和经 “棉花”属“经济作物”,二者不能并列。 济作物的产量。 2、自相矛盾 他是众多死难中的幸免的一 “死难者”与“幸免”矛盾。 个。 3、主客颠倒 去年的学习情绪和今年比较起 比较一先一后两件事,一般总是以后者为主 来大不相同。 体,所以应该说成:“我今年的学习情绪和去 年……” 4、强拉因果 因为他来自北方,思想根本上 前后没有因果关系 还是旧的一套。 5、否定不当 谁也不能否认优异的学习成绩 有三重否定,全句表述的是否定的意思,和本 不是靠勤奋学习得来的。 意刚好相反。 6、不合事理 下午,一阵雷雨过后,在西边 彩虹出现的方向与太阳相对,下午的彩虹只能 的天空中出现了一道美丽的彩 出现在东边。 虹。 模块七 例题精讲 1.句中有多重限定或修饰成分,可考虑是否语序不当或赘余 例1:在休息室里许多老师昨天都同他热情地交谈。(句中的多重状语语序不当,正确的语序应该是:“昨天,许多老师在休息室里都热情地同他交 谈。”或“许多老师昨天……”) 例2:参加这次探险活动前他已写下遗嘱,万一若在探险中遇到不测,四个子女都能从他的巨额遗产 中按月领取固定数额的生活费。 (句中“万一”与“若”重复,属赘余。) 2.句中有并列成分,当考虑它们同其他成分是否搭配或照应,它们是否存在从属关系或交叉关系 例1:今年春节期间,这个市的消防车、三千多名消防官兵,放弃休假,始终坚持在各自值勤的岗位 上。 (句中并列主语中“消防车”同动词谓语“放弃休假”“坚持”不搭配。) 例2:许多穿裙子的妇女和青年正在那里拍照。 (句中的定语“穿裙子的”和中心语“青年”不搭配:“青年”和“妇女”词义有交叉,不能并 列。) 例3:文件对经济领域中一些问题从理论上和政策上作了详细的规定和深刻的说明。 (句中的“从理论上和政策上”与“详细的规定和深刻的说明”照应错位,应将后者的语序打个颠倒, 方可照应。) 3.句中出现选择性判断词语,考虑可能存在一面与两面搭配不当的语病,但须注意,有些句子“症状” 明显,但并没有语病,辨识要小心,谨防掉入命题者的陷阱 例1:我们能不能培养出“四有”新人,是关系到我们党和国家前途命用的大事,也是教育战线的根 本任务。 (谓语部分只有一面:“是根本任务”,而主语部分却说了两面:“能不能”,主谓不搭配。) 例2:储蓄所吸收储蓄额的高低对国家流动资金的增长有重要作用,因而动员城乡居民参加储蓄是积 累资金的重要手段。 (“高低”是两面,“增长”是一面,但由于储蓄额的高和低都是增长,所以并不存在两面与一面 不搭配的语病。) 4.否定、多重否定或否定加反问,应考虑句意是否明确 例1:睡眠有三忌:一忌睡前不可恼怒,二忌睡前不可饱食,三忌卧处不可当风。 (“忌”和“不可”双重否定,使意思反了。) 例2:雷锋精神当然要赋予新的内涵,但谁又能否认现在就不需要学习雷锋了呢? (“否认”“不”与反问语气构成三重否定,使意思反了。) 5.代词指代句中内容应考虑指代是否明确 例1:之华同志去世前,满心希望我能写一篇有关秋白同志文学活动的文章,就像他写《序言》一样。 (句中“他”是指“之华”还是指“秋白”,不明确。) 例2:欣赏一首好诗不容易,创作一首好诗更不是简单的事,小王对诗歌情有独钟,因此,他平时在 这方面做了不少努力。 (“这方面”是“欣赏”还是指“创作”,不明确。) 6.句中出现数字,可考虑数字说明是否前后矛盾或重复,是否有歧义等例1:这个事故造成的经济损失,据有关人员保守估计,直接损失至少在六千万元以上。 (“至少”与“以上”矛盾。) 例2:这两年,不少名牌彩电的价格和前几年比,几乎下降了一倍。 (“下降”与“一倍”不搭配。“倍”仅表示增加。) 例3:局长嘱咐几个学校的领导,新学期的工作一定要有新的起色。 (是说一个学校的几个领导,还是不同学校的几个领导?有歧义。) 7.句中有判断动词“是”,可考虑主语与宾语是否搭配 例1:东端有两座石碑,一座是乾隆题燕京八景之一“卢沟晓月”四个大字,碑的四周有四根龙抱柱。 (“一座是”与“四个大字”搭配不当。) 例2:这种“大雪压青松,青松挺且直”的高风亮节是我们永远学习的榜样。 (“高风亮节”与“榜样”不搭配。) 8.句中有介词或连词,可考虑其是否用得恰当 例1:他们在遇到困难的时候,并没有消沉,而是在大家的信赖和关怀中得到力量,树立了克服困难 的信心。 (句中第二个介词“在”使用不当,应改为“从”。) 例2:3月17日,6名委员因受贿丑闻被逐出国际奥委会,第二天,世界各大报纸关于这起震惊国际 体坛的事件都做了详细报道。 (“关于”应改为“对于”或“对”。) 9.句子是复句,应考虑分句顺序是否正确,关联词语是否恰当,分句关系是否符合逻辑 例1:一个人有错误不加改正,如果是很小的错误,也可能会酿成大害。 (该句是让步关系的假设复句,“如果”应改为“即使”。) 例2:《红楼梦》写了那么多的人,就是因为作者和他描写的对象长期相处,深深理解了他们的一切。 (分句间没有因果关系。) 10如果句子的“病状”不明显,可压缩句子的主干,看相关成分是否搭配、残缺,或结构是否混乱等 这是辨识病句最基本的方法,除辨识复句外,辨识单句,也必须以此为基础。在一时找不到“病 症”的情况下,适宜采用这种方法。 例1:随着社会的不断进步,科技知识的价值日益显现,人类已进入知识产权的归属和利益的分成, 并已开始向科技工作者倾斜。 (主干“进入”不能与“分成”搭配,即成分残缺,需在“分成”之后补上中心语“的时代”,才通 顺。) 例2:针对国际原油价格步步攀升,美国、印度等国家纷纷建立或增加了石油储备,我国也必须尽快 建立国家的石油战略储备体系。 (“针对”与“攀升”不搭配,状语“针对”的中心语“的形势”残缺。) 模块八 全国中考真题及热点题型特训 1.(2023·广东肇庆·统考一模)下列对病句的修改不正确的一项是( )A.2021年国庆,电影《长津湖》票房势如破竹,不仅在中国市场名列第二的好成绩,也成为全球电 影市场上的票房第二名。(去掉“的好成绩”) B.珠海航展不仅展示出我国航空装备的推陈出新和迭代发展,更体现了航空科技从亦步亦趋到自主 创新、航空产业体系从受制于人到自主可控。(在句尾加上“的大步跨越”) C.长二F火箭的发射首次实现了一年内两送航天员飞天,中国虽然有了自己的空间站,但可以独立 完成火箭制造并把航天员送上太空。(把关联词“虽然……但……”改成“不但……还……”) D.粤港澳大湾区发展高层峰会在中山市的成功举行,不仅大大提升了中山在全国的知名度,还奠定 了中山在湾区的枢纽地位。(把“提升”改为“增强”) 2.(2023·西藏·统考中考真题)下列各句中,有语病的一项是( ) A.黄河流域是中华文化的重要发祥地,也是我国重要的生态屏障区域。 B.中医针灸、藏医药浴法、太极拳先后被列入联合国非物质文化遗产名录。 C.能否营造良好的科技创新环境是加快形成开放创新生态的重要保障。 D.通过艺术塑造,劳动者形象更加生动立体,劳动者精神更加丰富深刻。 3.(2023·辽宁·统考模拟预测)下列各项中分析正确的一项是( ) ①篆刻最早可以追溯到上古时代华夏先民在甲骨上的契刻,它与汉字起源有着极为密切的联系。② 篆刻的实物——印章是中华历史与文明的重要载体之一。③经过数千年的演进,使金石篆刻的实用功能 开始淡化,逐渐升华为一门独立的艺术。④篆刻艺术通过镌刻的方法,在方寸之间追求着分朱布白的精 雅趣味。 A.“历史与文明”“实用功能”“镌刻的方法”三个短语的结构各不相同。 B.句①中的“它”指代的内容是“上古时代华夏先民在甲骨上的契刻”。 C.“金石篆刻就是由中国古代印章发展而来的。”这句话适合接在句②后。 D.句③是病句,修改方法是把“经过数千年的演进”中“的演进”删掉。 4.(2023·山东淄博·统考中考真题)下列句子中,有语病的一项是( ) A.“写意中国——探寻汉字起源”主题宣传活动在河南安阳启动,活动旨在以探访中华文明源头, 发掘汉字文化魅力为目的。 B.陕西西安交响乐团推出的《长·安——唐诗交响吟诵音乐会》直播走红网络,吸引了2300万人次在 线观看。 C.随着全民阅读的不断深化,《三体》《流浪地球》等作品热度逐渐高涨,科幻文学在青少年群体 中越来越受欢迎。 D.线上全民健身活动参与时间灵活,运动类型丰富,可为不同人群提供有针对性的运动服务。 5.(2023·湖南娄底·统考模拟预测)下列各句中,没有语病的一项是( ) A.坚持“动态清零”的政策,是对人民至上、生命至上理念最好的践行。B.我们的先辈们开启了丝绸之路,开辟了人类文明史上的大交流、大融合时代。 C.唯有全力以赴、奋勇拼搏,就能不负韶华、不负时代。 D.一个人是否拥有健康的体魄,关键在于持之以恒、科学健康地参加体育锻炼。 6.(2023·湖北·校联考一模)下列各句中,没有语病的一项是( ) A.自“双减”政策实施以来,学生们的课业负担不断减少,大家纷纷为该政策点赞。 B.扫码支付已成为现代生活中重要的支付方式,能更好地解决支付不便捷 C.“中国诗词大会”之所以受到学生喜爱的原因是因为其形式新颖,内涵丰富。 D.中国首架大型客机C919成功试飞,表明中国在民航客机制造技术领域取得了进步。 7.(2023·湖南娄底·统考一模)下列各句中,没有语病的一项是( ) A.春节中蕴涵的传统人文精神和亲情凝聚价值,成为备受中国人珍视的节日。 B.保护区采取生态补水、退耕还林和全面禁牧等,吸引了大批候鸟来栖息、觅食。 C.电影《流浪地球2》彰显了“人类命运共同体”理念,在全球产生了广泛影响。 D.在践行“尊老爱幼”的传统美德活动中,我们所缺乏的,一是执行力不足,二是方法不当。 8.(2023·辽宁阜新·统考一模)下列各句中有误的一项是( ) A.阅读是人类获得知识、增长智慧、培养道德的重要途径。 B.“复兴号”动车能否正式驶入了青藏铁路,标志着世界上海拔最高、线路最长的高原铁路即将运 行。 C.一种良好风尚是否具有生命力和引领力,关键要看它能否得到有力落实。 D.以“航天梦”托举“中国梦”,是新时代航天青年肩上义不容辞的责任。 9.(2023·四川雅安·统考中考真题)下列语句中没有语病的一项是( ) A.酸奶作为人们的日常饮品,含有丰富的乳酸菌、蛋白质、钙、多种微量元素等大约十几种营养成 分。 B.引导青少年养成良好的阅读习惯,提高阅读品味,是学校和家庭共同的责任。 C.北京冬奥会上,中国运动员的众多突破,表现了中国冰雪运动的长足进步是显而易见的。 D.绣娘陈英华用针线勾画“星河光影”,为传统非遗注入现代技法与创新活力。荣誉面前,她十分 淡然:“要能坐得住冷板凳,才能创新和传承。” 10.(2023·黑龙江大庆·统考一模)下列句子中没有语病的一项是( ) A.能否保持一颗平常心是考试正常发挥的关键。 B.熊熊大火中,一位遇难者向人们呼救。 C.看了这次内容丰富的展览,使我受到了深刻的教育。D.夏天到了,大家游泳时要注意安全,防止发生事故。 11.(2023·湖南娄底·统考一模)下列语句没有语病的一项是( ) A.学校提倡学生“自己的事情自己做,简单的家务抢着做,复杂的家务帮着做”,旨在培养他们每 天劳动。 B.向东街的一面面内容丰富、色彩鲜艳的“文化墙”已成为一道道靓丽的风景线,吸引了越来越多 的游客停下脚步驻足观赏、拍照打卡。 C.二十四节气不仅具有悠久的文化内涵和历史积淀,还能有效指导农耕生产。 D.每个孩子心中都有两颗种子,第一颗种子的核心品质是自我控制力,第二颗种子的核心成分是主 动性和创造性。 12.(2023·四川德阳·统考中考真题)下列语句中没有语病的一项是( ) A.近期,我国南方多地出现强降雨天气,给人们的生产生活造成了很大的影响,新闻媒体引起了广 泛关注。 B.据统计,2022年在打击整治养老诈骗专项行动中,公安机关破案约3.9万余起,打破团伙约4730 余个。 C.随着社交媒体的迭代,使表情包从简单的符号逐渐丰富成为图片、动图甚至影视片段等多种元素 的组合。 D.投入上海虹桥——成都天府商业航线运营的C919飞机,是我国历经数十年自主研制的新型干线 大飞机。 13.(2023·黑龙江哈尔滨·哈尔滨市第六十九中学校校考模拟预测)下列病句的修改不正确的一项是( ) A.生物课上,老师和同学们一起多次反复地进行洋葱表皮试验。 将“多次”或者“反复地”删除其中一个 B.具备知识的迁移能力,是衡量一个学生学习能力强弱的重要标准。 在“具备”前加上“是否” C.2023年政治、历史学科考试在即,我们九年级各班的政治、历史复习备考工作在各个部门的协同 推进、精心组织、周密计划下,顺利进行。 将“协同推进”和“周密计划”互换位置 D.通过“传承红色基因,缅怀革命先烈”的主题征文活动,使同学们受到了启发,获得了力量。 将“传承红色基因”和“缅怀革命先烈”互换位置 14.(2023·四川泸州·统考模拟预测)下列句子没有语病的一项是( ) A.神舟十三号航天员们生动展示了空间站工作生活场景和人体运动、液体表面张力等科学原理。 B.国家出台“双减”政策,目的是旨在让孩子们健康发展,先“成人”再“成才”。 C.我们从容应对百年变局和世纪疫情,奋力完成改革发展艰巨任务,实现“十四五”良好开局。D.民族企业能否拥有自己的品牌文化,是其获得市场认可和消费者肯定的关键。 15.(2023·四川乐山·统考模拟预测)下列各句中,没有语病的一项是( ) A.当今的互联网药品交易市场,也是一块阵地,如果没有权威声音,就不能传递正能量,虚假药品 宣传、制假售假的歪风邪气就会抬头,公众健康权益就会受到危害。 B.大溪地位于南太平洋。这里的夏天,阳光明媚,气候宜人,一派绮丽的热带风光,被誉为“太平 洋上的明珠”和“世界乐园”。 C.全校师生无论是老师、毕业班的学生、非毕业班的学生,都积极参与了这场义卖活动,体现了自 己对灾区人民的关心。 D.如果没有臭氧的保护,阳光中的紫外线就会畅通无阻地直射到地面,足以杀死很多生物,让动物 失明,破坏生物的免疫系统。 16.(2023·广东东莞·统考一模)下列对病句的修改不正确的一项是( ) A.近日,港媒大公网刊文评价《战狼2》,认为导演想通过《战狼》这个系列电影表达的情感与内 核都已经传递到了观众的内心,该片不只是一种叫民族自豪感的东西在升腾、在发酵,更有军事动作 片的激情在燃烧。(将“一种叫民族自豪感的东西在升腾、在发酵”与“军事动作片的激情在燃烧” 互换位置) B.台风“天鸽”破坏力惊人,不仅给珠海造成重创,也给毗邻的深圳、中山等地区带来了不小的影 响是狂风暴雨。(删去“不小的影响是”或“是狂风暴雨”) C.有效应对我国人口老龄化问题,事关国家发展全局和成败,事关亿万百姓的福祉。(删去“和成 败”) D.县城重新打造了百货公司、人民会场、影剧院等地标建筑,既可以增强旅游吸引力,又能切实提 高村民的生活。(将“百货公司”与“人民会场”互换位置) 17.(2023·辽宁锦州·统考一模)下列各句中没有语病的一项是( ) A.每一件文物都像一块拼图,拼出真实的历史图景,让我们对古代中国更加鲜活直观的认知。 B.网络爆火的“村BA”不仅仅是一场篮球赛,更是人们了解当代乡村文化的一个窗口。 C.光明中学开展系列读书活动,意在推动校园形成读好书、善读书、爱读书的浓厚氛围。 D.据司法大数据显示,近年来18%的机动车交通事故发生的原因是酒后开车造成的。 18.(2023·广东肇庆·统考一模)下列对病句的修改不正确的一项是( ) A.父母过于溺爱孩子,这对孩子的成长极为不利。(将“过于”改为“过分”) B.为了实现这个理想,我竭力保持宁静的环境。以免不受俗务的干扰和盛名的拖累。(删去 “不”) C.在巡检排查过程中,我市电力部门解决并发现了居民用电方面的问题。(将“解决”与“发现”互换位置) D.一部作品是否真实,不在于它是否如实地描写了事实或现象,关键在于通过对生活现象的描写反 映生活的真实面貌。(在“通过”前加上“是否”) 19.(2023·山东枣庄·校联考模拟预测)下列句子没有语病的一项是( ) A.低温尽管会使海面结冰,而且会影响船舶主机的正常运行。 B.樊锦诗与丈夫彭金章牢记前辈学者的嘱托,坚守大漠四十余载,为敦煌莫高窟的文物保护工作奉 献了他们的青春。 C.在中华文明悠久的历史中,爱国主义精神一直是中华民族得以发展、生存和凝聚的动力。 D.通过组织开展“青春百年”主题活动,使我们树立了为青春踔厉奋发的信心。 20.(2023·四川绵阳·统考中考真题)下列各句中,没有语病的一项是( ) A.有专家认为,进入夏季的高温天气后,或许有助于降低甲型流感病毒的扩散速度。 B.新能源产品产量增速快,今年4月,仅光伏电池产量的增长率就超过69.5%左右。 C.5月26日,中国乒乓球队混双组合轻松战胜对手,夺得2023年德班世乒赛冠军。 D.能否构建数字医疗的新形态、新格局,对医疗事业健康发展有着积极的推动作用。