文档
办公文件
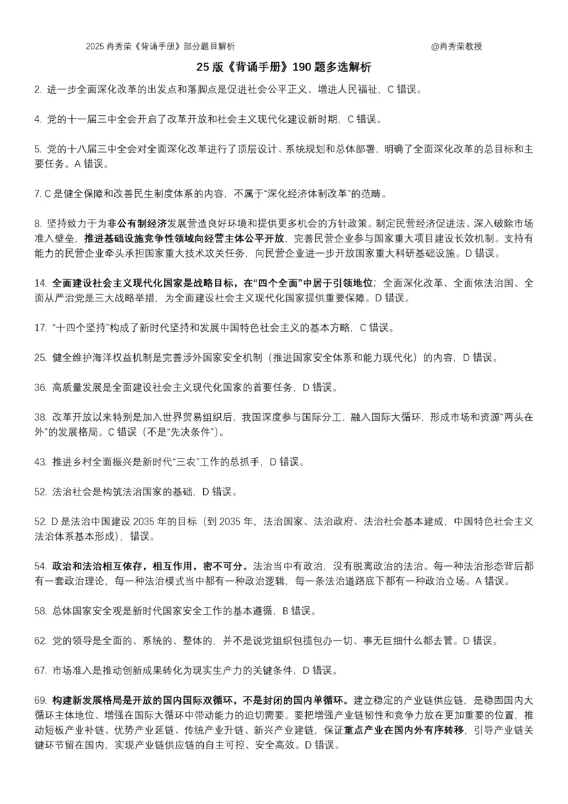
生活文档
学习资料
当前位置:
首页
>
文档
>肖190题解析--来自肖秀荣_2026考公资料_(49)政治理论合集_政治理论合集_2025考研政治pdf(笔记)_25肖秀荣《背诵手册》
肖190题解析--来自肖秀荣_2026考公资料_(49)政治理论合集_政治理论合集_2025考研政治pdf(笔记)_25肖秀荣《背诵手册》
2026-03-10 14:31:30
2026-02-07 12:09:43
文档预览
文档信息
文档格式
pdf
文档大小
1.389 MB
文档页数
3 页
上传时间
2026-02-07 12:09:43
下载文档
本文档来自网络内容,如有侵犯您的权益请联系我们删除,联系邮箱:wyl860211@qq.com。
上一篇
知识课 化学方程式的书写_2026万唯系列预习复习_2025版《万唯初中预习视频课》789年级上册多版本_2025版万唯初三预习视频课化学人教版上册_2025版万唯初三预习视频课化学人教版上册_视频
下一篇
知识课 化学方程式的意义_2026万唯系列预习复习_2025版《万唯初中预习视频课》789年级上册多版本_2025版万唯初三预习视频课化学人教版上册_2025版万唯初三预习视频课化学人教版上册_视频
最新文档
2025《万唯中考•云南黑白卷》历史黑卷答题卡_初中资料合集_2025《万唯中考•黑白卷》多地方版(更30省)_2025《万唯中考•黑白卷》7科全套(云南)
专题11预测卷01-大题精做冲刺2023年高考英语大题突破+限时集训(新高考专用)(原卷版)_3.2025英语总复习_2023年新高考资料_专项复习
2025《万唯中考•云南黑白卷》历史白卷答题卡_初中资料合集_2025《万唯中考•黑白卷》多地方版(更30省)_2025《万唯中考•黑白卷》7科全套(云南)
2023年高考地理二轮复习(新高考版)第1部分专题突破专题12综合提升练12_9.2025地理总复习_2023年新高考复习资料_二轮复习_2023年高考地理二轮复习讲义+课件(新高考版)
2023年高考地理二轮复习(新高考版)第1部分专题突破专题12微专题23 “走出去”战略_9.2025地理总复习_2023年新高考复习资料_二轮复习_2023年高考地理二轮复习讲义+课件(新高考版)
2023年高考地理二轮复习(新高考版)第1部分专题突破专题12微专题22 坝_9.2025地理总复习_2023年新高考复习资料_二轮复习_2023年高考地理二轮复习讲义+课件(新高考版)
专题06对数与对数函数(原卷版)_2.2025数学总复习_2024年新高考资料_3.2024专项复习_更新中2024年新高考数学一轮复习之题型归纳与重难专题突破提升(新高考专用)
2025《万唯中考•云南黑白卷》化学黑卷答题卡_初中资料合集_2025《万唯中考•黑白卷》多地方版(更30省)_2025《万唯中考•黑白卷》7科全套(云南)
2025《万唯中考•云南黑白卷》化学黑卷_初中资料合集_2025《万唯中考•黑白卷》多地方版(更30省)_2025《万唯中考•黑白卷》7科全套(云南)
2025《万唯中考•云南黑白卷》化学白卷答题卡_初中资料合集_2025《万唯中考•黑白卷》多地方版(更30省)_2025《万唯中考•黑白卷》7科全套(云南)
热门文档
2023年高考地理二轮复习(新高考版)第1部分专题突破专题11考点1 城市的辐射功能_9.2025地理总复习_2023年新高考复习资料_二轮复习_2023年高考地理二轮复习讲义+课件(新高考版)
2025《万唯中考•云南黑白卷》化学白卷_初中资料合集_2025《万唯中考•黑白卷》多地方版(更30省)_2025《万唯中考•黑白卷》7科全套(云南)
2023年高考地理二轮复习(新高考版)第1部分专题突破专题11综合提升练11_9.2025地理总复习_2023年新高考复习资料_二轮复习_2023年高考地理二轮复习讲义+课件(新高考版)
2023年高考地理二轮复习(新高考版)第1部分专题突破专题11微专题21 微笑曲线与哭泣曲线_9.2025地理总复习_2023年新高考复习资料_二轮复习_2023年高考地理二轮复习讲义(新高考版)
专题11阅读理解之记叙文-2024年高考英语二轮热点题型归纳与变式演练(新高考通用)(原卷版)_3.2025英语总复习_2024年新高考资料_2.2024二轮复习
专题11阅读理解之主旨大意题——逆转思维(解析版)_3.2025英语总复习_赠品通用版(老高考)复习资料_二轮复习_2023年高考英语毕业班二轮热点题型归纳与变式演练(全国通用)
2025《万唯中考•云南定心卷》语文_00_初中资料合集_万唯2025版万唯中考《定心卷》全国地方版实时更新(已更11省)_2025万唯中考《定心卷》7科(云南)
专题06基本不等式及应用(原卷版)_2.2025数学总复习_2024年新高考资料_2.2024二轮复习_2024年高三数学二轮优化提优专题训练
专题11阅读理解之主旨大意题——逆转思维(原卷版)_3.2025英语总复习_赠品通用版(老高考)复习资料_二轮复习_2023年高考英语毕业班二轮热点题型归纳与变式演练(全国通用)
2025《万唯中考•云南定心卷》英语_00_初中资料合集_万唯2025版万唯中考《定心卷》全国地方版实时更新(已更11省)_2025万唯中考《定心卷》7科(云南)
随机文档
2025《万唯中考•云南定心卷》生物试卷_初中资料合集_万唯2025版万唯中考《定心卷》地生-实时更新(已更4省)_2025万唯中考《定心卷》地生(云南)
2025《万唯中考•云南定心卷》生物答题卡_初中资料合集_万唯2025版万唯中考《定心卷》地生-实时更新(已更4省)_2025万唯中考《定心卷》地生(云南)
2023年高考地理二轮复习(新高考版)第1部分专题突破专题10考点3 资源枯竭型城市的转型发展_9.2025地理总复习_2023年新高考复习资料_二轮复习
第24课人民解放战争的胜利(原卷版)_02中考总复习(2026版更新中)_06-历史-中考总复习_2024年中考复习资料_专项复习资料_完三年(2021-2023)中考历史真题分项汇编(全国通用)
2025《万唯中考•云南定心卷》物理_00_初中资料合集_万唯2025版万唯中考《定心卷》全国地方版实时更新(已更11省)_2025万唯中考《定心卷》7科(云南)
2025《万唯中考•云南定心卷》数学_00_初中资料合集_万唯2025版万唯中考《定心卷》全国地方版实时更新(已更11省)_2025万唯中考《定心卷》7科(云南)
2025《万唯中考•云南定心卷》政治_00_初中资料合集_万唯2025版万唯中考《定心卷》全国地方版实时更新(已更11省)_2025万唯中考《定心卷》7科(云南)
2023年高考地理二轮复习(新高考版)第1部分专题突破专题10考点1 北方农牧交错带的荒漠化_9.2025地理总复习_2023年新高考复习资料_二轮复习_2023年高考地理二轮复习讲义(新高考版)
2025考研政治真题_考研(政治)历年真题(1994-2025)_1.真题及解析
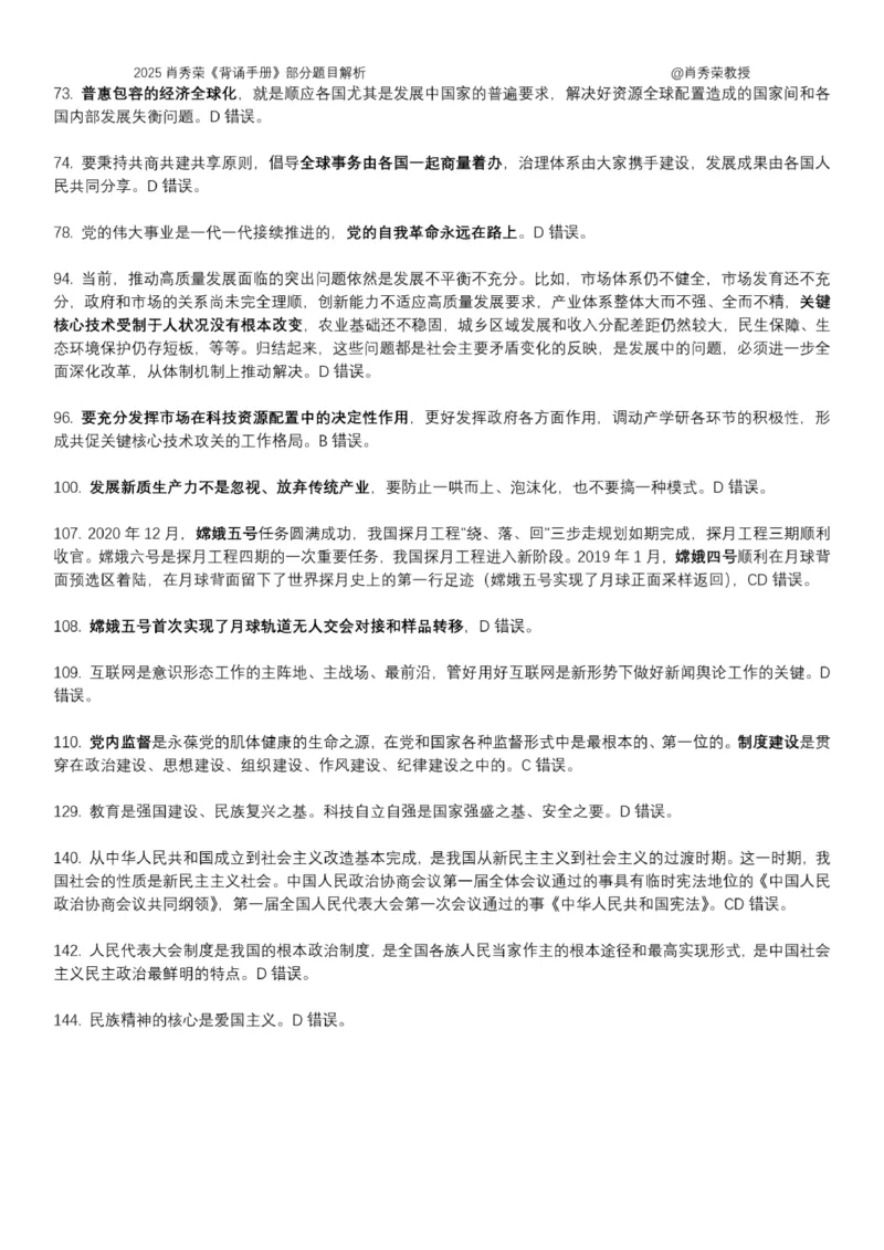
2023年高考地理二轮复习(新高考版)第1部分专题突破专题10综合提升练10_9.2025地理总复习_2023年新高考复习资料_二轮复习_2023年高考地理二轮复习讲义+课件(新高考版)