文档
办公文件
生活文档
学习资料
当前位置:
首页
>
文档
>2025届重庆一中高考适应性考试生物答案_2025年6月_250602重庆一中高2025届高三高考适应性考试(全科)
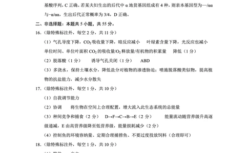
2025届重庆一中高考适应性考试生物答案_2025年6月_250602重庆一中高2025届高三高考适应性考试(全科)
2026-03-05 17:26:43
2026-02-08 10:49:29
文档预览
文档信息
文档格式
pdf
文档大小
2.524 MB
文档页数
5 页
上传时间
2026-02-08 10:49:29
下载文档
本文档来自网络内容,如有侵犯您的权益请联系我们删除,联系邮箱:wyl860211@qq.com。
上一篇
2025届重庆一中高考适应性考试生物_2025年6月_250602重庆一中高2025届高三高考适应性考试(全科)
下一篇
2025届重庆一中高考适应性考试英语_2025年6月_250602重庆一中高2025届高三高考适应性考试(全科)
最新文档
专题11利用导数证明不等式(原卷版)_2.2025数学总复习_2023年新高考资料_专项复习_2023年新高考导数专项重点难点突破(新高考专用)
第一部分 第四章 课时23 陆地水体及其相互关系_9.2025地理总复习_2024年新高考资料_1.2024一轮复习_2024年高考地理一轮复习讲义(新人教版)_学生版在此文件夹_大一轮复习讲义
第一部分 第四章 课时22 海水的运动_9.2025地理总复习_2024年新高考资料_1.2024一轮复习_2024年高考地理一轮复习讲义(新人教版)_学生版在此文件夹_大一轮复习讲义
第一部分 第四章 课时21 海水的性质_9.2025地理总复习_2024年新高考资料_1.2024一轮复习_2024年高考地理一轮复习讲义(新人教版)_学生版在此文件夹_大一轮复习讲义
第一部分 第四章 训练24 海—气相互作用_9.2025地理总复习_2024年新高考资料_1.2024一轮复习_2024年高考地理一轮复习讲义(新人教版)_学生版在此文件夹_一轮复习89练
第一部分 第四章 训练23 陆地水体及其相互关系_9.2025地理总复习_2024年新高考资料_1.2024一轮复习_2024年高考地理一轮复习讲义(新人教版)_学生版在此文件夹_一轮复习89练
第一部分 第四章 训练22 海水的运动_9.2025地理总复习_2024年新高考资料_1.2024一轮复习_2024年高考地理一轮复习讲义(新人教版)_学生版在此文件夹_一轮复习89练_第一部分 自然地理
第一部分 第四章 训练21 海水的性质_9.2025地理总复习_2024年新高考资料_1.2024一轮复习_2024年高考地理一轮复习讲义(新人教版)_学生版在此文件夹_一轮复习89练_第一部分 自然地理
第一部分 第四章 训练20 水循环_9.2025地理总复习_2024年新高考资料_1.2024一轮复习_2024年高考地理一轮复习讲义(新人教版)_学生版在此文件夹_一轮复习89练_第一部分 自然地理
2022年高考政治真题与模拟题分专题训练专题11中华文化与民族精神(学生版)_8.2025政治总复习_2024年新高考资料_3.2024专项复习_赠2022年高考政治真题与模拟题分专题训练
热门文档
第一部分 第四章 真题专练_9.2025地理总复习_2024年新高考资料_1.2024一轮复习_2024年高考地理一轮复习讲义(新人教版)_学生版在此文件夹_一轮复习89练_第一部分 自然地理
第一部分 第六章 第2讲 课时39 垂直地域分异规律_9.2025地理总复习_2024年新高考资料_1.2024一轮复习_2024年高考地理一轮复习讲义(新人教版)_学生版在此文件夹_大一轮复习讲义
2022年高考政治真题与模拟题分专题训练专题10文化传承与文化创新(教师版含解析)_8.2025政治总复习_2024年新高考资料_3.2024专项复习_赠2022年高考政治真题与模拟题分专题训练
云南师大附中2023届高考适应性月考卷(三)英语(云南版)-答案_3.2025英语总复习_2023年新高考资料_3英语高考模拟题_老高考_2023云南师范大学附属中学高考适应性月考(三)英语
二轮复习备考策略与计划-_3.2025英语总复习_2025年新高考资料_二轮复习_2025年高考英语二轮复习课件ppt+讲义+练习_1.二轮复习策略
二轮专题强化练答案精析_3.2025英语总复习_赠品通用版(老高考)复习资料_二轮复习_2023年高考英语二轮复习讲义+课件(全国版)_2023年高考英语二轮复习讲义(全国版)_学生版
二轮专题强化练答案精析_3.2025英语总复习_2023年新高考资料_二轮复习_2023年高考英语二轮复习讲义+课件(新高考版)_2023年高考英语二轮复习讲义(新高考版)_学生版
二十四 科技发展与信息技术创新,科学精神_3.2025英语总复习_2023年新高考资料_一轮复习_2023年新高考大一轮复习讲义_2023年高考英语一轮复习讲义(新人教新高考)_话题晨背
二十六 自然环境,自然遗产保护_3.2025英语总复习_2023年新高考资料_一轮复习_2023年新高考大一轮复习讲义_2023年高考英语一轮复习讲义(新人教新高考)_话题晨背·写作速成手册
二十八 自然灾害与防范,安全常识与自我保护_3.2025英语总复习_2023年新高考资料_一轮复习_2023年新高考大一轮复习讲义_2023年高考英语一轮复习讲义(新人教新高考)_话题晨背
随机文档
二十五 主要国家地理概况_3.2025英语总复习_2023年新高考资料_一轮复习_2023年新高考大一轮复习讲义_2023年高考英语一轮复习讲义(新人教新高考)_话题晨背·写作速成手册_话题晨背
二十二 重大政治、历史事件,文化渊源_3.2025英语总复习_2023年新高考资料_一轮复习_2023年新高考大一轮复习讲义_2023年高考英语一轮复习讲义(新人教新高考)_话题晨背·写作速成手册
二十九 自然科学研究成果_3.2025英语总复习_2023年新高考资料_一轮复习_2023年新高考大一轮复习讲义_2023年高考英语一轮复习讲义(新人教新高考)_话题晨背·写作速成手册_话题晨背
二十三 社会进步与人类文明_3.2025英语总复习_2023年新高考资料_一轮复习_2023年新高考大一轮复习讲义_2023年高考英语一轮复习讲义(新人教新高考)_话题晨背·写作速成手册_话题晨背
二十七 人与环境,人与动植物_3.2025英语总复习_2023年新高考资料_一轮复习_2023年新高考大一轮复习讲义_2023年高考英语一轮复习讲义(新人教新高考)_话题晨背·写作速成手册_话题晨背
二十一 社会热点问题_3.2025英语总复习_2023年新高考资料_一轮复习_2023年新高考大一轮复习讲义_2023年高考英语一轮复习讲义(新人教新高考)_话题晨背·写作速成手册_话题晨背
二十 物质与非物质文化遗产_3.2025英语总复习_2023年新高考资料_一轮复习_2023年新高考大一轮复习讲义_2023年高考英语一轮复习讲义(新人教新高考)_话题晨背·写作速成手册_话题晨背
二、申请信_3.2025英语总复习_2025年新高考资料_一轮复习_2025高考大一轮复习讲义+课件(完结)_2025高考大一轮复习英语(人教版)_配套Word版文档(教师版)话题晨背·进阶写作
二 健康的生活方式,积极的生活态度_3.2025英语总复习_2023年新高考资料_一轮复习_2023年新高考大一轮复习讲义_2023年高考英语一轮复习讲义(新人教新高考)_话题晨背·写作速成手册
专题11利用三角函数性质求参数范围(原卷版)_2.2025数学总复习_2024年新高考资料_1.2024一轮复习_2024年高考数学热点难点特色专题分题型强化训练(新高考专用)