文档
办公文件
生活文档
学习资料
当前位置:
首页
>
文档
>成都石室中学2025-2026学年度上期高2026届一诊模拟考试化学答案_2025年12月_251217四川省成都石室中学2025-2026学年度上期高2026届一诊模拟考试
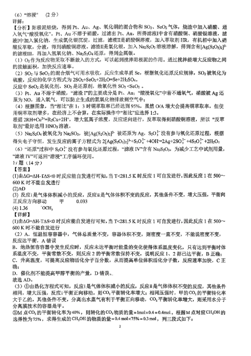
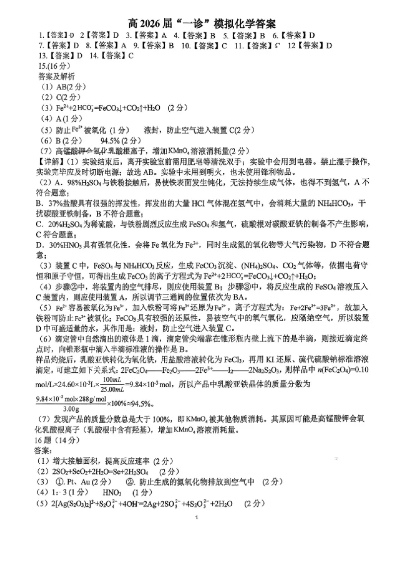
成都石室中学2025-2026学年度上期高2026届一诊模拟考试化学答案_2025年12月_251217四川省成都石室中学2025-2026学年度上期高2026届一诊模拟考试
2026-04-09 05:31:44
2026-02-08 18:38:56
文档预览
文档信息
文档格式
pdf
文档大小
2.509 MB
文档页数
4 页
上传时间
2026-02-08 18:38:56
下载文档
本文档来自网络内容,如有侵犯您的权益请联系我们删除,联系邮箱:wyl860211@qq.com。
上一篇
天壹名校联盟长望浏宁四县市2026届高三11月期中质量检测生物答案_251122湖南天壹名校联盟长望浏宁四县市2026届高三11月期中质量检测(全科)
下一篇
精品解析:2019年四川省宜宾市中考物理试题(原卷版)_中考真题_4.物理中考真题2015-2024年_2019年中考物理真题175份_2019年中考真题精品解析物理(四川宜宾市)精编word版
最新文档
五年级数学人教版上册25秋《教材帮》练习帮_25秋《教材帮练习帮》系列_2026版小学《教材帮》1-6年级上册(数学)(人教版)_五年级数学人教版上册25秋《教材帮》
教案_4上-新英语人教PEP版(2025持续更新)_02课件+核心素养教案(更新至U5)_Unit5Theweatherandus_unit5ALet’stalk(课件+教案+素材)
教案_4上-新英语人教PEP版(2025持续更新)_02课件+核心素养教案(更新至U5)_Unit5Theweatherandus_unit5ALet’sspell(课件+教案+素材)
教案_4上-新英语人教PEP版(2025持续更新)_02课件+核心素养教案(更新至U5)_Unit5Theweatherandus_unit5ALet’slearn(课件+教案+素材)
教案_4上-新英语人教PEP版(2025持续更新)_02课件+核心素养教案(更新至U5)_Unit4Helpinginthecommunity_Unit4CReadingtime(课件+教案+素材)
五年级数学人教版上册25秋《教材帮》期末知识挂图_25秋《教材帮练习帮》系列_2026版小学《教材帮》1-6年级上册(数学)(人教版)_五年级数学人教版上册25秋《教材帮》
五年级数学人教版上册25秋《教材帮》_25秋《教材帮练习帮》系列_2026版小学《教材帮》1-6年级上册(数学)(人教版)_五年级数学人教版上册25秋《教材帮》
教案_4上-新英语人教PEP版(2025持续更新)_02课件+核心素养教案(更新至U5)_Unit4Helpinginthecommunity_unit4BLet’stalk(课件+教案+素材)
教案_4上-新英语人教PEP版(2025持续更新)_02课件+核心素养教案(更新至U5)_Unit4Helpinginthecommunity_unit4BLet’slearn(课件+教案+素材)
五年级数学上册青岛63制《七彩课堂》预习卡_1-6年级《七彩课堂》预习卡_1-6年级数学上册青岛63制《七彩课堂》预习卡
热门文档
教案_4上-新英语人教PEP版(2025持续更新)_02课件+核心素养教案(更新至U5)_Unit4Helpinginthecommunity_unit4ALet’stalk(课件+教案+素材)
教案_4上-新英语人教PEP版(2025持续更新)_02课件+核心素养教案(更新至U5)_Unit4Helpinginthecommunity_unit4ALet’sspell(课件+教案+素材)
五年级数学上册西师版《七彩课堂》预习卡_1-6年级《七彩课堂》预习卡_1-6年级数学上册西师版《七彩课堂》预习卡
教案_4上-新英语人教PEP版(2025持续更新)_02课件+核心素养教案(更新至U5)_Unit4Helpinginthecommunity_unit4ALet’slearn(课件+教案+素材)
教案_4上-新英语人教PEP版(2025持续更新)_02课件+核心素养教案(更新至U5)_Unit3Placeswelivein_Unit3PlacesweliveinPartALet’stalk课件+教案+素材(共20张PPT)
五年级数学上册苏教版《七彩课堂》预习卡_1-6年级《七彩课堂》预习卡_1-6年级数学上册苏教版《七彩课堂》预习卡
教案_4上-新英语人教PEP版(2025持续更新)_02课件+核心素养教案(更新至U5)_Unit3Placeswelivein_Unit3PlacesweliveinPartALet’sspell课件+教案+素材(共27张PPT)
教案_4上-新英语人教PEP版(2025持续更新)_02课件+核心素养教案(更新至U5)_Unit3Placeswelivein_Unit3PlacesweliveinPartALet’slearn课件+教案+素材(共36张PPT)
五年级数学上册北师版《七彩课堂》预习卡_1-6年级《七彩课堂》预习卡_1-6年级数学上册北师版《七彩课堂》预习卡
教案_4上-新英语人教PEP版(2025持续更新)_02课件+核心素养教案(更新至U5)_Unit3Placeswelivein_Unit3CReadingtime(课件+教案+素材)
随机文档
教案_4上-新英语人教PEP版(2025持续更新)_02课件+核心素养教案(更新至U5)_Unit3Placeswelivein_Unit3BReadandwriteC(课件+教案+素材)
教案_4上-新英语人教PEP版(2025持续更新)_02课件+核心素养教案(更新至U5)_Unit3Placeswelivein_unit3BLet’stalk(课件+教案+素材)
教案_4上-新英语人教PEP版(2025持续更新)_02课件+核心素养教案(更新至U5)_Unit3Placeswelivein_unit3BLet’slearn(课件+教案+素材)
五年级数学上册北京版《七彩课堂》预习卡_1-6年级《七彩课堂》预习卡_1-6年级数学上册北京版《七彩课堂》预习卡
教案_4上-新英语人教PEP版(2025持续更新)_02课件+核心素养教案(更新至U5)_Unit2Myfriends_Unit2MyfriendsPartCReadingtime课件+教案+素材(共20张PPT)_Unit2CReadingtime(课件+教案+素材)
教案_4上-新英语人教PEP版(2025持续更新)_02课件+核心素养教案(更新至U5)_Unit2Myfriends_Unit2MyfriendsPartBLet'stalk课件+教案+素材(共31张PPT)_unit2BLet’stalk(课件+教案+素材)
五年级数学上册人教版《黄冈小状元作业本》答案解析_25秋《黄冈小状元》系列_25秋1-6年级数学上册人教版《黄冈小状元作业本》(有答案)_答案
教案_4上-新英语人教PEP版(2025持续更新)_02课件+核心素养教案(更新至U5)_Unit2Myfriends_Unit2MyfriendsPartALet'stalk&Sayanddraw课件+教案+素材(共21张PPT)_unit2ALet’stalk(课件+教案+素材)
教案_4上-新英语人教PEP版(2025持续更新)_02课件+核心素养教案(更新至U5)_Unit2Myfriends_Unit2MyfriendsPartALet'sspell课件+教案+素材(共22张PPT)_unit2ALet’sspell(课件+教案+素材)-副本
教案_4上-新英语人教PEP版(2025持续更新)_02课件+核心素养教案(更新至U5)_Unit2Myfriends_Unit2MyfriendsBReadandwrite课件+教案+素材(共24张PPT)_Unit2BReadandwriteC(课件+教案+素材)