当前位置:首页>文档>丹东市2023-2024上学期期末高三地理试题答案_2024届辽宁省丹东市高三上学期期末教学质量监测_辽宁省丹东市2024届高三上学期期末教学质量监测地理_地理

丹东市2023-2024上学期期末高三地理试题答案_2024届辽宁省丹东市高三上学期期末教学质量监测_辽宁省丹东市2024届高三上学期期末教学质量监测地理_地理

  • 2026-03-22 01:35:06 2026-02-08 23:46:19

文档预览

丹东市2023-2024上学期期末高三地理试题答案_2024届辽宁省丹东市高三上学期期末教学质量监测_辽宁省丹东市2024届高三上学期期末教学质量监测地理_地理
丹东市2023-2024上学期期末高三地理试题答案_2024届辽宁省丹东市高三上学期期末教学质量监测_辽宁省丹东市2024届高三上学期期末教学质量监测地理_地理
丹东市2023-2024上学期期末高三地理试题答案_2024届辽宁省丹东市高三上学期期末教学质量监测_辽宁省丹东市2024届高三上学期期末教学质量监测地理_地理
丹东市2023-2024上学期期末高三地理试题答案_2024届辽宁省丹东市高三上学期期末教学质量监测_辽宁省丹东市2024届高三上学期期末教学质量监测地理_地理

文档信息

文档格式
pdf
文档大小
0.144 MB
文档页数
2 页
上传时间
2026-02-08 23:46:19

文档内容

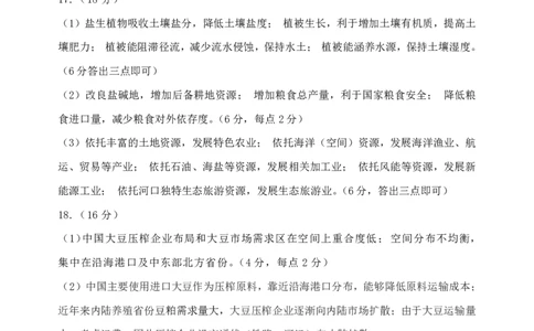
丹东市 2023~2024 学年度上学期期末教学质量监测 高三地理答案 选择题(每小题 3 分,共 16 小题,总计 48 分) 1~5 CBABD 6~10 BACBD 11~15 DCADA 16 C 非选择题(共 3 小题,总计 52 分) 17.(18 分) (1)盐生植物吸收土壤盐分,降低土壤盐度; 植被生长,利于增加土壤有机质,提高土 壤肥力; 植被能阻滞径流,减少流水侵蚀,保持水土; 植被能涵养水源,保持土壤湿度。 (6分答出三点即可) (2)改良盐碱地,增加后备耕地资源; 增加粮食总产量,利于国家粮食安全; 降低粮 食进口量,减少粮食对外依存度。(6分,每点2分) (3)依托丰富的土地资源,发展特色农业; 依托海洋(空间)资源,发展海洋渔业、航 运、贸易等产业; 依托石油、海盐等资源,发展相关加工业; 依托风能等资源,发展新 能源工业; 依托河口独特生态旅游资源,发展生态旅游业。(6分,答出三点即可) 18.(16 分) (1)中国大豆压榨企业布局和大豆市场需求区在空间上重合度低;空间分布不均衡, 集中在沿海港口及中东部北方省份。(4 分,每点 2 分) (2)中国主要使用进口大豆作为压榨原料,靠近沿海港口分布,能够降低原料运输成本; 近年来内陆养殖省份豆粕需求量大,大豆压榨企业逐渐向内陆市场扩散;由于大豆运输量 大,考虑运费,因此压榨企业沿交通线(铁路、河运)向内陆扩散。 (6分,每点2分) (3)我国大豆市场需求量大,缺口大(俄罗斯种植非转基因大豆,市场需求量大); 为保证大豆粮食安全的需要,我国积极拓展进口来源;俄罗斯未开垦耕地面积大,增 产空间大;两国贸易关系良好,两国政府的政策支持;空间距离近,运输、贸易等优 势明显。(6 分,答出 3 点即可) 高三地理试卷 第 1 页 共 8页 {#{QQABDYSEogggABJAARgCUQWICEGQkBCCCIoOQFAEsAAAABNABCA=}#}19.(18 分) (1)在此期间,呼伦湖水系各河流正值封冻期,地表径流补给减少或停止;降水以 固态形式(降雪)降落,对湖泊水位基本没有影响;冬季寒冷,蒸发微弱。 (6 分,每点 2 分) (2)关联性:气温(高低)与封冻期(长短)呈负相关;(2 分) 变化:呼伦湖未来封冻期可能会(波动)变短(2 分) 理由:全球气候呈(波动)变暖趋势(2 分) (3)呼伦湖东南岸湖泊形态较为复杂,面积小,且多浅水湾,易结冰;冬季盛行西北风 会把湖冰吹到东岸加快东岸冻结;寒冷的冬季风会带走湖泊热量加快湖水降温,促进湖面 快速冻结。(6 分,每点 2 分) 高三地理试卷 第 2 页 共 8页 {#{QQABDYSEogggABJAARgCUQWICEGQkBCCCIoOQFAEsAAAABNABCA=}#}