文档
办公文件
生活文档
学习资料
当前位置:
首页
>
文档
>南开第五次联考-政治答案_2024届重庆市南开中学高三第五次质量检测_重庆市南开中学高2024届高三第五次质量检测政治
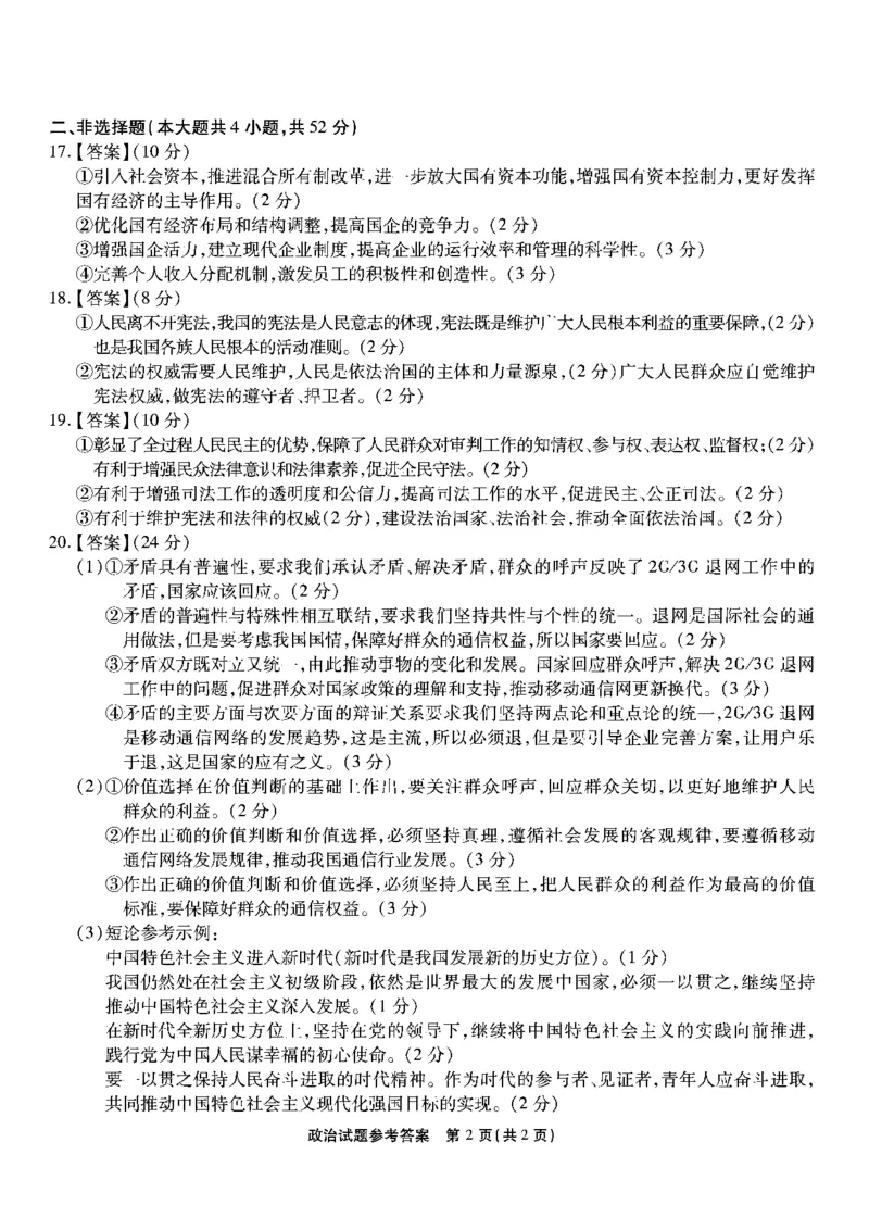
南开第五次联考-政治答案_2024届重庆市南开中学高三第五次质量检测_重庆市南开中学高2024届高三第五次质量检测政治
2026-04-10 14:13:23
2026-02-09 00:45:05
文档预览
文档信息
文档格式
pdf
文档大小
3.164 MB
文档页数
2 页
上传时间
2026-02-09 00:45:05
下载文档
本文档来自网络内容,如有侵犯您的权益请联系我们删除,联系邮箱:wyl860211@qq.com。
上一篇
重庆市第八中学2026届高考适应性月考卷(三)语文_251124重庆市第八中学2026届高考适应性月考卷(三)(全科)
下一篇
物理答案-河南省青桐鸣大联考2025年6月高二下学期月考_2025年6月_250619河南省青桐鸣大联考2026届高二6月联考(全科)_物理-河南省青桐鸣大联考2025年6月高二下学期月考
最新文档
选择12近代物理(解析版)_04高考物理_2025年新高考资料_二轮复习_模型与方法2025届高考物理二轮复习热点题型归类340322924
重难点突破02解三角形图形类问题(十大题型)(解析版)_2025年新高考资料_一轮复习_2025年高考数学一轮复习讲练测(新教材新高考,含2024高考真题)_第四章三角函数与解三角形
重难点突破01数列的综合应用(十三大题型)(原卷版)_02高考数学_新高考复习资料_2024年新高考资料_一轮复习资料_完2024年高考数学一轮复习讲练测(课件+讲义+练习)(新高考)
选择12近代物理(原卷版)_04高考物理_2025年新高考资料_二轮复习_模型与方法2025届高考物理二轮复习热点题型归类340322924
选择11分子动理论气体固体液体理想气体与热力学定律(原卷版)_04高考物理_2025年新高考资料_二轮复习_模型与方法2025届高考物理二轮复习热点题型归类340322924
重难点突破01抽象函数模型归纳总结(八大题型)(解析版)_02高考数学_新高考复习资料_2025年新高考复习_2025年高考数学一轮复习讲练测(新教材新高考,含2024高考真题)
选择10光学(解析版)_04高考物理_2025年新高考资料_二轮复习_模型与方法2025届高考物理二轮复习热点题型归类340322924
选修3-5第十二章第2讲_04高考物理_新高考复习资料_2022年新高考复习资料_高考物理2022年一轮复习各版本_3.2022年高考物理一轮复习新高考2粤冀渝湘适用_配套习题_选修3-5
重难点突破01抽象函数模型归纳总结(八大题型)(原卷版)_02高考数学_新高考复习资料_2025年新高考复习_2025年高考数学一轮复习讲练测(新教材新高考,含2024高考真题)
专题13一网打尽外接球、内切球与棱切球问题(练习)(原卷版)_新高考复习资料_2024年新高考资料_二轮复习资料_2024年高考数学二轮复习讲练测(新教材新高考)
热门文档
选修3-5第十二章第2讲_04高考物理_新高考复习资料_2022年新高考复习资料_高考物理2022年一轮复习各版本_1.2022年高考物理一轮复习全国通用版_配套习题_选修3-5
重难点突破01奔驰定理与四心问题(五大题型)(解析版)_02高考数学_新高考复习资料_2024年新高考资料_一轮复习资料_完2024年高考数学一轮复习讲练测(课件+讲义+练习)(新高考)
选修3-5第十二章第1讲_04高考物理_新高考复习资料_2022年新高考复习资料_高考物理2022年一轮复习各版本_3.2022年高考物理一轮复习新高考2粤冀渝湘适用_配套习题_选修3-5
选修3-5第十二章第1讲_04高考物理_新高考复习资料_2022年新高考复习资料_高考物理2022年一轮复习各版本_1.2022年高考物理一轮复习全国通用版_配套习题_选修3-5
重难点突破01奔驰定理与四心问题(五大题型)(原卷版)_02高考数学_新高考复习资料_2024年新高考资料_一轮复习资料_完2024年高考数学一轮复习讲练测(课件+讲义+练习)(新高考)
选修3-5第六章第2讲_04高考物理_新高考复习资料_2022年新高考复习资料_高考物理2022年一轮复习各版本_3.2022年高考物理一轮复习新高考2粤冀渝湘适用_配套习题_选修3-5
重难点突破01圆中的范围与最值问题(八大题型)(解析版)_02高考数学_新高考复习资料_2024年新高考资料_一轮复习资料_完2024年高考数学一轮复习讲练测(课件+讲义+练习)(新高考)
选修3-5第六章第2讲_04高考物理_新高考复习资料_2022年新高考复习资料_高考物理2022年一轮复习各版本_2.2022年高考物理一轮复习新高考1津鲁琼辽鄂适用_配套习题
选修3-5第六章第1讲_04高考物理_新高考复习资料_2022年新高考复习资料_高考物理2022年一轮复习各版本_3.2022年高考物理一轮复习新高考2粤冀渝湘适用_配套习题_选修3-5
重难点突破01圆中的范围与最值问题(八大题型)(原卷版)_02高考数学_新高考复习资料_2024年新高考资料_一轮复习资料_完2024年高考数学一轮复习讲练测(课件+讲义+练习)(新高考)
随机文档
选修3-5第六章第1讲_04高考物理_新高考复习资料_2022年新高考复习资料_高考物理2022年一轮复习各版本_2.2022年高考物理一轮复习新高考1津鲁琼辽鄂适用_配套习题
重难点突破01圆中的范围与最值问题(八大题型)(原卷版)_02高考数学_2025年新高考资料_一轮复习_2025年高考数学一轮复习讲练测(新教材新高考,含2024高考真题)_第八章平面解析几何
选修3-5第六章第1讲_04高考物理_新高考复习资料_2022年新高考复习资料_高考物理2022年一轮复习各版本_1.2022年高考物理一轮复习全国通用版_2022年高考物理一轮复习讲义(全国版)
专题13一网打尽外接球、内切球与棱切球问题(14大核心考点)(讲义)(原卷版)_新高考复习资料_2024年新高考资料_二轮复习资料_2024年高考数学二轮复习讲练测(新教材新高考)
选修3-5第六章实验七_04高考物理_新高考复习资料_2022年新高考复习资料_高考物理2022年一轮复习各版本_3.2022年高考物理一轮复习新高考2粤冀渝湘适用_配套习题_选修3-5
重难点突破01三角函数中有关ω的取值范围与最值问题(六大题型)(原卷版)_02高考数学_2025年新高考资料_一轮复习_2025年高考数学一轮复习讲练测(新教材新高考,含2024高考真题)
选修3-5第六章实验七_04高考物理_新高考复习资料_2022年新高考复习资料_高考物理2022年一轮复习各版本_1.2022年高考物理一轮复习全国通用版_配套习题_选修3-5
重难点突破01ω的取值范围与最值问题(六大题型)(解析版)_02高考数学_新高考复习资料_2024年新高考资料_一轮复习资料_第四章三角函数、解三角形
选修3-5第六章从教材走向高考_04高考物理_新高考复习资料_2022年新高考复习资料_高考物理2022年一轮复习各版本_3.2022年高考物理一轮复习新高考2粤冀渝湘适用_配套习题
选修3-5第六章从教材走向高考_04高考物理_新高考复习资料_2022年新高考复习资料_高考物理2022年一轮复习各版本_2.2022年高考物理一轮复习新高考1津鲁琼辽鄂适用_选修3-5