文档
办公文件
生活文档
学习资料
当前位置:
首页
>
文档
>历史甘肃版2024年九省联考_2024年九省联考试题+答案
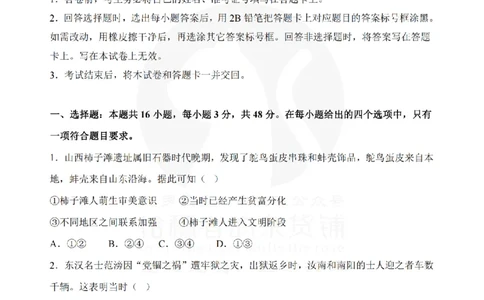
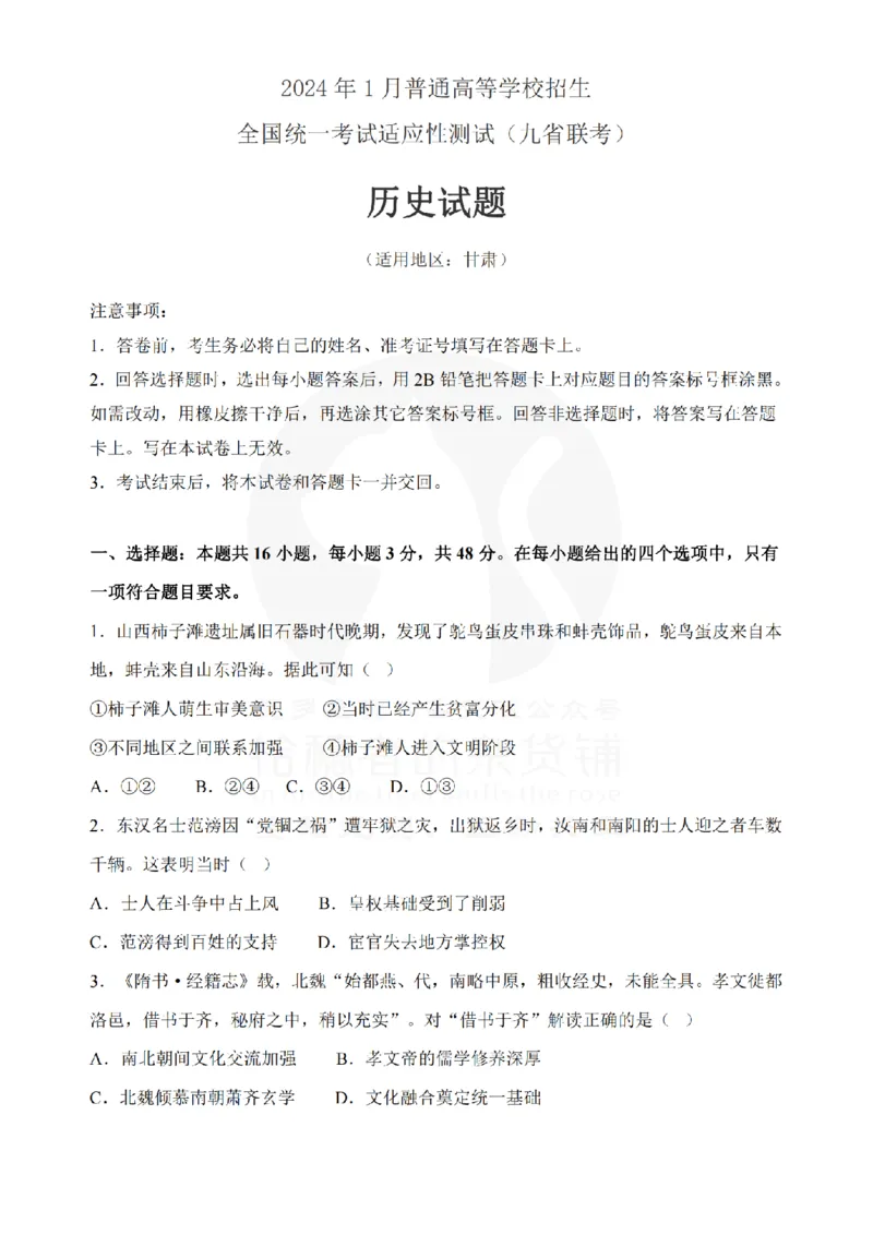
历史甘肃版2024年九省联考_2024年九省联考试题+答案
2026-03-01 02:37:02
2026-02-09 00:55:16
文档预览
文档信息
文档格式
pdf
文档大小
3.357 MB
文档页数
6 页
上传时间
2026-02-09 00:55:16
下载文档
本文档来自网络内容,如有侵犯您的权益请联系我们删除,联系邮箱:wyl860211@qq.com。
上一篇
物理试卷(羽宸联考)答案_2025年7月_250706广西羽宸教育·新课程教研联盟暨梧州市2025年春季期高二年级7月期末考试(全科)_梧州市2025年春季期高二年级7月期末考试物理
下一篇
青桐鸣大联考2025-2026学年高三上学期11月联考历史(河南)答案_251115河南省青桐鸣大联考2025-2026学年高三上学期11月联考(全)
最新文档
第6讲二次函数的图象与性质(考点精析+真题精讲)(原卷版)_02中考总复习(2026版更新中)_02-数学-中考总复习_2024年中考复习资料_一轮复习资料_第三章函数_考点精析+真题精讲
第6关:漫画图表(解析版)-2024年中考语文一轮复习题型专练_02中考总复习(2026版更新中)_01-语文-中考总复习_2024年中考资料_一轮复习_配套题型专练(原卷版+解析版)_答案解析版
第6关:漫画图表(原卷版)-2024年中考语文一轮复习题型专练_02中考总复习(2026版更新中)_01-语文-中考总复习_2024年中考资料_一轮复习_配套题型专练(原卷版+解析版)
第5课青铜器与甲骨文(解析版)_02中考总复习(2026版更新中)_06-历史-中考总复习_2024年中考复习资料_专项复习资料_完三年(2021-2023)中考历史真题分项汇编(全国通用)_解析版
2025《万唯中考•天津黑白卷》化学黑卷_初中资料合集_2025《万唯中考•黑白卷》多地方版(更30省)_2025《万唯中考•天津黑白卷》7科
专题14时间原因方式地点比较状语从句及省略用法(讲案)-上好课2024年高考英语语法知识清单+外刊原创语法填空(原卷版)_3.2025英语总复习_2025年新高考资料_一轮复习
专题07函数与导数常考压轴解答题(练习)(原卷版)_2.2025数学总复习_2024年新高考资料_2.2024二轮复习_2024年高考数学二轮复习讲练(新教材新高考)
专题14必修第3册Unit3DiverseCultures(学生版)---2023届高三英语总复习(人教版2019)_3.2025英语总复习_2023年新高考资料_专项复习_2023届高三英语总复习
2025《万唯中考•天津黑白卷》化学白卷_初中资料合集_2025《万唯中考•黑白卷》多地方版(更30省)_2025《万唯中考•天津黑白卷》7科
专题14完形填空夹叙夹议文和说明文(讲义)(解析版)_3.2025英语总复习_2024年新高考资料_2.2024二轮复习_高频考点解密2024年高考英语二轮复习高频考点追踪与预测(新高考专用)
热门文档
专题14完形填空夹叙夹议文和说明文(分层练)(解析版)_3.2025英语总复习_2024年新高考资料_2.2024二轮复习
专题14完形填空夹叙夹议文和说明文(分层练)(原卷版)_3.2025英语总复习_2024年新高考资料_2.2024二轮复习
专题14书面表达(全国卷)-2021年高考英语真题和模拟题分类训练(教师版含解析)_3.2025英语总复习_2023年新高考资料_一轮复习_2023年新高考大一轮复习讲义
2025届高中地理一轮复习讲义:第二部分人文地理第十四单元环境与发展第61课时 海洋权益和海洋发展战略(教师版)_9.2025地理总复习_2025年新高考资料_一轮复习
2025届高中地理一轮复习讲义:第二部分人文地理第十四单元环境与发展第61课时 海洋权益和海洋发展战略(学生版)_9.2025地理总复习_2025年新高考资料_一轮复习
2025届高中地理一轮复习讲义:第二部分人文地理第十四单元环境与发展第60课时 推动区域协调发展(教师版)_9.2025地理总复习_2025年新高考资料_一轮复习
2025届高中地理一轮复习讲义:第二部分人文地理第十四单元环境与发展第60课时 推动区域协调发展(学生版)_9.2025地理总复习_2025年新高考资料_一轮复习
专题14书面表达(全国卷)-2021年高考英语真题和模拟题分类训练(学生版)_3.2025英语总复习_2023年新高考资料_一轮复习_2023年新高考大一轮复习讲义
2025届高中地理一轮复习讲义:第二部分人文地理第十四单元环境与发展第59课时 走向人地协调——可持续发展(教师版)_9.2025地理总复习_2025年新高考资料_一轮复习
2025届高中地理一轮复习讲义:第二部分人文地理第十四单元环境与发展第59课时 走向人地协调——可持续发展(学生版)_9.2025地理总复习_2025年新高考资料_一轮复习
随机文档
2025届高中地理一轮复习讲义:第二部分人文地理第十四单元环境与发展第58课时 人类面临的主要环境问题(教师版)_9.2025地理总复习_2025年新高考资料_一轮复习
专题14书面表达之读后续写高分微技能大题精做冲刺2023年高考英语大题突破+限时集训(解析版)_3.2025英语总复习_赠品通用版(老高考)复习资料_专项复习
2025届高中地理一轮复习讲义:第二部分人文地理第十四单元环境与发展第58课时 人类面临的主要环境问题(学生版)_9.2025地理总复习_2025年新高考资料_一轮复习
2025《万唯中考•天津定心卷》道法_初中资料合集_万唯2025版万唯中考《定心卷》全国地方版实时更新(已更11省)_2025万唯中考《定心卷》7科(天津)
2025届高中地理一轮复习讲义:第二部分人文地理第十单元人口第47课时 人口迁移(教师版)_9.2025地理总复习_2025年新高考资料_一轮复习_2025届高中地理一轮复习课件+讲义(完结)
2025届高中地理一轮复习讲义:第二部分人文地理第十单元人口第47课时 人口迁移(学生版)_9.2025地理总复习_2025年新高考资料_一轮复习_2025届高中地理一轮复习课件+讲义(完结)
2025届高中地理一轮复习讲义:第二部分人文地理第十单元人口第46课时 人口分布与人口容量(教师版)_9.2025地理总复习_2025年新高考资料_一轮复习
第5课罗马城邦和罗马帝国(解析版)_02中考总复习(2026版更新中)_06-历史-中考总复习_2024年中考复习资料_专项复习资料_完三年(2021-2023)中考历史真题分项汇编(全国通用)
2025届高中地理一轮复习讲义:第二部分人文地理第十单元人口第46课时 人口分布与人口容量(学生版)_9.2025地理总复习_2025年新高考资料_一轮复习
第5课罗马城邦和罗马帝国(原卷版)_02中考总复习(2026版更新中)_06-历史-中考总复习_2024年中考复习资料_专项复习资料_完三年(2021-2023)中考历史真题分项汇编(全国通用)