文档
办公文件
生活文档
学习资料
当前位置:
首页
>
文档
>2022年10月时政热点试题及答案_三桶油_中国石油_中石油笔试(1)_8、时政(全年持续更新)_2022时政_02每月时政配套题库
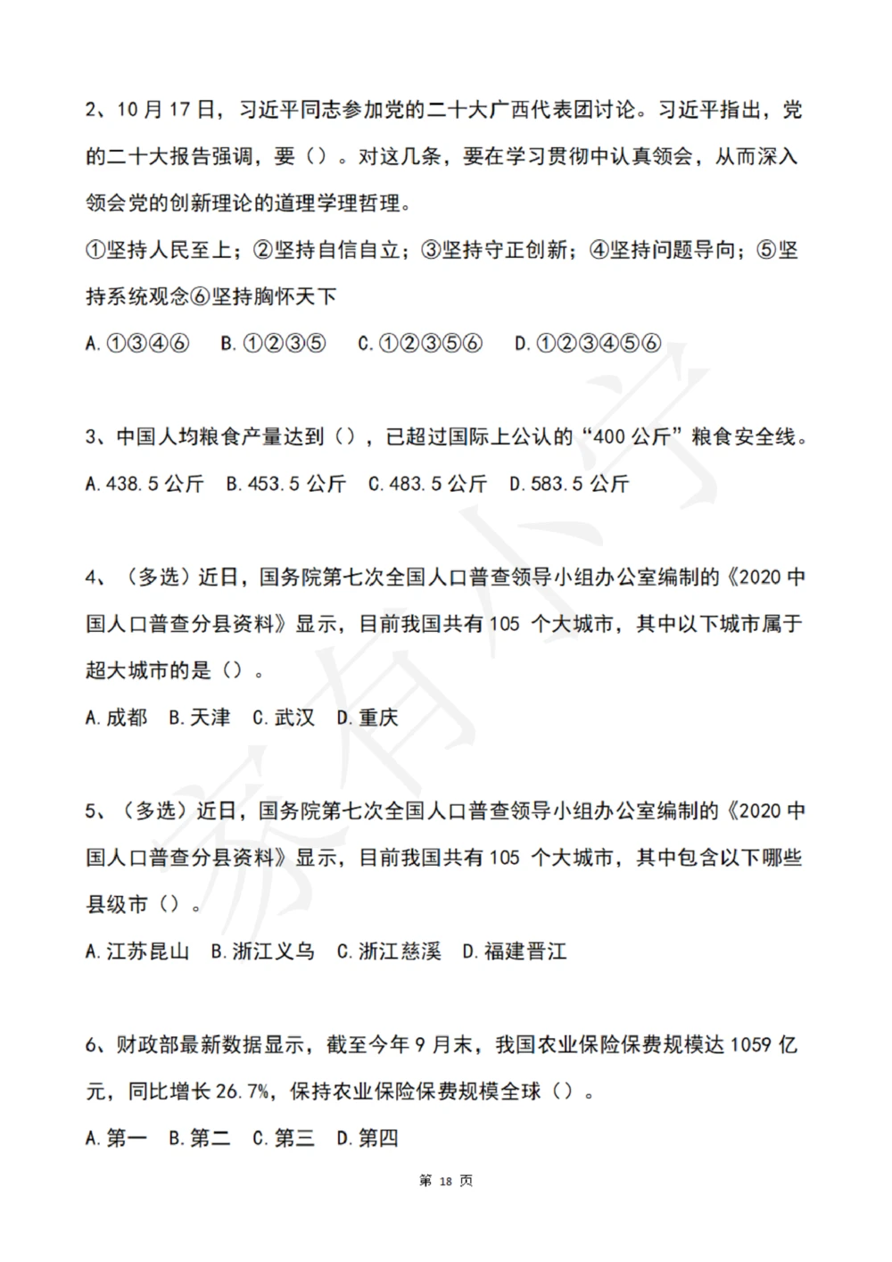
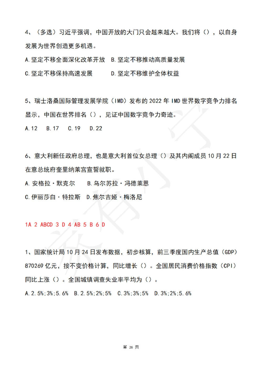
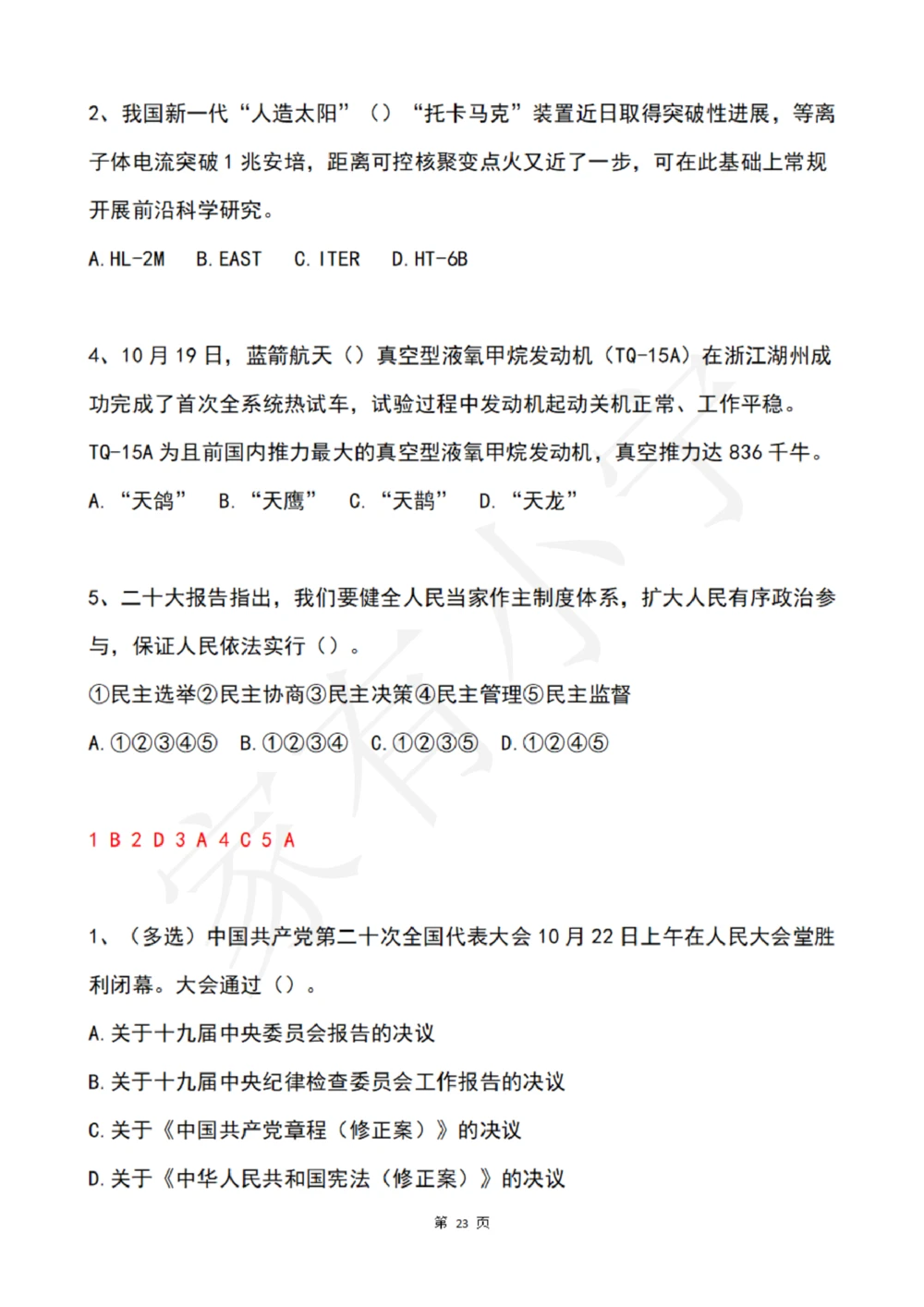
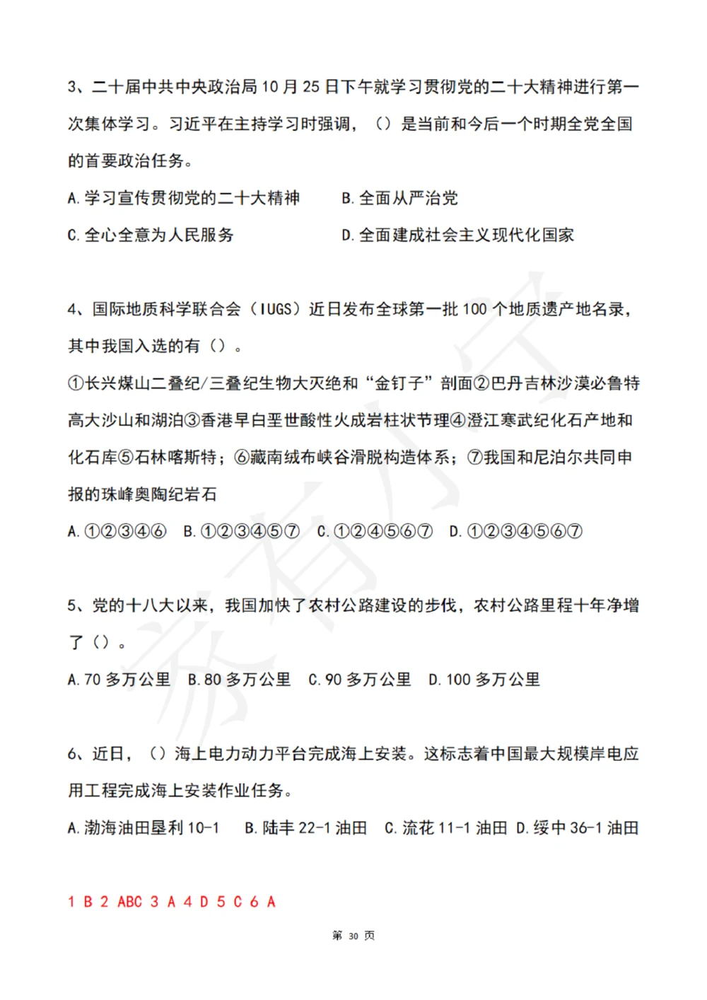
2022年10月时政热点试题及答案_三桶油_中国石油_中石油笔试(1)_8、时政(全年持续更新)_2022时政_02每月时政配套题库
2026-03-10 10:42:20
2026-01-24 22:05:43
文档预览
文档信息
文档格式
pdf
文档大小
23.249 MB
文档页数
35 页
上传时间
2026-01-24 22:05:43
下载文档
本文档来自网络内容,如有侵犯您的权益请联系我们删除,联系邮箱:wyl860211@qq.com。
上一篇
2010年高考数学试卷(文)(大纲版Ⅱ,全国卷Ⅱ)(解析卷)_历年高考真题合集_数学历年高考真题_新·Word版2008-2025·高考数学真题_数学(按省份分类)2008-2025_63
下一篇
2010年高考数学试卷(文)(大纲版Ⅱ,全国卷Ⅱ)(解析卷)_历年高考真题合集_数学历年高考真题_新·Word版2008-2025·高考数学真题_数学(按试卷类型分类)2008-2025
最新文档
专题03阅读理解之推理判断题(练习)(解析版)_3.2025英语总复习_2024年新高考资料_2.2024二轮复习_2024年高考英语二轮复习讲练测(新教材新高考)_第二部分阅读
专题03阅读理解之推理判断题(练习)(原卷版)_3.2025英语总复习_2025年新高考资料_二轮复习_2025年高考英语二轮复习课件ppt+讲义+练习_4.阅读理解
2022年辽宁公务员考试《行测》真题_34省+国考真题_34省考+国考pdf版推荐用这个版本_34省行测+申论真题pdf推荐用这个版本_辽宁公务员考试真题pdf版_题目
专题03阅读理解之推理判断题(练习)(原卷版)_3.2025英语总复习_2024年新高考资料_2.2024二轮复习_2024年高考英语二轮复习讲练测(新教材新高考)_第二部分阅读
专题03阅读理解七选五大题精做冲刺2023年高考英语大题突破+限时集训原卷版)_3.2025英语总复习_赠品通用版(老高考)复习资料_专项复习
专题03阅读理解七选五大题精做冲刺2023年高考英语大题突破+限时集训(解析版)_3.2025英语总复习_赠品通用版(老高考)复习资料_专项复习
专题03连词(解析版)_3.2025英语总复习_2024年新高考资料_3.2024专项复习_[高考字典]2024年高考英语一轮复习语法填空专题应对策略(通用版)
专题03连词(原卷版)_3.2025英语总复习_2024年新高考资料_3.2024专项复习_[高考字典]2024年高考英语一轮复习语法填空专题应对策略(通用版)
专题03读后续写16个部位肢体动作词-句-文仿写(讲义)解析版_3.2025英语总复习_2025年新高考资料_二轮复习_2025年高考英语二轮复习课件ppt+讲义+练习_7.写作_读后续写
专题03读后续写16个部位肢体动作词-句-文仿写(讲义)原卷版_3.2025英语总复习_2025年新高考资料_二轮复习_2025年高考英语二轮复习课件ppt+讲义+练习_7.写作_读后续写
热门文档
2022年贵州省公务员录用考试《行测》题_34省+国考真题_34省考+国考pdf版推荐用这个版本_34省行测+申论真题pdf推荐用这个版本_贵州公务员考试真题pdf版_题目
专题03读后续写16个部位肢体动作词-句-文仿写(测试)解析版_3.2025英语总复习_2025年新高考资料_二轮复习_2025年高考英语二轮复习课件ppt+讲义+练习_7.写作_读后续写
专题03读后续写16个部位肢体动作词-句-文仿写(测试)原卷板_3.2025英语总复习_2025年新高考资料_二轮复习_2025年高考英语二轮复习课件ppt+讲义+练习_7.写作_读后续写
2022年福建省公务员录用考试《行测》题答案与解析.._34省+国考真题_34省考+国考pdf版推荐用这个版本_34省行测+申论真题pdf推荐用这个版本_福建公务员考试真题pdf版_答案及解析
专题03语法填空之现在分词100题(练案)解析版_3.2025英语总复习_2025年新高考资料_一轮复习_2025年高考英语一轮复习知识清单
专题02论证分析客观题(练习)(原卷版)-2024年高考语文二轮复习讲练测(新教材新高考)(1)_1.2025语文总复习_2024年新高考资料_2.2024二轮复习
2022年福建省公务员录用考试《行测》题_34省+国考真题_34省考+国考pdf版推荐用这个版本_34省行测+申论真题pdf推荐用这个版本_福建公务员考试真题pdf版_题目
第13课西欧经济和社会的发展(解析版)_02中考总复习(2026版更新中)_06-历史-中考总复习_2024年中考复习资料_专项复习资料_完三年(2021-2023)中考历史真题分项汇编(全国通用)
第13课西欧经济和社会的发展(原卷版)_02中考总复习(2026版更新中)_06-历史-中考总复习_2024年中考复习资料_专项复习资料_完三年(2021-2023)中考历史真题分项汇编(全国通用)
2022年甘肃省公务员录用考试《申论》真题试卷及答案_34省+国考真题_34省考+国考pdf版推荐用这个版本_34省行测+申论真题pdf推荐用这个版本_甘肃公务员考试真题——申论07-24PDF版
随机文档
第13课罗斯福新政(解析版)_02中考总复习(2026版更新中)_06-历史-中考总复习_2024年中考复习资料_专项复习资料_完三年(2021-2023)中考历史真题分项汇编(全国通用)_答案解析版
2022年甘肃公务员录用考试《行测》题_34省+国考真题_34省考+国考pdf版推荐用这个版本_34省行测+申论真题pdf推荐用这个版本_甘肃公务员考试真题pdf版赠送,供参考,无下单链接
2022年甘肃公务员录用考试《行测》答案解析_34省+国考真题_34省考+国考pdf版推荐用这个版本_34省行测+申论真题pdf推荐用这个版本_甘肃公务员考试真题——行测09-25PDF版
第13课罗斯福新政(原卷版)_02中考总复习(2026版更新中)_06-历史-中考总复习_2024年中考复习资料_专项复习资料_完三年(2021-2023)中考历史真题分项汇编(全国通用)
2022年湖南省公务员录用考试《行测》题_34省+国考真题_34省考+国考pdf版推荐用这个版本_34省行测+申论真题pdf推荐用这个版本_湖南公务员考试真题pdf版_题目
第13课时 反比例函数及其应用2025年中考数学一轮专题复习强化练习(含答案)_02中考总复习(2026版更新中)_02-数学-中考总复习_2025中考复习资料
第13课宋元时期的科技与中外交通(解析版)_02中考总复习(2026版更新中)_06-历史-中考总复习_2024年中考复习资料_专项复习资料_七年级下册(单元内分课时呈现)_解析版
第13课宋元时期的科技与中外交通(原卷版)_02中考总复习(2026版更新中)_06-历史-中考总复习_2024年中考复习资料_专项复习资料_七年级下册(单元内分课时呈现)
第13课五四运动(解析版)_02中考总复习(2026版更新中)_06-历史-中考总复习_2024年中考复习资料_专项复习资料_完三年(2021-2023)中考历史真题分项汇编(全国通用)_解析版
2022年湖北省公务员录用考试《行测》题_34省+国考真题_34省考+国考pdf版推荐用这个版本_34省行测+申论真题pdf推荐用这个版本_湖北公务员考试真题pdf版_题目