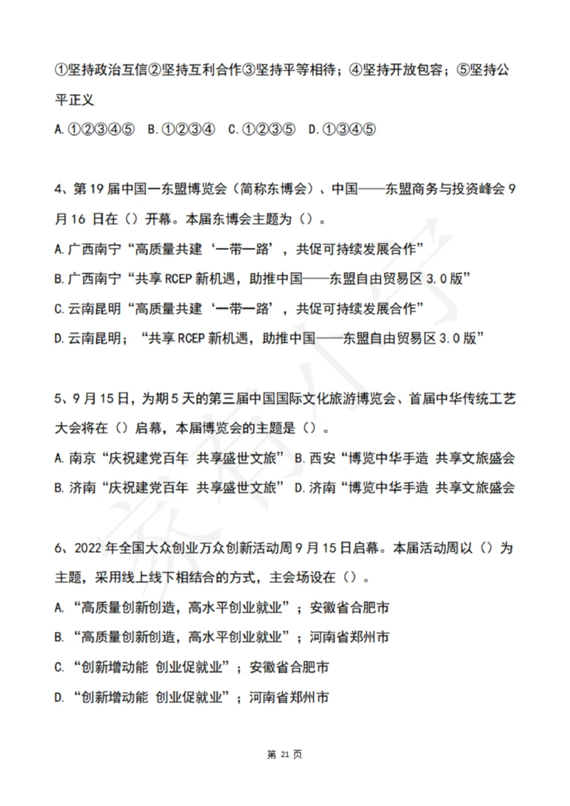
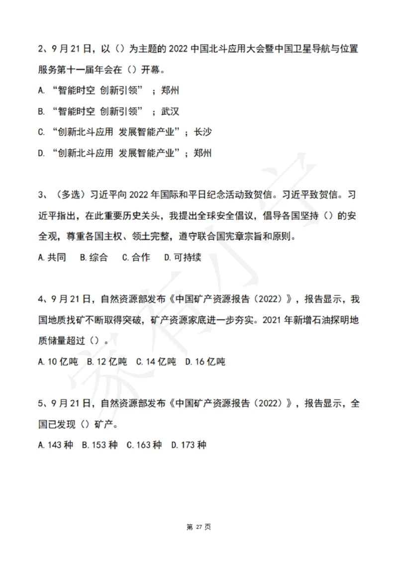
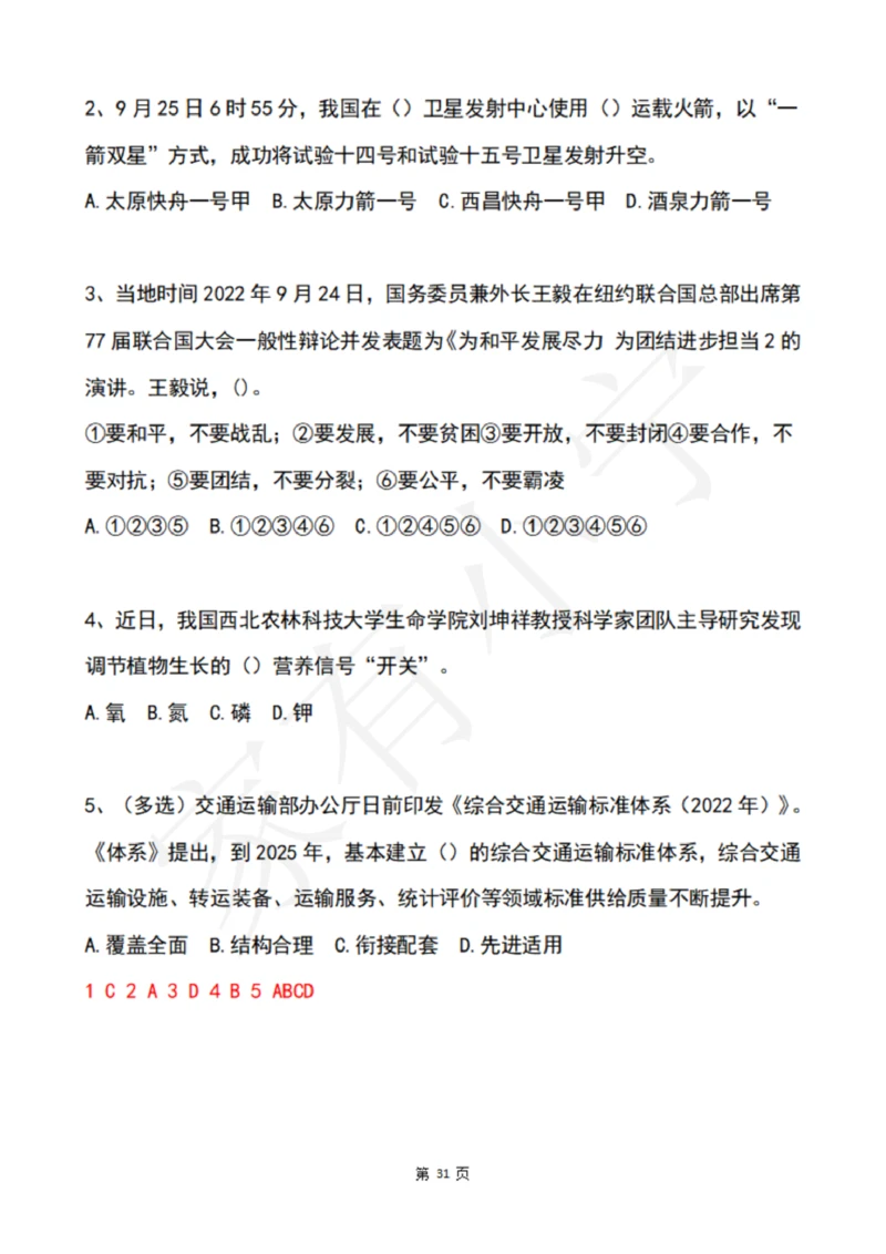
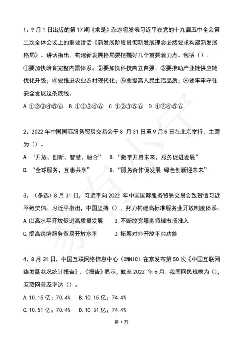
文档
办公文件
生活文档
学习资料
当前位置:
首页
>
文档
>2022年9月时政热点试题及答案_三桶油_中海油_中海油笔试_8、时政(全年持续更新)_2022时政_02每月时政配套题库
2022年9月时政热点试题及答案_三桶油_中海油_中海油笔试_8、时政(全年持续更新)_2022时政_02每月时政配套题库
2026-03-11 06:15:26
2026-01-24 23:09:55
文档预览
文档信息
文档格式
pdf
文档大小
18.788 MB
文档页数
36 页
上传时间
2026-01-24 23:09:55
下载文档
本文档来自网络内容,如有侵犯您的权益请联系我们删除,联系邮箱:wyl860211@qq.com。
上一篇
2010年高考数学试卷(理)(大纲版Ⅱ,全国卷Ⅱ)(空白卷)_历年高考真题合集_数学历年高考真题_新·PDF版2008-2025·高考数学真题_数学(按省份分类)2008-2025_18
下一篇
2010年高考数学试卷(理)(大纲版Ⅱ,全国卷Ⅱ)(空白卷)_历年高考真题合集_数学历年高考真题_新·PDF版2008-2025·高考数学真题_数学(按省份分类)2008-2025_19
最新文档
八年级重庆期末考试(学生版)_新人教八下资料包_00、更新资料3月16日_单元重难点易错题精练-U216_八年级英语下学期期末模拟卷(重庆专用)(2025年中考新题型)-(人教版)
专题02勾股定理(考题猜想,11种高频易错重难点92题)学生版_初中数学_八年级数学下册(人教版)_期末专项复习-U276_2025版
八年级重庆期中2(1)_新人教八下资料包_00、更新资料3月16日_单元重难点易错题精练-U216_八年级英语下学期期中模拟卷(重庆专用)(2025最新中考题型)-(人教版)
高中英语2025届一轮复习讲义(人教版)选择性必修第四册:UNIT3SEAEXPLORATION(学生版)_3.2025英语总复习_2025年新高考资料_一轮复习
微专题双曲线的焦点三角形问题学案——2023届高考数学一轮《考点·题型·技巧》精讲与精练_2.2025数学总复习_赠品通用版(老高考)复习资料_一轮复习
八年级英语人教版下册单词背诵及默写版本_新人教八下资料包_00、更新资料3月16日_单词专项
八年级英语下学期第一次月考(长春卷)(解析版)_新人教八下资料包_00、更新资料3月16日_单元重难点易错题精练-U216_2026版_八年级英语下学期第一次月考(长春卷)(新教材人教版)
高中英语2025届一轮复习讲义(人教版)选择性必修第四册:UNIT2 ICONICATTRACTIONS(教师版)_3.2025英语总复习_2025年新高考资料_一轮复习
八年级英语下学期第一次月考(长春卷)(原卷版)_新人教八下资料包_00、更新资料3月16日_单元重难点易错题精练-U216_2026版_八年级英语下学期第一次月考(长春卷)(新教材人教版)
八年级英语下学期第一次月考(重庆卷)(解析版)_新人教八下资料包_00、更新资料3月16日_单元重难点易错题精练-U216_2026版_八年级英语下学期第一次月考(重庆卷)(人教版)
热门文档
专题02勾股定理(考点清单,5考点梳理+6题型解读)教师版_初中数学_八年级数学下册(人教版)_期末专项复习-U276_2025版
高中英语2025届一轮复习讲义(人教版)选择性必修第四册:UNIT2ICONICATTRACTIONS(学生版)_3.2025英语总复习_2025年新高考资料_一轮复习
八年级英语下学期第一次月考(重庆卷)(原卷版)_新人教八下资料包_00、更新资料3月16日_单元重难点易错题精练-U216_2026版_八年级英语下学期第一次月考(重庆卷)(人教版)
高中英语2025届一轮复习讲义(人教版)选择性必修第四册:UNIT1 SCIENCEFICTION(教师版)_3.2025英语总复习_2025年新高考资料_一轮复习
八年级英语下学期第一次月考(辽宁卷)(解析版)_新人教八下资料包_00、更新资料3月16日_单元重难点易错题精练-U216_2026版
八年级英语下学期第一次月考(辽宁卷)(原卷版)_新人教八下资料包_00、更新资料3月16日_单元重难点易错题精练-U216_2026版
八年级英语下学期第一次月考(湖北卷)(解析版)_新人教八下资料包_00、更新资料3月16日_单元重难点易错题精练-U216_2026版_八年级英语下学期第一次月考(湖北卷)(人教版)
八年级英语下学期第一次月考(湖北卷)(原卷版)_新人教八下资料包_00、更新资料3月16日_单元重难点易错题精练-U216_2026版_八年级英语下学期第一次月考(湖北卷)(人教版)
八年级英语下学期第一次月考(浙江卷)(解析版)_新人教八下资料包_00、更新资料3月16日_单元重难点易错题精练-U216_2026版_八年级英语下学期第一次月考(浙江卷)(人教版)
专题02勾股定理(考点清单,5考点梳理+6题型解读)学生版_初中数学_八年级数学下册(人教版)_期末专项复习-U276_2025版
随机文档
八年级英语下学期第一次月考(浙江卷)(原卷版)_新人教八下资料包_00、更新资料3月16日_单元重难点易错题精练-U216_2026版_八年级英语下学期第一次月考(浙江卷)(人教版)
高中英语2025届一轮复习讲义(人教版)选择性必修第二册:UNIT5 FIRSTAID(教师版)_3.2025英语总复习_2025年新高考资料_一轮复习_2025年高考英语一轮复习要点突破课件+学案+练习(完结)
八年级英语下学期第一次月考(济南卷)(解析版)_新人教八下资料包_00、更新资料3月16日_单元重难点易错题精练-U216_2026版_八年级英语下学期第一次月考(济南卷)(人教版)
微专题双曲线的渐近线学案——2023届高考数学一轮《考点·题型·技巧》精讲与精练_2.2025数学总复习_赠品通用版(老高考)复习资料_一轮复习
专题02勾股定理(知识串讲+热考题型+真题训练)(教师版)_初中数学_八年级数学下册(人教版)_重难点题型高分突破-U207
八年级英语下学期第一次月考(济南卷)(原卷版)_新人教八下资料包_00、更新资料3月16日_单元重难点易错题精练-U216_2026版_八年级英语下学期第一次月考(济南卷)(人教版)
高中英语2025届一轮复习讲义(人教版)选择性必修第二册:UNIT5FIRSTAID(学生版)_3.2025英语总复习_2025年新高考资料_一轮复习_2025年高考英语一轮复习要点突破课件+学案+练习(完结)
八年级英语下学期第一次月考(成都卷)(解析版)_新人教八下资料包_00、更新资料3月16日_单元重难点易错题精练-U216_2026版_八年级英语下学期第一次月考(成都卷)(人教版)
高中英语2025届一轮复习讲义(人教版)选择性必修第二册:UNIT4 JOURNEYACROSSAVASTLAND(教师版)_3.2025英语总复习_2025年新高考资料_一轮复习
八年级英语下学期第一次月考(成都卷)(原卷版)_新人教八下资料包_00、更新资料3月16日_单元重难点易错题精练-U216_2026版_八年级英语下学期第一次月考(成都卷)(人教版)