文档
办公文件
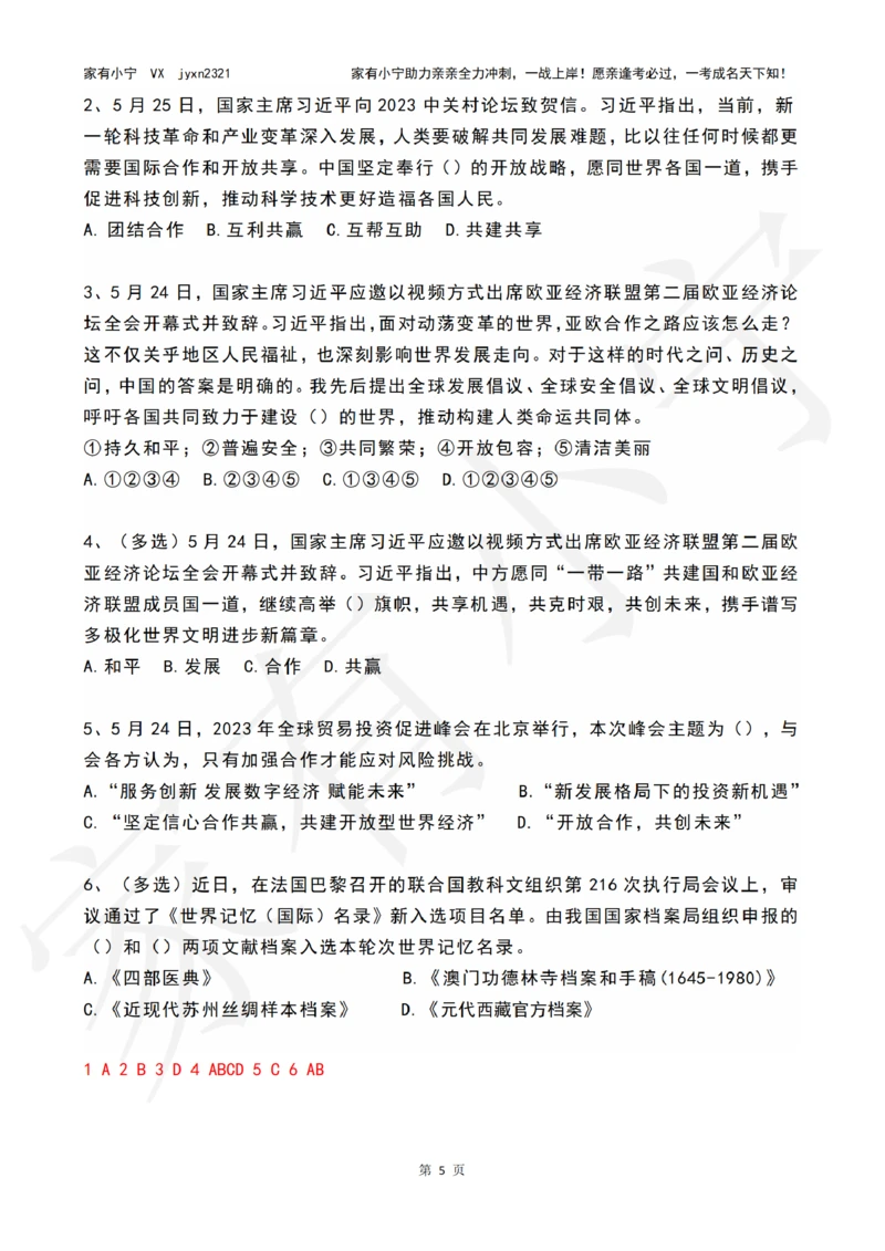
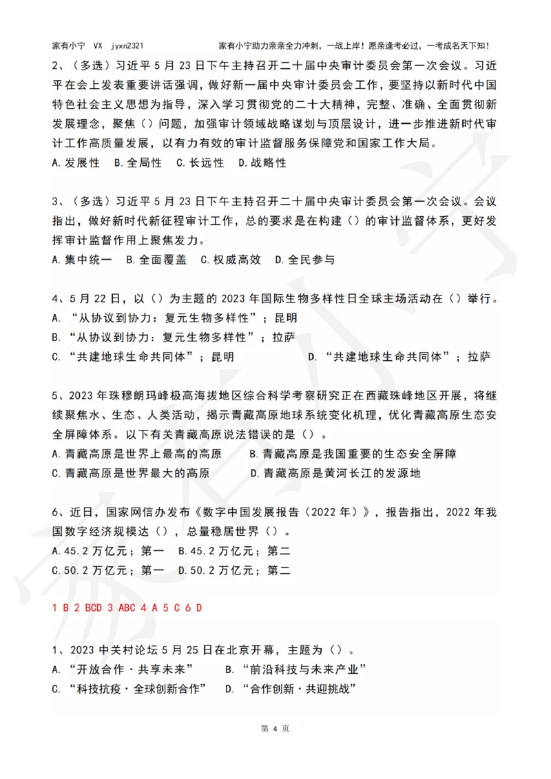
生活文档
学习资料
当前位置:
首页
>
文档
>2023年05月第4周时政热点试题及答案_三桶油_中海油_中海油_2023年时政持续更新_2023年时政资料这里更新_05月
2023年05月第4周时政热点试题及答案_三桶油_中海油_中海油_2023年时政持续更新_2023年时政资料这里更新_05月
2026-03-09 04:43:20
2026-01-25 00:29:29
文档预览
文档信息
文档格式
pdf
文档大小
3.411 MB
文档页数
7 页
上传时间
2026-01-25 00:29:29
下载文档
本文档来自网络内容,如有侵犯您的权益请联系我们删除,联系邮箱:wyl860211@qq.com。
上一篇
2011年高考化学试卷(新课标)(解析卷)_历年高考真题合集_化学历年高考真题_新·PDF版2008-2025·高考化学真题_化学(按省份分类)2008-2025_2008-2024·(广西)化学高考真题
下一篇
2023年05月第4周时政热点(国内+国际)_三桶油_中海油_中海油_2023年时政持续更新_2023年时政资料这里更新_05月
最新文档
专题04“计算型”选择题答题技巧(原卷版)_9.2025地理总复习_赠品通用版(老高考)复习资料_二轮复习_2023年高考地理毕业班二轮热点题型归纳与变式演练(全国通用)287360019
记叙性文章第25问原卷版-备战2026中考语文阅读文法剖析演练_02中考总复习(2026版更新中)_01-语文-中考总复习_2026年中考复习(更新中)_备战2026中考语文阅读文法剖析演练
记叙性文章第24问答案版-备战2026中考语文阅读文法剖析演练_02中考总复习(2026版更新中)_01-语文-中考总复习_2026年中考复习(更新中)_备战2026中考语文阅读文法剖析演练
记叙性文章第24问原卷版-备战2026中考语文阅读文法剖析演练_02中考总复习(2026版更新中)_01-语文-中考总复习_2026年中考复习(更新中)_备战2026中考语文阅读文法剖析演练
专题03气候与天气(解析版)-抓重点·破难点2023年高考地理二轮复习重难点突破高分训练营_9.2025地理总复习_2023年新高考复习资料_二轮复习
专题03气候与天气(原卷版)-抓重点·破难点2023年高考地理二轮复习重难点突破高分训练营_9.2025地理总复习_2023年新高考复习资料_二轮复习
专题03宇宙中的地球-备战2023年高考地理一轮复习精讲精练(解析版)_9.2025地理总复习_赠品通用版(老高考)复习资料_一轮复习_备战2023年高考地理一轮复习精讲精练
专题03宇宙中的地球-备战2023年高考地理一轮复习精讲精练(解析版)_9.2025地理总复习_2023年新高考复习资料_一轮复习_备战2023年高考地理一轮复习精讲精练
专题03宇宙中的地球-备战2023年高考地理一轮复习精讲精练(原卷版)_9.2025地理总复习_赠品通用版(老高考)复习资料_一轮复习_备战2023年高考地理一轮复习精讲精练
专题03宇宙中的地球-备战2023年高考地理一轮复习精讲精练(原卷版)_9.2025地理总复习_2023年新高考复习资料_一轮复习_备战2023年高考地理一轮复习精讲精练
热门文档
专题03太阳视运动与日影&地球运动与生产生活(讲义)(解析版)_9.2025地理总复习_2024年新高考资料_2.2024二轮复习_2024年高考地理二轮复习讲练测(新教材新高考)_微专题
专题03太阳视运动与日影&地球运动与生产生活(讲义)(原卷版)_9.2025地理总复习_2024年新高考资料_2.2024二轮复习_2024年高考地理二轮复习讲练测(新教材新高考)_微专题
专题03太阳视运动与日影&地球运动与生产生活(练习)(解析版)_9.2025地理总复习_2024年新高考资料_2.2024二轮复习_2024年高考地理二轮复习讲练测(新教材新高考)_微专题
专题03太阳视运动与日影&地球运动与生产生活(练习)(原卷版)_9.2025地理总复习_2024年新高考资料_2.2024二轮复习_2024年高考地理二轮复习讲练测(新教材新高考)_微专题
专题03天气与气候(专项训练)-必刷题2025年高考地理一轮复习区域地理专项训练(解析版)_9.2025地理总复习_2025年新高考资料_一轮复习
专题03天气与气候(专项训练)-必刷题2025年高考地理一轮复习区域地理专项训练(原卷版)_9.2025地理总复习_2025年新高考资料_一轮复习
专题03大气运动规律(讲义)(解析版)_9.2025地理总复习_2024年新高考资料_2.2024二轮复习_2024年高考地理二轮复习讲练测(新教材新高考)
专题03大气运动规律(讲义)(原卷版)_9.2025地理总复习_2024年新高考资料_2.2024二轮复习_2024年高考地理二轮复习讲练测(新教材新高考)
专题03大气运动规律(练习)(解析版)_9.2025地理总复习_2024年新高考资料_2.2024二轮复习_2024年高考地理二轮复习讲练测(新教材新高考)
专题03大气运动规律(练习)(原卷版)_9.2025地理总复习_2024年新高考资料_2.2024二轮复习_2024年高考地理二轮复习讲练测(新教材新高考)
随机文档
专题03大气的运动(测试)(解析版)_9.2025地理总复习_2024年新高考资料_1.2024一轮复习_2024年高考地理一轮复习讲练测(新教材新高考)
专题03大气的运动(测试)(原卷版)_9.2025地理总复习_2024年新高考资料_1.2024一轮复习_2024年高考地理一轮复习讲练测(新教材新高考)
专题03多种多样的地貌(讲义)(word版)-高频考点解密2023年高考地理二轮专题复习课件+讲义+分层训练(新高考专用)_9.2025地理总复习_2023年新高考复习资料_二轮复习
专题03多种多样的地貌(分层训练)-高频考点解密2023年高考地理二轮专题复习课件+讲义+分层训练(新高考专用)(解析版)_9.2025地理总复习_2023年新高考复习资料_二轮复习
专题03多种多样的地貌(分层训练)-高频考点解密2023年高考地理二轮专题复习课件+讲义+分层训练(新高考专用)(原卷版)_9.2025地理总复习_2023年新高考复习资料_二轮复习
记叙性文章第23问原卷版-备战2026中考语文阅读文法剖析演练_02中考总复习(2026版更新中)_01-语文-中考总复习_2026年中考复习(更新中)_备战2026中考语文阅读文法剖析演练
记叙性文章第22问答案版-备战2026中考语文阅读文法剖析演练_02中考总复习(2026版更新中)_01-语文-中考总复习_2026年中考复习(更新中)_备战2026中考语文阅读文法剖析演练
记叙性文章第22问原卷版-备战2026中考语文阅读文法剖析演练_02中考总复习(2026版更新中)_01-语文-中考总复习_2026年中考复习(更新中)_备战2026中考语文阅读文法剖析演练
2025年河南中考万唯定心卷道法答案_初中资料合集_万唯2025版万唯中考《定心卷》全国地方版实时更新(已更11省)_2025万唯中考《定心卷》7科(河南)
2025年河南中考万唯定心卷道法_初中资料合集_万唯2025版万唯中考《定心卷》全国地方版实时更新(已更11省)_2025万唯中考《定心卷》7科(河南)