文档
办公文件
生活文档
学习资料
当前位置:
首页
>
文档
>2023年07月第4周时政热点试题及答案_三桶油_中海油_中海油_2023年时政持续更新_2023年时政资料这里更新_07月
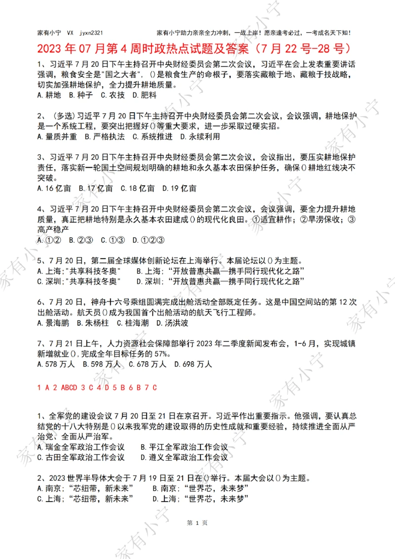
2023年07月第4周时政热点试题及答案_三桶油_中海油_中海油_2023年时政持续更新_2023年时政资料这里更新_07月
2026-03-11 09:09:35
2026-01-25 00:39:38
文档预览
文档信息
文档格式
pdf
文档大小
2.998 MB
文档页数
5 页
上传时间
2026-01-25 00:39:38
下载文档
本文档来自网络内容,如有侵犯您的权益请联系我们删除,联系邮箱:wyl860211@qq.com。
上一篇
2011年高考化学试卷(新课标)(解析卷)_历年高考真题合集_化学历年高考真题_新·Word版2008-2025·高考化学真题_化学(按省份分类)2008-2025_2008-2025·(河北)化学高考真题
下一篇
2023年07月第4周时政热点(国内+国际)_三桶油_中海油_中海油_2023年时政持续更新_2023年时政资料这里更新_07月
最新文档
通关08作文(解析版)_02中考总复习(2026版更新中)_01-语文-中考总复习_2024年中考资料_三轮复习_备战2024年中考语文抢分秘籍(全国通用)
通关08作文(原卷版)_02中考总复习(2026版更新中)_01-语文-中考总复习_2024年中考资料_三轮复习_备战2024年中考语文抢分秘籍(全国通用)
通关07记叙文阅读(解析版)_02中考总复习(2026版更新中)_01-语文-中考总复习_2024年中考资料_三轮复习_备战2024年中考语文抢分秘籍(全国通用)
通关07记叙文阅读(原卷版)_02中考总复习(2026版更新中)_01-语文-中考总复习_2024年中考资料_三轮复习_备战2024年中考语文抢分秘籍(全国通用)
通关07开放性试题专练(解析版)_02中考总复习(2026版更新中)_06-历史-中考总复习_2024年中考复习资料_三轮复习_备战2024年中考历史抢分秘籍(全国通用)_考前抢分通关
2025版《万唯中考定心卷》(FJ专版)7科预订礼-中考英语作文热考话题预测_初中资料合集_万唯2025版万唯中考《定心卷》全国地方版实时更新(已更11省)
通关07开放性试题专练(原卷版)_02中考总复习(2026版更新中)_06-历史-中考总复习_2024年中考复习资料_三轮复习_备战2024年中考历史抢分秘籍(全国通用)_考前抢分通关
2025版《万唯中考定心卷》(FJ专版)7科预订礼-中考作文热考主题预测_初中资料合集_万唯2025版万唯中考《定心卷》全国地方版实时更新(已更11省)
通关07功和机械能简单机械-备战2024年中考物理抢分秘籍(全国通用)(解析版)_02中考总复习(2026版更新中)_04-物理-中考总复习_2024年中考复习资料_三轮复习_第三部分考前抢分通关
专题09植被与土壤-备战2023年高考地理一轮复习精讲精练(原卷版)_9.2025地理总复习_赠品通用版(老高考)复习资料_一轮复习_备战2023年高考地理一轮复习精讲精练
热门文档
专题09岩石圈物质循环、内力作用与地表形态(思维导图+6大知识点+5个能力拓展)2025年高考地理一轮复习知识清单_9.2025地理总复习_2025年新高考资料_一轮复习
通关07功和机械能简单机械-备战2024年中考物理抢分秘籍(全国通用)(原卷版)_02中考总复习(2026版更新中)_04-物理-中考总复习_2024年中考复习资料_三轮复习_第三部分考前抢分通关
2025版《WW中考黑白卷》(FJ专版)生地预订礼-60天高频考点默写(生物学)_初中资料合集_万唯2025万唯中考《黑白卷-地生》多地版本(已更12省)_2025版《WW中考黑白卷》(FJ专版)生地
专题09城市(解析版)_9.2025地理总复习_2023年新高考复习资料_专项复习_十年高考真题地理分项解析_十年高考真题地理分项解析(第7-12专题)
通关06质量与密度、压强、浮力-备战2024年中考物理抢分秘籍(全国通用)(解析版)_02中考总复习(2026版更新中)_04-物理-中考总复习_2024年中考复习资料_三轮复习
2025版《WW中考黑白卷》(FJ专版)生地重难题新考法1_初中资料合集_万唯2025万唯中考《黑白卷-地生》多地版本(已更12省)_2025《万唯中考•黑白卷》地生(福建)
通关06质量与密度、压强、浮力-备战2024年中考物理抢分秘籍(全国通用)(原卷版)_02中考总复习(2026版更新中)_04-物理-中考总复习_2024年中考复习资料_三轮复习
2025版《WW中考黑白卷》(FJ专版)生地答案详解详析_初中资料合集_万唯2025万唯中考《黑白卷-地生》多地版本(已更12省)_2025《万唯中考•黑白卷》地生(福建)
专题09城市(原卷版)_9.2025地理总复习_2023年新高考复习资料_专项复习_十年高考真题地理分项解析_十年高考真题地理分项解析(第7-12专题)
通关06议论文阅读(解析版)_02中考总复习(2026版更新中)_01-语文-中考总复习_2024年中考资料_三轮复习_备战2024年中考语文抢分秘籍(全国通用)
随机文档
通关06议论文阅读(原卷版)_02中考总复习(2026版更新中)_01-语文-中考总复习_2024年中考资料_三轮复习_备战2024年中考语文抢分秘籍(全国通用)
专题09地表形态的塑造-口袋书2024年高考地理一轮复习知识清单_9.2025地理总复习_2024年新高考资料_1.2024一轮复习_2024年高考地理一轮复习知识清单
通关06世界史材料分析题专练(解析版)_02中考总复习(2026版更新中)_06-历史-中考总复习_2024年中考复习资料_三轮复习_备战2024年中考历史抢分秘籍(全国通用)_考前抢分通关
专题09地理区位综合题答题技巧(原卷版)_9.2025地理总复习_赠品通用版(老高考)复习资料_二轮复习_2023年高考地理毕业班二轮热点题型归纳与变式演练(全国通用)287360019
通关06世界史材料分析题专练(原卷版)_02中考总复习(2026版更新中)_06-历史-中考总复习_2024年中考复习资料_三轮复习_备战2024年中考历史抢分秘籍(全国通用)_考前抢分通关
专题09产业区位因素-2023年高考地理一轮复习小题多维练(解析版)_9.2025地理总复习_2023年新高考复习资料_一轮复习_2023年高考地理一轮复习小题多维练(新高考专用)_产业区位因素
2025版《WW中考黑白卷》(FJ专版)7科预订礼-中考高频考点新考法抢先练(数理化)_初中资料合集_2025《万唯中考•黑白卷》多地方版(更30省)_2025《万唯中考•黑白卷》7科全套(福建)
通关05运动和力-备战2024年中考物理抢分秘籍(全国通用)(解析版)_02中考总复习(2026版更新中)_04-物理-中考总复习_2024年中考复习资料_三轮复习_第三部分考前抢分通关
专题09产业区位因素-2023年高考地理一轮复习小题多维练(原卷版)_9.2025地理总复习_2023年新高考复习资料_一轮复习_2023年高考地理一轮复习小题多维练(新高考专用)_产业区位因素
专题09产业区位与产业发展(讲义)(解析版)_9.2025地理总复习_2024年新高考资料_2.2024二轮复习_2024年高考地理二轮复习讲练测(新教材新高考)