当前位置:首页>文档>精品解析:山东省枣庄市2021年中考生物试题(原卷版)_中考真题_8.生物中考真题2015-2024年_地区卷_山东省_枣庄生物10-22缺20

精品解析:山东省枣庄市2021年中考生物试题(原卷版)_中考真题_8.生物中考真题2015-2024年_地区卷_山东省_枣庄生物10-22缺20

  • 2026-02-10 12:36:11 2026-02-10 09:47:23

文档预览

精品解析:山东省枣庄市2021年中考生物试题(原卷版)_中考真题_8.生物中考真题2015-2024年_地区卷_山东省_枣庄生物10-22缺20
精品解析:山东省枣庄市2021年中考生物试题(原卷版)_中考真题_8.生物中考真题2015-2024年_地区卷_山东省_枣庄生物10-22缺20
精品解析:山东省枣庄市2021年中考生物试题(原卷版)_中考真题_8.生物中考真题2015-2024年_地区卷_山东省_枣庄生物10-22缺20
精品解析:山东省枣庄市2021年中考生物试题(原卷版)_中考真题_8.生物中考真题2015-2024年_地区卷_山东省_枣庄生物10-22缺20
精品解析:山东省枣庄市2021年中考生物试题(原卷版)_中考真题_8.生物中考真题2015-2024年_地区卷_山东省_枣庄生物10-22缺20

文档信息

文档格式
docx
文档大小
0.189 MB
文档页数
5 页
上传时间
2026-02-10 09:47:23

文档内容

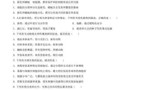
【淘宝搜索店铺:中小学教辅资源店 微信:mlxt2022】 2021 年枣庄市初中学业水平考试 生物 第Ⅰ卷选择题 1. “少小离家老大回,乡音无改鬓毛衰”的诗句中,最能体现的生物的基本特征是( ) A. 能生长发育 B. 有应激反应 C. 有遗传特性 D. 能繁殖后代 2. “小荷才露尖尖角,早有蜻蜓立上头”。下列关于荷花和蜻蜓的叙述,错误的是( ) A. 荷花细胞在分裂的过程中,形成新的细胞壁和细胞膜 B. 荷花和蜻蜓 的细胞膜,都有保护和控制物质进出的功能 C. 细胞的分裂和分化是荷花、蜻蜓生长发育和繁殖的基础 D. 荷花和蜻蜓的细胞分化,都可以形成不同的器官和系统 3. 人们喜欢绿色,把它视为希望和活力的象征。下列有关绿色植物的描述,正确的是( ) A. 海带,通过叶进行光合作用 B. 墙藓,通过根吸收水分 C. 满江红,有输导组织,用孢子繁殖 D. 银杏和大豆的种子均有果皮包被 4. 下列有关动物特点和所属类群的叙述,错误的是( ) A. 绦虫身体扁平,有口无肛门,扁形动物 B. 河蚌身体柔软,依靠斧足运动,软体动物 C. 蟾蜍皮肤裸露,终生用肺呼吸,两栖动物 D. 甲鱼体表背甲,卵有坚韧卵壳,爬行动物 5. 下列有关微生物的叙述,错误的是( ) A. 病毒侵染某种特定的细胞后,通过分裂的方式进行个体增殖 B. 真菌与细菌在细胞结构上相比,最大的区别是有成形的细胞核 C. 细菌分布广泛,与繁殖能力强和利用芽孢度过恶劣环境有关 D. 营腐生的细菌和真菌,使生物圈中的碳得以周而复始地循环 6. 下列生物分类单位中,生物之间共同特征最多的是( ) A. 种 B. 属 C. 纲 D. 界 7. 生物体的结构与功能相适应是生命观念之一。下列选项不符合这一观念的是( ) A. 叶肉细胞中含大量的叶绿体——制造有机物 B. 木质部内有筛管——运输水分和无机盐 C. 角质层细胞排列紧密——保护和防止水分过度散失 D. 红细胞富含血红蛋白——运输氧气 8. 下列关于“观察小鱼尾鳍的血液流动”实验的叙述,错误的是( ) 1【淘宝搜索店铺:中小学教辅资源店 微信:mlxt2022】 A. 对光时应依次调节粗准焦螺旋﹑转换器、遮光器和反光镜 B. 将小鱼用湿纱布包住待其安定后,用显微镜观察小鱼尾鳍 C. 根据“内径只允许红细胞单行通过”的特点识别毛细血管 D. 只有用高倍物镜,才能观察到“红细胞单行通过”的血管 9. 下列有关人体生命活动调节的叙述,错误的是( ) A. 激素含量少,但对人体具有重要的调节作用 B. 大脑皮层是调节人体生理活动的最高级中枢 C. 非条件反射的神经中枢都位于脊髓的灰质内 D. 对语言和文字建立的条件反射是人类特有的 10. 截至2021年5月29日,全国累计接种新冠疫苗62097.4万剂次。相比80%~85%的群体免疫要求还有 差距,我们要积极响应国家号召接种新冠疫苗。下列有关叙述,错误的是( ) A. 接种新冠疫苗是预防新冠肺炎最经济有效 的措施 B. 新冠疫苗作为抗体,帮助人体直接抵御新冠病毒 C. 注射新冠疫苗使人体获得 的免疫属于特异性免疫 D. 注射新冠疫苗在传染病预防上属于保护易感人群 11. 下列关于生物生殖和发育的叙述,错误的是( ) A. 家蚕的发育比蝗虫多一个蛹期,属于完全变态发育 B. 受精鸡蛋的胚盘较大,保证了胚胎发育需要的营养 C. 开花季节,花粉落在同种植物雌蕊的柱头才能萌发 D. 利用顶端优势和光合作用原理修剪果树可提高产量 12. 青春期是人一生中身体发育和智力发展的黄金时期。下列有关青春期的叙述,错误的是( ) A. 身高和体重迅速增长,是青春期形态发育的显著特点 B. 男孩出现遗精、女孩出现月经都属于正常的生理现象 C. 性意识萌动会对异性产生好感,要正确处理同学关系 D. 青春期心理发育已经成熟,任何事情都可以自己做主 13. 猎豹和羚羊的进化过程宛如一场漫长的“军备竞赛”。下列有关叙述,错误的是( ) 2【淘宝搜索店铺:中小学教辅资源店 微信:mlxt2022】 A. 跑得慢的猎豹和跑得慢的羚羊被淘汰 B. 跑得快的猎豹定向选择了跑得快的羚羊 C. 猎豹为捕食羚羊产生了跑得快的变异 D. 猎豹与羚羊在相互选择中共同进化 14. 下列关于生命起源和进化的说法,错误的是( ) A. 化学进化学说认为,生命是由非生命物质逐渐演变而来 B. 同源器官,为生物进化理论提供了重要的解剖学证据 C. 中华龙鸟的特征说明鸟类是由原始的爬行类进化而来 D. 北京猿人能打制不同的石器、学会用火,属于智人阶段 15. “运动演绎精彩,健康成就未来”。下列有关动物运动的叙述,正确的是( ) A. 人体 的运动系统主要由骨、关节和骨骼肌组成 B. 骨骼肌至少跨一个关节,由肌腱附着在一块骨上 C. 关节囊内外的韧带,可以使关节即牢固又灵活 D. 任何一个动作,只需要运动系统参与即可完成 16. 云南西双版纳有一种植物叫“风雨花”,每当暴风雨来临时,高气温、低气压会刺激它的开花激素猛 增,从而开出许多花朵。这种现象体现的生物与环境的关系是( ) A. 环境适应生物 B. 环境影响生物 C. 生物适应环境 D. 生物影响环境 17. 生物技术的迅速发展极大满足了我们对于美好生活的向往。下列有关叙述,错误的是( ) A. 制作酸奶利用了乳酸菌的乳酸发酵 B. 真空包装的食品“鼓袋”就不能食用 C. 克隆羊“多莉”的诞生属于有性生殖 D. 转基因技术可以定向改良动植物品种 18. 目前,铅污染已成为威胁人类健康的“隐形杀手”。为探究铅对人体健康有无影响,科研人员选取30 只大小和健康状况相近的小白鼠,平均分为三组进行实验,实验处理如表所示(醋酸铅是一种含铅化合 物)。30天后,获得的实验数据如图所示。下列有关叙述,错误的是( ) 组 注射剂(等量注射) 检测方法 3【淘宝搜索店铺:中小学教辅资源店 微信:mlxt2022】 别 甲 含1.8%醋酸铅的5%葡萄糖溶液 乙 含3.6%%醋酸铅的5%葡萄糖溶液 每10天检一次血红蛋白含量 丙 X溶液 A. 实验假设可以是醋酸铅影响小白鼠体内血红蛋白的含量 B. 丙组小白鼠注射的X溶液是不含醋酸铅的5%葡萄糖溶液 C. 实验结论是随铅含量的升高,小白鼠体内血红蛋白含量降低 D. 若实验结果与假设不符,应修改实验数据,使结果与假设一致 第Ⅱ卷非选择题 19. 为创建国家园林城市,我市引种了香樟树等南方园林植物。为了解香樟树引种到我市后的生长状况, 某研究小组在晴朗无风的夏日观测其光合速率,结果如下:图1是香樟叶片光合速率(用二氧化碳吸收量 表示)随光照强度变化的情况;图2是香樟叶片在停止供水和恢复供水条件下,气孔开度(即气孔开放程 度)与光合速率的变化情况。请分析作答: (1)图1中a点,实验叶片的叶肉细胞释放的二氧化碳来自____________(填细胞结构)。 (2)图1中b点,实验叶片的叶肉细胞_____________(填“释放”或“不释放”)氧气,原因是光合作 用产生的氧气__________________________。 4【淘宝搜索店铺:中小学教辅资源店 微信:mlxt2022】 (3)图2停止供水后,B点较A点光合速率下降,原因一:水是光合作用的____________;原因二:保卫 细胞______________(填“失水收缩”或“吸水膨胀”)使得部分______关闭,导致吸收的____________ 减少。 (4)图2恢复供水后,香樟树吸收的水分绝大部分用于__________(填生理过程)。 20. 5月16日上午7点30分,“2021大运河(枣庄)马拉松”在台儿庄鸣枪开赛。马拉松比赛是一项长距 离、高负荷,高风险的竞技运动,对参赛者的身体状况要求很高。请分析作答: (1)马拉松运动员摄取的食物中,最重要的供能物质是__________,人体参与该类物质消化的器官有 ___________。 (2)运动员在跑步过程中呼吸频率和深度会加大,通过______实现肺与外界气体交换,进而通过肺泡内 和组织里的气体交换将更多的氧气扩散到骨骼肌细胞。骨骼肌细胞利用氧气分解有机物,同时 ___________,用于肌肉收缩。从肺泡到骨骼肌细胞的整个气体扩散过程中,氧气浓度最低的结构是 _____________。 (3)运动员跑步过程中,不断的在沿途补水点补充水分,但排尿量并不会增加,这主要与_____________ 重吸收作用和______排出大量汗液有关。 (4)从维护体育运动的宗旨和保护人体健康的角度看,运动员严禁服用违禁药物。违禁药物会对人体的 _____________________系统造成严重危害。(答出2个即可) 21. 2019年9月29日,袁隆平院士荣获“共和国勋章”。据统计,他培育的杂交水稻在我国每年增产的稻 谷可多养活8000万人。袁隆平院士毕生追求“禾下乘凉梦”,期待超级杂交稻比高粱还高,可以坐在瀑布 般的稻穗下乘凉。这个梦想,期待有科学追求的你去实现!水稻有高杆的,也有矮杆的,现用高杆水稻和 矮杆水稻进行杂交实验,结果如表所示。请分析作答: 亲代 子代 组 别 父本 母本 高杆(株) 矮杆(株) 甲 高杆 矮杆 787 0 乙 矮杆 矮杆 0 882 丙 甲组子代 甲组子代 m n 的 (1)水稻 体细胞中有12对染色体,形成的生殖细胞中有_________条染色体。 (2)水稻的高杆和矮杆是一对相对性状,根据组别_______可判断出高杆是_________性状。 (3)若控制稻杆高矮的基因用D,d表示,则组别乙的父本和母本的基因组成分别是_________。 5
基本 文件 流程 错误 SQL 调试
  1. 请求信息 : 2026-03-03 15:13:16 HTTP/1.1 GET : https://www.yeyulingfeng.com/wendang/174016.html
  2. 运行时间 : 0.108096s [ 吞吐率:9.25req/s ] 内存消耗:5,152.18kb 文件加载:144
  3. 缓存信息 : 0 reads,0 writes
  4. 会话信息 : SESSION_ID=443966b477f44ab1a755d4209acceae7
  1. /yingpanguazai/ssd/ssd1/www/wwww.yeyulingfeng.com/public/index.php ( 0.79 KB )
  2. /yingpanguazai/ssd/ssd1/www/wwww.yeyulingfeng.com/vendor/autoload.php ( 0.17 KB )
  3. /yingpanguazai/ssd/ssd1/www/wwww.yeyulingfeng.com/vendor/composer/autoload_real.php ( 2.49 KB )
  4. /yingpanguazai/ssd/ssd1/www/wwww.yeyulingfeng.com/vendor/composer/platform_check.php ( 0.90 KB )
  5. /yingpanguazai/ssd/ssd1/www/wwww.yeyulingfeng.com/vendor/composer/ClassLoader.php ( 14.03 KB )
  6. /yingpanguazai/ssd/ssd1/www/wwww.yeyulingfeng.com/vendor/composer/autoload_static.php ( 6.05 KB )
  7. /yingpanguazai/ssd/ssd1/www/wwww.yeyulingfeng.com/vendor/topthink/think-helper/src/helper.php ( 8.34 KB )
  8. /yingpanguazai/ssd/ssd1/www/wwww.yeyulingfeng.com/vendor/topthink/think-validate/src/helper.php ( 2.19 KB )
  9. /yingpanguazai/ssd/ssd1/www/wwww.yeyulingfeng.com/vendor/ralouphie/getallheaders/src/getallheaders.php ( 1.60 KB )
  10. /yingpanguazai/ssd/ssd1/www/wwww.yeyulingfeng.com/vendor/topthink/think-orm/src/helper.php ( 1.47 KB )
  11. /yingpanguazai/ssd/ssd1/www/wwww.yeyulingfeng.com/vendor/topthink/think-orm/stubs/load_stubs.php ( 0.16 KB )
  12. /yingpanguazai/ssd/ssd1/www/wwww.yeyulingfeng.com/vendor/topthink/framework/src/think/Exception.php ( 1.69 KB )
  13. /yingpanguazai/ssd/ssd1/www/wwww.yeyulingfeng.com/vendor/topthink/think-container/src/Facade.php ( 2.71 KB )
  14. /yingpanguazai/ssd/ssd1/www/wwww.yeyulingfeng.com/vendor/symfony/deprecation-contracts/function.php ( 0.99 KB )
  15. /yingpanguazai/ssd/ssd1/www/wwww.yeyulingfeng.com/vendor/symfony/polyfill-mbstring/bootstrap.php ( 8.26 KB )
  16. /yingpanguazai/ssd/ssd1/www/wwww.yeyulingfeng.com/vendor/symfony/polyfill-mbstring/bootstrap80.php ( 9.78 KB )
  17. /yingpanguazai/ssd/ssd1/www/wwww.yeyulingfeng.com/vendor/symfony/var-dumper/Resources/functions/dump.php ( 1.49 KB )
  18. /yingpanguazai/ssd/ssd1/www/wwww.yeyulingfeng.com/vendor/topthink/think-dumper/src/helper.php ( 0.18 KB )
  19. /yingpanguazai/ssd/ssd1/www/wwww.yeyulingfeng.com/vendor/symfony/var-dumper/VarDumper.php ( 4.30 KB )
  20. /yingpanguazai/ssd/ssd1/www/wwww.yeyulingfeng.com/vendor/guzzlehttp/guzzle/src/functions_include.php ( 0.16 KB )
  21. /yingpanguazai/ssd/ssd1/www/wwww.yeyulingfeng.com/vendor/guzzlehttp/guzzle/src/functions.php ( 5.54 KB )
  22. /yingpanguazai/ssd/ssd1/www/wwww.yeyulingfeng.com/vendor/topthink/framework/src/think/App.php ( 15.30 KB )
  23. /yingpanguazai/ssd/ssd1/www/wwww.yeyulingfeng.com/vendor/topthink/think-container/src/Container.php ( 15.76 KB )
  24. /yingpanguazai/ssd/ssd1/www/wwww.yeyulingfeng.com/vendor/psr/container/src/ContainerInterface.php ( 1.02 KB )
  25. /yingpanguazai/ssd/ssd1/www/wwww.yeyulingfeng.com/app/provider.php ( 0.19 KB )
  26. /yingpanguazai/ssd/ssd1/www/wwww.yeyulingfeng.com/vendor/topthink/framework/src/think/Http.php ( 6.04 KB )
  27. /yingpanguazai/ssd/ssd1/www/wwww.yeyulingfeng.com/vendor/topthink/think-helper/src/helper/Str.php ( 7.29 KB )
  28. /yingpanguazai/ssd/ssd1/www/wwww.yeyulingfeng.com/vendor/topthink/framework/src/think/Env.php ( 4.68 KB )
  29. /yingpanguazai/ssd/ssd1/www/wwww.yeyulingfeng.com/app/common.php ( 0.03 KB )
  30. /yingpanguazai/ssd/ssd1/www/wwww.yeyulingfeng.com/vendor/topthink/framework/src/helper.php ( 18.78 KB )
  31. /yingpanguazai/ssd/ssd1/www/wwww.yeyulingfeng.com/vendor/topthink/framework/src/think/Config.php ( 5.54 KB )
  32. /yingpanguazai/ssd/ssd1/www/wwww.yeyulingfeng.com/config/alipay.php ( 3.59 KB )
  33. /yingpanguazai/ssd/ssd1/www/wwww.yeyulingfeng.com/vendor/topthink/framework/src/think/facade/Env.php ( 1.67 KB )
  34. /yingpanguazai/ssd/ssd1/www/wwww.yeyulingfeng.com/config/app.php ( 0.95 KB )
  35. /yingpanguazai/ssd/ssd1/www/wwww.yeyulingfeng.com/config/cache.php ( 0.78 KB )
  36. /yingpanguazai/ssd/ssd1/www/wwww.yeyulingfeng.com/config/console.php ( 0.23 KB )
  37. /yingpanguazai/ssd/ssd1/www/wwww.yeyulingfeng.com/config/cookie.php ( 0.56 KB )
  38. /yingpanguazai/ssd/ssd1/www/wwww.yeyulingfeng.com/config/database.php ( 2.48 KB )
  39. /yingpanguazai/ssd/ssd1/www/wwww.yeyulingfeng.com/config/filesystem.php ( 0.61 KB )
  40. /yingpanguazai/ssd/ssd1/www/wwww.yeyulingfeng.com/config/lang.php ( 0.91 KB )
  41. /yingpanguazai/ssd/ssd1/www/wwww.yeyulingfeng.com/config/log.php ( 1.35 KB )
  42. /yingpanguazai/ssd/ssd1/www/wwww.yeyulingfeng.com/config/middleware.php ( 0.19 KB )
  43. /yingpanguazai/ssd/ssd1/www/wwww.yeyulingfeng.com/config/route.php ( 1.89 KB )
  44. /yingpanguazai/ssd/ssd1/www/wwww.yeyulingfeng.com/config/session.php ( 0.57 KB )
  45. /yingpanguazai/ssd/ssd1/www/wwww.yeyulingfeng.com/config/trace.php ( 0.34 KB )
  46. /yingpanguazai/ssd/ssd1/www/wwww.yeyulingfeng.com/config/view.php ( 0.82 KB )
  47. /yingpanguazai/ssd/ssd1/www/wwww.yeyulingfeng.com/app/event.php ( 0.25 KB )
  48. /yingpanguazai/ssd/ssd1/www/wwww.yeyulingfeng.com/vendor/topthink/framework/src/think/Event.php ( 7.67 KB )
  49. /yingpanguazai/ssd/ssd1/www/wwww.yeyulingfeng.com/app/service.php ( 0.13 KB )
  50. /yingpanguazai/ssd/ssd1/www/wwww.yeyulingfeng.com/app/AppService.php ( 0.26 KB )
  51. /yingpanguazai/ssd/ssd1/www/wwww.yeyulingfeng.com/vendor/topthink/framework/src/think/Service.php ( 1.64 KB )
  52. /yingpanguazai/ssd/ssd1/www/wwww.yeyulingfeng.com/vendor/topthink/framework/src/think/Lang.php ( 7.35 KB )
  53. /yingpanguazai/ssd/ssd1/www/wwww.yeyulingfeng.com/vendor/topthink/framework/src/lang/zh-cn.php ( 13.70 KB )
  54. /yingpanguazai/ssd/ssd1/www/wwww.yeyulingfeng.com/vendor/topthink/framework/src/think/initializer/Error.php ( 3.31 KB )
  55. /yingpanguazai/ssd/ssd1/www/wwww.yeyulingfeng.com/vendor/topthink/framework/src/think/initializer/RegisterService.php ( 1.33 KB )
  56. /yingpanguazai/ssd/ssd1/www/wwww.yeyulingfeng.com/vendor/services.php ( 0.14 KB )
  57. /yingpanguazai/ssd/ssd1/www/wwww.yeyulingfeng.com/vendor/topthink/framework/src/think/service/PaginatorService.php ( 1.52 KB )
  58. /yingpanguazai/ssd/ssd1/www/wwww.yeyulingfeng.com/vendor/topthink/framework/src/think/service/ValidateService.php ( 0.99 KB )
  59. /yingpanguazai/ssd/ssd1/www/wwww.yeyulingfeng.com/vendor/topthink/framework/src/think/service/ModelService.php ( 2.04 KB )
  60. /yingpanguazai/ssd/ssd1/www/wwww.yeyulingfeng.com/vendor/topthink/think-trace/src/Service.php ( 0.77 KB )
  61. /yingpanguazai/ssd/ssd1/www/wwww.yeyulingfeng.com/vendor/topthink/framework/src/think/Middleware.php ( 6.72 KB )
  62. /yingpanguazai/ssd/ssd1/www/wwww.yeyulingfeng.com/vendor/topthink/framework/src/think/initializer/BootService.php ( 0.77 KB )
  63. /yingpanguazai/ssd/ssd1/www/wwww.yeyulingfeng.com/vendor/topthink/think-orm/src/Paginator.php ( 11.86 KB )
  64. /yingpanguazai/ssd/ssd1/www/wwww.yeyulingfeng.com/vendor/topthink/think-validate/src/Validate.php ( 63.20 KB )
  65. /yingpanguazai/ssd/ssd1/www/wwww.yeyulingfeng.com/vendor/topthink/think-orm/src/Model.php ( 23.55 KB )
  66. /yingpanguazai/ssd/ssd1/www/wwww.yeyulingfeng.com/vendor/topthink/think-orm/src/model/concern/Attribute.php ( 21.05 KB )
  67. /yingpanguazai/ssd/ssd1/www/wwww.yeyulingfeng.com/vendor/topthink/think-orm/src/model/concern/AutoWriteData.php ( 4.21 KB )
  68. /yingpanguazai/ssd/ssd1/www/wwww.yeyulingfeng.com/vendor/topthink/think-orm/src/model/concern/Conversion.php ( 6.44 KB )
  69. /yingpanguazai/ssd/ssd1/www/wwww.yeyulingfeng.com/vendor/topthink/think-orm/src/model/concern/DbConnect.php ( 5.16 KB )
  70. /yingpanguazai/ssd/ssd1/www/wwww.yeyulingfeng.com/vendor/topthink/think-orm/src/model/concern/ModelEvent.php ( 2.33 KB )
  71. /yingpanguazai/ssd/ssd1/www/wwww.yeyulingfeng.com/vendor/topthink/think-orm/src/model/concern/RelationShip.php ( 28.29 KB )
  72. /yingpanguazai/ssd/ssd1/www/wwww.yeyulingfeng.com/vendor/topthink/think-helper/src/contract/Arrayable.php ( 0.09 KB )
  73. /yingpanguazai/ssd/ssd1/www/wwww.yeyulingfeng.com/vendor/topthink/think-helper/src/contract/Jsonable.php ( 0.13 KB )
  74. /yingpanguazai/ssd/ssd1/www/wwww.yeyulingfeng.com/vendor/topthink/think-orm/src/model/contract/Modelable.php ( 0.09 KB )
  75. /yingpanguazai/ssd/ssd1/www/wwww.yeyulingfeng.com/vendor/topthink/framework/src/think/Db.php ( 2.88 KB )
  76. /yingpanguazai/ssd/ssd1/www/wwww.yeyulingfeng.com/vendor/topthink/think-orm/src/DbManager.php ( 8.52 KB )
  77. /yingpanguazai/ssd/ssd1/www/wwww.yeyulingfeng.com/vendor/topthink/framework/src/think/Log.php ( 6.28 KB )
  78. /yingpanguazai/ssd/ssd1/www/wwww.yeyulingfeng.com/vendor/topthink/framework/src/think/Manager.php ( 3.92 KB )
  79. /yingpanguazai/ssd/ssd1/www/wwww.yeyulingfeng.com/vendor/psr/log/src/LoggerTrait.php ( 2.69 KB )
  80. /yingpanguazai/ssd/ssd1/www/wwww.yeyulingfeng.com/vendor/psr/log/src/LoggerInterface.php ( 2.71 KB )
  81. /yingpanguazai/ssd/ssd1/www/wwww.yeyulingfeng.com/vendor/topthink/framework/src/think/Cache.php ( 4.92 KB )
  82. /yingpanguazai/ssd/ssd1/www/wwww.yeyulingfeng.com/vendor/psr/simple-cache/src/CacheInterface.php ( 4.71 KB )
  83. /yingpanguazai/ssd/ssd1/www/wwww.yeyulingfeng.com/vendor/topthink/think-helper/src/helper/Arr.php ( 16.63 KB )
  84. /yingpanguazai/ssd/ssd1/www/wwww.yeyulingfeng.com/vendor/topthink/framework/src/think/cache/driver/File.php ( 7.84 KB )
  85. /yingpanguazai/ssd/ssd1/www/wwww.yeyulingfeng.com/vendor/topthink/framework/src/think/cache/Driver.php ( 9.03 KB )
  86. /yingpanguazai/ssd/ssd1/www/wwww.yeyulingfeng.com/vendor/topthink/framework/src/think/contract/CacheHandlerInterface.php ( 1.99 KB )
  87. /yingpanguazai/ssd/ssd1/www/wwww.yeyulingfeng.com/app/Request.php ( 0.09 KB )
  88. /yingpanguazai/ssd/ssd1/www/wwww.yeyulingfeng.com/vendor/topthink/framework/src/think/Request.php ( 55.78 KB )
  89. /yingpanguazai/ssd/ssd1/www/wwww.yeyulingfeng.com/app/middleware.php ( 0.25 KB )
  90. /yingpanguazai/ssd/ssd1/www/wwww.yeyulingfeng.com/vendor/topthink/framework/src/think/Pipeline.php ( 2.61 KB )
  91. /yingpanguazai/ssd/ssd1/www/wwww.yeyulingfeng.com/vendor/topthink/think-trace/src/TraceDebug.php ( 3.40 KB )
  92. /yingpanguazai/ssd/ssd1/www/wwww.yeyulingfeng.com/vendor/topthink/framework/src/think/middleware/SessionInit.php ( 1.94 KB )
  93. /yingpanguazai/ssd/ssd1/www/wwww.yeyulingfeng.com/vendor/topthink/framework/src/think/Session.php ( 1.80 KB )
  94. /yingpanguazai/ssd/ssd1/www/wwww.yeyulingfeng.com/vendor/topthink/framework/src/think/session/driver/File.php ( 6.27 KB )
  95. /yingpanguazai/ssd/ssd1/www/wwww.yeyulingfeng.com/vendor/topthink/framework/src/think/contract/SessionHandlerInterface.php ( 0.87 KB )
  96. /yingpanguazai/ssd/ssd1/www/wwww.yeyulingfeng.com/vendor/topthink/framework/src/think/session/Store.php ( 7.12 KB )
  97. /yingpanguazai/ssd/ssd1/www/wwww.yeyulingfeng.com/vendor/topthink/framework/src/think/Route.php ( 23.73 KB )
  98. /yingpanguazai/ssd/ssd1/www/wwww.yeyulingfeng.com/vendor/topthink/framework/src/think/route/RuleName.php ( 5.75 KB )
  99. /yingpanguazai/ssd/ssd1/www/wwww.yeyulingfeng.com/vendor/topthink/framework/src/think/route/Domain.php ( 2.53 KB )
  100. /yingpanguazai/ssd/ssd1/www/wwww.yeyulingfeng.com/vendor/topthink/framework/src/think/route/RuleGroup.php ( 22.43 KB )
  101. /yingpanguazai/ssd/ssd1/www/wwww.yeyulingfeng.com/vendor/topthink/framework/src/think/route/Rule.php ( 26.95 KB )
  102. /yingpanguazai/ssd/ssd1/www/wwww.yeyulingfeng.com/vendor/topthink/framework/src/think/route/RuleItem.php ( 9.78 KB )
  103. /yingpanguazai/ssd/ssd1/www/wwww.yeyulingfeng.com/route/app.php ( 3.73 KB )
  104. /yingpanguazai/ssd/ssd1/www/wwww.yeyulingfeng.com/vendor/topthink/framework/src/think/facade/Route.php ( 4.70 KB )
  105. /yingpanguazai/ssd/ssd1/www/wwww.yeyulingfeng.com/vendor/topthink/framework/src/think/route/dispatch/Controller.php ( 4.74 KB )
  106. /yingpanguazai/ssd/ssd1/www/wwww.yeyulingfeng.com/vendor/topthink/framework/src/think/route/Dispatch.php ( 10.44 KB )
  107. /yingpanguazai/ssd/ssd1/www/wwww.yeyulingfeng.com/app/controller/Index.php ( 9.50 KB )
  108. /yingpanguazai/ssd/ssd1/www/wwww.yeyulingfeng.com/app/BaseController.php ( 2.05 KB )
  109. /yingpanguazai/ssd/ssd1/www/wwww.yeyulingfeng.com/vendor/topthink/think-orm/src/facade/Db.php ( 0.93 KB )
  110. /yingpanguazai/ssd/ssd1/www/wwww.yeyulingfeng.com/vendor/topthink/think-orm/src/db/connector/Mysql.php ( 5.44 KB )
  111. /yingpanguazai/ssd/ssd1/www/wwww.yeyulingfeng.com/vendor/topthink/think-orm/src/db/PDOConnection.php ( 52.47 KB )
  112. /yingpanguazai/ssd/ssd1/www/wwww.yeyulingfeng.com/vendor/topthink/think-orm/src/db/Connection.php ( 8.39 KB )
  113. /yingpanguazai/ssd/ssd1/www/wwww.yeyulingfeng.com/vendor/topthink/think-orm/src/db/ConnectionInterface.php ( 4.57 KB )
  114. /yingpanguazai/ssd/ssd1/www/wwww.yeyulingfeng.com/vendor/topthink/think-orm/src/db/builder/Mysql.php ( 16.58 KB )
  115. /yingpanguazai/ssd/ssd1/www/wwww.yeyulingfeng.com/vendor/topthink/think-orm/src/db/Builder.php ( 24.06 KB )
  116. /yingpanguazai/ssd/ssd1/www/wwww.yeyulingfeng.com/vendor/topthink/think-orm/src/db/BaseBuilder.php ( 27.50 KB )
  117. /yingpanguazai/ssd/ssd1/www/wwww.yeyulingfeng.com/vendor/topthink/think-orm/src/db/Query.php ( 15.71 KB )
  118. /yingpanguazai/ssd/ssd1/www/wwww.yeyulingfeng.com/vendor/topthink/think-orm/src/db/BaseQuery.php ( 45.13 KB )
  119. /yingpanguazai/ssd/ssd1/www/wwww.yeyulingfeng.com/vendor/topthink/think-orm/src/db/concern/TimeFieldQuery.php ( 7.43 KB )
  120. /yingpanguazai/ssd/ssd1/www/wwww.yeyulingfeng.com/vendor/topthink/think-orm/src/db/concern/AggregateQuery.php ( 3.26 KB )
  121. /yingpanguazai/ssd/ssd1/www/wwww.yeyulingfeng.com/vendor/topthink/think-orm/src/db/concern/ModelRelationQuery.php ( 20.07 KB )
  122. /yingpanguazai/ssd/ssd1/www/wwww.yeyulingfeng.com/vendor/topthink/think-orm/src/db/concern/ParamsBind.php ( 3.66 KB )
  123. /yingpanguazai/ssd/ssd1/www/wwww.yeyulingfeng.com/vendor/topthink/think-orm/src/db/concern/ResultOperation.php ( 7.01 KB )
  124. /yingpanguazai/ssd/ssd1/www/wwww.yeyulingfeng.com/vendor/topthink/think-orm/src/db/concern/WhereQuery.php ( 19.37 KB )
  125. /yingpanguazai/ssd/ssd1/www/wwww.yeyulingfeng.com/vendor/topthink/think-orm/src/db/concern/JoinAndViewQuery.php ( 7.11 KB )
  126. /yingpanguazai/ssd/ssd1/www/wwww.yeyulingfeng.com/vendor/topthink/think-orm/src/db/concern/TableFieldInfo.php ( 2.63 KB )
  127. /yingpanguazai/ssd/ssd1/www/wwww.yeyulingfeng.com/vendor/topthink/think-orm/src/db/concern/Transaction.php ( 2.77 KB )
  128. /yingpanguazai/ssd/ssd1/www/wwww.yeyulingfeng.com/vendor/topthink/framework/src/think/log/driver/File.php ( 5.96 KB )
  129. /yingpanguazai/ssd/ssd1/www/wwww.yeyulingfeng.com/vendor/topthink/framework/src/think/contract/LogHandlerInterface.php ( 0.86 KB )
  130. /yingpanguazai/ssd/ssd1/www/wwww.yeyulingfeng.com/vendor/topthink/framework/src/think/log/Channel.php ( 3.89 KB )
  131. /yingpanguazai/ssd/ssd1/www/wwww.yeyulingfeng.com/vendor/topthink/framework/src/think/event/LogRecord.php ( 1.02 KB )
  132. /yingpanguazai/ssd/ssd1/www/wwww.yeyulingfeng.com/vendor/topthink/think-helper/src/Collection.php ( 16.47 KB )
  133. /yingpanguazai/ssd/ssd1/www/wwww.yeyulingfeng.com/vendor/topthink/framework/src/think/facade/View.php ( 1.70 KB )
  134. /yingpanguazai/ssd/ssd1/www/wwww.yeyulingfeng.com/vendor/topthink/framework/src/think/View.php ( 4.39 KB )
  135. /yingpanguazai/ssd/ssd1/www/wwww.yeyulingfeng.com/vendor/topthink/framework/src/think/Response.php ( 8.81 KB )
  136. /yingpanguazai/ssd/ssd1/www/wwww.yeyulingfeng.com/vendor/topthink/framework/src/think/response/View.php ( 3.29 KB )
  137. /yingpanguazai/ssd/ssd1/www/wwww.yeyulingfeng.com/vendor/topthink/framework/src/think/Cookie.php ( 6.06 KB )
  138. /yingpanguazai/ssd/ssd1/www/wwww.yeyulingfeng.com/vendor/topthink/think-view/src/Think.php ( 8.38 KB )
  139. /yingpanguazai/ssd/ssd1/www/wwww.yeyulingfeng.com/vendor/topthink/framework/src/think/contract/TemplateHandlerInterface.php ( 1.60 KB )
  140. /yingpanguazai/ssd/ssd1/www/wwww.yeyulingfeng.com/vendor/topthink/think-template/src/Template.php ( 46.61 KB )
  141. /yingpanguazai/ssd/ssd1/www/wwww.yeyulingfeng.com/vendor/topthink/think-template/src/template/driver/File.php ( 2.41 KB )
  142. /yingpanguazai/ssd/ssd1/www/wwww.yeyulingfeng.com/vendor/topthink/think-template/src/template/contract/DriverInterface.php ( 0.86 KB )
  143. /yingpanguazai/ssd/ssd1/www/wwww.yeyulingfeng.com/runtime/temp/10a0c909b6afa23b5a52a2e2d58c3c0f.php ( 21.72 KB )
  144. /yingpanguazai/ssd/ssd1/www/wwww.yeyulingfeng.com/vendor/topthink/think-trace/src/Html.php ( 4.42 KB )
  1. CONNECT:[ UseTime:0.000488s ] mysql:host=127.0.0.1;port=3306;dbname=wenku;charset=utf8mb4
  2. SHOW FULL COLUMNS FROM `fenlei` [ RunTime:0.001088s ]
  3. SELECT * FROM `fenlei` WHERE `fid` = 0 [ RunTime:0.008677s ]
  4. SELECT * FROM `fenlei` WHERE `fid` = 63 [ RunTime:0.001348s ]
  5. SHOW FULL COLUMNS FROM `set` [ RunTime:0.000520s ]
  6. SELECT * FROM `set` [ RunTime:0.000268s ]
  7. SHOW FULL COLUMNS FROM `wendang` [ RunTime:0.000694s ]
  8. SELECT * FROM `wendang` WHERE `id` = 174016 LIMIT 1 [ RunTime:0.000530s ]
  9. UPDATE `wendang` SET `liulancishu` = 4 WHERE `id` = 174016 [ RunTime:0.011243s ]
  10. UPDATE `wendang` SET `lasttime` = 1772521996 WHERE `id` = 174016 [ RunTime:0.003732s ]
  11. SELECT * FROM `wendang` WHERE `id` < 174016 ORDER BY `id` DESC LIMIT 1 [ RunTime:0.000578s ]
  12. SELECT * FROM `wendang` WHERE `id` > 174016 ORDER BY `id` ASC LIMIT 1 [ RunTime:0.000412s ]
  13. SELECT * FROM `wendang` WHERE `id` <> 174016 ORDER BY `id` DESC LIMIT 10 [ RunTime:0.002829s ]
  14. SELECT * FROM `wendang` WHERE `id` <> 174016 ORDER BY `id` DESC LIMIT 10,10 [ RunTime:0.001446s ]
  15. SELECT * FROM `wendang` WHERE `id` <> 174016 ORDER BY `id` DESC LIMIT 20,10 [ RunTime:0.001260s ]
0.109704s