文档
办公文件
生活文档
学习资料
当前位置:
首页
>
文档
>2025年北京市朝阳区高三二模-历史+答案_2025年5月_2505132025年北京市朝阳区高三二模(全科)
2025年北京市朝阳区高三二模-历史+答案_2025年5月_2505132025年北京市朝阳区高三二模(全科)
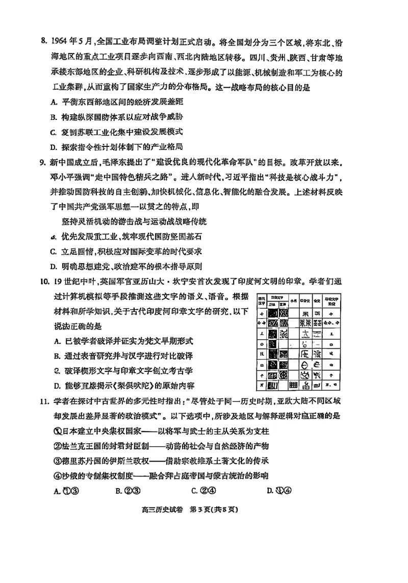
2026-03-10 11:02:36
2026-02-10 17:11:59
文档预览
文档信息
文档格式
pdf
文档大小
6.568 MB
文档页数
9 页
上传时间
2026-02-10 17:11:59
下载文档
本文档来自网络内容,如有侵犯您的权益请联系我们删除,联系邮箱:wyl860211@qq.com。
上一篇
高照资料分析默写(空白)(0905更新)_扫描件_2026考公资料_(06)高照_高照丨资料分析默写表(空白版+答案版)_高照资料分析默写(空白)
下一篇
2025年北京市朝阳区高三二模-地理+答案_2025年5月_2505132025年北京市朝阳区高三二模(全科)
最新文档
专题12发展中国特色社会主义文化-2021年高考政治真题与模拟题分类训练(学生版)_8.2025政治总复习_2023年新高考资料_一轮复习_2023年新高考大一轮复习讲义
黄金卷02(参考答案)-赢在高考·黄金8卷备战2024年高考地理模拟卷(广东专用)_9.2025地理总复习_2024年新高考资料_4.2024高考模拟预测试卷
专题12 长效热点探究 热点12 感动中国人物,年度精神史诗_8.2025政治总复习_赠品通用版(老高考)复习资料_二轮复习_2023年高考政治二轮复习讲义+课件(全国版)_学生版
专题12 长效热点探究 热点12 展现大国担当,贡献中国力量_8.2025政治总复习_2023年新高考资料_二轮复习_2023年高考政治二轮复习讲义+课件(新高考版)_学生版_大二轮专题复习讲义
黄金卷02(参考答案)-赢在高考·黄金8卷备战2024年高考地理模拟卷(天津专用)_9.2025地理总复习_2024年新高考资料_4.2024高考模拟预测试卷
黄金卷02(参考答案)-赢在高考·黄金8卷备战2024年高考地理模拟卷(北京专用)_9.2025地理总复习_2024年新高考资料_4.2024高考模拟预测试卷
黄金卷02(参考答案)-赢在高考·黄金8卷备战2024年高考地理模拟卷(全国卷老教材)_9.2025地理总复习_2024年新高考资料_4.2024高考模拟预测试卷
黄金卷02(参考答案)-赢在高考·黄金8卷备战2024年高考地理模拟卷(全国卷新教材)_9.2025地理总复习_2024年新高考资料_4.2024高考模拟预测试卷
天津市和平区2022-2023学年高三上学期英语期末考试_3.2025英语总复习_2023年新高考资料_3英语高考模拟题_新高考_天津市和平区2022-2023学年高三1月期末英语
天津市南开中学2022-2023学年高三上学期第三次月考英语试题_3.2025英语总复习_英语高考模拟题_新高考_2023年_2023届天津市南开中学高三上学期1月期末英语
热门文档
天津卷05-2024年高考英语一轮复习测试卷(解析版)_3.2025英语总复习_2024年新高考资料_1.2024一轮复习_2024年高考英语一轮复习测试卷_天津卷05-2024年高考英语一轮复习测试卷
天津卷05-2024年高考英语一轮复习测试卷(答题卡)_3.2025英语总复习_2024年新高考资料_1.2024一轮复习_2024年高考英语一轮复习测试卷_天津卷05-2024年高考英语一轮复习测试卷
天津卷05-2024年高考英语一轮复习测试卷(原卷版)_3.2025英语总复习_2024年新高考资料_1.2024一轮复习_2024年高考英语一轮复习测试卷_天津卷05-2024年高考英语一轮复习测试卷
天津卷04-2024年高考英语一轮复习测试卷(答题卡)_3.2025英语总复习_2024年新高考资料_1.2024一轮复习_2024年高考英语一轮复习测试卷_天津卷04-2024年高考英语一轮复习测试卷
专题12 训练3 国际组织与中国参与_8.2025政治总复习_2023年新高考资料_二轮复习_2023年高考政治二轮复习讲义+课件(新高考版)_2023年高考政治二轮复习讲义(新高考版)_学生版
专题12 训练2 经济全球化与对外开放_8.2025政治总复习_2023年新高考资料_二轮复习_2023年高考政治二轮复习讲义+课件(新高考版)_2023年高考政治二轮复习讲义(新高考版)_学生版
专题12 训练2 人生价值观_8.2025政治总复习_赠品通用版(老高考)复习资料_二轮复习_2023年高考政治二轮复习讲义+课件(全国版)_2023年高考政治二轮复习讲义(全国版)_学生版
专题12 训练1 社会历史观_8.2025政治总复习_赠品通用版(老高考)复习资料_二轮复习_2023年高考政治二轮复习讲义+课件(全国版)_2023年高考政治二轮复习讲义(全国版)_学生版
专题12 训练1 世界多极化与中国外交_8.2025政治总复习_2023年新高考资料_二轮复习_2023年高考政治二轮复习讲义+课件(新高考版)_2023年高考政治二轮复习讲义(新高考版)_学生版
专题12 主观题题型突破 生活与哲学中运用“××原理”(演绎)分析问题_8.2025政治总复习_赠品通用版(老高考)复习资料_二轮复习_2023年高考政治二轮复习讲义+课件(全国版)
随机文档
专题12 主观题题型突破 国际政治与经济原因依据类_8.2025政治总复习_2023年新高考资料_二轮复习_2023年高考政治二轮复习讲义+课件(新高考版)_2023年高考政治二轮复习讲义(新高考版)
天津卷03-2024年高考英语一轮复习测试卷(解析版)_3.2025英语总复习_2024年新高考资料_1.2024一轮复习_2024年高考英语一轮复习测试卷_天津卷03-2024年高考英语一轮复习测试卷
黄金卷02(原卷版)-赢在高考·黄金8卷备战2024年高考地理模拟卷(广东专用)_9.2025地理总复习_2024年新高考资料_4.2024高考模拟预测试卷
天津卷03-2024年高考英语一轮复习测试卷(原卷版)_3.2025英语总复习_2024年新高考资料_1.2024一轮复习_2024年高考英语一轮复习测试卷_天津卷03-2024年高考英语一轮复习测试卷
专题13双曲线中的定点、定值、定直线问题(原卷版)_2.2025数学总复习_2024年新高考资料_3.2024专项复习_2024年新高考数学之圆锥曲线专项重难点突破练(新高考专用)
天津卷02-2024年高考英语一轮复习测试卷(解析版)_3.2025英语总复习_2024年新高考资料_1.2024一轮复习_2024年高考英语一轮复习测试卷_天津卷02-2024年高考英语一轮复习测试卷
黄金卷01(解析版)-赢在高考·黄金8卷备战2024年高考地理模拟卷(福建专用)_9.2025地理总复习_2024年新高考资料_4.2024高考模拟预测试卷
黄金卷01(解析版)-赢在高考·黄金8卷备战2024年高考地理模拟卷(湖南专用)_9.2025地理总复习_2024年新高考资料_4.2024高考模拟预测试卷_493
黄金卷01(解析版)-赢在高考·黄金8卷备战2024年高考地理模拟卷(湖南专用)_9.2025地理总复习_2024年新高考资料_4.2024高考模拟预测试卷
天津卷02-2024年高考英语一轮复习测试卷(原卷版)_3.2025英语总复习_2024年新高考资料_1.2024一轮复习_2024年高考英语一轮复习测试卷_天津卷02-2024年高考英语一轮复习测试卷