文档
办公文件
生活文档
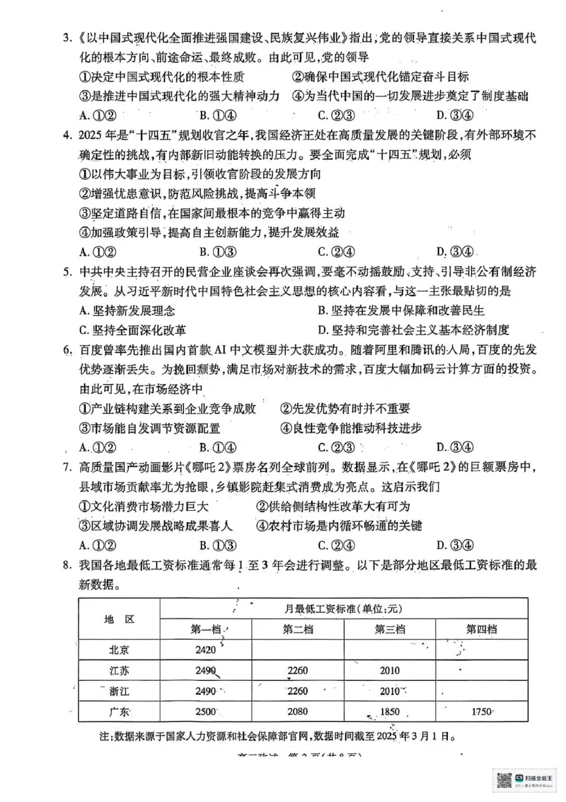
学习资料
当前位置:
首页
>
文档
>2025届浙江省杭州市高三二模教学质量检测政治试题(含答案)_2025年4月_2504072024学年第二学期杭州市高三年级教学质量检测(杭州二模)
2025届浙江省杭州市高三二模教学质量检测政治试题(含答案)_2025年4月_2504072024学年第二学期杭州市高三年级教学质量检测(杭州二模)
2026-04-17 13:06:57
2026-02-10 17:28:42
文档预览
文档信息
文档格式
pdf
文档大小
2.851 MB
文档页数
11 页
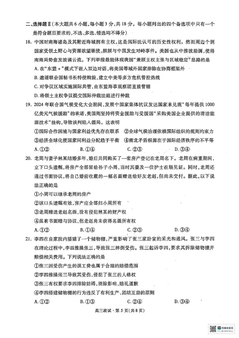
上传时间
2026-02-10 17:28:42
下载文档
本文档来自网络内容,如有侵犯您的权益请联系我们删除,联系邮箱:wyl860211@qq.com。
上一篇
2025年安徽天一联考最后一卷日语答案解析+原文_2025年5月_2505262025届安徽省天一大联考高三下学期最后一卷(全科)_2025届安徽省天一大联考高三下学期最后一卷日语
下一篇
精品解析:湖南省长沙市2020年中考英语试题(解析版)_中考真题_3.英语中考真题2015-2024年_2020全国多省多地中考英语真题145份_精品解析:湖南省长沙市2020年中考英语试题
最新文档
课程介绍_英语四六级保存避免失效_英语四六级真题整合_版本二此版含25真题,后续会持续更新_大学英语四六级高频词汇(带音频)_新课推荐_2027MTI,CATTI,翻译,考研英语
讲义_英语四六级保存避免失效_最新更新,视频都在这_2026,6月六级速转存易和谐_1、2025年6月六级_13.2026六级英语刘晓燕-保命班_2025年6月晓燕六级全程班保命班
英语六级自我测评卷_英语四六级保存避免失效_最新更新,视频都在这_2026,6月六级速转存易和谐_1、2025年6月六级_13.2026六级英语刘晓燕-保命班_2025年6月晓燕六级全程班保命班
考前冲刺卷二带答案解析_英语四六级保存避免失效_最新更新,视频都在这_2026、6月四级速转存易和谐_1、2025年6月四级_12.2026四级英语刘晓燕-保命班_25年6月刘晓燕英语四级保命班
考前冲刺卷一带答案解析_英语四六级保存避免失效_最新更新,视频都在这_2026、6月四级速转存易和谐_1、2025年6月四级_12.2026四级英语刘晓燕-保命班_25年6月刘晓燕英语四级保命班
第二套2022年12月大学英语四级考试真题(2)_英语四六级保存避免失效_最新更新,视频都在这_2026、6月四级速转存易和谐_0、2025年12月四级_04.笑过四级全程班周思成_00.讲义_12月
第二套2022年12月四级答案(2)_英语四六级保存避免失效_最新更新,视频都在这_2026、6月四级速转存易和谐_0、2025年12月四级_04.笑过四级全程班周思成_00.讲义_四级真题_2022年四级真题
笔记六级词汇阅读基础训练2_英语四六级保存避免失效_最新更新,视频都在这_2026,6月六级速转存易和谐_1、2025年6月六级_13.2026六级英语刘晓燕-保命班_2025年6月晓燕6级全程班
真题2020.09六级第2、3套可复制可搜索,打印首选_英语四六级保存避免失效_最新更新,视频都在这_2026,6月六级速转存易和谐_0、2025年12月六级_00.学丞六级全程班刘晓燕
最新完整版2025年6月英语六级考试答案先下载再打开更清晰_英语四六级保存避免失效_最新更新,视频都在这_2026、6月四级速转存易和谐_新大学英语2025.6月4.6级真题_六级真题
热门文档
新版大学英语六级答题卡六级_英语四六级保存避免失效_最新更新,视频都在这_2026,6月六级速转存易和谐_0、2025年12月六级_04.笑过六级全程班周思成_00.讲义_干货资料
应用文_英语四六级保存避免失效_英语四六级真题整合_版本二此版含25真题,后续会持续更新_大学英语四六级高频词汇(带音频)_新课推荐_2027MTI,CATTI,翻译,考研英语
就这样过英语四级真题+模拟8套刷题冲刺_英语四六级保存避免失效_最新更新,视频都在这_2026、6月四级速转存易和谐_1、2025年6月四级_12.2026四级英语刘晓燕-保命班
就这样过英语四级真题+模拟5套模拟预测卷_英语四六级保存避免失效_最新更新,视频都在这_2026、6月四级速转存易和谐_1、2025年6月四级_12.2026四级英语刘晓燕-保命班
就这样过英语六级专项预测_英语四六级保存避免失效_最新更新,视频都在这_2026,6月六级速转存易和谐_1、2025年6月六级_13.2026六级英语刘晓燕-保命班_2025年6月英语六级模拟冲刺
就这样过英语六级_英语四六级保存避免失效_最新更新,视频都在这_2026,6月六级速转存易和谐_1、2025年6月六级_13.2026六级英语刘晓燕-保命班_2025年6月晓燕六级全程班保命班_00.讲义
就这样过英语六级5套模拟预测卷含答案详解_英语四六级保存避免失效_最新更新,视频都在这_2026,6月六级速转存易和谐_1、2025年6月六级_13.2026六级英语刘晓燕-保命班
官方介绍_英语四六级保存避免失效_英语四六级真题整合_版本二此版含25真题,后续会持续更新_大学英语四六级高频词汇(带音频)_新课推荐_2027MTI,CATTI,翻译,考研英语_949
官方介绍_英语四六级保存避免失效_英语四六级真题整合_版本二此版含25真题,后续会持续更新_大学英语四六级高频词汇(带音频)_新课推荐_2027MTI,CATTI,翻译,考研英语_74
官方介绍_英语四六级保存避免失效_英语四六级真题整合_版本二此版含25真题,后续会持续更新_大学英语四六级高频词汇(带音频)_新课推荐_2027MTI,CATTI,翻译,考研英语_738
随机文档
官方介绍_英语四六级保存避免失效_英语四六级真题整合_版本二此版含25真题,后续会持续更新_大学英语四六级高频词汇(带音频)_新课推荐_2027MTI,CATTI,翻译,考研英语_736
官方介绍_英语四六级保存避免失效_英语四六级真题整合_版本二此版含25真题,后续会持续更新_大学英语四六级高频词汇(带音频)_新课推荐_2027MTI,CATTI,翻译,考研英语_547
官方介绍_英语四六级保存避免失效_英语四六级真题整合_版本二此版含25真题,后续会持续更新_大学英语四六级高频词汇(带音频)_新课推荐_2027MTI,CATTI,翻译,考研英语_332
官方介绍_英语四六级保存避免失效_英语四六级真题整合_版本二此版含25真题,后续会持续更新_大学英语四六级高频词汇(带音频)_新课推荐_2027MTI,CATTI,翻译,考研英语_306
官方介绍_英语四六级保存避免失效_英语四六级真题整合_版本二此版含25真题,后续会持续更新_大学英语四六级高频词汇(带音频)_新课推荐_2027MTI,CATTI,翻译,考研英语
大学英语:6级核心词汇手册_英语四六级保存避免失效_最新更新,视频都在这_2026,6月六级速转存易和谐_1、2025年6月六级_13.2026六级英语刘晓燕-保命班_2025年6月晓燕6级全程班
大学英语四级考试2024年6月真题第二套_英语四六级保存避免失效_最新更新,视频都在这_2026、6月四级速转存易和谐_新大学英语2025.6月4.6级真题_※1.四级历年真题、解析及听力
大学英语四级考试2024年6月真题第三套_英语四六级保存避免失效_最新更新,视频都在这_2026、6月四级速转存易和谐_新大学英语2025.6月4.6级真题_※1.四级历年真题、解析及听力
大学英语四级考试2024年6月真题第一套_英语四六级保存避免失效_最新更新,视频都在这_2026、6月四级速转存易和谐_新大学英语2025.6月4.6级真题_※1.四级历年真题、解析及听力
大学英语6级专项突破手册_英语四六级保存避免失效_最新更新,视频都在这_2026,6月六级速转存易和谐_1、2025年6月六级_13.2026六级英语刘晓燕-保命班_2025年6月晓燕六级全程班保命班