文档
办公文件
生活文档
学习资料
当前位置:
首页
>
文档
>2025届陕西省榆林市高三上学期第二次模拟检测政治试题(含答案)_2025年1月_250117陕西省榆林市2025届高三上学期第二次模拟检测(全科)
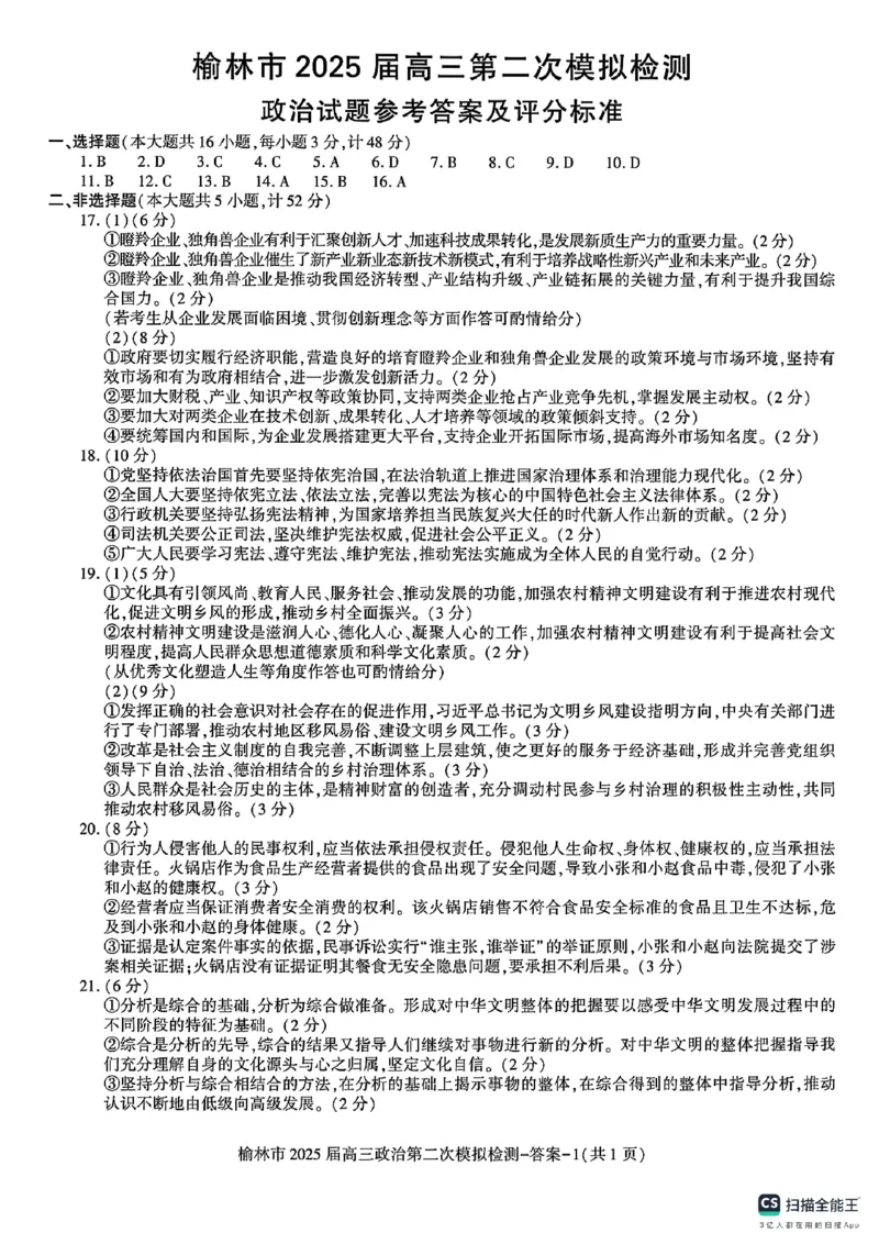
2025届陕西省榆林市高三上学期第二次模拟检测政治试题(含答案)_2025年1月_250117陕西省榆林市2025届高三上学期第二次模拟检测(全科)
2026-03-03 01:22:29
2026-02-10 18:03:03
文档预览
文档信息
文档格式
pdf
文档大小
6.027 MB
文档页数
3 页
上传时间
2026-02-10 18:03:03
下载文档
文档内容
{#{QQABCYyAggggAhBAARgCAQUACAMQkBGACQgGwFAYoAAASBFABAA=}#}{#{QQABCYyAggggAhBAARgCAQUACAMQkBGACQgGwFAYoAAASBFABAA=}#}{#{QQABCYyAggggAhBAARgCAQUACAMQkBGACQgGwFAYoAAASBFABAA=}#}
本文档来自网络内容,如有侵犯您的权益请联系我们删除,联系邮箱:wyl860211@qq.com。
上一篇
精品解析:贵州省安顺市2020年初中毕业生学业水平(升学)考试数学试题(解析版)_中考真题_2.数学中考真题2015-2024年_2020全国多省多地中考数学真题126份
下一篇
2025届陕西省榆林市高三下学期第三次模拟检测物理试题_2025年3月_250310陕西省榆林市2025届高三第三次模拟检测(全科)_陕西省榆林市2025届高三第三次模拟检测物理
最新文档
2023届江西省景德镇市高三上学期二模文综试题_8.2025政治总复习_政治高考模拟题_老高考_2023年
人教新版必修二•Unit3亮点练-过高考2023年高考英语大一轮单元复习课件与检测(人教版新教材新高考专用)(原卷版)_3.2025英语总复习_2023年新高考资料_一轮复习
人教新版必修二•Unit2亮点练-过高考2023年高考英语大一轮单元复习课件与检测(人教版新教材新高考专用)(解析版)_3.2025英语总复习_2023年新高考资料_一轮复习
第一部分第一章训练3 等高线地形图的应用_9.2025地理总复习_2025年新高考资料_一轮复习_2025高考大一轮复习讲义+练习(完结)_2025高考大一轮复习地理(湘教版)_一轮复习89练
2023届武昌区元调政治试卷_8.2025政治总复习_2023年新高考资料_3政治高考模拟题_新高考_湖北省武汉市武昌区2023届高三元月调考卷政治_湖北省武汉市武昌区2023届高三元月调考卷政治
第一部分第一章训练2 等高线地形图的判读和计算_9.2025地理总复习_2025年新高考资料_一轮复习_2025高考大一轮复习讲义+练习(完结)_2025高考大一轮复习地理(湘教版)_一轮复习89练
2023届武昌区元调政治答题卡_8.2025政治总复习_2023年新高考资料_3政治高考模拟题_新高考_湖北省武汉市武昌区2023届高三元月调考卷政治_湖北省武汉市武昌区2023届高三元月调考卷政治
人教新版必修二•Unit1亮点练-过高考2023年高考英语大一轮单元复习课件与检测(人教版新教材新高考专用)(原卷版)_3.2025英语总复习_2023年新高考资料_一轮复习
人教新版必修三•Unit5亮点练-过高考2023年高考英语大一轮单元复习课件与检测(人教版新教材新高考专用)(解析版)_3.2025英语总复习_2023年新高考资料_一轮复习_693
2023届新高三开学联考—政治答案_8.2025政治总复习_2023年新高考资料_3政治高考模拟题_新高考_广东省衡水金卷2023届高三开学联考政治_广东省衡水金卷2023届高三开学联考政治
热门文档
2023届安徽省蚌埠市高三上学期第一次教学质量检查政治试题_8.2025政治总复习_政治高考模拟题_老高考_2023年_安徽省蚌埠市2023届高三第一次质量检查政治含答案
专题11复数与算法初步(文理)-2023年高考数学一轮复习小题多维练(全国通用)(原卷版)_2.2025数学总复习_赠品通用版(老高考)复习资料_一轮复习
人教新版必修三•Unit5亮点练-过高考2023年高考英语大一轮单元复习课件与检测(人教版新教材新高考专用)(原卷版)_3.2025英语总复习_2023年新高考资料_一轮复习_115
2023届安徽省蚌埠市高三上学期第一次教学质量检查政治答案_8.2025政治总复习_政治高考模拟题_老高考_2023年_安徽省蚌埠市2023届高三第一次质量检查政治含答案
人教新版必修三•Unit5亮点练-过高考2023年高考英语大一轮单元复习课件与检测(人教版新教材新高考专用)(原卷版)_3.2025英语总复习_2023年新高考资料_一轮复习
2023届大湾区普通高中毕业班第一次联合模拟考试思想政治答案_8.2025政治总复习_2023年新高考资料_3政治高考模拟题_新高考_2023届广州大湾区普通高中毕业班第一次联合模拟考试政治
第一部分 素养4 专题9 实践活动探究_9.2025地理总复习_2025年新高考资料_二轮复习_2025年高考地理二轮复习讲义+专题强化练(学生版)_复习讲义
第一部分 素养4 专题10 图表信息处理_9.2025地理总复习_2025年新高考资料_二轮复习_2025年高考地理二轮复习讲义+专题强化练(学生版)_复习讲义
第一部分 素养3 专题7 人类活动对地理环境的影响_9.2025地理总复习_2025年新高考资料_二轮复习_2025年高考地理二轮复习讲义+专题强化练(学生版)_复习讲义
人教新版必修三•Unit4亮点练-过高考2023年高考英语大一轮单元复习课件与检测(人教版新教材新高考专用)(原卷版)_3.2025英语总复习_2023年新高考资料_一轮复习
随机文档
人教新版必修三•Unit3亮点练-过高考2023年高考英语大一轮单元复习课件与检测(人教版新教材新高考专用)(解析版)_3.2025英语总复习_2023年新高考资料_一轮复习
人教新版必修三•Unit3亮点练-过高考2023年高考英语大一轮单元复习课件与检测(人教版新教材新高考专用)(原卷版)_3.2025英语总复习_2023年新高考资料_一轮复习
第一部分 素养3 专题6 自然环境对人类活动的影响_9.2025地理总复习_2025年新高考资料_二轮复习_2025年高考地理二轮复习讲义+专题强化练(学生版)_复习讲义
人教新版必修三•Unit2亮点练-过高考2023年高考英语大一轮单元复习课件与检测(人教版新教材新高考专用)(原卷版)_3.2025英语总复习_2023年新高考资料_一轮复习
人教新版必修三•Unit1亮点练-过高考2023年高考英语大一轮单元复习课件与检测(人教版新教材新高考专用)(解析版)_3.2025英语总复习_2023年新高考资料_一轮复习
人教新版必修三•Unit1亮点练-过高考2023年高考英语大一轮单元复习课件与检测(人教版新教材新高考专用)(原卷版)_3.2025英语总复习_2023年新高考资料_一轮复习
第一部分 素养2 专题5 主题6 植被演替_9.2025地理总复习_2025年新高考资料_二轮复习_2025年高考地理二轮复习讲义+专题强化练(学生版)_复习讲义
2022秋学期高三年级第九次检测政治答案_8.2025政治总复习_政治高考模拟题_老高考_2023年_2023甘肃省张掖市某重点校高三上学期第九次检测政治
第一部分 素养2 专题5 主题4 海洋相关_9.2025地理总复习_2025年新高考资料_二轮复习_2025年高考地理二轮复习讲义+专题强化练(学生版)_复习讲义
人教新版必修一•Unit5亮点练-过高考2023年高考英语大一轮单元复习课件与检测(人教版新教材新高考专用)(原卷版)_3.2025英语总复习_2023年新高考资料_一轮复习