当前位置:首页>文档>东北三省精准教学2025届高三理想树联考-语文答案_2025年5月_250529东北三省精准教学联盟2025届高三5月联考(理想树)(全科)

东北三省精准教学2025届高三理想树联考-语文答案_2025年5月_250529东北三省精准教学联盟2025届高三5月联考(理想树)(全科)

  • 2026-04-07 12:43:58 2026-02-10 22:20:15

文档预览

东北三省精准教学2025届高三理想树联考-语文答案_2025年5月_250529东北三省精准教学联盟2025届高三5月联考(理想树)(全科)
东北三省精准教学2025届高三理想树联考-语文答案_2025年5月_250529东北三省精准教学联盟2025届高三5月联考(理想树)(全科)
东北三省精准教学2025届高三理想树联考-语文答案_2025年5月_250529东北三省精准教学联盟2025届高三5月联考(理想树)(全科)
东北三省精准教学2025届高三理想树联考-语文答案_2025年5月_250529东北三省精准教学联盟2025届高三5月联考(理想树)(全科)
东北三省精准教学2025届高三理想树联考-语文答案_2025年5月_250529东北三省精准教学联盟2025届高三5月联考(理想树)(全科)
东北三省精准教学2025届高三理想树联考-语文答案_2025年5月_250529东北三省精准教学联盟2025届高三5月联考(理想树)(全科)

文档信息

文档格式
pdf
文档大小
0.190 MB
文档页数
3 页
上传时间
2026-02-10 22:20:15

文档内容

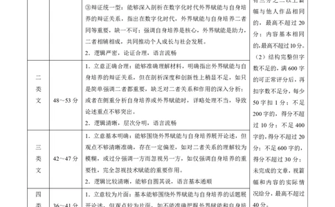
高三语文 1.C 2.C 3.B 4.①这些词语运用了拟人的修辞手法,赋予生成式治理以人的特征,将抽象的理论以形象化的方式表达, 使文章通俗易懂。②生动形象地表现了生成式治理与传统治理的不同之处,突出了生成式治理的革命性意 义。(每点2分) 5.①建议让生成式人工智能招聘系统持续学习关于招聘活动的海量多模态数据,生成更为合理可行的招聘 方案。②建议提高生成式人工智能招聘系统算法模型的透明性,让应聘者和大众知情。③建议相关部门加 快构建对生成式人工智能招聘系统的监管体系,降低技术失控的风险,并积极完善伦理框架,明确责任归 属。④建议尽量减少生成式人工智能招聘系统在设计、开发、决策等过程中因人工干预而引入的歧视或偏 见。⑤建议公司相关部门谨慎选择生成式人工智能招聘系统的应用场景,充分考虑系统在实际应用中可能 产生的如年龄歧视等不公平或具有歧视性的结果。(每点2分,任意答出三点即可;如有其他答案,只要 言之成理,可酌情给分) 6.C 7.C 8.①传统人文景观、山水文化滋养“我”的艺术趣味:“我”酷爱山水风景,天空的白云、湖山的清景、 楼台古刹、青岛的大海等,滋养着我的艺术趣味。②传统诗词文化滋养“我”的艺术趣味:听外祖父高声 唱诗,受到触动后,生平第一次翻读诗集;在书店偶然买到王、孟诗集,翻阅后内心无限喜悦;受唐人绝 句的影响,爱写小诗、短诗。(每点2分,大意相符即可;如有其他答案,只要言之成理,可酌情给分) 9.①艺术是创造与欣赏的统一。创造和欣赏是相通的,创造是为了欣赏,欣赏也是一种创造。②艺术欣赏 需要澡雪精神,进入艺术境界。③艺术需要情感驱动。无论创造还是欣赏,都需要投入炽热的情感。④艺 术需要传统文化的滋养,要从民族艺术宝库中汲取养分。⑤艺术欣赏需要在开放视野下坚守民族文化的根 基。作为艺术欣赏者,要在承认外国艺术的价值的同时更推崇本国的民族艺术,彰显文化自觉意识。(每 点2分,任意答出三点即可;如有其他答案,只要言之成理,可酌情给分) 10.BEG 第 1 页 (共 3 页)11.A 12.B 13.(1)(与)父兄、亲戚、旧友这些人早晚都能见面,如同没有走出他们的故乡一样。(译出大意给1 分,“故旧”“如”“里”三处,每译对一处给1分) (2)像这样,(官员)能专心思考,致力于职务,来宣扬皇上的恩德,整治百姓的急难之事。(译出大意 给1分,“虑”“宣”“修”三处,每译对一处给1分) 14.①江任的家乡在临川,与丰城相邻,他熟悉丰城的情况,在丰城任职时可以全身心投入政务。(2分) ②江任自身才干突出,品行廉洁。(1分) 15.B 16.①对友人的牵挂担忧之情:张仲钦所要去的南州属于边疆,环境险恶,路途遥远,作者对其充满牵挂 担忧之情。②对友人的赞颂之情:张仲钦文武双全,却甘愿远赴边疆,护卫一方。③对友人的祝福:作者 预祝友人能够建功立业,在功绩报送朝廷后,能够得到赏识并荣升。(每点2分,意思对即可) 17.(1)闻人声亦惊起 磔磔云霄间 (2)痴儿了却公家事 快阁东西倚晚晴 (3)【示例一】扪参历 井仰胁息 以手抚膺坐长叹 【示例二】尽挹西江 细斟北斗 【示例三】迢迢牵牛星 皎皎河汉女 【示 例四】人生不相见 动如参与商(每空1分) 18.“赖”改为“籁”;“暑”改为“曙”;“浑”改为“诨”;“奏”改为“凑”。(每改对一处给1 分,改出三处即可;若修改超过三处,按前三处给分) 19.D 20.【示例】①句,修改为“寨子沉浸在黎明前的黑夜中” ⑤句,修改为“铺着铺着就渐淡下来,把大 山照亮了”(每改对一处给2分) 21.【示例】八匡古道等多条通向山外的石板路,始建于清朝乾隆年间,是南方茶马古道的过村路段,也 是历史的T台。(改为分句3分,大意不变1分;只要不改变句子原意,如有其他改法,亦可给分) 22.【示例】爷爷好!我来家乡研学,受老师和同学们所托,想买几盆郁金香带回去。我听亲戚说您的种 花技术在村子里数一数二,所以特地来找您。一次购买的数量较多,价格上能优惠吗?(打招呼1分,交 代来意2分,询问优惠1分,表达得体2分。如有表达不得体、超出字数的,酌情扣分) 23.【参考立意】①打铁还需自身硬,核心能力还需自身培养。②乘时代之风,善用外界力量。③外界赋 能和自身培养,前行的双驱不可或缺。 第 2 页 (共 3 页)【评分标准】 等 级 分数区间 具体要求 补充说明 1.立意深刻,观点鲜明。 ①侧重自身培养型:强调自身培养是根本,是适应数字化时代、 合理利用技术的基础和前提,突出自身培养的核心地位,强调 一 人的价值判断、创新思维等核心能力无法依靠外界赋予,需要 1.基准分:45分。 类 54~60分 依靠自身培养。 2.扣分项 文 ②侧重外界赋能型:强调善用技术拓展能力边界,在数字化时 (1)确认为抄袭, 代借助外力“站在巨人的肩膀上”。 有三分之二以上篇 ③辩证统一型:能够深入剖析在数字化时代外界赋能与自身培 幅与他人作品相同 养的辩证关系,指出在数字化时代,外界赋能与自身培养二者 的,最高不超过 20 同等重要,缺一不可;强调自身培养是核心,外界赋能是助力, 分;内容基本相同 二者相辅相成,共同推动个人成长与社会发展。 的,最高不超过10分。 2.逻辑严密,论证合理,语言流畅 (2)结构完整但字 1.立意正确合理:能够准确理解材料,明确指出外界赋能与自 数不足的,满600字 二 身培养的辩证关系,但在剖析深度和创新性上稍显不足,如只 的可正常评分后,再 类 是简单强调二者都重要,缺乏对二者关系和作用的深入分析; 扣字数不足分,每少 文 48~53分 或者在侧重分析自身培养或外界赋能时,详略处理不当,导致 50 字扣 1 分;不足 论述重点不够突出。 200字的,得分不超 2.逻辑清晰,层次分明,语言流畅 过 10 分;不足 400 1.立意基本明确:能够围绕外界赋能与自身培养展开论述,但 字的,得分不超过20 三 观点不够清晰准确,存在一定偏差,如对二者关系的理解较为 分;不足600字的, 类 42~47分 模糊,或过分强调一方而忽视另一方,如仅强调自身培养的重 得分不超过 30 分; 文 要性,完全忽视技术赋能的重要作用。 未完成的文章,视篇 2.逻辑比较清晰,能够自圆其说,语言基本通顺 幅和内容的实际情 四 1.立意较为片面:基本能够围绕外界赋能与自身培养的话题展 况给分,最高不超过 类 36~41分 开论述,但观点较为片面,如不能准确把握外界赋能和自身培 40分。 文 养两者之间的关系,或将外界赋能理解为家庭的支持,将自身 (3)错别字扣分,每 培养等同于勤奋等。 错(别)一字扣1分, 2.结构大致完整,语言基本清楚 扣满3分为止。 五 1.立意偏离主题:对材料理解错误,完全偏离外界赋能与自身 (4)无标题,扣2分 类 0~35分 培养的话题,如大谈数字化时代的其他现象。 文 2.跑题:与材料没有任何关系、另选话题写作,最高不超过15分。 3.逻辑较混乱,语句不通顺 第 3 页 (共 3 页)