当前位置:首页>文档>地理专版-安徽高三年级十月调研考试命题报告_2025年10月_251018安徽天一大联考豫皖联考2026届高三上学期十月调研考试(全科)_安徽高三年级十月调研考试答案

地理专版-安徽高三年级十月调研考试命题报告_2025年10月_251018安徽天一大联考豫皖联考2026届高三上学期十月调研考试(全科)_安徽高三年级十月调研考试答案

  • 2026-04-24 21:02:11 2026-02-11 03:23:35

文档预览

地理专版-安徽高三年级十月调研考试命题报告_2025年10月_251018安徽天一大联考豫皖联考2026届高三上学期十月调研考试(全科)_安徽高三年级十月调研考试答案
地理专版-安徽高三年级十月调研考试命题报告_2025年10月_251018安徽天一大联考豫皖联考2026届高三上学期十月调研考试(全科)_安徽高三年级十月调研考试答案
地理专版-安徽高三年级十月调研考试命题报告_2025年10月_251018安徽天一大联考豫皖联考2026届高三上学期十月调研考试(全科)_安徽高三年级十月调研考试答案
地理专版-安徽高三年级十月调研考试命题报告_2025年10月_251018安徽天一大联考豫皖联考2026届高三上学期十月调研考试(全科)_安徽高三年级十月调研考试答案

文档信息

文档格式
pdf
文档大小
0.090 MB
文档页数
2 页
上传时间
2026-02-11 03:23:35

文档内容

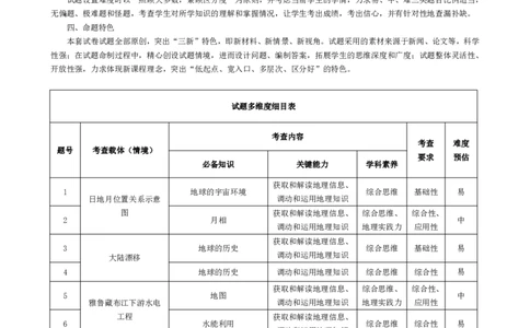
高三年级十月调研考试 地理(专版)命题报告 一、试卷结构 本套试卷结构参照历年安徽省高考地理试卷的试题结构,为“16+3”模式,包括16道选择题(“1拖2或3”),共 48分;3道非选择题,共52分。 二、考查内容 本卷知识点覆盖较为全面,注重对地理学科基础知识、基本原理和规律的考查,体现高考考查要求的基础性、综合性、 应用性,同时突出关键能力和学科素养的培养。 三、试题难度 试题设置难度时以“照顾大多数,兼顾区分度”为原则,并考虑当前学生的学情,力求易、中、难三类题目比例适当, 无偏题、极难题和怪题,考查学生对所学知识的理解和掌握情况,让学生考出成绩,考出信心,并有针对性地查漏补缺。 四、命题特色 本套试卷试题全部原创,突出“三新”特色,即新材料、新情景、新视角。试题采用的素材来源于新闻、论文等,科学 性强;在试题命制过程中,精心创设试题情境,进而设计问题、编制答案,拓展学生的思维深度和广度;试题整体灵活性、 开放性强,力求体现新课程理念,突出“低起点、宽入口、多层次、区分好”的特色。 试题多维度细目表 考查内容 考查 难度 题号 考查载体(情境) 要求 预估 必备知识 关键能力 学科素养 获取和解读地理信息、 1 地球的宇宙环境 综合思维 基础性 易 日地月位置关系示意 调动和运用地理知识 图 获取和解读地理信息、 综合思维、 综合性、 2 月相 中 调动和运用地理知识 地理实践力 应用性 获取和解读地理信息、 3 地球的历史 综合思维 基础性 易 大陆漂移 调动和运用地理知识 4 地球的历史 调动和运用地理知识 综合思维 综合性 易 获取和解读地理信息、 综合思维、 综合性、 5 地图 中 雅鲁藏布江下游水电 调动和运用地理知识 地理实践力 应用性 工程 获取和解读地理信息、 6 水能利用 综合思维 综合性 易 调动和运用地理知识 获取和解读地理信息、 7 大气的垂直分层 综合思维 基础性 易 调动和运用地理知识 获取和解读地理信息、 8 坦博拉火山爆发 大气运动 综合思维 综合性 易 调动和运用地理知识 获取和解读地理信息、 综合性、 9 地球运动 综合思维 中 调动和运用地理知识 应用性 获取和解读地理信息、 10 大气运动 综合思维 综合性 易 调动和运用地理知识 浪花云 获取和解读地理信息、 综合思维、 11 大气运动 综合性 中 调动和运用地理知识 地理实践力获取和解读地理信息、 区域认知、 12 大气运动 综合性 中 调动和运用地理知识 综合思维 获取和解读地理信息、 区域认知、 13 中美洲飓风、洋流系统 海水运动 综合性 难 调动和运用地理知识 综合思维 获取和解读地理信息、 14 海水运动、海水性质 综合思维 综合性 中 调动和运用地理知识 获取和解读地理信息、 综合思维、 综合性、 15 地球运动 中 调动和运用地理知识 地理实践力 应用性 黄赤交角变化 获取和解读地理信息、 综合思维、 综合性、 16 地球运动 中 调动和运用地理知识 地理实践力 应用性 获取和解读地理信息、 17(1) 正午太阳高度计算 综合思维 综合性 难 调动和运用地理知识 获取和解读地理信息、 17(2) 昼夜长短分布规律 调动和运用地理知识、 综合思维 综合性 中 周公测景台 论证和探讨地理问题 获取和解读地理信息、 综合思维、 综合性、 17(3) 正午太阳高度 调动和运用地理知识、 中 地理实践力 应用性 论证和探讨地理问题 获取和解读地理信息、 18(1) 大气运动 调动和运用地理知识、 综合思维 综合性 中 描述和阐释地理事物 获取和解读地理信息、 18(2) 沙尘暴“沙墙” 大气运动 调动和运用地理知识、 综合思维 综合性 中 论证和探讨地理问题 获取和解读地理信息、 区域认知、 18(3) 大气运动 调动和运用地理知识、 综合性 中 综合思维 论证和探讨地理问题 获取和解读地理信息、 区域认知、 19(1) 植被与环境 调动和运用地理知识、 综合性 中 综合思维 论证和探讨地理问题 植物群落演替与土壤 获取和解读地理信息、 19(2) 形成 植被与土壤 调动和运用地理知识、 综合思维 综合性 中 论证和探讨地理问题 调动和运用地理知识、 19(3) 植被与环境 综合思维 基础性 易 论证和探讨地理问题