当前位置:首页>文档>高二生物第一次月考卷测试范围:浙科版2019选择性必修1第1章~第2章(考试版)_1多考区联考试卷_2510142025-2026学年高二生物上学期第一次月考试题

高二生物第一次月考卷测试范围:浙科版2019选择性必修1第1章~第2章(考试版)_1多考区联考试卷_2510142025-2026学年高二生物上学期第一次月考试题

  • 2026-04-10 09:18:26 2026-02-11 04:07:58

文档预览

高二生物第一次月考卷测试范围:浙科版2019选择性必修1第1章~第2章(考试版)_1多考区联考试卷_2510142025-2026学年高二生物上学期第一次月考试题
高二生物第一次月考卷测试范围:浙科版2019选择性必修1第1章~第2章(考试版)_1多考区联考试卷_2510142025-2026学年高二生物上学期第一次月考试题
高二生物第一次月考卷测试范围:浙科版2019选择性必修1第1章~第2章(考试版)_1多考区联考试卷_2510142025-2026学年高二生物上学期第一次月考试题
高二生物第一次月考卷测试范围:浙科版2019选择性必修1第1章~第2章(考试版)_1多考区联考试卷_2510142025-2026学年高二生物上学期第一次月考试题
高二生物第一次月考卷测试范围:浙科版2019选择性必修1第1章~第2章(考试版)_1多考区联考试卷_2510142025-2026学年高二生物上学期第一次月考试题
高二生物第一次月考卷测试范围:浙科版2019选择性必修1第1章~第2章(考试版)_1多考区联考试卷_2510142025-2026学年高二生物上学期第一次月考试题
高二生物第一次月考卷测试范围:浙科版2019选择性必修1第1章~第2章(考试版)_1多考区联考试卷_2510142025-2026学年高二生物上学期第一次月考试题
高二生物第一次月考卷测试范围:浙科版2019选择性必修1第1章~第2章(考试版)_1多考区联考试卷_2510142025-2026学年高二生物上学期第一次月考试题
高二生物第一次月考卷测试范围:浙科版2019选择性必修1第1章~第2章(考试版)_1多考区联考试卷_2510142025-2026学年高二生物上学期第一次月考试题
高二生物第一次月考卷测试范围:浙科版2019选择性必修1第1章~第2章(考试版)_1多考区联考试卷_2510142025-2026学年高二生物上学期第一次月考试题
高二生物第一次月考卷测试范围:浙科版2019选择性必修1第1章~第2章(考试版)_1多考区联考试卷_2510142025-2026学年高二生物上学期第一次月考试题
高二生物第一次月考卷测试范围:浙科版2019选择性必修1第1章~第2章(考试版)_1多考区联考试卷_2510142025-2026学年高二生物上学期第一次月考试题
高二生物第一次月考卷测试范围:浙科版2019选择性必修1第1章~第2章(考试版)_1多考区联考试卷_2510142025-2026学年高二生物上学期第一次月考试题

文档信息

文档格式
docx
文档大小
3.963 MB
文档页数
9 页
上传时间
2026-02-11 04:07:58

文档内容

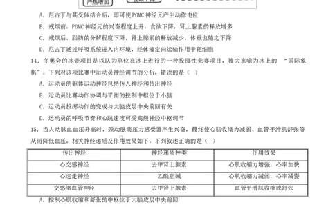
2025-2026 学年高二生物上学期第一次月考卷 (考试时间:90 分钟 试卷满分:100 分) 注意事项: 1.本试卷分第Ⅰ卷(选择题)和第Ⅱ卷(非选择题)两部分。答卷前,考生务必将自己的姓名、 准考证号填写在答题卡上。 2.回答第Ⅰ卷时,选出每小题答案后,用 2B 铅笔把答题卡上对应题目的答案标号涂黑。如需改 动,用橡皮擦干净后,再选涂其他答案标号。写在本试卷上无效。 3.回答第Ⅱ卷时,将答案写在答题卡上。写在本试卷上无效。 4.测试范围:浙科版2019选择性必修1第1章到第2章。 5.考试结束后,将本试卷和答题卡一并交回。 一、选择题:本题共 20 个小题,每小题 2 分,共 40 分。每小题只有一个选项符合题目要求。 1.若该图表示人体局部细胞及其周围的生存环境(图中箭头表示液体流动方向),下列有关内环境及其 变化叙述,错误的是( ) A.若人体皮肤烫伤后,出现水泡,水泡中的液体主要是② B.油脂、磷脂、胆固醇三种脂质不会都出现在①和⑤中 C.若图中③为肝脏细胞,则饥饿状态下①处的血糖浓度可能高于⑤处 D.若图中③为胰腺细胞,则其分泌的胰蛋白酶不可能出现在①或④中 2.如图是人体局部内环境示意图。以下叙述不正确的是( ) A.某人长期摄入蛋白质过少,会引起C液增加 B.2结构的细胞所处的内环境只有淋巴 C.A液成分与B液、C液成分相比,含蛋白质较多 D.A液中的0 浓度比C液中高 2 1 / 93.下列生物中需要借助内环境进行物质交换的是( ) A.变形虫 B.水螅 C.兔子 D.蓝藻 4.我国著名的医学家张仲景在《伤寒论》中提出“阴阳自和者,必自愈”,是对人体内环境稳态的描述。 下列叙述错误的是( ) A.“阴阳自和”的基础是神经-体液-免疫调节网络 B.“阴阳自和”可维持内环境理化性质稳定不变 C.健康的生活习惯可维持较好的“阴阳自和”状态 D.感冒发高烧是内环境“阴阳失和”的一种表现 5.乳酸性酸中毒是糖尿病的并发症之一,医生根据患者的病情为病人补充碱制剂或者胰岛素,以降低血 浆中乳酸的含量及提高血浆的 pH。下列叙述错误的是( ) A.补充碱制剂是为了中和乳酸的酸性 B.乳酸是在细胞溶胶中产生的,通过细胞膜进入内环境 C.胰岛素可以促进乳酸在内环境中的氧化分解 D.乳酸性酸中毒说明了机体对内环境的调节能力是有限的 6.瞳孔开大肌是分布于眼睛瞳孔周围的肌肉,只受自主神经系统支配。当抓捏面部皮肤时,会引起瞳孔 开大肌收缩,导致瞳孔扩张,该反射称为瞳孔皮肤反射,其反射通路如图所示,其中网状脊髓束是位于脑 干和脊髓中的神经纤维束。下列说法错误的是( ) A. 该反射属于非条件反射 B. 传入神经①属于脑神经 C. 传出神经②属于躯体运动神经 D. 若完全阻断脊髓(颈段)中的网状脊髓束,该反射不能完成 7.当人处于压力、焦虑等不良情绪状态时,会释放出应激激素,如皮质醇和肾上腺素,这些激素会抑制 胰岛素的分泌,从而影响血糖的调节。下列叙述正确的是( ) A.胰岛素和肾上腺素对血糖含量的调节表现为协同作用 B.血糖平衡的调节属于条件反射,其神经中枢位于下丘脑 C.当人处于压力、焦虑等不良情绪状态时就会导致抑郁症 D.过度紧张时交感神经兴奋,胃肠蠕动变慢导致食欲不振 8.下列关于神经元的叙述,正确的是( ) A. 每个神经元都有一个轴突和多个树突 B. 每个神经元的轴突和树突外周都包有髓鞘 2 / 9C. 同一个神经元所有部位的表面膜特性都相同 D. 运动神经元产生的神经冲动可沿轴突传送给效应器 9.当人看到酸梅时唾液分泌会大量增加。对此现象的分析,错误的是( ) A.这一反射过程需要大脑皮层的参与 B.这是一种反射活动,其效应器是传出神经末梢及其支配的唾液腺 C.酸梅色泽直接刺激神经中枢引起唾液分泌 D.这一过程中有“电—化学—电”信号的转化 10.膝反射是一种简单反射,其反射弧为二元反射弧。下列叙述错误的是( ) A. 感受器将刺激转换成神经冲动并沿神经纤维单向传导 B. 神经肌肉接点的神经冲动传递伴随信号形式的转换 C. 突触后膜去极化形成的电位累加至阈值后引起动作电位 D. 抑制突触间隙中递质分解的药物可抑制膝反射 11.肺牵张反射是调节呼吸的反射之一——深吸气后肺扩张,位于肺中的感受器兴奋,神经冲动经传入神 经元传入脑干,抑制吸气,引起呼气。肺牵张反射如图所示。下列叙述正确的是( ) A.图中b是传入神经元,人体要屏住呼吸只受到图中a的调控 B.当兴奋传到②的突触后膜时,有“化学→电”信号的转化 C.给予肺牵张感受器适宜刺激,该刺激与呼气现象同时发生 D.肺牵张反射的反射中枢是传入神经元与传出神经元之间的突触 12.研究人员利用电压钳技术改变枪乌贼神经纤维膜电位,记录离子进出细胞引发的膜电流变化,结果如 图所示,图 a 为对照组,图 b 和图 c 分别为通道阻断剂 TTX、TEA 处理组。下列叙述正确的是( ) A. TEA处理后,只有内向电流存在 B. 外向电流由Na+通道所介导 3 / 9C. TTX处理后,外向电流消失 D. 内向电流结束后,神经纤维膜内Na+浓度高于膜外 13.尼古丁是一种高度成瘾的物质,自然存在于烟草中。它是烟草烟雾中的活性成分,具有刺激性气味和 辛辣的味道,可作用于自主神经系统,如图所示。下列相关叙述,正确的是( ) A.尼古丁与其受体结合后,即可使POMC神经元产生动作电位 B.戒烟前,POMC神经元的兴奋程度上升,食欲下降,肾上腺素的释放增多 C.戒烟后,脂肪的分解程度下降,肾上腺素的释放减少,体重也随之下降 D.尼古丁通过呼吸系统进入内环境,经体液定向运输作用于靶细胞 14.冬奥会的冰壶项目是以队为单位在冰上进行的一种投掷性竞赛项目,被大家喻为冰上的 “国际象 棋”。下列对该项比赛中运动员神经调节的分析,错误的是( ) A.运动员的躯体运动神经包括传入神经和传出神经 B.运动员比赛动作协调与平衡的控制中枢位于小脑 C.运动员投掷动作的完成与大脑皮层中央前回有关 D.运动员的呼吸节奏和心跳速度可受高级神经中枢调节 15.当人动脉血血压升高时,颈动脉窦压力感受器产生兴奋,最终使心肌收缩力减弱、血管平滑肌舒张等 从而降低血压,相关神经递质及作用效果如下,下列叙述正确的是( ) 传出神经 神经递质种类 作用效果 心交感神经 去甲肾上腺素 心肌收缩力增强,心率加快 心迷走神经 乙酰胆碱 心肌收缩力减弱,心率减慢 交感缩血管神经 去甲肾上腺素 血管平滑肌收缩或舒张 A.控制心肌收缩和舒张的中枢位于大脑皮层中央前回 B.适度按摩颈动脉窦可一定程度上缓解心动过缓 C.当动脉血压升高时,心交感神经活动将增强、心迷走神经活动将减弱 D.去甲肾上腺素对血管平滑肌的作用效果可能与靶细胞上受体种类有关 16.缺血性脑卒中是因脑部血管阻塞而引起的脑部损伤,可发生在脑的不同区域。若缺血性脑卒中患者无 其他疾病或损伤,下列说法错误的是( ) A.损伤发生在大脑时,患者可能会出现排尿不完全 B.损伤发生在脑干时,患者可能出现呼吸停止 C.损伤导致上肢不能运动时,患者的缩手反射仍可发生 4 / 9D.损伤发生在大脑皮层布罗卡区时,患者不能发出声音 17.分布有乙酰胆碱受体的神经元称为胆碱能敏感神经元,它普遍存在于神经系统,参与学习与记忆等调 节活动。乙酰胆碱酯酶催化乙酰胆碱的分解,药物阿托品能阻断乙酰胆碱与胆碱能敏感神经元的相应受体 结合。下列说法错误的是( ) A. 乙酰胆碱分泌量和受体数量改变会影响胆碱能敏感神经元发挥作用 B. 使用乙酰胆碱酯酶抑制剂可抑制胆碱能敏感神经元受体发挥作用 C. 胆碱能敏感神经元的数量改变会影响学习与记忆等调节活动 D. 注射阿托品可影响胆碱能敏感神经元所引起的生理效应 18.研究人员将一只饥饿的大鼠放在箱子中,箱子内有一个杠杆能发送食物。在箱内活动的过程中,大鼠 碰上了杠杆,一份食物意外地出现了,这种愉快的意外多次发生后,大鼠懂得了按压杠杆就能带来食物奖 励。于是,大鼠会有意识地按压杠杆以获取食物,直到吃饱。如果把食物换成其他的奖励性刺激或伤害性 刺激(如电击),这种反射也能形成。以下有关说法正确的是( ) A.大鼠有意识地按压杠杆获取食物的过程属于非条件反射 B.大鼠懂得按压杠杆就能带来食物的过程只需要大脑皮层的参与 C.如果大鼠反复按压杠杆得到的都是伤害性电击,可能发生条件反射的消退,此时杠杆属于无关刺激 D.大鼠多次按压杠杆得到伤害性电击后便不再按压杠杆,该过程中引起兴奋性效应的信号转变为产生 抑制性效应的信号 19.如图为部分神经兴奋通路示意图,相关叙述正确的是( ) A. ①或②或④处必须受到足够强度的刺激才能产生兴奋 B. ①处产生的兴奋可传导到②和④处,且电位大小相等 C. 通过结构③,兴奋可以从细胞a传递到细胞b,也能从细胞b传递到细胞a D. 细胞外液的变化可以影响①处兴奋的产生,但不影响③处兴奋的传递 20.药物 W 可激活脑内某种抑制性神经递质的受体,增强该神经递质的抑制作用,可用于治疗癫痫。下列 有关叙述错误的是( ) A. 该神经递质可从突触前膜以胞吐方式释放出来 B. 该神经递质与其受体结合后,可改变突触后膜对离子的通透性 C. 药物W阻断了突触前膜对该神经递质的重吸收而增强抑制作用 D. 药物W可用于治疗因脑内神经元过度兴奋而引起的疾病 二、非选择题(5小题,共60分) 21.(10分,每空2分)常规体检时,通常要做血液生化六项的检查,以了解肝功能、肾功能、血糖、血 5 / 9脂等是否正常。下面是某女子血液生化六项检查的化验单,请回答下列问题: (1)血液的生化指标可以反映机体的健康状况,作为诊断疾病的依据,原因是___________。 (2)化验单显示血液中每种成分的参考值都有一个变化范围,正常人的体温、血压、血糖也总是在一 个范围内波动,而不是恒定不变的,原因是:___________。 (3)溶液渗透压的大小取决于:___________。科学家用化学分析的方法测得人体血浆的化学组成中, 蛋白质的含量明显高于无机盐,但无机盐对血浆渗透压的影响更明显,原因可能是___________。 (4)该女子的化验结果表示其血糖、血脂含量偏高,长期发展下去可能会出现糖尿病、高血脂,也可 能造成机体内环境稳态失调,内环境稳态的基础是:___________。 22.(12分,除备注外每空1分)校园乐跑除了强身健体,还有助于调节不良情绪,释放压力。当人面临 较大精神压力时,会出现过度紧张、焦虑,皮质醇(糖皮质激素)水平升高,许多毛囊干细胞的休止 期会延长,其主要过程如图1。图2为乐跑过程中相关的神经环路示意图,其中神经元A、D为兴奋性神 经元,B、E为抑制性神经元,a~e表示不同部位的突触。请分析下列问题: 6 / 9(1)图1中存在____________调控轴,调节皮质醇的分泌。皮质醇最终通过____________调节实现其含 量在机体内维持相对稳定。激素a与垂体细胞表面受体结合的过程,体现了细胞膜具有____________ 功能。 (2)据图1分析,有的人由于长期压力过大,导致皮质醇分泌增加,抑制____________(过程),从而 会出现毛发脱落现象。 (3)图2中神经元A受到刺激后,短时间内神经元D的状态是____________(“抑制兴奋”或“促进兴 奋”),进而引起屈肌和伸肌的相应活动。若该图表示左腿的神经环路,当神经元A兴奋并引起屈肌 收缩时,右腿伸肌收缩时相应神经环路中处于兴奋状态的神经元有____________(填图中字母)(2 分)。 (4)长跑过程中的神经信号可以通过____________(器官)转化为激素信号,从而促进皮质醇的分泌, 说明内分泌调节受神经系统控制。已知皮质醇可与淋巴细胞核内的受体结合,推测其可以_____(填 “促进”或“抑制”)抗炎细胞因子基因的转录,_______(填“促进”或“抑制” IL-1、I-6、 TNF-α等促炎细胞因子基因的转录,从而产生抗炎作用,抑制机体过度的炎症损伤。 (5)综合以上内容,说明机体维持内环境稳态的调节机制是____________(2分)。 23.(14分,每空2分)下丘脑通过整合来自循环系统的激素和消化系统的信号调节食欲,是食欲调节控 制中心。下丘脑的食欲调节中枢能调节A神经元直接促进食欲。A神经元还能分泌神经递质GABA,调节 B神经元。GABA的作用机制如图。回答下列问题: (1)下丘脑既是食欲调节中枢,也是________调节中枢(答出1点即可)。 (2)据图分析,GABA与突触后膜的受体结合后,将引发突触后膜________(填“兴奋”或“抑制”), 理由是________。 (3)科研人员把小鼠的A神经元剔除,将GABA受体激动剂(可代替GABA直接激活相应受体)注射至小鼠的 B神经元区域,能促进摄食。据此可判断B神经元在食欲调节中的功能是________。 (4)科研人员用不同剂量的GABA对小鼠灌胃,发现30 mg·kg-1GABA能有效促进小鼠的食欲,表明外源 的GABA被肠道吸收后也能调节食欲。有人推测外源GABA信号是通过肠道的迷走神经上传到下丘脑继而 调节小鼠的食欲的。请在上述实验的基础上另设4个组别,验证推测。 ①完善实验思路:将生理状态相同的小鼠随机均分成4组。 A组:灌胃生理盐水; B组:假手术+灌胃生理盐水; C组:假手术+_____________; 7 / 9D组:_____________; (说明:假手术是指暴露小鼠腹腔后再缝合。手术后的小鼠均需恢复后再与其他组同时处理。) 连续处 理一段时间,测定并比较各组小鼠的摄食量。 ②预期结果与结论:若________,则推测成立。 24.(12分,除备注外每空1分)以蛙为材料,开展神经系统结构与功能的研究。回答下列问题: (1)将蛙的左后肢最长趾趾端(简称左后趾)浸入0.5%硫酸溶液中,出现屈肌反射(屈腿),屈肌反射的 结构基础是_____________。之后用清水洗净、擦干,剥去蛙左后大腿上的皮肤和肌肉暴露坐骨神经, 再用电刺激左后腿坐骨神经,__________(填“会”或“不会”)出现屈腿现象,该现象不能称为反射 的原因是_______________。 (2)制备如图1所示蛙坐骨神经-腓肠肌标本,坐骨神经由多种神经纤维组成,不同的神经纤维兴奋性 和传导速率均有差异。用一定强度的电刺激某功能损伤的蛙坐骨神经a点(如图2),电位计1、2的电 位变化结果均如图3所示。 ①用一定强度的电刺激某功能损伤的蛙坐骨神经a点,电位计1、2的电位变化结果均如图3所示的原因 是____________(2分)。 ②如果图2中的b点非常接近刺激点a,而c点距离a点有一段距离,现增大刺激强度导致电位计1的指针 偏转幅度增大。请仿照图3在下图4、5中分别画出增大刺激强度后,电位计1、2的电位变化________ (2分)。 (3)坐骨神经与肌肉细胞接点部位的结构叫________,此处发生的信号转换是________。已知箭毒是 一种神经性毒素,对人体各肌群的调控有一定影响。现研究发现,箭毒能通过与乙酰胆碱受体牢固结 合而阻断突触间的兴奋传递。为验证箭毒的作用,现提供新鲜的蛙坐骨神经-腓肠肌标本一个、任氏 液(蛙的生理盐水)、箭毒、乙酰胆碱、电刺激设备,请简要写出实验设计步骤并预测实验结果(不 考虑坐骨神经自身产生乙酰胆碱的影响): ________(3分)。 25.(12分,除备注外每空1分)为探究酒精对动物行为的影响,某中学生物兴趣小组进行了以下系列实 验。 实验材料:蟾蜍坐骨神经-腓肠肌标本,间脑蟾蜍,小滤纸片,任氏液,0.1%、0.2%和1%酒精,去甲肾上腺 素(noradrenaline,NA),酚妥拉明(phentolamine,PT),1%硫酸溶液等。 8 / 9(要求与说明:间脑蟾蜍是指切除了大脑和部分间脑、相关机能正常的蟾蜍;任氏液为两栖类的生理盐 水;3种酒精浓度分别对应人血液中轻度、中度和重度酒精中毒的浓度;酒精、NA和PT均用任氏液配制; NA是一种神经递质;PT是NA受体的抑制剂。实验条件适宜) 实验过程与结果或结论: 过程 结果与讨论 实 结果: 验 ①取蟾蜍坐骨神经-腓肠肌标本,分别检测动作电位大小、动 1 作电位传导速率和肌肉收缩张力;②以1%酒精连续滴加标本5 min后,再分别检测上述指标。 结论:________。 实 ①用1%硫酸刺激间脑蟾蜍一侧后肢的中趾趾端,测定屈反射 验 时长,然后用任氏液清洗后肢和间脑断面;②分别用含有 结果的记录表格: ________。 2 50μL的任氏液、不同浓度酒精的小滤纸片处理间脑断面,每 结论:酒精会显著延长屈反射时 次处理后重复①。 长,其数值随酒精浓度升高而变 大。 为了进一步研究酒精延长屈反射时长的机理,选取实验2中某一浓度的酒精用于实验3。 实 结论:NA与其受体结合,显著延长 验 ①取5组间脑蟾蜍,用任氏液、NA、PT和酒精等处理;②用1%硫 间脑蟾蜍的屈反射时长;酒精通 3 酸刺激间脑蟾蜍一侧后肢的中趾趾端,测定屈反射时长。 过NA受体参与的途径,显著延长 间脑蟾蜍的屈反射时长。 请回答下列问题: (1) 实验1结果可得出的结论是________。(3分) (2) 设计用于记录实验2结果的表格。(3分) (3) 依据实验2、3的结论,实验3的分组应为: A组:任氏液;B组: ________;C组: ________;D组: ________;E组: ________。 (4) 酒后驾车属于危险的驾驶行为,由本实验结果推测其可能的生物学机理是________。(2分) 9 / 9