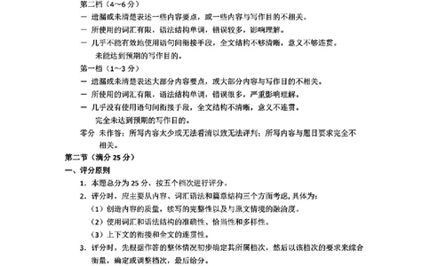
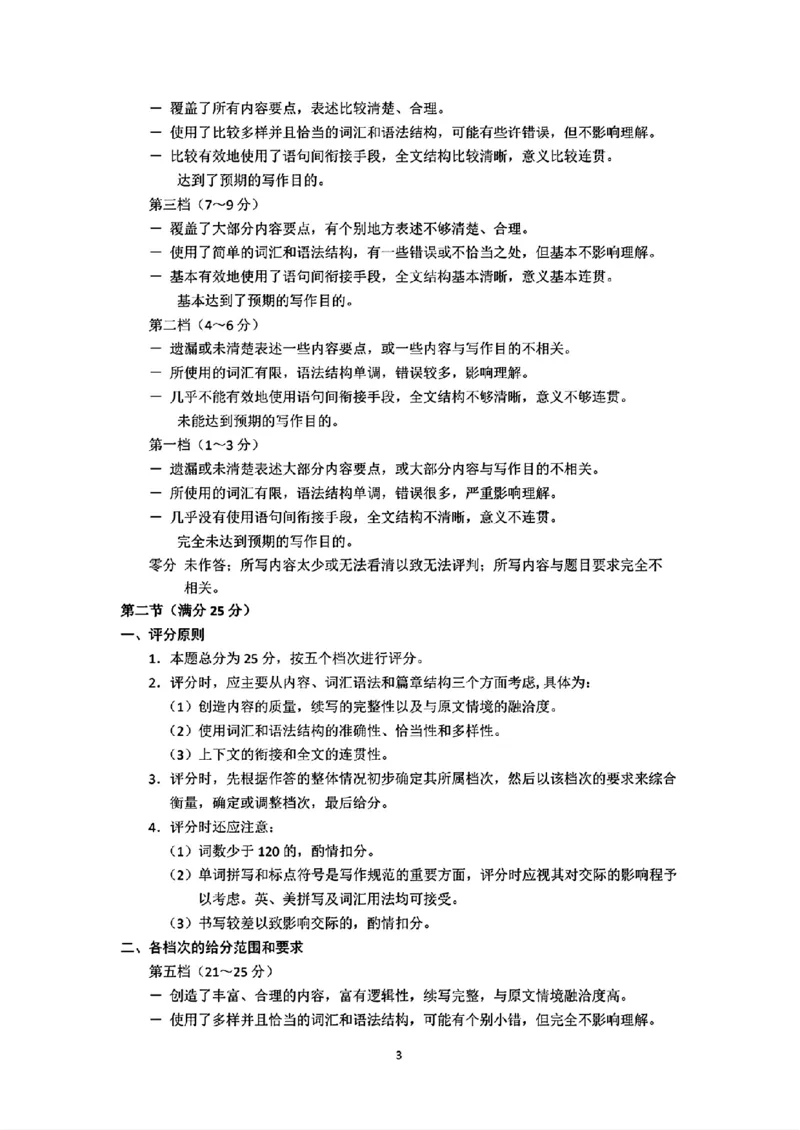
文档
办公文件
生活文档
学习资料
当前位置:
首页
>
文档
>山西太原2024-2025学年高三期末学业诊断英语答案_2025年1月_250121山西太原2024-2025学年高三期末学业诊断(全科)
山西太原2024-2025学年高三期末学业诊断英语答案_2025年1月_250121山西太原2024-2025学年高三期末学业诊断(全科)
2026-03-12 09:24:37
2026-02-11 04:04:57
文档预览
文档信息
文档格式
pdf
文档大小
1.560 MB
文档页数
4 页
上传时间
2026-02-11 04:04:57
下载文档
本文档来自网络内容,如有侵犯您的权益请联系我们删除,联系邮箱:wyl860211@qq.com。
上一篇
山西太原2024-2025学年高三期末学业诊断生物答案_2025年1月_250121山西太原2024-2025学年高三期末学业诊断(全科)
下一篇
高二生物第一次月考卷(全解全析)(浙科版2019)_1多考区联考试卷_2510142025-2026学年高二生物上学期第一次月考试题
最新文档
地理微考点518雨影效应2023年高考总复习地理微考点狙击与专项突破_9.2025地理总复习_2023年新高考复习资料_专项复习_备战2023年高考地理总复习微考点狙击与专项测练_第十辑
地理微考点509绿洲效应2023年高考总复习地理微考点狙击与专项突破_9.2025地理总复习_2023年新高考复习资料_专项复习_备战2023年高考地理总复习微考点狙击与专项测练_第十辑
地理微考点508焚风效应2023年高考总复习地理微考点狙击与专项突破_9.2025地理总复习_2023年新高考复习资料_专项复习_备战2023年高考地理总复习微考点狙击与专项测练_第十辑
专题19语法填空之有提示词(解析版)_3.2025英语总复习_2023年新高考资料_二轮复习_2023年高考英语毕业班二轮热点题型归纳与变式演练(新高考专用)288150943
地理安阳高三调研考试简易答案_9.2025地理总复习_地理高考模拟题_老高考_2023年_2023天一大联考高三上学期阶段性测试(一)地理
地理学用(附中高三月考1)_9.2025地理总复习_2023年新高考复习资料_3地理高考模拟题_新高考_湖南师大附中2023届高三上学期月考试卷(一)地理试题PDF版含答案
地理参考答案及解析_9.2025地理总复习_2023年新高考复习资料_3地理高考模拟题_新高考_2023湖北高三新起点联考地理
地理参考答案·2023高三1月期末_9.2025地理总复习_地理高考模拟题_老高考_2023年_安徽省金榜教育2022-2023学年度第一学期高三期末联考文综
地理参考答案_9.2025地理总复习_地理高考模拟题_老高考_2023年_新疆维吾尔自治区慕华·优策2022-2023学年高三上学期第一次联考地理试题
专题19语法填空之名词变形及用法100题(练案)解析版_3.2025英语总复习_2025年新高考资料_一轮复习_2025年高考英语一轮复习知识清单
热门文档
专题19语法填空之名词变形及用法100题(练案)原卷版_3.2025英语总复习_2025年新高考资料_一轮复习_2025年高考英语一轮复习知识清单
专题19形容词与副词(解析版)_3.2025英语总复习_2024年新高考资料_3.2024专项复习_[高考字典]2024年高考英语一轮复习语法填空专题应对策略(通用版)
专题19形容词与副词(原卷版)_3.2025英语总复习_2024年新高考资料_3.2024专项复习_[高考字典]2024年高考英语一轮复习语法填空专题应对策略(通用版)
地理参考答案2023年长沙市新高考适应性考试_9.2025地理总复习_地理高考模拟题_新高考_2023年_湖南省长沙市2023年新高考适应性考试地理_湖南省长沙市2023年新高考适应性考试地理
专题19名词六大类十五个高频考点(讲案)解析版_3.2025英语总复习_2025年新高考资料_一轮复习_2025年高考英语一轮复习知识清单
专题19名词六大类十五个高频考点(讲案)原卷版_3.2025英语总复习_2025年新高考资料_一轮复习_2025年高考英语一轮复习知识清单
专题19.选择性必修第1册Unit3FascinatingParks(教师版)---2023届高三英语总复习(人教版2019)_3.2025英语总复习_2023年新高考资料_专项复习_2023届高三英语总复习
专题19.选择性必修第1册Unit3FascinatingParks(学生版)---2023届高三英语总复习(人教版2019)_3.2025英语总复习_2023年新高考资料_专项复习_2023届高三英语总复习
专题19-语法填空之有提示词(解析版)先学先知备考2023年高考英语零轮复习双基必过学与练(通用版)_3.2025英语总复习_赠品通用版(老高考)复习资料_专项复习
地理·新高二开学考参考答案_9.2025地理总复习_地理高考模拟题_老高考_2023年_安徽省高二年级开学考试(9.2-9.3)地理
随机文档
地理_9.2025地理总复习_地理高考模拟题_老高考_2023年_山西省长治市23届高三9月质检地理含答案
地理_9.2025地理总复习_地理高考模拟题_老高考_2023年_2023金太阳高三百万联考(802C)地理
地理_9.2025地理总复习_地理高考模拟题_老高考_2023年_2023吉林高三金太阳联考(37C)9.26-27地理
地理_9.2025地理总复习_地理高考模拟题_老高考_2023年_2023九师联盟(陕西省安康市)高三上学期9月联考地理
专题08数列小题综合解析版_2.2025数学总复习_2024年新高考资料_3.2024专项复习_备战2024年高考数学小题热点题型必刷·满分冲刺(新高考浙江专用)
专题08数列小题综合原卷版_2.2025数学总复习_2024年新高考资料_3.2024专项复习_备战2024年高考数学小题热点题型必刷·满分冲刺(新高考浙江专用)
地理_9.2025地理总复习_2023年新高考复习资料_3地理高考模拟题_新高考_2023福建高三金太阳联考9.2-3(15C)地理
地理_9.2025地理总复习_2023年新高考复习资料_3地理高考模拟题_新高考_2023湖南高三金太阳联考(35C)9.28-29地理
专题08数列-2022年高考真题和模拟题数学分专题训练(学生版)_2.2025数学总复习_2024年新高考资料_3.2024专项复习_赠2022年高考数学真题与模拟题分专题训练
专题18阅读理解说明文--备考2023年高考二轮英语复习讲练测--测(解析版)_3.2025英语总复习_赠品通用版(老高考)复习资料_二轮复习_2023年高考英语二轮复习讲练测(全国通用)