文档
办公文件
生活文档
学习资料
当前位置:
首页
>
文档
>广西接班人教育2026届高中毕业班适应性测试地理答案_2025年10月_12026年试卷教辅资源等多个文件
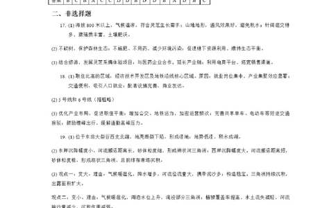
广西接班人教育2026届高中毕业班适应性测试地理答案_2025年10月_12026年试卷教辅资源等多个文件
2026-03-08 12:41:34
2026-02-11 07:26:59
文档预览
文档信息
文档格式
pdf
文档大小
0.044 MB
文档页数
1 页
上传时间
2026-02-11 07:26:59
下载文档
本文档来自网络内容,如有侵犯您的权益请联系我们删除,联系邮箱:wyl860211@qq.com。
上一篇
广西接班人教育2026届高中毕业班适应性测试地理_2025年10月_12026年试卷教辅资源等多个文件_251029基础教育高质量发展共同体·广西接班人教育2026届高中毕业班适应性测试(全科)
下一篇
武昌区2025届高三年级上学期期末质量检测地理答题卡_2025年1月_250118湖北省武汉市武昌区2025届高三年级上学期期末质量检测(全科)_武昌区2025届高三年级上学期期末质量检测地理
最新文档
万唯地理生物定心大题_00_初中资料合集_万唯2025版万唯中考《定心卷》地生-实时更新(已更2省,新增安徽、福建)_2025万唯中考《定心卷》地生(安徽)
专题21中国地理-备战2023年高考地理一轮复习精讲精练(原卷版)_9.2025地理总复习_2023年新高考复习资料_一轮复习_备战2023年高考地理一轮复习精讲精练
专题21+资源安全与国家安全(思维导图+6大知识点+7个能力拓展)-上好课2025年高考地理一轮复习知识清单_9.2025地理总复习_2025年新高考资料_一轮复习_2025年高考地理一轮复习知识清单
万唯地理生物定心卷答案详解_00_初中资料合集_万唯2025版万唯中考《定心卷》地生-实时更新(已更2省,新增安徽、福建)_2025万唯中考《定心卷》地生(安徽)
重难点06二次函数图象性质及其综合应用(原卷版)_02中考总复习(2026版更新中)_02-数学-中考总复习_2024年中考复习资料_三轮冲刺资料_完2024年中考数学复习冲刺过关(全国通用)
专题20资源与国家安全-口袋书2024年高考地理一轮复习知识清单_9.2025地理总复习_2024年新高考资料_1.2024一轮复习_2024年高考地理一轮复习知识清单
重难点05散文阅读(解析版)_02中考总复习(2026版更新中)_01-语文-中考总复习_2025年中考资料_2025年中考语文二轮重点专题专练
专题20对比分析类综合题(解析版)_9.2025地理总复习_2023年新高考复习资料_二轮复习_抓重点·破难点2023年高考地理二轮复习重难点突破高分训练营287547423
七科答案_初中资料合集_2025《万唯中考•黑白卷》多地方版(更30省)_2025《万唯中考•黑白卷》7科全套(广西)
专题20对比分析类综合题(原卷版)_9.2025地理总复习_2023年新高考复习资料_二轮复习_抓重点·破难点2023年高考地理二轮复习重难点突破高分训练营287547423
热门文档
专题20区际联系与区域协调发展-2023年高考地理一轮复习小题多维练(原卷版)_9.2025地理总复习_2023年新高考复习资料_一轮复习_2023年高考地理一轮复习小题多维练(新高考专用)
重难点05散文阅读(原卷版)_02中考总复习(2026版更新中)_01-语文-中考总复习_2025年中考资料_2025年中考语文二轮重点专题专练
专题20区域合作与协调发展(思维导图4大知识点5个能力拓展)-上好课2025年高考地理一轮复习知识清单[h][46980420]_9.2025地理总复习_2025年新高考资料_一轮复习
重难点05天气与气候(5大重难+命题预测+新考法)-2025中考地理热点·重点·难点专练(全国通用)(解析版)_02中考总复习(2026版更新中)_09-地理-中考总复习_2025中考地理复习资料
专题20中国的地形与地势(专项训练)-必刷题2025年高考地理一轮复习区域地理专项训练(解析版)_9.2025地理总复习_2025年新高考资料_一轮复习
专题20中国的地形与地势(专项训练)-必刷题2025年高考地理一轮复习区域地理专项训练(原卷版)_9.2025地理总复习_2025年新高考资料_一轮复习
专题20世界主要国家-2022年高考一轮复习讲义(解析版)_9.2025地理总复习_赠品通用版(老高考)复习资料_一轮复习_备战2023年高考地理一轮复习精讲精练
专题20世界主要国家-2022年高考一轮复习讲义(解析版)_9.2025地理总复习_2023年新高考复习资料_一轮复习_备战2023年高考地理一轮复习精讲精练
L9暑假(M)精进自习室小组课任务册2025版_初中资料合集_2025年秋初中《789年级暑假数学讲义》含6升7衔接(学生+教师版)上海专版_初三_精进_学生整合版PDF
重难点05天气与气候(5大重难+命题预测+新考法)-2025中考地理热点·重点·难点专练(全国通用)_02中考总复习(2026版更新中)_09-地理-中考总复习_2025中考地理复习资料_重点专练
随机文档
专题20世界主要国家-2022年高考一轮复习讲义(原卷版)_9.2025地理总复习_赠品通用版(老高考)复习资料_一轮复习_备战2023年高考地理一轮复习精讲精练
专题20世界主要国家-2022年高考一轮复习讲义(原卷版)_9.2025地理总复习_2023年新高考复习资料_一轮复习_备战2023年高考地理一轮复习精讲精练
重难点05圆的综合压轴题(6大题型+满分技巧+限时分层检测)(原卷版)_02中考总复习(2026版更新中)_02-数学-中考总复习_2024年中考复习资料_二轮复习资料_重难点
专题1:地球与地图(2025届高三自然地理专项练习)_9.2025地理总复习_2025年新高考资料_二轮复习_2025届高三二轮自然地理专项练习共12个小专题
专题1选择题攻略(讲义)(原卷版)_9.2025地理总复习_2024年新高考资料_2.2024二轮复习_2024年高考地理二轮复习讲练测(新教材新高考)_攻略
重难点05圆的综合压轴题综合训练(6大题型+高分技法+限时提升练)(解析版)_02中考总复习(2026版更新中)_02-数学-中考总复习_2025中考复习资料_2025年中考数学二轮重点专题专练
专题1选择题攻略(练习)(解析版)_9.2025地理总复习_2024年新高考资料_2.2024二轮复习_2024年高考地理二轮复习讲练测(新教材新高考)_攻略
专题1选择题攻略(练习)(原卷版)_9.2025地理总复习_2024年新高考资料_2.2024二轮复习_2024年高考地理二轮复习讲练测(新教材新高考)_攻略
专题1考点练3 正午太阳高度_9.2025地理总复习_赠品通用版(老高考)复习资料_二轮复习_2023年高考地理二轮复习讲义+课件(全国版)_2023年高考地理二轮复习讲义(全国版)_学生版
专题1考点练2 昼夜长短_9.2025地理总复习_赠品通用版(老高考)复习资料_二轮复习_2023年高考地理二轮复习讲义+课件(全国版)_2023年高考地理二轮复习讲义(全国版)_学生版