文档
办公文件
生活文档
学习资料
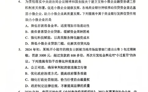
当前位置:
首页
>
文档
>江苏省常州市2024-2025学年高三上学期期末考试政治试题_2025年1月_250109江苏省常州市2024-2025学年高三上学期期末考试
江苏省常州市2024-2025学年高三上学期期末考试政治试题_2025年1月_250109江苏省常州市2024-2025学年高三上学期期末考试
2026-03-03 05:48:39
2026-02-11 07:48:11
文档预览
文档信息
文档格式
pdf
文档大小
1.128 MB
文档页数
6 页
上传时间
2026-02-11 07:48:11
下载文档
本文档来自网络内容,如有侵犯您的权益请联系我们删除,联系邮箱:wyl860211@qq.com。
上一篇
德宏州2026届高三年级开学定位监测语文_2025年9月_250923云南省德宏州2026届高三年级开学定位监测(全科)
下一篇
德宏州2026届高三年级开学定位监测语文答案_2025年9月_250923云南省德宏州2026届高三年级开学定位监测(全科)
最新文档
(甘肃专用)中考历史真题汇编:综合材料题-5年(2020-2024)中考真题+1年模拟真题汇编_02中考总复习(2026版更新中)_06-历史-中考总复习_2025年中考复习资料
专题23语法填空之形容词副词100题(练案)原卷版_3.2025英语总复习_2025年新高考资料_一轮复习_2025年高考英语一轮复习知识清单
整合突破专题学案主题二十二:旅游地理(高三地理自主复习资料,pdf版)_9.2025地理总复习_2023年新高考复习资料_专项复习
整合突破专题学案主题二十三:环境保护(高三地理自主复习资料,pdf版)_9.2025地理总复习_2023年新高考复习资料_专项复习
(湖南专用)中考历史真题汇编:综合材料题-5年(2020-2024)中考真题+1年模拟真题汇编_02中考总复习(2026版更新中)_06-历史-中考总复习_2025年中考复习资料
整合突破专题学案主题二十一:资源安全(高三地理自主复习资料,pdf版)_9.2025地理总复习_2023年新高考复习资料_专项复习
专题09三角函数拆角与恒等变形归类(原卷版)_2.2025数学总复习_2025年新高考资料_一轮复习_2025年高考数学一轮复习知识清单_题型必备·冲高分
整合突破专题学案主题九:土壤(高三地理自主复习资料,pdf版)_9.2025地理总复习_2023年新高考复习资料_专项复习_高三地理自主复习学案主题整合突破专题学案+解题技巧+评分细则
(湖北专用)中考历史真题汇编:综合材料题-5年(2020-2024)中考真题+1年模拟真题汇编_02中考总复习(2026版更新中)_06-历史-中考总复习_2025年中考复习资料
整合突破专题学案主题三:风、风沙、风能(高三地理自主复习资料,pdf版)_9.2025地理总复习_2023年新高考复习资料_专项复习
热门文档
专题23形容词副词七类十二个高频考点(讲案)解析版_3.2025英语总复习_2025年新高考资料_一轮复习_2025年高考英语一轮复习知识清单
(测试07)世界现代史(解析版)_02中考总复习(2026版更新中)_06-历史-中考总复习_2024年中考复习资料_一轮复习_(课件+讲义+练习)2024年中考历史一轮复习讲练测(全国通用)
整合突破专题学案主题七:湖泊(高三地理自主复习资料,pdf版)_9.2025地理总复习_2023年新高考复习资料_专项复习_高三地理自主复习学案主题整合突破专题学案+解题技巧+评分细则
(测试07)世界现代史(原卷版)_02中考总复习(2026版更新中)_06-历史-中考总复习_2024年中考复习资料_一轮复习_(课件+讲义+练习)2024年中考历史一轮复习讲练测(全国通用)
整合突破专题学案主题一:地球运动与生产生活(高三地理自主复习资料,pdf版)_9.2025地理总复习_2023年新高考复习资料_专项复习
(测试06)世界近代史(解析版)_02中考总复习(2026版更新中)_06-历史-中考总复习_2024年中考复习资料_一轮复习_(课件+讲义+练习)2024年中考历史一轮复习讲练测(全国通用)
政治答案_9.2025地理总复习_地理高考模拟题_老高考_2023年_2023黑龙江省齐齐哈尔市高三上学期期末考试文综_2023黑龙江省齐齐哈尔市高三上学期期末考试文综
政治答案_9.2025地理总复习_地理高考模拟题_老高考_2023年_2023届云南省红河州第一中学联考二文综_2023届云南省红河州第一中学联考二文综
政治答案_9.2025地理总复习_地理高考模拟题_老高考_2023年_2023安徽省淮南市高三第一次模拟考试文综_2023安徽省淮南市高三第一次模拟考试文综
政治参考答案·2023高三1月期末_9.2025地理总复习_地理高考模拟题_老高考_2023年_安徽省金榜教育2022-2023学年度第一学期高三期末联考文综
随机文档
(测试06)世界近代史(原卷版)_02中考总复习(2026版更新中)_06-历史-中考总复习_2024年中考复习资料_一轮复习_(课件+讲义+练习)2024年中考历史一轮复习讲练测(全国通用)
(测试05)世界古代史(解析版)_02中考总复习(2026版更新中)_06-历史-中考总复习_2024年中考复习资料_一轮复习_(课件+讲义+练习)2024年中考历史一轮复习讲练测(全国通用)
政治_9.2025地理总复习_地理高考模拟题_老高考_2023年_四川省遂宁市射洪中学2022-2023学年高三上学期第一次月考试题(9月)文综Word版含答案
押题仿真卷02(辽宁卷)-备战2024年高考地理临考题号押题(辽宁卷)(原卷版)_9.2025地理总复习_2024年新高考资料_5.2024三轮冲刺_备战2024年高考地理临考题号押题(辽宁卷)323128912
(测试05)世界古代史(原卷版)_02中考总复习(2026版更新中)_06-历史-中考总复习_2024年中考复习资料_一轮复习_(课件+讲义+练习)2024年中考历史一轮复习讲练测(全国通用)
押题仿真卷02(江苏卷)-备战2024年高考地理临考题号押题(江苏卷)(解析版)_9.2025地理总复习_2024年新高考资料_5.2024三轮冲刺_备战2024年高考地理临考题号押题(江苏卷)323403113
(测试04)中国现代史(解析版)_02中考总复习(2026版更新中)_06-历史-中考总复习_2024年中考复习资料_一轮复习_(课件+讲义+练习)2024年中考历史一轮复习讲练测(全国通用)
押题仿真卷02(江苏卷)-备战2024年高考地理临考题号押题(江苏卷)(原卷版)_9.2025地理总复习_2024年新高考资料_5.2024三轮冲刺_备战2024年高考地理临考题号押题(江苏卷)323403113
专题09三角函数与解三角形小题综合解析版_2.2025数学总复习_2024年新高考资料_3.2024专项复习_备战2024年高考数学小题热点题型必刷·满分冲刺(新高考浙江专用)
(测试04)中国现代史(原卷版)_02中考总复习(2026版更新中)_06-历史-中考总复习_2024年中考复习资料_一轮复习_(课件+讲义+练习)2024年中考历史一轮复习讲练测(全国通用)