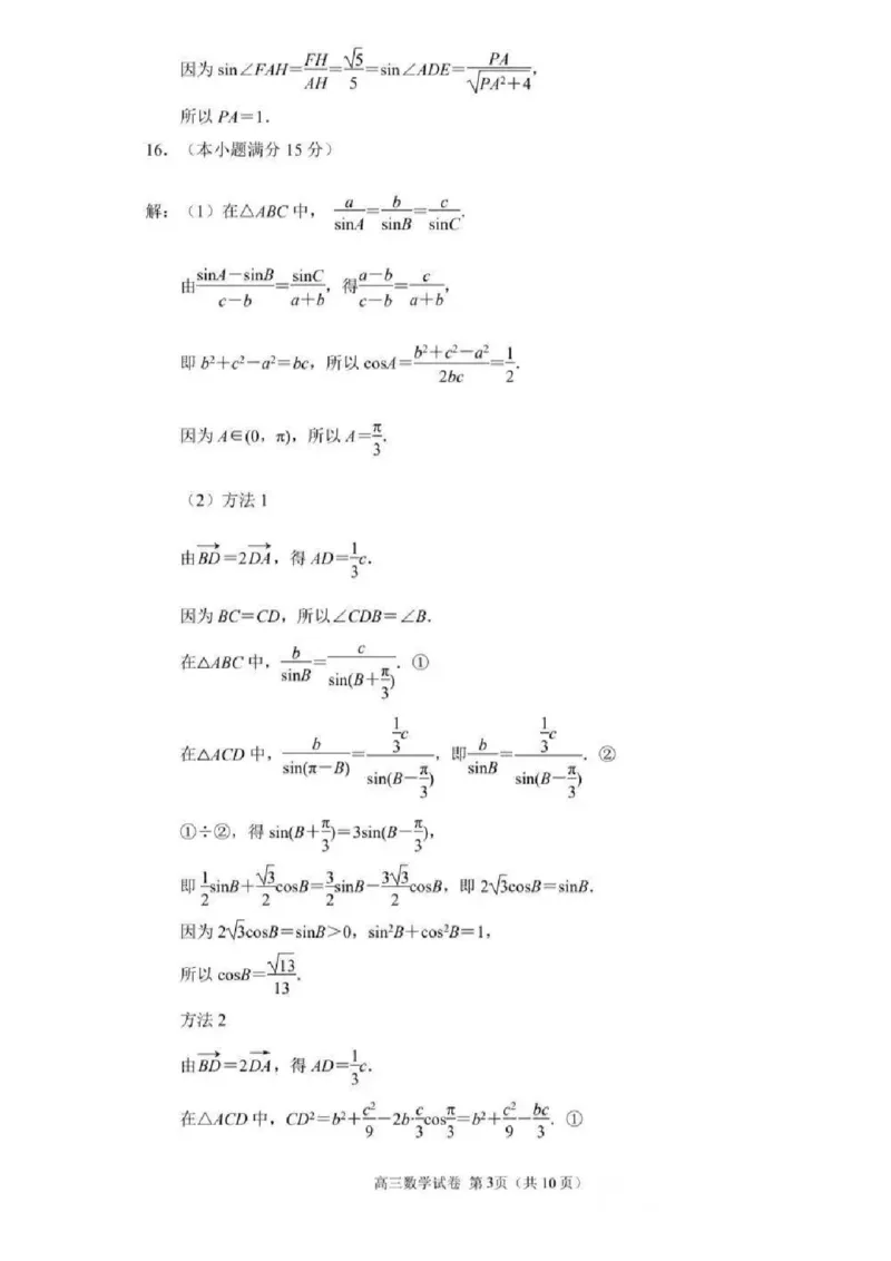
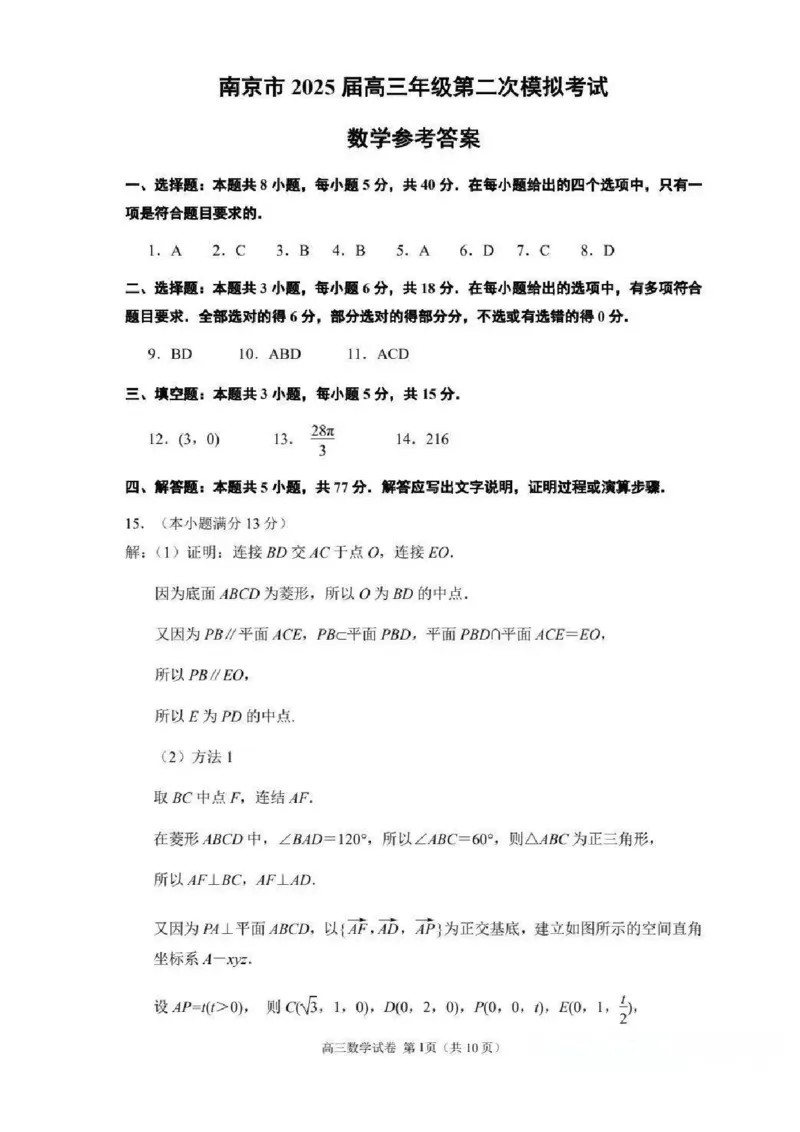
文档
办公文件
生活文档
学习资料
当前位置:
首页
>
文档
>江苏省南京市2025届高三下学期第二次模拟考试数学(含答案)_2025年5月_2505122025届江苏省南京市高三二模第二次模拟考试(全科)
江苏省南京市2025届高三下学期第二次模拟考试数学(含答案)_2025年5月_2505122025届江苏省南京市高三二模第二次模拟考试(全科)
2026-02-12 16:11:47
2026-02-11 10:31:39
文档预览
文档信息
文档格式
pdf
文档大小
1.380 MB
文档页数
14 页
上传时间
2026-02-11 10:31:39
下载文档
本文档来自网络内容,如有侵犯您的权益请联系我们删除,联系邮箱:wyl860211@qq.com。
上一篇
全国卷《正确小卷》2024总复习政治质检卷2-答案_2024高考押题卷_72024正确教育全系列_2024年正确小卷全系列_(全国版)2024《正确小卷·复习质检卷》(九科全)各两套
下一篇
四海25下半年二期行测套题冲刺7(副省)_2026考公资料_(01)花生十三_03套题班2026年花生十三行测申论套题二期_行测套题_答案_副省级
最新文档
精品解析:北京市密云区2019-2020学年七年级上学期期末数学试题(原卷版)(1)_北京初中期末题_C605-京七八九_B京市数学七八九_北京7上数学_2019-2021
精品解析:北京市密云区2019-2020学年七年级上学期期末地理试题(解析版)(1)_北京初中期末题_C605-京七八九_B京地理七八九_地理_北京7上地理_2019-2020
精品解析:北京市密云区2019-2020学年七年级上学期期末地理试题(原卷版)(1)_北京初中期末题_C605-京七八九_B京地理七八九_地理_北京7上地理_2019-2020
精品解析:北京市宣武外国语实验学校2023-2024学年七年级下学期期中数学试题(解析版)(1)_北京初中期末题_C605-京七八九_B京市数学七八九_北京7下数学_2022-2024_北京数学7下期中
精品解析:北京市宣武外国语实验学校2023-2024学年七年级下学期期中数学试题(原卷版)(1)_北京初中期末题_C605-京七八九_B京市数学七八九_北京7下数学_2022-2024_北京数学7下期中
精品解析:北京市宣武外国语实验学校2019-2020学年七年级上学期期中试题(解析版)(1)_北京初中期末题_C605-京七八九_B语文七八九_北京语文七上_2019-2020
精品解析:北京市宣武外国语实验学校2019-2020学年七年级上学期期中试题(原卷版)(1)_北京初中期末题_C605-京七八九_B语文七八九_北京语文七上_2019-2020
精品解析:北京市宣武外国语学校2022-2023学年八年级上学期期中考试物理试题(解析版)(1)_北京初中期末题_C605-京七八九_B京物理八九_物理_八年级上学期物理_2022-2023
2023届广东省东莞市东华高级中学高三年级上学期模拟考试语文试卷(1)_1.2025语文总复习_2023年新高考资料_模拟题_新高考
精品解析:北京市宣武外国语学校2022-2023学年八年级上学期期中考试物理试题(原卷版)(1)_北京初中期末题_C605-京七八九_B京物理八九_物理_八年级上学期物理_2022-2023
热门文档
精品解析:北京市大峪中学2022-2023学年七年级上学期期中英语试题(解析版)(1)_北京初中期末题_C605-京七八九_B京英语七八九_北京7上英语_2022-2023
2022年11月12日全国事业单位联考B类《职业能力倾向测验》答案+解析_26事业职测+综合_闲鱼2026事业单位职测+综合_1.职测资料包_03历年真题合集(15-25年)_B类职业能力测验15-25
精品解析:北京市大峪中学2022-2023学年七年级上学期期中英语试题(原卷版)(1)_北京初中期末题_C605-京七八九_B京英语七八九_北京7上英语_2022-2023
精品解析:北京市大峪中学2020-2021学年九年级上学期期中英语试题(解析版)(1)_北京初中期末题_C605-京七八九_B京英语七八九_北京英语九上_2020-2021
专题21广东省乡土地理(解析版)_02中考总复习(2026版更新中)_09-地理-中考总复习_2024年中考复习资料_一轮复习_完一轮通关备战2024年中考地理一轮复习真题通关练_答案解析版
精品解析:北京市大峪中学2020-2021学年九年级上学期期中英语试题(原卷版)(1)_北京初中期末题_C605-京七八九_B京英语七八九_北京英语九上_2020-2021
专题21广东省乡土地理(原卷版)_02中考总复习(2026版更新中)_09-地理-中考总复习_2024年中考复习资料_一轮复习_完一轮通关备战2024年中考地理一轮复习真题通关练
精品解析:北京市大兴区第二中学2022-2023学年七年级上学期期中生物试题(解析版)(1)_北京初中期末题_C605-京七八九_B京生物七八九_北京7上生物_2022-2024_北京生物7上期中
专题21崇尚法治精神(解析版)_02中考总复习(2026版更新中)_07-道法-中考总复习_2024年中考复习资料_专项复习资料_完三年(2021—2023)中考道德与法治真题分项汇编(全国通用)
精品解析:北京市大兴区第二中学2022-2023学年七年级上学期期中生物试题(原卷版)(1)_北京初中期末题_C605-京七八九_B京生物七八九_北京7上生物_2022-2024_北京生物7上期中
随机文档
精品解析:北京市大兴区第一中学2021-2022学年七年级下学期期中调研数学试题(解析版)(1)_北京初中期末题_C605-京七八九_B京市数学七八九_北京7下数学_2021-2022
专题21崇尚法治精神(原卷版)_02中考总复习(2026版更新中)_07-道法-中考总复习_2024年中考复习资料_专项复习资料_完三年(2021—2023)中考道德与法治真题分项汇编(全国通用)
精品解析:北京市大兴区第一中学2021-2022学年七年级下学期期中调研数学试题(原卷版)(1)_北京初中期末题_C605-京七八九_B京市数学七八九_北京7下数学_2021-2022
精品解析:北京市大兴区亦庄实验中学2022-2023学年七年级上学期期中考试数学试卷(解析版)(1)_北京初中期末题_C605-京七八九_B京市数学七八九_北京7上数学_2022-2023_北京7上数学期中
精品解析:北京市大兴区亦庄实验中学2022-2023学年七年级上学期期中考试数学试卷(原卷版)(1)_北京初中期末题_C605-京七八九_B京市数学七八九_北京7上数学_2022-2023_北京7上数学期中
精品解析:北京市大兴区2023~2024学年七年级上学期期末历史试题(解析版)(1)_北京初中期末题_C605-京七八九_B京历史七八九_北京7上历史_北京7上历史期末
2023届师大附中高三第2次月考--数学试卷_2.2025数学总复习_2023年新高考资料_3数学高考模拟题_新高考_2023届湖南师大附中高三第二次月考数学
精品解析:北京市大兴区2023~2024学年七年级上学期期末历史试题(原卷版)(1)_北京初中期末题_C605-京七八九_B京历史七八九_北京7上历史_北京7上历史期末
精品解析:北京市大兴区2023-2024学年八年级下学期期末道德与法治试题(解析版)(1)_北京初中期末题_C605-京七八九_B京市道德与法治七八九_道法_北京8下道法_北京道法8下期末
精品解析:北京市大兴区2023-2024学年八年级下学期期末道德与法治试题(原卷版)(1)_北京初中期末题_C605-京七八九_B京市道德与法治七八九_道法_北京8下道法_北京道法8下期末